所属成套资源:2024北师大版八年级数学下册单元、期中、期末测试卷多份(附答案)
2024八年级数学下册第一章三角形的证明单元测试卷(附答案北师大版)
展开
这是一份2024八年级数学下册第一章三角形的证明单元测试卷(附答案北师大版),共4页。
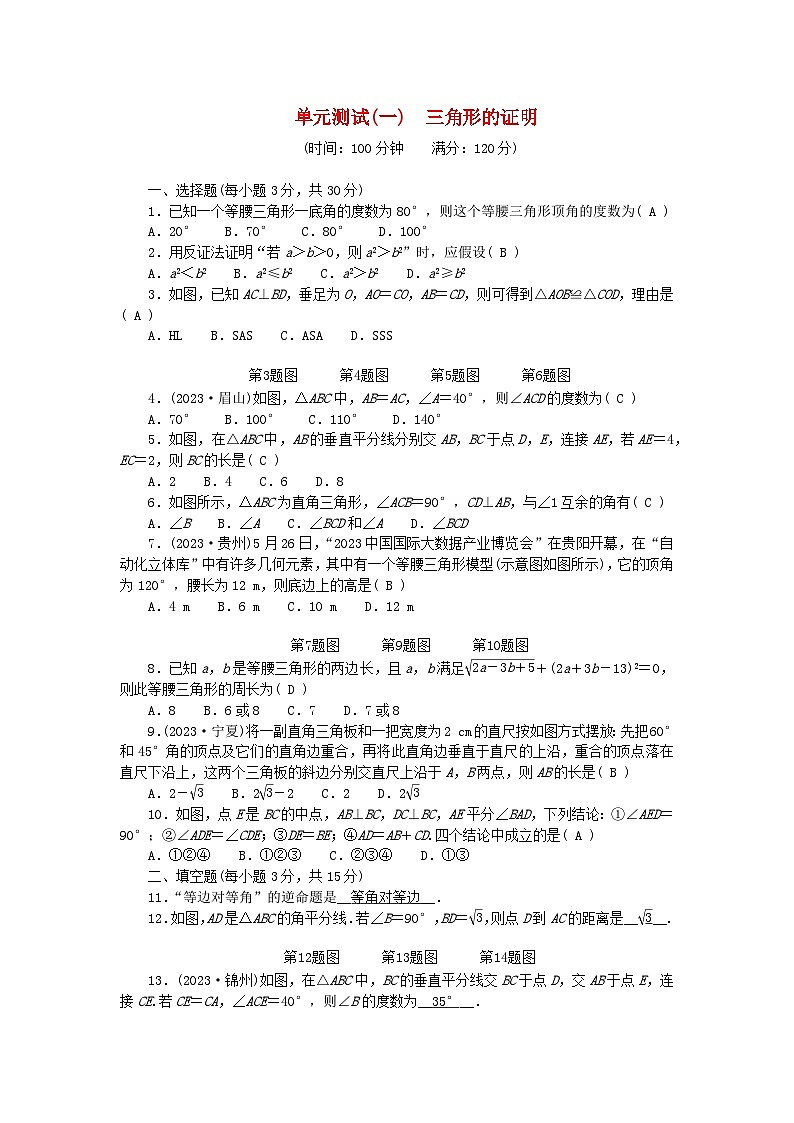
单元测试(一) 三角形的证明(时间:100分钟 满分:120分) 一、选择题(每小题3分,共30分)1.已知一个等腰三角形一底角的度数为80°,则这个等腰三角形顶角的度数为( A )A.20° B.70° C.80° D.100°2.用反证法证明“若a>b>0,则a2>b2”时,应假设( B )A.a2<b2 B.a2≤b2 C.a2>b2 D.a2≥b23.如图,已知AC⊥BD,垂足为O,AO=CO,AB=CD,则可得到△AOB≌△COD,理由是( A )A.HL B.SAS C.ASA D.SSSeq \o(\s\up7(),\s\do5(第3题图)) eq \o(\s\up7(),\s\do5(第4题图)) eq \o(\s\up7(),\s\do5(第5题图)) eq \o(\s\up7(),\s\do5(第6题图))4.(2023·眉山)如图,△ABC中,AB=AC,∠A=40°,则∠ACD的度数为( C )A.70° B.100° C.110° D.140°5.如图,在△ABC中,AB的垂直平分线分别交AB,BC于点D,E,连接AE,若AE=4,EC=2,则BC的长是( C )A.2 B.4 C.6 D.86.如图所示,△ABC为直角三角形,∠ACB=90°,CD⊥AB,与∠1互余的角有( C )A.∠B B.∠A C.∠BCD和∠A D.∠BCD7.(2023·贵州)5月26日,“2023中国国际大数据产业博览会”在贵阳开幕,在“自动化立体库”中有许多几何元素,其中有一个等腰三角形模型(示意图如图所示),它的顶角为120°,腰长为12 m,则底边上的高是( B )A.4 m B.6 m C.10 m D.12 meq \o(\s\up7(),\s\do5(第7题图)) eq \o(\s\up7(),\s\do5(第9题图)) eq \o(\s\up7(),\s\do5(第10题图))8.已知a,b是等腰三角形的两边长,且a,b满足eq \r(2a-3b+5)+(2a+3b-13)2=0,则此等腰三角形的周长为( D )A.8 B.6或8 C.7 D.7或89.(2023·宁夏)将一副直角三角板和一把宽度为2 cm的直尺按如图方式摆放:先把60°和45°角的顶点及它们的直角边重合,再将此直角边垂直于直尺的上沿,重合的顶点落在直尺下沿上,这两个三角板的斜边分别交直尺上沿于A,B两点,则AB的长是( B )A.2-eq \r(3) B.2eq \r(3)-2 C.2 D.2eq \r(3)10.如图,点E是BC的中点,AB⊥BC,DC⊥BC,AE平分∠BAD,下列结论:①∠AED=90°;②∠ADE=∠CDE;③DE=BE;④AD=AB+CD.四个结论中成立的是( A )A.①②④ B.①②③ C.②③④ D.①③二、填空题(每小题3分,共15分)11.“等边对等角”的逆命题是__等角对等边__.12.如图,AD是△ABC的角平分线.若∠B=90°,BD=eq \r(3),则点D到AC的距离是__eq \r(3)__.eq \o(\s\up7(),\s\do5(第12题图)) eq \o(\s\up7(),\s\do5(第13题图)) eq \o(\s\up7(),\s\do5(第14题图))13.(2023·锦州)如图,在△ABC中,BC的垂直平分线交BC于点D,交AB于点E,连接CE.若CE=CA,∠ACE=40°,则∠B的度数为__35°__.14.如图,在△ABC中,∠ABC=60°,AB=5,BE平分∠ABD,AE∥BD交BE于点E.则△ABE的周长是__15__.15.在Rt△ABC中,∠C=90°,有一个锐角为60°,AB=4.若点P在直线AB上(不与点A,B重合),且∠PCB=30°,则CP的长为__2或eq \r(3)或2eq \r(3)__.三、解答题(本大题共8个小题,满分75分)16.(8分)(2023·吉林)如图,点C在线段BD上,△ABC和△DEC中,∠A=∠D,AB=DE,∠B=∠E.求证:AC=DC.证明:在△ABC和△DEC中,eq \b\lc\{(\a\vs4\al\co1(∠A=∠D,,AB=DE,,∠B=∠E,))∴△ABC≌△DEC(ASA),∴AC=DC17.(9分)如图,在△ABE中,AB=AE,C,D是BE边上两点且AC=AD,求证:BC=DE.证明:∵AB=AE,∴∠B=∠E.∵AC=AD.∴∠ACD=∠ADC.∴∠BAC=∠EAD.在△ABC和△AED中,eq \b\lc\{(\a\vs4\al\co1(AB=AE,,∠BAC=∠EAD,,AC=AD,))∴△ABC≌△AED(SAS).∴BC=DE18.(9分)如图,在△ABC中,∠C=90°,∠A=30°,边AB的垂直平分线交AB于点D,交AC于点E.求证:AE=2CE.证明:连接BE,∵在△ABC中,∠C=90°,∠A=30°,∴∠ABC=90°-∠A=60°.∵DE是AB的垂直平分线,∴AE=BE.∴∠ABE=∠A=30°.∴∠CBE=∠ABC-∠ABE=30°.在Rt△BCE中,∵∠CBE=30°,∴BE=2CE.∴AE=2CE19.(9分)如图,两条公路OA和OB相交于点O,在∠AOB的内部有工厂C和D,现要在∠AOB内部修建一个货站P,使货站P到两条公路OA,OB的距离相等,且到两工厂C,D的距离相等,用尺规作出货站P的位置.(要求:不写作法,保留作图痕迹,写出结论)解:如图所示:20.(9分)如图,在Rt△ABC中,∠C=90°,∠B=30°,AB=2eq \r(3),AD是△ABC的角平分线.(1)求AC的长;(2)求点D到AB的距离.解:(1)∵∠C=90°,∠B=30°,AB=2eq \r(3),∴AC=eq \r(3)(2)∵AD是△ABC的角平分线,∴D到AC,AB的距离相等.又∵AC=eq \r(3),∠CAB=60°,∴∠CAD=30°,∴CD=1.∴点D到AB的距离为121.(10分)(2023·聊城)如图,在四边形ABCD中,点E是边BC上一点,且BE=CD,∠B=∠AED=∠C.(1)求证:∠EAD=∠EDA;(2)若∠C=60°,DE=4时,求△AED的面积.解:(1)∵∠B=∠AED=∠C,∠AEC=∠B+∠BAE=∠AED+∠CED,∴∠BAE=∠CED,在△ABE和△ECD中,eq \b\lc\{(\a\vs4\al\co1(∠BAE=∠CED,,∠B=∠C,,BE=CD,))∴△ABE≌△ECD(AAS),∴AE=ED,∴∠EAD=∠EDA (2)∵∠AED=∠C=60°,AE=ED,∴△AED为等边三角形,∴AE=AD=ED=4,过A点作AF⊥ED于F,∴EF=eq \f(1,2)ED=2,∴AF=eq \r(AE2-EF2)=eq \r(42-22)=2eq \r(3),∴S△AED=eq \f(1,2)ED·AF=eq \f(1,2)×4×2eq \r(3)=4eq \r(3)22.(10分)如图,在△ABC中,∠A=40°,点D,E分别在边AB,AC上,BD=BC=CE,连接CD,BE.(1)若∠ABC=80°,求∠BDC,∠ABE的度数;(2)写出∠BEC与∠BDC之间的关系,并说明理由.解:(1)∵∠ABC=80°,BD=BC,∴∠BDC=∠BCD=eq \f(1,2)(180°-80°)=50°,∵∠A+∠ABC+∠ACB=180°,∠A=40°,∴∠ACB=180°-40°-80°=60°,∵CE=BC,∴△BCE是等边三角形,∴∠EBC=60°,∴∠ABE=∠ABC-∠EBC=20°(2)∠BEC+∠BDC=110°,理由:设∠BEC=α,∠BDC=β,在△ABE中,α=∠A+∠ABE=40°+∠ABE,∵CE=BC,∴∠CBE=∠BEC=α,∴∠ABC=∠ABE+∠CBE=∠A+2∠ABE=40°+2∠ABE,在△BDC中,BD=BC,∴∠BDC+∠BCD+∠DBC=2β+40°+2∠ABE=180°,∴β=70°-∠ABE,∴α+β=40°+∠ABE+70°-∠ABE=110°,∴∠BEC+∠BDC=110°23.(11分)如图1,已知点B(0,6),点C为x轴上一动点,连接BC,△ODC和△EBC都是等边三角形,(1)求证:DE=OB;(2)如图2,当点D恰好落在BC上时.①求OC的长及点E的坐标;②在x轴上是否存在点P,使△PEC为等腰三角形?若存在,写出点P的坐标;若不存在,说明理由;③如图3,点M是线段BC上的动点(点B,C除外).过点M作MG⊥BE于点G,MH⊥CE于点H,当点M运动时,MH+MG的值是否发生变化?若不会变化,直接写出MH+MG的值;若会变化,简要说明理由.解:(1)∵△ODC和△EBC都是等边三角形,∴OC=DC,BC=CE,∠OCD=∠BCE=60°.∴∠OCD+∠BCD=∠BCE+∠BCD,即∠ECD=∠BCO.∴△DEC≌△OBC(SAS).∴DE=OB(2)①∵△ODC是等边三角形,∴∠OCB=60°.∵∠BOC=90°,∴∠OBC=30°.设OC=x,则BC=2x,∴在Rt△OBC中,x2+62=(2x)2.解得x=2eq \r(3).∴OC=2eq \r(3),BC=4eq \r(3).∵△EBC是等边三角形,∴BE=BC=4eq \r(3),∠CBE=60°.∴∠OBE=∠OBC+∠CBE=90°.∴E(4eq \r(3),6)②存在.点P的坐标为(-2eq \r(3),0)或(6eq \r(3),0)③不会变化,MH+MG=6

