苏科版八年级上册6.2 一次函数精品习题
展开【知识点一:函数概念】
一般地,在一个变化过程中. 如果有两个变量 与,并且对于的每一个确定的值,都有唯一确定的值与其对应,那么我们就说 是自变量,是的函数
【考点一:函数概念】
【方法指引】先确定变量,再确定因变量和自变量,选择自变量找是否有唯一的因变量对应,如有两个及以上,则不是称之为函数
例题1.(2022上·山东泰安·八年级统考期末)下列四个图像中,不表示y是x的某一函数图像的是( )
A. B. C. D.
【答案】D
【分析】由题意y是x的函数依据函数的概念可知对于x的每一个确定的值,y都有唯一的值与其对应,以此进行分析判断即可.
【详情解析】解:如图,D选项中的图象,对每一个确定的x的值,有两个y值与之对应,所以不是函数图象;
ABC选项中的图象,对每一个确定的x的值,都有唯一确定的y值与之对应,所以是函数图象,
故选:D.
【提优突破】本题主要考查函数的概念,注意掌握函数的定义:设在一个变化过程中有两个变量x与y,对于x的每一个确定的值,y都有唯一的值与其对应,那么就说y是x的函数,x是自变量.
变式训练1.(2022上·江苏淮安·七年级校考阶段练习)在式子①y=3x+1,②y=x2−1,③y=x,④y=x,⑤y=x中,y是x的函数的有( ),
A.2个B.3个C.4个D.5个
【答案】C
【分析】根据函数的定义可知,满足对于x的每一个取值,y都有唯一确定的值与之对应,据此即可逐一判断.
【详情解析】解:在①y=3x+1,②y=x2−1,③y=x,④y=x,中,对于x的每一个取值,y都有唯一确定的值与之对应,所以y是x的函数;
⑤y=x对于x的每一个取值,y都有一个或两个值与之对应,所以y不是x的函数;
故选:C.
【提优突破】本题主要考查函数的概念,解题关键是明确满足对于x的每一个取值,y都有唯一确定的值与之对应,两个变量为函数关系.
针对性练习
1.(2023下·江苏南通·八年级校联考期中)下列各曲线中不能表示y是x的函数的是( )
A.B.
C.D.
【答案】C
【分析】根据函数的定义可知,满足对于x的每一个取值,y都有唯一确定的值与之对应关系,据此即可确定函数的个数.
【详情解析】解:A,B,D的图象都满足对于x的每一个取值,y都有唯一确定的值与之对应关系,故A、B、C的图象是函数,
D的图象不满足对于x的每一个取值,y都有唯一确定的值与之对应关系,故D错误;
故选:C.
【提优突破】主要考查了函数的定义.函数的定义:在一个变化过程中,有两个变量x,y,对于x的每一个取值,y都有唯一确定的值与之对应,则y是x的函数,x叫自变量.
2.(2022上·北京海淀·八年级校考期末)下列图形中不能表示y是x的函数的是( )
A.B.
C. D.
【答案】C
【分析】根据函数的概念:对于自变量x的每一个值,因变量y都有唯一的值与它对应,逐项判断即可.
【详情解析】解:A.对于自变量x的每一个值,因变量y都有唯一的值与它对应,所以y是x的函数,不符合题意.
B.对于自变量x的每一个值,因变量y都有唯一的值与它对应,所以y是x的函数,不符合题意.
C.对于自变量x的每一个值,因变量y有3个值与它对应,所以y不是x的函数,符合题意.
D.对于自变量x的每一个值,因变量y都有唯一的值与它对应,所以y是x的函数,不符合题意.
故选:C
【提优突破】本题主要考查了函数的概念,熟练掌握对于自变量x的每一个值,因变量y都有唯一的值与它对应,是解题的关键.
3.(2022下·河南周口·八年级统考阶段练习)下列图象中表示y是x的函数的有几个( )
A.1个B.2个C.3个D.4个
【答案】B
【分析】根据函数的定义逐个图象判断,即可得出答案.
【详情解析】对于第一个图象,取一个x的值,y的值不唯一,不符合题意;
对于第二个图象,取一个x的值,y有唯一的值相对应,符合题意;
对于第三个图象,取一个x的值,y有唯一的值相对应,符合题意;
对于第四个图象,取一个x的值,y的值不唯一,不符合题意.
符合题意有2个.
故选:B.
【提优突破】本题主要考查了函数的判断,掌握定义是解题的关键.
【知识点二:函数关系式】
函数的表示方法有三种:解析式法,列表法,图象法.
【考点二:函数关系式】
【方法指引】先确定变量,再确定因变量和自变量,根据等量关系,建立关系式,求出函数解析式
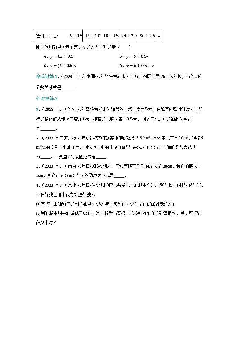
例题1.(2022上·江苏苏州·七年级苏州市第一初级中学校校考期末)某超市进了一些食品,出售时要在进价的基础上加一定的利润,其数量x(千克)与售价y(元)的关系如下表:
则下列用数量x表示售价y的关系正确的是( )
A.y=6x+0.5B.y=6+0.5x
C.y=(6+0.5)xD.y=6+0.5+x
【答案】C
【分析】观察表格内的x与y的关系,可知y的值相对x=1时是成倍增长的,据此列出函数解析式即可.
【详情解析】解:由题意得:y=6+0.5x.
故选:C.
【提优突破】本题主要考查了根据实际问题列一次函数关系式,属于找规律的题目,对于找规律的题目应找出哪些部分发生了变化,是按照什么规律变化的.
变式训练1.(2023下·江苏南通·八年级统考期末)长方形的周长是26,它的长y与宽x的函数关系式是 .
【答案】y=−x+13/y=13−x
【分析】根据长方形的周长公式即可求解.
【详情解析】解:2x+y=26,整理可得:y=−x+13,
故答案为:y=−x+13.
【提优突破】本题考查了列函数关系式,题目较为基础,正确对原式进行变形是解题的关键.
针对性练习
1.(2023上·江苏淮安·八年级统考期末)弹簧的自然长度为5cm,在弹簧的弹性限度内,所挂的物体的质量x每增加1kg,弹簧的长度y增加0.5cm,则y与x之间的函数关系式是 .
【答案】y=0.5x+5/y=5+0.5x
【分析】根据题意直接列出函数关系即可.
【详情解析】解:根据题意得y=0.5x+5,
故答案为:y=0.5x+5.
【提优突破】题目主要考查列函数解析式,理解题意是解题关键.
2.(2022上·江苏无锡·八年级统考期末)某水池的容积为90m3,水池中已有水10m3,现按8m3/h的流量向水池注水,则水池中水的体积Vm3与进水时间t(h)之间的函数表达式为 ,自变量t的取值范围是 .
【答案】 V=8t+10 0≤t≤10
【分析】根据工程问题的数量关系,总量=原有的体积+注入的体积就可以得出关系式,由总体积为90m3建立不等式就可以求出结论
【详情解析】解:由题意,得V=8t+10.
∵8t+10≤90,
∴t≤10.
∵t≥0,
∴0≤t≤10.
故答案为:V=8t+10,0≤t≤10.
【提优突破】本题考查了列函数关系式,求自变量的取值范围,解答时读懂题意列出函数的解析式是关键.
3.(2023上·江苏南京·八年级校联考期末)已知等腰三角形的周长是20cm.若它的腰长为xcm,则底边y(cm)与x的函数表达式是 .
【答案】y=20−2x
【分析】根据:腰长x+腰长x+底边长y=周长,求出y与x的函数关系式.
【详情解析】依题意,得
x+x+y=20,
∴y=20−2x.
故答案为:y=20−2x
【提优突破】本题考查在实际问题中,求函数关系式,解题的关键是根据题意列等量关系.
4.(2023上·江苏常州·八年级统考期末)已知某款汽车油箱中有汽油50L,每小时耗油8L(汽车在行驶过程中视为匀速行驶).
(1)直接写出油箱中的剩余油量y(L)与行驶时间t(h)之间的函数表达式;
(2)当油箱中剩余油量低于8L时,汽车将发出警报,求该款汽车在听到警报前,最多可行驶多少小时?
【答案】(1)y=−8t+500≤t≤254
(2)214小时
【分析】(1)根据剩余油量等于总油量减去耗油量,即可求解;
(2)根据题意列出不等式,即可求解.
【详情解析】(1)解∶ y=−8t+500≤t≤254.
(2)解∶ 根据题意,得:50−8t≥8,
解得:t≤214.
答:该款汽车在听到警报前,最多可行驶214小时.
【提优突破】本题主要考查了函数关系式,根据题意,准确列出函数关系式是解题的关键.
5.(2023上·江苏镇江·八年级统考期末)为了帮助经济相对薄弱村发展经济,将真正的实惠带给消费者,某市在各菜市场开设了“爱心助农销售专区”.现从某村购进苹果和橙子进行销售,进价分别为每箱40元和60元,该专区决定苹果以每箱60元出售,橙子以每箱88元出售.
(1)若购进苹果120箱,橙子200箱,可获利______元;
(2)为满足市场需求,需购进这两种水果共1000箱,设购进苹果m箱,获得的利润为W元.
①请求出获利W(元)与购进苹果箱数m(箱)之间的函数表达式;
②若此次活动该村获润不低于25000元,则最多销售多少箱苹果?
【答案】(1)8000
(2)①W=28000−8m;②此次活动该村获润不低于25000元,则最多销售375箱苹果
【分析】(1)根据售价减去进价乘以数量即可求解;
(2)①根据售价减去进价乘以数量列出函数关系式即可求解;②根据题意列出不等式,即可求解.
【详情解析】(1)解:依题意60−40×120+88−60×200=8000(元);
故答案为:8000.
(2)解:设购进苹果m箱,则购进橙子1000−m箱,获得的利润为W元.
∴W=60−40m+88−601000−m = 28000−8m
∴W=28000−8m
②依题意,28000−8m≥25000,
解得:m≤375,
答:此次活动该村获润不低于25000元,则最多销售375箱苹果
【提优突破】本题考查了有理数的运算,列函数关系式,一元一次不等式的应用,根据题意列出关系式是解题的关键.
6.(2022上·江苏泰州·八年级校考期末)某产品每件成本10元,试销阶段每件产品的销售价x(元)与产品的日销售量y(件)之间的关系如表:
(1)求日销售量y(件)与每件产品的销售价x(元)之间的函数表达式;
(2)当每件产品的销售价定为30元时,此时每日的销售利润是多少元?
【答案】(1)y=−x+40
(2)此时每日的销售利润是200元
【分析】(1)根据表格中的数据进行求解即可;
(2)先求出当x=30时,y的值,再根据利润=(售价−进价)×数量进行求解即可.
【详情解析】(1)解:由关系表可知x每增加5,则y减小5,
∴y=25−5x−155=−x+40;
(2)解:当x=30时,y=−30+40=10,
10×30−10=200元,
∴此时每日的销售利润是200元.
【提优突破】本题主要考查了求函数关系式,求函数值,正确列出对应的函数关系式是解题的关键.
【知识点三:函数自变量取值及函数值】
1. 在一个变化过程中,我们称数值发生变化的量为变量,数值始终不变的量称之为常量。
2. 一般地,在一个变化过程中,如果有两个变量x与y,并且对于x的每个确定的值,y都有唯一确定的值与其对应,那么我们就说x是自变量,y是x的函数。如果当x=a时,y=b,那么b叫做当自变量的值为a时的函数值。
3.自变量取值范围要根据关系式和实际问题确实,一般情况是全体实时,但很多时候要考虑时间意义,即所含自变量代数式有意义的未知数的取值,即为自变量的取值范围,比如分母不为零,被开方数大于等于零等
【考点三:函数自变量取值及函数值】
【方法指引】观察解析式,根据解析式判断自变量取值范围,例如分式有意义、二次根式有意义等
例题1.(2023·江苏无锡·统考一模)在函数y=12x−1中,自变量x的取值范围是( )
A.x≠12B.x≠−12C.x>12D.x≥12
【答案】A
【分析】根据分式的意义,分母不等于0,可以求出 x 的范围.
【详情解析】解:根据题意得:2x−1≠0,解得: x≠12,
故选 A.
【提优突破】本题主要考查函数自变量的取值范围和分式有意义的条件,分式有意义的条件,则分母不能为0.
变式训练1.(2023下·江苏无锡·九年级统考期中)函数y=3x+2中自变量x的取值范围是( )
A.x>2B.x>−2C.x≠−2D.x<−2
【答案】C
【分析】根据分式有意义分母不为0直接求解即可得到答案;
【详情解析】解:由题意可得,
x+2≠0,
解得:x≠−2,
故选C;
【提优突破】本题主要考查函数自变量x的取值范围,涉及分式时要使分式有意义,保证分母不为0.
针对性练习
1.(2023上·江苏苏州·八年级苏州中学校考期末)已知一次函数y=−2x+2,当y≥0时,对应的自变量x的取值范围为( )
A.x≤1B.x≥1C.x≤−1D.x≥−1
【答案】A
【分析】由题意即得出−2x+2≥0,解出x的值即可.
【详情解析】∵一次函数解析式为y=−2x+2,
∴当y≥0时,即−2x+2≥0,
解得:x≤1.
故选A.
【提优突破】本题考查一次函数的性质.由y≥0,得出−2x+2≥0是解题关键.
2.(2022下·湖南长沙·八年级湖南师大附中博才实验中学校考期中)已知函数y=x−2,则自变量x的取值范围是( )
A.x≠2B.x>2C.x≥2D.x≥0
【答案】C
【分析】根据二次根式有意义的条件解答.
【详情解析】解:函数y=x−2自变量x的取值范围是x≥2
故选:C.
【提优突破】本题考查函数自变量的取值范围,涉及二次根式有意义的条件,是基础考点,掌握相关知识是解题关键.
3.(2021下·河北唐山·八年级统考期末)下列函数关系式中,自变量x的取值范围错误的是( )
A.y=2x2中,x为全体实数B.y=1x+1中,x≠﹣1
C.y=−x2中,x=0D.y=1x+7中,x>﹣7
【答案】B
【分析】根据二次根式的被开方数是非负数、分母不为0列出不等式,解不等式,判断即可.
【详情解析】解:A、y=2x2中,x为全体实数,自变量x的取值范围正确,不符合题意;
B、y=1x+1,x>﹣1,本选项自变量x的取值范围错误,符合题意;
C、y=−x2,x=0,自变量x的取值范围正确,不符合题意;
D、y=1x+7,x>﹣7,自变量x的取值范围正确,不符合题意;
故选:B.
【提优突破】本题考查的是函数自变量的取值范围的确定,掌握二次根式的被开方数是非负数、分母不为0是解题的关键.
4.(2023下·江苏南通·八年级校考阶段练习)一汽车一次加满油40升,每小时耗油5升,x小时后剩余油量y升.
(1)写出一次加满油后剩余油量y与时间x的函数关系式.
(2)求出自变量的取值范围.
【答案】(1)y=−5x+40
(2)0≤x≤8
【分析】(1)根据剩余油量=总油量-耗油量列函数关系式即可;
(2)根据一次加满油40升可得5x≤40,然后可求出自变量的取值范围.
【详情解析】(1)解:由题意得:y=40−5x=−5x+40;
(2)解:∵一次加满油40升,
∴5x≤40,
解得:x≤8,
∴自变量的取值范围为0≤x≤8.
【提优突破】本题考查函数的应用,解答本题的关键是明确题意,列出函数关系式.
【知识点四:函数图像识别及信息获取】
一般地,对于一个函数,如果把自变量与函数的每对对应值分别作为点的横、纵坐标,那么坐标平面内由这些点组成的图形,就是这个函数的图象。
画函数图像的步骤:
第一步:列表。在自变量取值范围内选定一些值,通过函数关系式求出对应函数值列成表格。
第二步:描点。在直角坐标系中,以自变量的值为横坐标,相应函数值为纵坐标,描出表中对应各点。
第三步:连线。按照坐标由小到大的顺序把所有点用平滑曲线连结起来。
函数图像信息获取:函数自变量的变化和因变量对应的关系、生活实际问题
【考点四:函数图像识别及信息获取】
【方法指引】观察图形,根据题目信息判断自变量与因变量变化趋势,找对的图像问题,判断直线、曲线、上升或下降快慢,实际问题等
例题1.(2023下·江苏镇江·八年级统考期末)周末,小丽同学做了以下几件事情:
第一件:小丽去文具店购买黑色水笔,支付费用与购买黑色水笔支数的关系:
第二件:小丽去奶奶家吃饭,饭后,和奶奶聊一会天,然后再按原速度原路返回,小丽离家的距离与时间的关系;
第三件:小丽和奶奶聊天时,了解到:奶奶用的手机是含有月租费的计费方式,奶奶每月支付的话费与通话时间的关系.
用下面的函数图像刻画上述事情,排序正确的是( )
A.(1)(2)(3)B.(2)(1)(3)C.(1)(3)(2)D.(2)(3)(1)
【答案】C
【分析】小丽去文具店购买黑色水笔,支付费用与购买黑色水笔支数成正比例关系;小丽去奶奶家吃饭,小丽离家的距离从0开始变大,到达奶奶家吃饭的时候与家的距离不变,返回时与家的距离变小直至变为0;奶奶用的手机是含有月租费的计费方式,奶奶每月支付的话费与通话时间成一次函数的关系,据此即可得到答案.
【详情解析】解:∵小丽去文具店购买黑色水笔,支付费用与购买黑色水笔支数成正比例关系,
∴该变化对应图象(1),
∵小丽去奶奶家吃饭,饭后,和奶奶聊一会天,然后再按原速度原路返回,
∴该变化对应图象(3),
∵奶奶用的手机是含有月租费的计费方式,奶奶每月支付的话费与通话时间成一次函数关系,
∴该变化对应图象(2),
故选:C.
【提优突破】本题考查了函数的图象,解题的关键是了解两个变量之间的关系,解决此类题目还应有一定的生活经验.
变式训练1.(2022上·江苏南京·八年级统考期末)如图,将一个圆柱形无盖小烧杯的杯底固定在圆柱形大烧杯的杯底中央,现沿着大烧杯内壁匀速注水,注满后停止注水.则大烧杯水面的高度ycm与注水时间xs之间的函数图象大致是( )
A.B.
C.D.
【答案】D
【分析】根据题意判断出大烧杯的液面高度ycm随时间xs的变化情况即可.
【详情解析】解:先大烧杯的液面高度y随时间x的增加而增大,当大烧杯的液面高度达到小烧杯的高度时,大烧杯的液面高度y保持不变,所以B选择项不符合题意;当小烧杯水注满后,大烧杯的液面高度y随时间x的增加而增大,所以A选择项不符合题意;这时增加的速度较先前的慢,所以C选择项不符合题意,D项符合题意.
故选:D.
【提优突破】本题考查了函数的图象.正确理解函数图象横纵坐标表示的意义,理解问题的过程,能够通过图象得到函数是随自变量的增大,函数值是增大还是减小是解题的关键.
例题2.(2023上·江苏徐州·八年级统考期末)下面的三个问题中都有两个变量:
①汽车从A地匀速行驶到B地,汽车的行驶路程y与行驶时间x;
②用长度一定的绳子围成一个矩形,矩形的面积y与一条边长x;
③将水箱中的水匀速放出,直至放完,水箱中的剩余水量y与放水时间x.
其中,变量y与变量x之间的函数关系可以用如图所示的图象表示的有( )
A.0个B.1个C.2个D.3个
【答案】B
【分析】①根据汽车的行驶路程y随行驶时间x的增加而增加判断即可;②根据矩形的面积公式判断即可.③根据水箱中的剩余水量y随放水时间x的增大而减小判断即可;
【详情解析】解:汽车从A地匀速行驶到B地,根据汽车的行驶路程y随行驶时间x的增加而增加,故①不符合题意;
用长度一定的绳子围成一个矩形,周长一定时,矩形面积不是长x的一次函数,故②不符合题意;
将水箱中的水匀速放出,直至放完,根据水箱中的剩余水量y随放水时间x的增大而减小,故③符合题意;
所以变量y与变量x之间的函数关系可以用如图所示的图象表示的是③.
故选:B.
【提优突破】本题考查了利用函数的图象解决实际问题,正确理解函数图象表示的意义,理解问题的过程,就能够通过图象得到函数问题的相应解决.
变式训练2.(2022上·江苏盐城·八年级滨海县第一初级中学校联考阶段练习)周末,小明坐公交车到滨海公园,他出发后0.8小时到中心书城,逗留一段时间后继续坐公交车到滨海公园,小明离家一段时间后,爸爸驾车沿相同的路线前往滨海公园,如图是他们离家路程s(km)与小明离家时间t(h)的关系图,请根据图回答下列问题.
(1)图中自变量是 ,因变量是 ;
(2)小明家到滨海公园的路程为 km,小明在中心书城逗留的时间为 h;
(3)小明出发 小时后爸爸驾车出发;
(4)小明从中心书城到滨海公园的平均速度为 km/h,小明爸爸驾车的平均速度为 km/h;
(5)小明爸爸从家到滨海公园,求他离家路程s与坐车时间t之间的关系式,并写出自变量的取值范围.
【答案】(1)时间t,路程s
(2)30,1.7
(3)2.5
(4)12,30
(5)s=30t−752.5≤t≤3.5
【分析】(1)根据因变量和自变量的定义进行求解即可;
(2)根据函数图象所给的信息进行求解即可;
(3)根据函数图象所给的信息进行求解即可;
(4)根据速度=路程÷时间进行求解即可;
(5)根据路程=速度×时间进行求解即可.
【详情解析】(1)解:由题意得,图中自变量是时间时间t,因变量是路程s,
故答案为:时间t,路程s;
(2)解:由函数图象可知,小明家到滨海公园的路程为 30km,明在中心书城逗留的时间为 2.5−0.8=1.7h,
故答案为:30,1.7;
(3)解:由函数图象可知小明出发2.5小时后爸爸驾车出发,
故答案为:2.5;
(4)解:由题意得,小明的平均速度为30−124−2.5=12km/h;
小明爸爸驾车的平均速度为303.5−2.5=30km/h
故答案为:12,30;
(5)解:由题意得,s=30t−2.5=30t−752.5≤t≤3.5.
【提优突破】本题主要考查了从函数图象获取信息,因变量和自变量的定义,列函数关系式等等,正确读懂函数图象是解题的关键.
针对性练习
1.(2022上·江苏南京·七年级校考阶段练习)“龟兔赛跑”中兔子跑得快,一开始领先,但它太骄傲在途中睡了一觉再继续跑;乌龟跑得慢,但一直不停地跑,抵达终点,赢得胜利.下面哪幅图基本反映了比赛的过程?( )
A.B.
C.D.
【答案】B
【分析】根据题意可知:由于乌龟有耐心,一直往目的地奔跑,可知表示乌龟赛跑的图象应该是一条一直上升的直线,且比兔子早到达终点;由于兔子没有耐心,一开始表示兔子的赛跑的图项应该是一条上升的直线,到中途睡了一觉,由于路程不改变,所以图象变为水平直线,睡了一觉起来再跑,图象又变为上升;据此对折四幅图进行比较即可.
【详情解析】解: A.因为乌龟早到终点,故本选项不符合题意;
B.正确,故本选项符合题意;
C.因为兔子跑得快,一开始领先,故本选项不符合题意;
D.乌龟早到终点,故本选项不符合题意;
故选:B
【提优突破】此题主要考查从统计图表中获取信息,关键是根据龟兔赛跑的过程和结果找对符合题意的图示.
2.(2022上·福建宁德·九年级校考阶段练习)如图,小红晚上在一条笔直的小路上由A处径直走到B处,小路的正中间有一盏路灯,那么小红在灯光照射下的影长l与她行走的路程s之间的变化关系用图象刻画出来大致是( )
A.B.
C.D.
【答案】C
【分析】根据中心投影的性质得出小红在灯下走的过程中应长随路程之间的变化,进而得出符合要求的图象.
【详情解析】∵小路的正中间有一路灯,晚上小红由A处径直走到B处,她在灯光照射下的影长l与行走的路程s之间的变化关系,
应为当小红走到灯下以前为:l随s的增大而减小,当小红走到灯下以后再往前走时,l随s的增大而增大,
∴用图象刻画出来应为C.
故选:C.
【提优突破】此题主要考查了函数图象以及中心投影的性质,得出l随s的变化规律是解决问题的关键.
3.(2022下·河北沧州·八年级统考期末)如图是蓄水池的横截面示意图,分为深水区和浅水区.若以固定的水流速度向蓄水池注水,设未注满水前,水的最大高度为h米,注水时间为t分钟,则下面能大致表示h关于t的关系图象的是( )
A.B.
C.D.
【答案】C
【分析】蓄水池的下半部分比上半部分的体积小,故h与t的关系变化应该是先快后慢,进而得出与之对应的函数图象.
【详情解析】解∶根据题意和图形的形状,可知水的最大深度h和t之间的关系分为两段,应该是先快后慢.
故选:C.
【提优突破】本题主要考查了根据几何图形的性质确定函数的图象以及函数图象的作图能力,根据几何图形和图形上的数据分析得出所对应的函数类型是解决问题的关键.
4.(2022上·江苏淮安·八年级统考期末)小明晚饭后出门散步,从家(点O)出发,最后回到家里,行走的路线如图所示,则小明离家的距离s与散步时间t的关系可能是( )
A.B.C.D.
【答案】C
【分析】根据小明的行走的路线图,判断小明离家的距离,即可得.
【详情解析】解:根据小明的行走的路线图可知,小明先离家距离越来越大,然后有一段时间离家距离不变,最后慢慢的离家距离越来越小,
故选:C.
【提优突破】本题考查了函数的图像,解题的关键是理解题意,得出距离与时间的关系.
5.(2022下·河南洛阳·八年级统考期末)如图,放学后小红沿一条笔直的道路步行回家,先前进a米,又原路返回b米到商店选购一些文具bA.B.C.D.
【答案】D
【分析】根据题目描述的含义进行判断即可.折返b米,在图象上表示为小红离起点的距离s变小,在商店购买文具,则此时小红离起点的距离s不变,再往前走c米,表示小红离起点的距离s变大,增加了c米,据此判断即可.
【详情解析】A项:没有显示出其再商店买文具的情况,故A项不符合;
B项:没有显示其折返去商店的情况,故B项不符合;
C项:小红折返时的时间极短,不符合现实情况,故C项不符合;
D项:与小红的实际轨迹情况相符合,
故选:D.
【提优突破】本题考查了函数图象,理解横纵坐标的含义以及题中所描述的轨迹活动在图象中的含义是解答本题的关键.
6.(2023·江苏·统考中考真题)折返跑是一种跑步的形式.如图,在一定距离的两个标志物①、②之间,从①开始,沿直线跑至②处,用手碰到②后立即转身沿直线跑至①处,用手碰到①后继续转身跑至②处,循环进行,全程无需绕过标志物.小华练习了一次2×50m的折返跑,用时18s在整个过程中,他的速度大小v(m/s)随时间t(s)变化的图像可能是( )
A. B.
C. D.
【答案】D
【分析】根据速度与时间的关系即可得出答案.
【详情解析】解:刚开始速度随时间的增大而增大,匀速跑一段时间后减速到②,然后再加速再匀速到①,
由于体力原因,应该第一个50米速度快,用的时间少,第二个50米速度慢,用的时间多,
故他的速度大小v(m/s)随时间t(s)变化的图像可能是D.
故选:D.
【提优突破】本题主要考查函数的图象,要根据函数图象的性质和图象上的数据分析得出函数的类型和所需要的条件,结合实际意义得出正确的结论.
7.(2023·江苏常州·统考一模)九年级体能测试中,小苏和小林参加4×30米折返跑,在如图①所示的跑道上进行.在整个测试过程中,跑步者距起跑线的距离y(单位:m)与跑步时间t(单位:s)的对应关系如图②所示.下列叙述正确的是( )
A.两人从起跑线同时出发,同时到达终点B.小林跑全程的平均速度大于小苏跑全程的平均速度
C.小林前9s跑过的路程大于小苏前9s跑过的路程D.小苏在跑最后60m的过程中,与小林相遇2次
【答案】D
【分析】根据函数图象可得,两人同时出发,小苏先到达终点,小林后到达终点,以此判断A选项;两人跑过的路程相同,而小苏所用时间比小林短,根据“速度=路程÷时间”即可判断B选项;根据图象即可判断C选项;由虚线与实线的交点个数得到小苏与小林相遇的次数,以此判断D选项.
【详情解析】解:根据函数图象可得,两人同时出发,小苏先到达终点,小林后到达终点,故A选项错误,不符合题意;
两人跑过的路程相同,而小苏所用时间比小林短,由“速度=路程÷时间”可得小苏跑全程的平均速度大于小林跑全程的平均速度,故B选项错误,不符合题意;
根据函数图象可得,小林前9s跑过的路程小于小苏前9s跑过的路程,故C选项错误,不符合题意;
小苏在跑最后60m的过程中,由函数图象可知,虚线与实线的交点个数为2,所以小苏与小林相遇2次,故D选项正确,符合题意.
故选:D.
【提优突破】本题主要考查函数的图象,解题关键是根据函数的性质和图象上的数据分析得出函数的类型和所需条件,结合实际意义得出正确的结论.
8.(2023下·江苏泰州·八年级统考期末)小明根据函数学习的经验,参照研究函数的过程与方法,对于函数y=x2+1x(x≠0)的图像和性质进行探究.
(1)列表:下表列出了y与x的几组对应值,请写出m,n的值:m=________,n=________;
描点:在平面直角坐标系中,以自变量x的取值为横坐标,以y=x2+1x相应的函数值为纵坐标,描出相应的点,如图所示:
(2)请把y轴左边各点和右边各点,分别用光滑的曲线顺次连接起来;
(3)观察图形并分析表格,解决下列问题:
①自变量x的取值范围是__________;
②函数图象关于点___________中心对称;
③求证:当x>1时,y随x的增大而增大.
【答案】(1)−103,174
(2)见详情解析
(3)①x≠0②0,0③见详情解析
【分析】(1)将x=−3,x=12代入函数解析式即可求解;
(2)用光滑的曲线顺次连接起来,即可求解;
(3)①由y=x2+1x得,分母不为0,即可求解;②由表格可得第一、三象限的点的横纵坐标分别互为相反数,即可求解;③设x1>x2>1,可得y1=x12+1x1,y2=x22+1x2,可求y1−y2 =x1−x2x1x2−1x1x2,x1−x2>0,x1x2>1,x1x2−1>0,即可求解.
【详情解析】(1)解:当x=−3时,
y=−32+1−3=−103,
当x=12时,
y=142+114=174;
故答案:−103,174.
(2)解:如图,用光滑的曲线顺次连接起来,
(3)①解:由y=x2+1x得
自变量x的取值范围是x≠0,
故答案:x≠0;
②解:由表格得:
⋯ −4,−174与4,174,−3,−103与3,103,−2,−52与2,52,⋯,
∴第一、三象限的点的横纵坐标分别互为相反数,
∴函数图像关于点0,0中心对称,
故答案:0,0.
③证明:设x1>x2>1,
∴ y1=x12+1x1,y2=x22+1x2,
∴ y1−y2
=x12+1x1−x22+1x2
=x12x2+x2−x1x22−x1x1x2
=x1−x2x1x2−1x1x2,
∵ x1>x2>1,
∴x1−x2>0,x1x2>1,
∴x1x2−1>0,
∴x1−x2x1x2−1x1x2>0,
∴ y1−y2>0,
∴ y1>y2,
故当x>1时,y随x的增大而增大.
【提优突破】本题考查了通过作函数图象,通过图象来研究函数性质:自变量取值范围、对称性、增减性,掌握函数增减性的证明方法是解题的关键.
【知识点五:动点问题识别图像】
动点问题是考试常考知识点,经常跟函数与方程结合、几何问题比较多,要审题,建立合理的关系式,根据关系式确定函数问题
【考点五:动点问题识别图像】
【方法指引】要审题,找到动点变化关系、建立合理的关系式,根据关系式确定函数问题,考虑自变量取值范围
例题1.(2022上·江苏徐州·八年级校考期末)如图(1),在△ABC中,点P从点A出发向点C运动,在运动过程中,设x表示线段AP的长,y表示线段BP的长,y与x之间的关系如图(2)所示,则边BC的长是( )
A. 20B. 23C. 24D.6
【答案】C
【分析】由图象可知,AB=3,AC=5,当BP⊥AC时,AP=1,从而可得到PC、BP的长度,再根据勾股定理计算出BC的长即可.
【详情解析】解:由图象可知:AB=3,AC=5,
如图:
当x=1时,BP⊥AC,此时AP=1,
在Rt△ABP中,BP=AB2−AP2=32−1=8,
∵ PC=AC−AP=5−1=4,
∴在Rt △BPC中,BC=BP2+PC2=82+42=24,
故选:C.
【提优突破】本题以动点的函数图象为背景,考查了数形结合思想,解答时,注意利用勾股定理计算相关数据.
变式训练1.(2023下·江苏南通·八年级统考期末)如图1(图中各角均为直角),动点P从点A出发,以每秒1个单位长度的速度沿A→B→C→D→E路线匀速运动,△AFP的面积y与点P运动的时间x(秒)之间的函数关系图象如图2所示,则CD的长度为( )
A.5B.6C.7D.8
【答案】B
【分析】将实际运行状态与函数图象对应,关注图象中的拐点,给合函数图象给定的信息确定等量关系求解.
【详情解析】如图,点P运动至点B时,x=4,即AB=4,
△AFP的面积=12AF·AB=12,解得:AF=6
∴BC+DE=6
x=16时,点P运动至点E,即AB+BC+CD+DE=16
∴CD=6
故选:B
【提优突破】本题考查函数图象问题,注意将实际运行状态与函数图象对应,关注图象中的拐点是解题的关键.
变式训练2.(2023上·江苏无锡·八年级校联考期末)在边长为4的正方形ABCD的边上有一个动点P,从A出发沿折线ABCD移动一周,回到A点后继续周而复始.设点P移动的路程为x,△PAC的面积为y.请结合右侧函数图象分析当x=2022时,y的值为( )
A.2B.4C.6D.8
【答案】B
【分析】要对点P所在的位置进行分类:①当点P在线段AB上移动;②当点P在线段BC上移动;③当点P在线段CD上移动;④当点P在线段DA上移动;探讨得出规律即可.
【详情解析】①当点P在线段AB上移动,
即0<x≤4时,y=12AP⋅BC=2x;
②当点P在线段BC上移动,
即4<x<8时,y=12PC⋅AB=128−x⋅4=16−2x;
③当点P在线段CD上移动,
即8<x≤12时,y=12PC⋅AD=12x−8⋅4=2x−16;
④当点P在线段DA上移动,
即12<x<16时,y=12AP⋅CD=1216−x⋅4=32−2x,
点P的运动轨迹以16为单位循环,
当x=2022时,2022÷16=126……6,
此时y=16−2×6=4,
故答案为:B.
【提优突破】本题考查动点函数问题,分段函数的应用,函数的解析式的求法以及动点的运动规律,分类探讨是解决问题的关键.
针对性练习
1.(2023·江苏淮安·统考一模)如图1,在菱形ABCD中,∠A=60°,动点P从点A出发,沿折线AD→DC→CB方向匀速运动,运动到点B停止.设点P的运动路程为x,△APB的面积为y,y与x的函数图象如图2所示,则AB的长为 .
【答案】23
【分析】根据图1和图2判定三角形ABD为等边三角形,它的面积为33解答即可.
【详情解析】解:在菱形ABCD中,∠A=60°,
∴△ABD为等边三角形,
设AB=a,由图2可知,△ABD的面积为33,
∴△ABD的面积=34a2=33
解得:a= 23(负值已舍)
故答案为:23.
【提优突破】本题考查了动点问题的函数图象,根据菱形的性质和函数图象,能根据图形得出正确信息是解此题的关键.
2.(2021上·江苏扬州·八年级统考期末)【直观想象】如图1,动点P在数轴上从负半轴向正半轴运动,点P到原点的距离先变小再变大,当点P的位置确定时,点P到原点的距离也唯一确定;
【数学发现】当一个动点Px,0到一个定点的距离为d,我们发现d是x的函数;
【数学理解】
(1)动点Px,0到定点A2,0的距离为d,当x= 时,d取最小值;
【类比迁移】
(2)设动点Px,0到两个定点M1,0,N3,0的距离和为y.
①随着x增大,y怎样变化?
②直接写出函数表达式并在给出的平面直角坐标系中画出y关于x的函数图象;
③当y>6时,x的取值范围是 .
【答案】(1)2
(2)①y先变小然后不变再变大;②见解析;③x<−1或x>5
【分析】(1)当A,P重合时,d=0最小,此时x=2.
(2)①利用图像法可得结论;②分x<−1,−1≤x≤3,x>3三种情形,分别画出函数图像即可;③利用图像法解决问题即可.
【详情解析】(1)解:(1)当A,P重合时,d=0最小,此时x=2.
故答案为:2.
(2)①动点Px,0到两个定点M1,0,N3,0的距离和为y
∴y=x−1+x−3,
当x<1时,y=1−x+3−x=−2x+4,
当x>3时,y=x−1+x−3=2x−4,
当1≤x≤3时,y=2,
∴y先变小然后不变再变大.
②画出函数图象如图,
∴y先变小然后不变再变大.
③观察图像可知,满足条件的x的取值范围为:x<−1或x>5.
故答案为:x<−1或x>5.
【提优突破】本题考查函数图像,函数关系式等知识,解题的关键是理解题意,灵活运用所学知识解决问题.
3.(2022上·江苏连云港·八年级东海实验中学校考阶段练习)如图,△ABC中,∠ABC=90°,AB=6,BC=8,AC=10.AD平分∠BAC,交BC于点D.动点Q从点B出发,安BC−CA的折线路径,以每秒1个单位长度的速度运动,设运动时间为t秒.
(1)当点Q在AC边上运动时,线段AQ(AQ>0)的长为_______(用含t的代数式表示);
(2)设△ADQ的面积为S,请用含t的代数式表示S.
(3)当△ABQ为轴对称图形时,请写出满足条件的3个t的值即可.
【答案】(1)18−t
(2)S=−3t+90≤t<33t−93
【分析】(1)求出BC+AC=18,可得结论;
(2)过D作DE⊥AC于E,根据角平分线的性质得到BD=DE,求得CD=8−BD,根据三角形的面积公式,分三种情况计算即可得到结论;
(3)当△ABQ为轴对称图形时,△ABQ是等腰三角形,①当点Q在BC边上运动时得到△ABQ是等腰直角三角形,求得AB=BQ=6,解得t=6;②当点Q在AC边上运动时,△ABQ为轴对称图形,Ⅰ、如图2,当AQ=BQ=18−t时,△ABQ为轴对称图形,过Q作QM⊥AB于M,根据等腰三角形的性质得到AM=BM,求得t=13;Ⅱ、当AQ=AB=18−t=6时解得t=12;Ⅲ、当BQ=AB=6时,△ABQ为轴对称图形,过B作BN⊥AC于N,根据勾股定理即可得到结论.
【详情解析】(1)解:∵∠ABC=90°,AB=6,BC=8,AC=10
∴BC+AC=18,
∴AQ=18−t,
故答案为:18−t;
(2)解:过D作DE⊥AC于E,如图1,
∵∠ABC=90°,AD平分∠BAC,
∴BD=DE,
∴CD=8−BD,
∵S△ADC= 12 CD·AB= 12 AC·DE,
∴6(8−BD)=10BD,
∴BD=3,
当0≤t<3时,S= 12 ×(3−t)×6=−3t+9.
当3
①当点Q在BC边上运动时,∵∠ABC=90°,
∴△ABQ是等腰直角三角形,
∴AB=BQ=6,
∴t=6;
②当点Q在AC边上运动时,△ABQ为轴对称图形,
Ⅰ、如图2,当AQ=BQ=18−t时,△ABQ为轴对称图形,
过Q作QM⊥AB于M,
∴AM=BM,
∵∠AMQ=∠ABC=90°,
∴QM ∥ BC,
∴AQ=CQ=18−t= 12 AC=5,
∴t=13;
Ⅱ、当AQ=AB=18−t=6时,△ABQ为轴对称图形,
∴t=12;
Ⅲ、当BQ=AB=6时,△ABQ为轴对称图形,
过B作BN⊥AC于N,
∴AN=QN= 12 AQ=9− 12 t,
由(2)知BN=4.8,
∴ AB2−BN2=AN2,
即62−4.82=9−12t2,
解得t= 545,
综上所述,当△ABQ为轴对称图形时,t的值为6或13或12或545.
【提优突破】本题考查求分段函数解析式,角平分线的性质,三角形面积,轴对称图形,勾股定理,本题属函数与三角形综合题目,熟练掌握相关图形图形性质是解题的关键,注意第3小题要分类讨论.
数量x(千克)
1
2
3
4
5
…
售价y(元)
6+0.5
12+1.0
18+1.5
24+2.0
30+2.5
…
x/元
…
15
20
25
…
y/件
…
25
20
15
…
x
…
-4
-3
-2
-1
−12
−14
14
12
1
2
3
4
…
y=x2+1x
…
−174
m
−52
-2
−52
−174
n
52
2
52
103
174
…
苏科版八年级上册第六章 一次函数6.1 函数精品同步测试题: 这是一份苏科版八年级上册第六章 一次函数6.1 函数精品同步测试题,文件包含专题复习02一次函数五大专题总结-2023-2024学年八年级数学上册一次函数专题复习原卷版docx、专题复习02一次函数五大专题总结-2023-2024学年八年级数学上册一次函数专题复习解析版docx等2份试卷配套教学资源,其中试卷共31页, 欢迎下载使用。
中考数学专题复习 专题36 一次函数问题: 这是一份中考数学专题复习 专题36 一次函数问题,文件包含中考数学专题复习专题36一次函数问题教师版含解析docx、中考数学专题复习专题36一次函数问题学生版docx等2份试卷配套教学资源,其中试卷共37页, 欢迎下载使用。
【全套】中考卷数学复习专题(知识梳理+含答案)专题复习:一次函数: 这是一份【全套】中考卷数学复习专题(知识梳理+含答案)专题复习:一次函数,共9页。试卷主要包含了正比例函数,当x=8时,y=,画出一次函数的图象,并回答,一次函数的图象不经过等内容,欢迎下载使用。

