搜索
      上传资料 赚现金

      (人教A版)必修二高一数学下学期同步考点讲与练6.3.2-4 平面向量的坐标表示(2份,原卷版+解析版)

      • 1.86 MB
      • 2025-11-11 22:42:29
      • 35
      • 0
      • ETliang
      加入资料篮
      立即下载
      查看完整配套(共2份)
      包含资料(2份) 收起列表
      原卷
      (人教A版)必修二高一数学下学期同步考点讲与练6.3.2-4 平面向量的坐标表示(原卷版).docx
      预览
      解析
      (人教A版)必修二高一数学下学期同步考点讲与练6.3.2-4 平面向量的坐标表示(解析版).docx
      预览
      正在预览:(人教A版)必修二高一数学下学期同步考点讲与练6.3.2-4 平面向量的坐标表示(原卷版).docx
      (人教A版)必修二高一数学下学期同步考点讲与练6.3.2-4 平面向量的坐标表示(原卷版)第1页
      1/11
      (人教A版)必修二高一数学下学期同步考点讲与练6.3.2-4 平面向量的坐标表示(原卷版)第2页
      2/11
      (人教A版)必修二高一数学下学期同步考点讲与练6.3.2-4 平面向量的坐标表示(原卷版)第3页
      3/11
      (人教A版)必修二高一数学下学期同步考点讲与练6.3.2-4 平面向量的坐标表示(解析版)第1页
      1/20
      (人教A版)必修二高一数学下学期同步考点讲与练6.3.2-4 平面向量的坐标表示(解析版)第2页
      2/20
      (人教A版)必修二高一数学下学期同步考点讲与练6.3.2-4 平面向量的坐标表示(解析版)第3页
      3/20
      还剩8页未读, 继续阅读

      人教A版 (2019)必修 第二册平面向量基本定理及坐标表示复习练习题

      展开

      这是一份人教A版 (2019)必修 第二册平面向量基本定理及坐标表示复习练习题,文件包含人教A版必修二高一数学下学期同步考点讲与练632-4平面向量的坐标表示原卷版docx、人教A版必修二高一数学下学期同步考点讲与练632-4平面向量的坐标表示解析版docx等2份试卷配套教学资源,其中试卷共31页, 欢迎下载使用。
      重点:平面向量的坐标表示、平面向量共线定理的坐标表示;
      难点:平面向量加、减法坐标运算的应用、平面向量的共线问题。
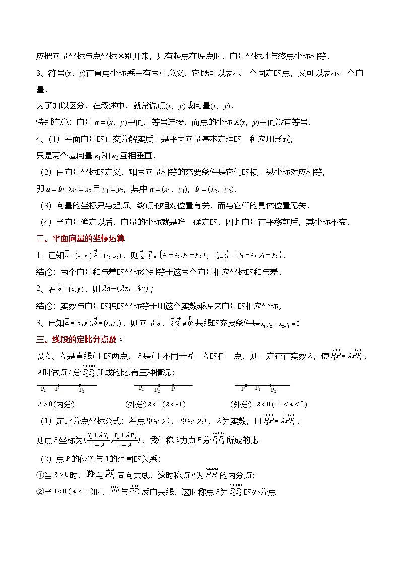
      一、平面向量正交分解
      1、平面向量的正交分解:把一个向量分解为两个互相垂直的向量,叫做把向量正交分解.
      2、平面向量的坐标表示
      (1)在平面直角坐标系中,分别取与轴、轴方向相同的两个单位向量、作为基底.对于平面内的一个向量,有且只有一对实数、,使,
      把有序数对叫做向量的坐标,记作,其中叫做在轴上的坐标,叫做在轴上的坐标.在平面直角坐标系内,每一个平面向量都是可以用一对实数唯一表示.
      (2)向量坐标的求法:①若向量的起点是坐标原点,则终点坐标即为向量的坐标;
      ②设、,则,.
      (3)若是坐标原点,设,则向量的坐标就是终点的坐标,即若,则点坐标为,反之亦成立.
      (4)特殊向量的坐标:.
      【注意】
      1、在直角坐标平面内,以原点为起点的向量OA=a,点A的位置被向量a唯一确定,
      此时点A的坐标与向量a的坐标统一为(x,y).
      2、平面向量的坐标与该向量的起点、终点坐标有关;
      应把向量坐标与点坐标区别开来,只有起点在原点时,向量坐标才与终点坐标相等.
      3、符号(x,y)在直角坐标系中有两重意义,它既可以表示一个固定的点,又可以表示一个向量.
      为了加以区分,在叙述中,就常说点(x,y)或向量(x,y).
      特别注意:向量a=(x,y)中间用等号连接,而点的坐标A(x,y)中间没有等号.
      4、(1)平面向量的正交分解实质上是平面向量基本定理的一种应用形式,
      只是两个基向量e1和e2互相垂直.
      (2)由向量坐标的定义,知两向量相等的充要条件是它们的横、纵坐标对应相等,
      即a=b⇔x1=x2且y1=y2,其中a=(x1,y1),b=(x2,y2).
      (3)向量的坐标只与起点、终点的相对位置有关,而与它们的具体位置无关.
      (4)当向量确定以后,向量的坐标就是唯一确定的,因此向量在平移前后,其坐标不变.
      二、平面向量的坐标运算
      1、已知,则,.
      结论:两个向量和与差的坐标分别等于这两个向量相应坐标的和与差.
      2、若,则;
      结论:实数与向量的积的坐标等于用这个实数乘原来向量的相应坐标。
      3、已知,则向量,共线的充要条件是
      三、线段的定比分点及
      设、是直线上的两点,是上不同于、的任一点,则一定存在实数,使,叫做点分所成的比.有三种情况:

      (内分) (外分)() (外分) ()
      (1)定比分点坐标公式:若点,,为实数,且,
      则点坐标为,我们称为点分所成的比.
      (2)点的位置与的范围的关系:
      ①当时,与同向共线,这时称点为的内分点;
      ②当()时,与反向共线,这时称点为的外分点.
      (3)若分有向线段所成的比为,点为平面内的任一点,则;
      特别地为的中点.
      题型一 对正角分解概念的理解与辨析
      【例1】(多选)已知向量,对坐标平面内的任一向量,下列说法错误的是( )
      A.存在唯一的一对实数,使得
      B.若,则,且
      C.若x,y∈R,,且,则的起点是原点O
      D.若x,y∈R,,且的终点坐标是,则
      【变式1-1】向量,,,在正方形网格中的位置如图所示,则( )
      A. B. C. D.
      【变式1-2】在平面直角坐标系中,,与x轴正半轴的夹角为,则向量的坐标是( )
      A. B. C. D.
      【变式1-3】已知分别是方向与轴正方向、轴正方向相同的单位向量,O为原点,设(其中),则点A位于( )
      A.第一、二象限 B.第二、三象限 C.第三象限 D.第四象限
      【变式1-4】在平面直角坐标系xOy中,向量、、的方向如图所示,且、、,分别计算出它们的坐标.
      题型二 用坐标表示平面向量
      【例2】若点的坐标为,点坐标为,则的坐标为______.
      【变式2-1】已知,,若,则点的坐标为( )
      A.(3,2) B.(3,-1) C.(7,0) D.(1,0)
      【变式2-2】设x,y为实数,已知点A(l,2),B(3,2),向量与相等,求x,y的值.
      【变式2-3】将向量=(-2,-2)绕坐标原点逆时针旋转120°得到向量,则的坐标为____.
      【变式2-4】已知对任意平面向量,把绕其起点沿逆时针方向旋转角得到向量,叫做把点B绕点A沿逆时针方向旋转角得到点P.已知平面内点,点,把点B绕点A沿顺时针方向旋转得到点P,则点P的坐标为( )
      A. B.
      C. D.
      题型三 平面向量线性运算的坐标表示
      【例3】已知向量,,则( )
      A. B. C. D.
      【变式3-1】若,则的坐标为( )
      A. B. C. D.
      【变式3-2】已知向量,则的坐标是( )
      A. B. C. D.
      【变式3-3】已知向量,,则( )
      A. B. C. D.
      【变式3-4】已知、,且,则点的坐标为( )
      A. B. C. D.
      题型四 线段的定比分点问题
      【例4】若,,且是线段靠近的一个三等分点,则点的坐标为( )
      A. B. C. D.
      【变式4-1】已知,,若线段的一个三等分点为,则的坐标为( )
      A.或 B. C. D.或
      【变式4-2】若过两点的直线与轴相交于点,则点分有向线段所成的比的值为( )
      A.- B.- C. D.
      【变式4-3】(多选)在平面直角坐标系内,O为坐标原点,已知,,若P是线段的三等分点,则点P的坐标是( )
      A. B. C. D.
      题型五 用坐标解决向量共线的问题
      【例5】与向量平行的向量是( )
      A. B. C. D.
      【变式5-1】下列各组的两个向量,共线的是( )
      A., B.,
      C., D.,
      【变式5-2】若向量,,则与共线的向量可以是( )
      A. B. C. D.
      【变式5-3】已知向量,,,若,则( )
      A. B. C. D.
      题型六 用坐标解决三点共线问题
      【例6】已知,则( )
      A.三点共线 B.三点共线
      C.三点共线 D.三点共线
      【变式6-1】已知三点在同一直线上,则实数的值是( )
      A. B. C. D.不确定
      【变式6-2】已知向量.若点A,B,C能构成三角形,则实数m应满足的条件为( )
      A. B. C. D.
      【变式6-3】若,,三点不能构成三角形,则t=______.
      题型七 用向量坐标解决几何问题
      【例7】顺次连接点,,,所构成的图形是( )
      A.等腰梯形 B.平行四边形 C.菱形 D.矩形
      【变式7-1】(多选)已知,,,则以,,为顶点的平行四边形的另一个顶点的坐标为( )
      A. B. C. D.
      【变式7-2】如图,在平面直角坐标系中,,,.
      (1)求点B的坐标;
      (2)求证:.
      【变式7-3】如图所示,已知点A(4,0),B(4,4),C(2,6),求AC和OB的交点P的坐标.
      6.3.2&6.3.3&6.3.4 平面向量的正交分解及坐标表示、
      平面向量加减法运算的坐标表示、平面向量的数乘运算及坐标表示
      【题型1 对正角分解概念的理解与辨析】
      1、下列可作为正交分解的基底的是
      A.等边三角形中的和
      B.锐角三角形中的和
      C.以角A为直角的直角三角形中的和
      D.钝角三角形中的和
      2、向量为原点)的终点位于第二象限,则有
      A., B., C., D.,
      3、平面直角坐标系内,为坐标原点,若点,则向量的向量正交分解形式是___________.
      4、已,分别是方向与轴正方向、轴正方向相同的单位向量,为坐标原点,设,则点位于第______象限.
      5、在直角坐标系xOy中,向量的方向如图所示,且,分别计算出它们的坐标.
      【题型2 用坐标表示平面向量】
      1、已知,且点,则点B的坐标为( )
      A. B. C. D.
      2、已知,,向量,则向量( )
      A. B. C. D.
      3、已知,若,其中O为原点,求的值.
      4、在平面直角坐标系中,已知,当绕原点逆时针旋转得到,则的坐标为___________.
      5、已知对任意的平面向量,把绕其起点沿逆时针方向旋转角得到向量,叫着把点绕点沿逆时针方向旋转角得到点.已知,,把点绕点沿顺时针方向旋转得到点,则的坐标为( )
      A. B. C. D.
      【题型3 平面向量线性运算的坐标表示】
      1、已知向量,则( )
      A. B. C. D..
      2、已知向量,则等于( )
      A. B. C. D.
      3、已知点A、B的坐标分别为(-2,5),(1,4),若点P满足,则点P的坐标为______.
      4、已知向量、满足,,则________.
      5、设,,,,则与的坐标分别为________
      【题型4 线段的定比分点问题】
      1、已知,,点P是线段MN的一个三等分点且靠近点M,则点P的坐标为______.
      2、已知在平面直角坐标系中,点,当P是线段靠近的一个四等分点时,点P的坐标为__________.
      3、若,且是线段的一个三等分点,则点的坐标为( )
      A. B. C. D.
      4、已知两点,点在直线上,且满足,则点的坐标为___________.
      【题型5 用坐标解决向量共线问题】
      1、下列各组向量中,能作为基底的是( )
      A., B.,
      C., D.,.
      2、已知向量,,那么与共线的一个向量是( )
      A.(6,4) B.(4,6) C.(0,4) D.(1,6)
      3、已知向量,且,则_____.
      4、已知向量,且,则实数m的值( )
      A. B.1 C. D.
      5、已知向量,若,则_____.
      【题型6 用坐标解决三点共线问题】
      1、设,,,若三点能构成三角形,则实数的取值范围是________.
      2、已知向量,若点A,B,C能构成三角形,则的值不可以为( )
      A.-2 B.-1 C.1 D.2
      3、向量,,.若三点共线,则的值为( )
      A. B.1 C.或11 D.2或
      4、已知,且三点共线,则( )
      A. B. C. D.
      5、已知,若B、C、D点共线,则实数a的值为( )
      A. B. C. D.
      【题型7 用向量坐标解决几何问题】
      1、(多选)已知平行四边形的三个顶点的坐标分别是.则第四个顶点的坐标为( )
      A. B. C. D.
      2、已知点,试用向量的方法求AC与BD的交点坐标.
      3、已知平面向量,,,,,且A,C,D三点共线.
      (1)求的坐标;
      (2)已知,若A,B,D,E四点按逆时针顺序构成平行四边形,求点E的坐标.
      4、若平面上三点的坐标分别为,,.
      (1)证明:A、B、C三点共线;
      (2)设O是坐标原点,且四边形ABOD是平行四边形,求顶点D的坐标.
      5、如图,在平面直角坐标系中,,,
      (1)求点的坐标;
      (2)求证:四边形为等腰梯形.

      相关试卷 更多

      资料下载及使用帮助
      版权申诉
      • 1.电子资料成功下载后不支持退换,如发现资料有内容错误问题请联系客服,如若属实,我们会补偿您的损失
      • 2.压缩包下载后请先用软件解压,再使用对应软件打开;软件版本较低时请及时更新
      • 3.资料下载成功后可在60天以内免费重复下载
      版权申诉
      若您为此资料的原创作者,认为该资料内容侵犯了您的知识产权,请扫码添加我们的相关工作人员,我们尽可能的保护您的合法权益。
      入驻教习网,可获得资源免费推广曝光,还可获得多重现金奖励,申请 精品资源制作, 工作室入驻。
      版权申诉二维码
      高中数学人教A版 (2019)必修 第二册电子课本

      6.3 平面向量基本定理及坐标表示

      版本: 人教A版 (2019)

      年级: 必修 第二册

      切换课文
      • 同课精品
      • 所属专辑26份
      • 课件
      • 教案
      • 试卷
      • 学案
      • 更多
      欢迎来到教习网
      • 900万优选资源,让备课更轻松
      • 600万优选试题,支持自由组卷
      • 高质量可编辑,日均更新2000+
      • 百万教师选择,专业更值得信赖
      微信扫码注册
      手机号注册
      手机号码

      手机号格式错误

      手机验证码 获取验证码 获取验证码

      手机验证码已经成功发送,5分钟内有效

      设置密码

      6-20个字符,数字、字母或符号

      注册即视为同意教习网「注册协议」「隐私条款」
      QQ注册
      手机号注册
      微信注册

      注册成功

      返回
      顶部
      学业水平 高考一轮 高考二轮 高考真题 精选专题 初中月考 教师福利
      添加客服微信 获取1对1服务
      微信扫描添加客服
      Baidu
      map