人教版八年级下册19.2.2 一次函数一等奖课件ppt
展开19.2.3 一次函数与方程、不等式
【知识与技能】
1.理解一次函数与方程、不等式的关系.
2.会根据一次函数的图象解决一元一次方程、不等式、二元一次方程组的求解问题.
【过程与方法】
学习用函数的观点看待方程、不等式,初步感受用全面的观点处理局部问题的思想.
【情感态度】
经历方程、不等式与函数关系的探究,学习用联系的观点看待数学问题.
【教学重点】
一次函数与方程、不等式关系的应用.
【教学难点】
一次函数与方程、不等式关系的理解.
一、情境导入,初步认识
探究:
1.解方程2x+20=0.
2.在平面直角坐标系中画出一次函数y=2x+20的图象.
问题1 直线y=2x+20与x轴交点横坐标是方程2x+20=0的解吗?为什么?
问题2 这两个问题是同一个问题么?由学生完成以上任务的画图与思考,教师走入每个学习小组,指导交流与总结,适时对学生的发言进行评判.
【归纳总结】从“数”的角度看,方程2x+20=0的解是x=-10;从“形”的角度看,直线y=2x+20与x轴交点的坐标是(-10,0),这也说明,方程2x+20=0的解是x=-10.
由于任何一个一元一次方程都可以转化为ax+b=0(a,b为常数,a≠0)的形式,所以解一元一次方程可以转化为:当某个一次函数的值为0时,求相应自变量的值,从图象上看,这相当于已知直线y=ax+b,确定它与x轴交点的横坐标的值.
二、思考探究,获取新知
问题1 一个物体现在的速度是5m/s,其速度每秒增加2m/s,再过几秒它的速度为17m/s?
思考:(1)本题的相等关系是什么?
(2)设再过x秒物体速度为17m/s,能否列出方程?
(3)如果速度用y表示,那么能否列出函数关系式?
(4)上面不同的解法各有何特点?
解法1 设再过x秒物体速度为17m/s.
由题意可知:2x+5=17,解得x=6.
解法2 速度y(m/s)是时间x(s)的函数,关系式为y=2x+5.
当函数值为17时,对应的自变量x值可得2x+5=17.求得x=6.
解法3 由2x+5=17可变形得到2x-12=0.
从图象上看,直线y=2x-12与x轴的交点为(6,0).故x=6.
问题2 1.解不等式5x+6>3x+10.
【思考】不等式5x+6>3x+10可以转化为ax+b>0的形式吗?所有的不等式是否都可以转化成这种形式呢?
2.当自变量x为何值时函数y=2x-4的值大于0?
【思考】上述两个问题是同一个问题吗?
3.问题2能用一次函数图象说明吗?
【教学说明】引导学生解不等式后思考问题,并师生共同归纳:(1)在问题1中,不等式5x+6>3x+10可以转化为2x-4>0,解这个不等式得x>2.(2)解问题2就是要不等式2x-4>0,得出x>2时函数y=2x-4的值大于0.因此它们是同一问题.(3)如图,函数y=2x-4与x轴的交点为(2,0),且这个函数的y随着x的增大而增大,故要求当函数y=2x-4的值大于0时的自变量的值,只需在图中找出当函数图象在x轴上方时的x的值即可,由图可知,当x>2时,函数y=2x-4的值大于0.
问题3 试用一次函数图象法求解
从中总结你的体会.
【归纳总结】上面的方程组可以转化为其本质是求当x为何值时,两个一次函数的y值相等,它反映在图象上,就是求直线与y=2x-1的交点坐标.
三、典例精析,掌握新知
例1 若直线y=kx+6与两坐标轴所围成的三角形面积是24,求常数k的值是多少?【分析】(1)一次函数的图象与两坐标轴围成的图形是直角三角形,两条直角边的长分别是图象与x轴的交点的横坐标的绝对值和与y轴的交点的纵坐标的绝对值.(2)确定图象与两条坐标轴的交点坐标可以通过令x=0和y=0解方程求得.
解:设直线y=kx+6与x轴和y轴分别交于点A、B.
令y=0,得x=-;令x=0,得y=6.∴A(-,0),B(0,6),
∴|OA|=|-|,|OB|=6.
∴S=OA·OB=|-|×6=24.
|k|=.∴k=±.
【教学说明】教学中引导学生利用一次函数解析式和方程的关系先得出直线与两个坐标轴的交点,再借助直线y=kx+6与两坐标轴所围成的三角形面积是24来构造方程.
例2 已知一次函数y=kx+b的图象如图所示,求(1)当x为何值时,kx+b>0;(2)当x为何值时,kx+b=0;(3)当x为何值时,kx+b<0.
解:(1)当x<3时,kx+b>0;
(2)当x=3时,kx+b=0;
(3)当x>3时,kx+b<0.
【教学说明】寻找kx+b>0的解集,实际上就是寻找当x为何值时,一次函数y=kx+b的图象在x轴的上方;寻找kx+b<0的解集,实际上就是寻找x为何值时,一次函数y=kx+b的图象在x轴的下方.
例3 用作图象的方法解方程组
【分析】首先将两个方程分别写成一次函数的形式,然后在直角坐标系中作出它们的图象,观察得出两直线的交点坐标,从而得出方程组的解.
解:由x+y=3,可得y=3-x.由3x-y=5,可得y=3x-5.在同一直角坐标系内作出一次函数y=3-x的图象l1和y=3x-5的图象l2,如图所示,观察图象得l1、l2的交点坐标为P(2,1).所以,方程组的解是
四、运用新知,深化理解
1.如图,已知直线y=kx-3经过点M,求此直线与x轴、y轴交点坐标.
【分析】要求此直线与x轴、y轴的交点坐标,就需确定这条直线对应的函数解析式,即确定直线y=kx-3中的k,这由直线过点M(-2,1)求得.
2.用画函数图象的方法解不等式3x+2>2x+1.
【分析】本题可以把原不等式的两边分别看作一次函数,也可以先化简将其看作一个一次函数,然后画出函数图象求解.
3.已知如图所示,直线l1:y=2x-4与x轴交于点A,直线l2:y=-3x+1与x轴交于点B,且直线l1与l2相交于点P,求△APB的面积.
【分析】显然本题易求A点与B点的坐标,这样很容易求出线段AB的长度,则本题的关键就是求出点P的坐标,进而把点P的坐标转化为点P到线段AB的距离,求点P的坐标的方法就是联立l1和l2所表示的方程,建立成二元一次方程组,求解即可.
【教学说明】下列问题有一定综合性,教师提示思路,由学生分组讨论求解.
【答案】1.解:由图象可知,点M(-2,1)在直线y=kx-3上,
∴-2k-3=1,解得k=-2.
∴此直线的解析式为y=-2x-3.
当y=0时,可得x=-,∴直线与x轴交于(-,0).
当x=0时,可得y=-3,∴直线与y轴交于(0,-3).
2.解法一:将原不等式的两边分别看作两个一次函数,画出直线y=3x+2和直线y=2x+1的图象,如图1,由图象可以看出它们的交点的横坐标为-1,当x>-1时,直线y=3x+2在直线y=2x+1的上方,即不等式3x+2>2x+1的解集为x>-1.
图1 图2
解法二:原不等式也可以化为x+1>0,画出y=x+1的图象,如图2,可以看出当x>-1时这条直线上的点在x轴的上方,即y=x+1>0,所以不等式的解集为x>-1.
3.解:l1:y=2x-4,令y=0,x=2,则A(2,0)l2:y=-3x+1,
令y=0,x=,则B(,0),则AB=,解得
∴P(1,-2),则点P到直线AB的距离为2. ∴S△APB=××2=.
五、师生互动,课堂小结
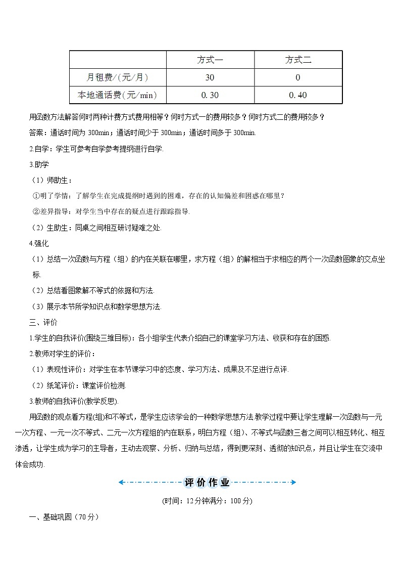
结合下表总结一次函数与一元一次方程的关系:
从数的角度看:
从形的角度看:
反思如何由一次函数图象求得一元一次不等式的解集.理解一次函数图象与二元一次方程组间的关系.掌握图象法解二元一次方程组的步骤.
1.布置作业:从教材“习题19.2”中选取.
2.完成练习册中本课时练习.
用函数的观点看方程和不等式,是学生应该学会的一种数学思想方法,本课时教学应考虑到学生形成一种教学观点的需要,考虑学生对函数、方程、不等式之间关系的理解.应从不同角度(如练习,讨论交流)帮助学生认识知识间关系的本质,形成函数、方程、不等式知识间相互转化的能力.
初中数学人教版八年级下册19.2.2 一次函数一等奖ppt课件: 这是一份初中数学人教版八年级下册19.2.2 一次函数一等奖ppt课件,共41页。PPT课件主要包含了谁对呢,情景引入,探究新知,解这3个方程,求自变量x的值,y2x+1,的横坐标分别为多少,看它们,yax+b,为9时自变量的值等内容,欢迎下载使用。
人教版八年级下册19.2.2 一次函数一等奖习题课件ppt: 这是一份人教版八年级下册19.2.2 一次函数一等奖习题课件ppt,文件包含1923《一次函数与方程不等式》课件pptx、192《习题》课件pptx、1923《一次函数与方程不等式》导学案doc、1923《一次函数与方程不等式》教案doc等4份课件配套教学资源,其中PPT共66页, 欢迎下载使用。
初中数学人教版八年级下册第十九章 一次函数19.2 一次函数19.2.2 一次函数精品ppt课件: 这是一份初中数学人教版八年级下册第十九章 一次函数19.2 一次函数19.2.2 一次函数精品ppt课件,文件包含1923一次函数与方程不等式pptx、RJ中学数学八年级下第十九章1923一次函数与方程不等式第1课时教学详案docx、RJ中学数学八年级下第十九章1923一次函数与方程不等式第2课时教学详案docx等3份课件配套教学资源,其中PPT共27页, 欢迎下载使用。

