初中数学人教版八年级下册19.2.2 一次函数教学设计
展开一次函数图象的应用(教学设计)
在本学期的第一次教案活动中,老师在讲到本学期一次函数中需要关注的几点中,着重讲到“一次函数图像的应用”,是培养学生读图,识图,数形结合思想及一次函数图像与函数之间的转化,学生在这方面的能力比较薄弱,因此决定本节课通过函数图形进行读图,分析,解决问题。
一、 学生的认知起点
学生已学习了一次函数及其图像,认识了一次函数的性质,在学习函数图像那节课中就具备从函数图像中获取信息的能力,并借助这些信息分析问题,解决问题的基础,但由于初中学生的年龄特点,在认识事物还不全面,系统,所以还需通过具体实例来培养他们这方面的能力。
二、 教学任务分析
本节课是利用一次函数图象,获取图象信息,回答和解决生活中的具体问题,注重在图像信息和识别与分析中,提高学生的识图能力,进一步培养学生的数形结合能力和数学应用能力,发展形象思维
三、 教学目标分析
知识与技能目标
1.获取函数图象信息,解决实际问题。
2.在解决问题过程中,初步体会方程与函数的关系,建立各种知识的联系
3.体会“数形结合”思想。
过程与方法目标
1.通过对函数图像的观察与分析,培养学生数形结合的意识,发展形象思维
2.通过具体问题解决,培养学生的数学应用能力
教学重点
一次函数图像的应用
教学难点
正确的获得图像信息,并结合函数的性质解决问题
四、 教学准备
多媒体课件
五、 教学过程
一:复习引入
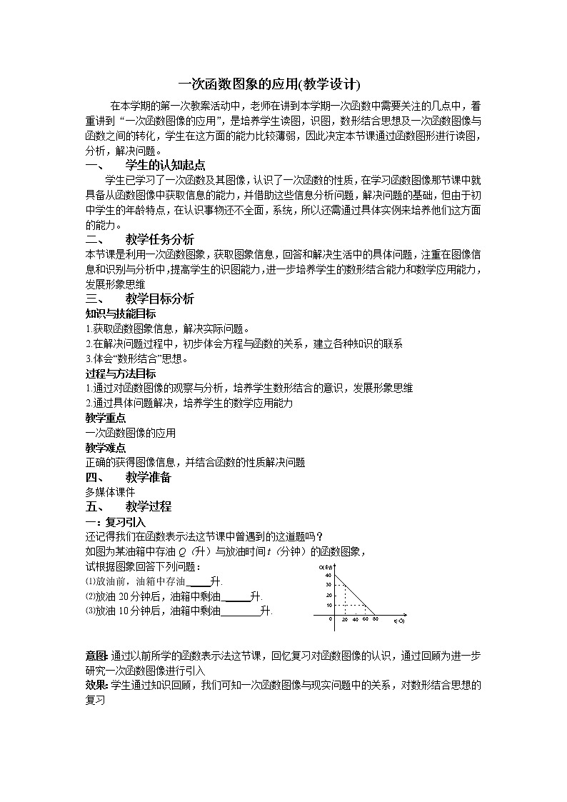
还记得我们在函数表示法这节课中曾遇到的这道题吗?
如图为某油箱中存油Q(升)与放油时间t(分钟)的函数图象,
试根据图象回答下列问题:
⑴放油前,油箱中存油 ____升.
⑵放油20分钟后,油箱中剩油 _____升.
⑶放油10分钟后,油箱中剩油________升.
意图:通过以前所学的函数表示法这节课,回忆复习对函数图像的认识,通过回顾为进一步研究一次函数图像进行引入
效果:学生通过知识回顾,我们可知一次函数图像与现实问题中的关系,对数形结合思想的复习
二:探究新知
乌龟赛跑的故事我相信同学们都听过,
故事一:乌龟和兔子进行100米比赛,赛跑开始了,兔子跑的很快,把乌龟甩在了后边。。。。。。5分钟后,兔子感到继续跑下去很无聊,就休息了,睡得很香。这时乌龟一直在跑,在15分钟时超过了兔子睡觉的地方。兔子醒后发现乌龟在他前边,赶紧跑起来想追上乌龟,但是太晚了。最终乌龟比兔子早5分钟到达,最终赢得了这次赛跑。
(从图中得到信息)
意图:通过“龟兔赛跑故事”引出相对应的函数图像,并由同学观察图像,根据图像信息,充实赛跑故事。
效果:学生在故事中,增加学生的有趣性,调动学生的积极性,获取图像中有效信息
故事二:第一次兔子输了,兔子不服,要求赛第二次,第二次龟兔赛跑。。。。。。兔子让乌龟10米,兔子吸取经验,不睡觉了,一口气跑到终点,并且早17.5分钟到达终点,所以第二次龟兔赛跑是兔子赢了。
(图中获取信息)
1.兔子的速度是多少?(20米/分)
2.兔子,乌龟的直线的表达式是什么?
3.兔子什么时候追上乌龟的?
意图:改变“龟兔赛跑故事”——新龟兔赛跑故事引出相对应的函数图像,这时的赛跑是同时但不同地点出发,并由同学观察图像,根据图像信息,充实赛跑故事,并根据图像得出函数解析式,由图像——函数解析式的互换,
效果:学生在新龟兔赛跑故事中,增加学生的有趣性,调动学生的积极性,获取图像中有效信息,并对图像进行改变,出发地点改变。学生对于图像的信息处理较好,能从图像中很快获得信息。
三:巩固新知
故事三:第二次比赛兔子轻松的赢得比赛,觉得太简单了,兔子放慢了速度,兔子让乌龟若干分钟,而乌龟加快速度。。。。。。
- 哪条线段代表兔子所跑的路程与时间的关系?
- 兔子让乌龟多少分钟?
- 分别写出,的表达式?
- 谁会赢得这场比赛?
意图:再次改变“新龟兔赛跑故事”引出相对应的函数图像,这时的赛跑是同地但不同时出发,并由同学观察图像,根据图像信息,充实赛跑故事,并根据图像得出函数解析式,由图像——函数解析式的互换,并通过观察图预测谁会赢得比赛,但图像的趋势比较难判断,因此转化为去图像所表示的函数解析式,用函数解析式进行判断。
效果:图像进行改变,同地但不同时。并通过图像先猜测谁会赢得比赛,在过程中有的学生就会认为谁速度快,谁讲赢得比赛,这时就正好引入图像——函数解析式之间的转化和结合应用。
故事四:第三次比赛中,兔子高估自己使得输掉比赛,兔子很不甘心,想再进行一次百米比赛,这次比赛。。。。。。
兔子还是让乌龟先跑36米,兔子做变速运动。。。
- 代表乌龟的直线表达式是什么?
- 代表兔子的直线表达式是什么?(分段函数)
- 他们在几分钟后相遇?
- 谁会赢得比赛?(兔子)
意图:再次改变“新龟兔赛跑故事”引出相对应的函数图像,这时的赛跑是同时但不同地出发,兔子的运动是分段,是“分段函数”,图像难度增加,由同学观察图像,根据图像信息,获得图像函数解析式,由图像——函数解析式的互换,并通过观察图预测谁会赢得比赛,但图像的趋势比较难判断,因此转化为去图像所表示的函数解析式,用函数解析式进行判断。
效果:图像继续进行改变,图像较前面复杂,由一次函数或正比例函数变成分段函数,增加图像分析的难度,更加培养学生的读图能力,在分析过程中用不同的方法进行对谁讲赢得比赛的分析,比如1. 通过时间进行判断 2.对兔子追上乌龟的地点的计算来判断谁将赢得比赛。
故事五:经过四次的比赛,乌龟和兔子成了好朋友,他们还最后进行一场友谊赛,兔子让乌龟若干分钟,他们。。。。。。。。
提问:若兔子的速度是乌龟速度的5倍,那乌龟应提前多少分钟才能和兔子一起到达终点?
(20分钟)
意图:再次改变“新龟兔赛跑故事”,进行最后一次友谊赛,是开发放式设计,由学生提出问题,并由学生解决问题。
效果: 教师在巡视过程中少数学生能编题目,由兔子和乌龟的关系设计题目,但学生没想法,如果我能再给出图像中的b点或是其他的信息,那学生在编题目可能更顺畅些。
四:小结
从一次函数图像中获得信息,体现数学结合的思想
五:作业
教学反思:
本节课是利用一次函数图象,获取图象信息,回答和解决生活中的具体问题,注重在图像信息和识别与分析中,提高学生的识图能力,进一步培养学生的数形结合能力和数学应用能力,发展形象思维,
在教学设计中通过“龟兔赛跑故事”引出“新龟兔赛跑”,由“同时同地”场景,“同时不同地”场景,“同地不同时”场景,“分段函数”,“开放设计”层层递进,对函数图像从各个不同的角度进行分析,让学生对不同种情况的图像有个系统的认识,整节课由故事贯穿,增加课堂的有趣性,由猜测谁讲赢得比赛增加学生的学习积极性。
在教学过程中,整体时间没有把握得很好,上次教研活动,听到教研员所说课堂要有快由慢,我在整个课堂的节奏掌握中,前面处理得有些快,因此后面就太过于慢,如果能协调好时间的分配就更好。教研活动中教研员说到函数图像和函数解析式之间的关系时,让学生明白图像和解析式之间的关系和联系的重要性,因此反思我的教学,只着重强调图像——函数解析式,而没有再对函数解析式——图像之间再深入的分析下,如果我在教学引入过程中,能对图像解析式和图像之间能再从本质上进行分析,加强图像和函数解析式之间的相互关系,揭示图像和函数解析式是函数2种不同的表达形式,那这样在时间的分配上就也更加的合理。在最后的开放题中,如果在图像上增加一个条件,比如图中的b等条件,这样学生处理起来就增加的好。
北师大版八年级上册4 一次函数的应用教学设计: 这是一份北师大版八年级上册4 一次函数的应用教学设计,共6页。教案主要包含了知识与技能,过程与方法,情感、态度与价值观等内容,欢迎下载使用。
数学八年级下册19.2.2 一次函数教案设计: 这是一份数学八年级下册19.2.2 一次函数教案设计教案主要包含了教学内容分析,教学目标,学习者特征分析,教学过程,教学板书等内容,欢迎下载使用。
初中数学人教版八年级下册19.2.2 一次函数教案设计: 这是一份初中数学人教版八年级下册19.2.2 一次函数教案设计教案主要包含了教学内容分析,教学目标,学习者特征分析,教学过程,课后作业等内容,欢迎下载使用。

