- 1.1 集合的概念-【题型分类归纳】2022-2023学年高一数学上学期同步讲与练(人教A版2019必修第一册) 试卷 0 次下载
- 1.3 集合的基本运算-【题型分类归纳】2022-2023学年高一数学上学期同步讲与练(人教A版2019必修第一册) 试卷 0 次下载
- 1.4 充分条件与必要条件-【题型分类归纳】2022-2023学年高一数学上学期同步讲与练(人教A版2019必修第一册) 试卷 1 次下载
- 1.5 全称量词与存在量词-【题型分类归纳】2022-2023学年高一数学上学期同步讲与练(人教A版2019必修第一册) 试卷 0 次下载
- 集合专题:集合中常见的五种参数问题-【题型分类归纳】2022-2023学年高一数学上学期同步讲与练(人教A版2019必修第一册) 试卷 0 次下载
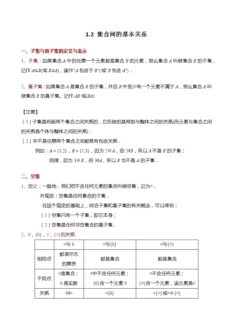
高中数学人教A版 (2019)必修 第一册1.2 集合间的基本关系精练
展开1.2 集合间的基本关系
一、子集与真子集的定义与表示
1、子集:如果集合A中的任意一个元素都是集合B的元素,那么集合A叫做集合B的子集,记作A⊆B(或B⊇A),读作“A包含于B”(或“B包含A”).
2、真子集:如果集合A是集合B的子集,并且B中至少有一个元素不属于A,那么集合A叫做集合B的真子集。记作AB或(BA)
【注意】
(1)子集是刻画两个集合之间关系的,它反映的是局部与整体之间的关系(而元素与集合之间的关系是个体与整体之间的关系).
(2)并不是任意两个集合之间都具有包含关系.
例如:A={1,2},B={1,3},因为2∈A,但2∉B,所以A不是B的子集;
同理,因为3∈B,但3∉A,所以B也不是A的子集.
二、空集
1、定义:一般地,我们把不含任何元素的集合叫做空集,记为∅,
并规定:空集是任何集合的子集.
在这个规定的基础上,结合子集和真子集的有关概念,可以得到:
(1)空集只有一个子集,即它本身;
(2)空集是任何非空集合的真子集.
2、0,{0},∅,{∅}的关系
| ∅与0 | ∅与{0} | ∅与{∅} |
相同点 | 都表示无 的意思 | 都是集合 | 都是集合 |
不同点 | ∅是集合; 0是实数 | ∅中不含任何元素; {0}含一个元素0 | ∅不含任何元素; {∅}含一个元素,该元素是∅ |
关系 | 0∉∅ | ∅{0} | ∅{∅}或∅∈{∅} |
三、子集的性质
(1)规定:空集是任意一个集合的子集.也就是说,对任意集合A,都有∅⊆A.
(2)任何一个集合A都是它本身的子集,即A⊆A.
(3)如果A⊆B,B⊆C,则A⊆C.
(4)如果AB,BC,则AC.
【注意】空集是任何集合的子集,因此在解A⊆B(B≠∅)的含参数的问题时,要注意讨论A=∅和A≠∅两种情况,前者常被忽视1,造成思考问题不全面.
四、子集的个数
如果集合A中含有n个元素,则有
(1)A的子集的个数有2n个.
(2)A的非空子集的个数有2n-1个.
(3)A的真子集的个数有2n-1个.
(4)A的非空真子集的个数有2n-2个.
五、韦恩图
在数学中,我们经常用平面上的封闭曲线的内部表示集合,这种图叫做Venn图。
【注意】
(1)表示集合的韦恩图是是封闭曲线,它可以是圆、矩形、椭圆,也可以是其他封闭曲线。
(2)维恩图的有点是形象直观,缺点是公共特征不明显,画图时要注意区分大小关系。
题型一 判断集合间的包含关系
【例1】已知集合,则下列关系正确的是( )
A. B. C. D.∅
【变式1-1】设集合A={0,1},集合B={x|x<2或x>3},则A与B的关系为( )
A.A∈B B.B∈A C.A⊆B D.B⊆A
【变式1-2】设集合M={菱形},N={平行四边形},P={四边形},Q={正方形},则这些集合之间的关系为( )
A.P⊆N⊆M⊆Q B.Q⊆M⊆N⊆P C.P⊆M⊆N⊆Q D.Q⊆N⊆M⊆P
【变式1-3】下面五个式子中:①;②;③{a }{a,b};④;
⑤a {b,c,a};正确的有( )
A.②④⑤ B.②③④⑤ C.②④ D.①⑤
【变式1-4】设集合,,则( )
A. B. C. D.
题型二 确定集合的子集和真子集
【例2】集合的非空真子集的个数为( )
A.5 B.6 C.7 D.8
【变式2-1】已知集合,则A的子集共有( )
A.3个 B.4个 C.8个 D.16个
【变式2-2】设集合,且,则满足条件的集合的个数为( )
A. B. C. D.
【变式2-3】已知集合,则集合A的子集个数为( )
A.8 B.16 C.32 D.64
【变式2-4】满足的所有集合共有__________ 个.
【变式2-5】适合条件{1}⊆A{1,2,3,4,5}的集合A的个数是( )
A.15 B.16 C.31 D.32
【变式2-6】满足的集合M共有( )
A.6个 B.7个 C.8个 D.15个
题型三 集合相等及其应用
【例3】下列集合中表示同一集合的是( )
A., B.,
C., D.,
【变式3-1】设集合M={5,x2},N={5x,5}.若M=N,则实数x的值组成的集合为( )
A.{5} B.{1} C.{0,5} D.{0,1}
【变式3-2】若,则的值为( )
A. B.3 C. D.7
【变式3-3】集合,则的值为( )
A.0 B.1 C.-1 D.±1
【变式3-4】若,则的值为( )
A.0 B.1 C. D.
题型四 根据集合的包含关系求参数
【例4】已知集合A={-1,3,m},B={3,4},若B⊆A,则实数m=________.
【变式4-1】,,若,则实数a的值构成的集合M=________
【变式4-2】(多选)已知集合,.若,则实数的值可能是( )
A. B.1 C.2 D.5
【变式4-3】已知集合A={x|-5≤x≤2},B={x|2a-3<x<a-2},且A⊇B,求实数a的取值范围.
【变式4-4】已知集合,,若,则实数的取值范围是( )
A. B. C. D.
2020-2021学年4.4 对数函数课堂检测: 这是一份2020-2021学年4.4 对数函数课堂检测,文件包含44对数函数-题型分类归纳2022-2023学年高一数学上学期同步讲与练人教A版2019必修第一册解析版docx、44对数函数-题型分类归纳2022-2023学年高一数学上学期同步讲与练人教A版2019必修第一册原卷版docx等2份试卷配套教学资源,其中试卷共26页, 欢迎下载使用。
必修 第一册4.3 对数当堂检测题: 这是一份必修 第一册4.3 对数当堂检测题,文件包含43对数-题型分类归纳2022-2023学年高一数学上学期同步讲与练人教A版2019必修第一册解析版docx、43对数-题型分类归纳2022-2023学年高一数学上学期同步讲与练人教A版2019必修第一册原卷版docx等2份试卷配套教学资源,其中试卷共15页, 欢迎下载使用。
高中数学人教A版 (2019)必修 第一册4.1 指数同步训练题: 这是一份高中数学人教A版 (2019)必修 第一册4.1 指数同步训练题,文件包含41指数-题型分类归纳2022-2023学年高一数学上学期同步讲与练人教A版2019必修第一册解析版docx、41指数-题型分类归纳2022-2023学年高一数学上学期同步讲与练人教A版2019必修第一册原卷版docx等2份试卷配套教学资源,其中试卷共14页, 欢迎下载使用。

