搜索
      上传资料 赚现金

      2025-2026高中数学人教A版(2019)必修第一册第一章 集合与常用逻辑用语检测试卷(及答案)

      • 32.14 KB
      • 2025-09-10 18:16:31
      • 37
      • 0
      • 沐春
      加入资料篮
      立即下载
      2025-2026高中数学人教A版(2019)必修第一册第一章 集合与常用逻辑用语检测试卷(及答案)第1页
      高清全屏预览
      1/9
      2025-2026高中数学人教A版(2019)必修第一册第一章 集合与常用逻辑用语检测试卷(及答案)第2页
      高清全屏预览
      2/9
      2025-2026高中数学人教A版(2019)必修第一册第一章 集合与常用逻辑用语检测试卷(及答案)第3页
      高清全屏预览
      3/9
      还剩6页未读, 继续阅读

      2025-2026高中数学人教A版(2019)必修第一册第一章 集合与常用逻辑用语检测试卷(及答案)

      展开

      这是一份2025-2026高中数学人教A版(2019)必修第一册第一章 集合与常用逻辑用语检测试卷(及答案),共9页。
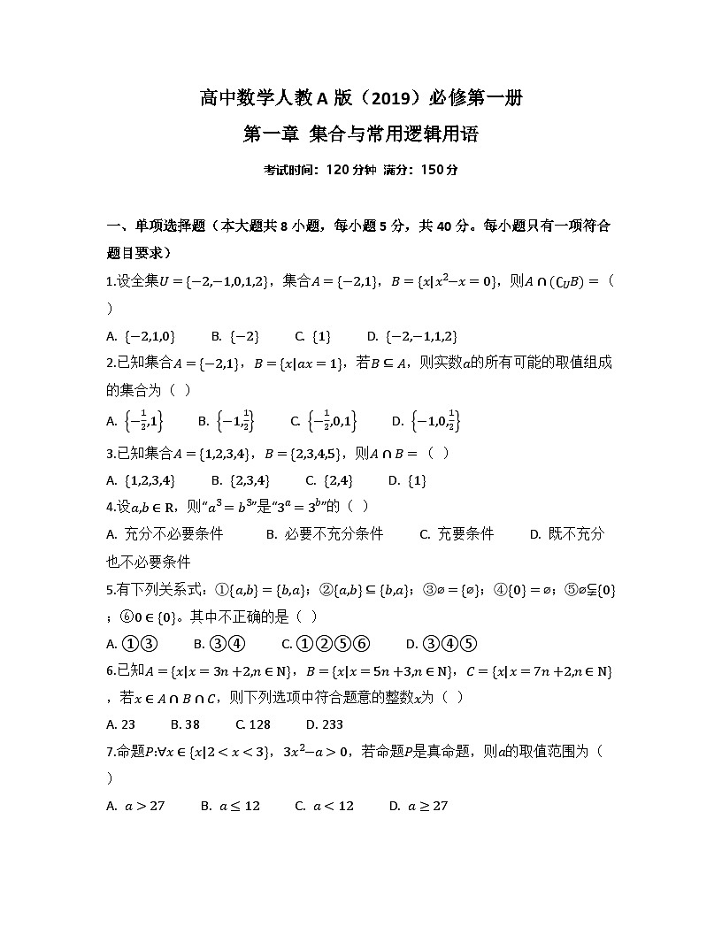
      高中数学人教A版(2019)必修第一册第一章 集合与常用逻辑用语考试时间:120分钟 满分:150分一、单项选择题(本大题共8小题,每小题5分,共40分。每小题只有一项符合题目要求)1.设全集U={−2,−1,0,1,2},集合A={−2,1},B={x|x2−x=0},则A∩(∁UB)=( )A. {−2,1,0} B. {−2} C. {1} D. {−2,−1,1,2}2.已知集合A={−2,1},B={x|ax=1},若B⊆A,则实数a的所有可能的取值组成的集合为( )A. −12,1 B. −1,12 C. −12,0,1 D. −1,0,123.已知集合A={1,2,3,4},B={2,3,4,5},则A∩B=( )A. {1,2,3,4} B. {2,3,4} C. {2,4} D. {1}4.设a,b∈R,则“a3=b3”是“3a=3b”的( )A. 充分不必要条件 B. 必要不充分条件 C. 充要条件 D. 既不充分也不必要条件5.有下列关系式:①{a,b}={b,a};②{a,b}⊆{b,a};③⌀={⌀};④{0}=⌀;⑤⌀⫋{0};⑥0∈{0}。其中不正确的是( )A. ①③ B. ③④ C. ①②⑤⑥ D. ③④⑤6.已知A={x|x=3n+2,n∈N},B={x|x=5n+3,n∈N},C={x|x=7n+2,n∈N},若x∈A∩B∩C,则下列选项中符合题意的整数x为( )A. 23 B. 38 C. 128 D. 2337.命题P:∀x∈{x|227 B. a≤12 C. ay”的必要条件C. 若命题“∀x∈{x|2

      资料下载及使用帮助
      版权申诉
      • 1.电子资料成功下载后不支持退换,如发现资料有内容错误问题请联系客服,如若属实,我们会补偿您的损失
      • 2.压缩包下载后请先用软件解压,再使用对应软件打开;软件版本较低时请及时更新
      • 3.资料下载成功后可在60天以内免费重复下载
      版权申诉
      若您为此资料的原创作者,认为该资料内容侵犯了您的知识产权,请扫码添加我们的相关工作人员,我们尽可能的保护您的合法权益。
      入驻教习网,可获得资源免费推广曝光,还可获得多重现金奖励,申请 精品资源制作, 工作室入驻。
      版权申诉二维码
      高中数学人教A版 (2019)必修 第一册电子课本

      本章综合与测试

      版本: 人教A版 (2019)

      年级: 必修 第一册

      切换课文
      • 同课精品
      • 所属专辑36份
      • 课件
      • 教案
      • 试卷
      • 学案
      • 更多
      欢迎来到教习网
      • 900万优选资源,让备课更轻松
      • 600万优选试题,支持自由组卷
      • 高质量可编辑,日均更新2000+
      • 百万教师选择,专业更值得信赖
      微信扫码注册
      手机号注册
      手机号码

      手机号格式错误

      手机验证码 获取验证码 获取验证码

      手机验证码已经成功发送,5分钟内有效

      设置密码

      6-20个字符,数字、字母或符号

      注册即视为同意教习网「注册协议」「隐私条款」
      QQ注册
      手机号注册
      微信注册

      注册成功

      返回
      顶部
      学业水平 高考一轮 高考二轮 高考真题 精选专题 初中月考 教师福利
      添加客服微信 获取1对1服务
      微信扫描添加客服
      Baidu
      map