





所属成套资源:(人教A版)必修一高一数学上册同步题型讲练+同步检测(2份,原卷版+教师版)
- (人教A版)必修一高一数学上册同步题型讲练+同步检测5.1 任意角和弧度制(2份,原卷版+教师版)试卷1 次下载
- (人教A版)必修一高一数学上册同步题型讲练+同步检测5.2.1 三角函数的概念(2份,原卷版+教师版)试卷0 次下载
- (人教A版)必修一高一数学上册同步题型讲练+同步检测5.4.1 正弦函数、余弦函数的图象(2份,原卷版+教师版)试卷0 次下载
- (人教A版)必修一高一数学上册同步题型讲练+同步检测5.4.2 正弦函数、余弦函数的性质(2份,原卷版+教师版)试卷0 次下载
- (人教A版)必修一高一数学上册同步题型讲练+同步检测5.4.3 正切函数的性质与图象(2份,原卷版+教师版)试卷0 次下载
高中数学人教A版 (2019)必修 第一册同角三角函数的基本关系同步练习题
展开 这是一份高中数学人教A版 (2019)必修 第一册同角三角函数的基本关系同步练习题,文件包含人教A版必修一高一数学上册同步题型讲练+同步检测522同角三角函数的基本关系教师版docx、人教A版必修一高一数学上册同步题型讲练+同步检测522同角三角函数的基本关系原卷版docx等2份试卷配套教学资源,其中试卷共23页, 欢迎下载使用。
知识点一:同角三角函数的基本关系式
(1)平方关系:
(2)商数关系:
知识点诠释:
(1)这里“同角”有两层含义,一是“角相同”,二是对“任意”一个角(使得函数有意义的前提下)关系式都成立;
(2)是的简写;
(3)在应用平方关系时,常用到平方根,算术平方根和绝对值的概念,应注意“”的选取.
知识点二:同角三角函数基本关系式的变形
1、平方关系式的变形:
,,
2、商数关系式的变形
,.
【方法技巧与总结】
(1)求值题型:已知一个角的某个三角函数值,求该角的其他三角函数值.
①已知一个角的一个三角函数值及这个角所在象限,此类情况只有一组解;
②已知一个角的一个三角函数值但该角所在象限没有给出,解题时首先要根据已知的三角函数值确定这个角所在的象限,然后分不同情况求解;
③一个角的某一个三角函数值是用字母给出的,这时一般有两组解.
求值时要注意公式的选取,一般思路是“倒、平、倒、商、倒”的顺序很容易求解,但要注意开方时符号的选取.
(2)化简题型:化简三角函数式的一般要求是:①化切为弦,即把正切函数都化为正、余弦函数,从而减少函数名称,达到化繁为简的目的.②对于含有根号的,常把根号里面的部分化成完全平方式,然后去根号达到化简的目的.③对于化简含高次的三角函数式,往往借助于因式分解,或构造,以降低函数次数,达到化简的目的.
(3)证明题型:证明三角恒等式和条件等式的实质是消除式子两端的差异,就是有目标的化简.化简、证明时要注意观察题目特征,灵活、恰当选取公式.证明恒等式常用以下方法:①证明一边等于另一边,一般是由繁到简.②比较法:即证左边-右边=0或=1(右边).
【题型归纳目录】
题型一:已知某个三角函数值求其余的三角函数值
题型二:已知的值,求关于、的齐次式的值问题
题型三:与关系的应用
题型四:利用同角关系化简三角函数式
题型五:利用同角关系证明三角恒等式
【典型例题】
题型一:已知某个三角函数值求其余的三角函数值
例1.已知是第二象限角,,则等于( )
A.B.C.D.
例2.已知角的终边在直线上,则( )
A.B.C.D.
例3.已知,,则的值为( )
A.B.C.D.
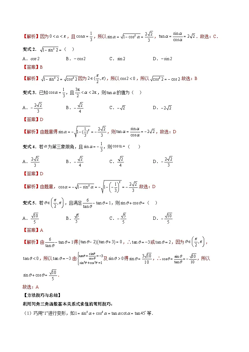
变式1.已知,且,则( )
A.B.C.D.
变式2.( )
A.B.C.D.
变式3.已知,且,则的值为( )
A.B.C.D.
变式4.若为第三象限角,且,则( )
A.B.C.D.
变式5.若,且满足,则( )
A.B.C.D.
【方法技巧与总结】
利用同角三角函数基本关系式求值的常用技巧:
(1)巧用“1”进行变形,如等.
(2)平方关系式需开方时,应慎重考虑符号的选取.
题型二:已知的值,求关于、的齐次式的值问题
例4.已知,则( )
A.B.C.D.
例5.若,则的值是( )
A.B.C.D.
例6.已知,则=( )
A.B.2C.D.6
变式6.若函数的图象经过定点,且点在角的终边上,则( )
A.B.C.D.
变式7.若,则( )
A.B.-3C.D.3
变式8.已知,则( )
A.B.C.D.
变式9.已知,则( )
A.B.C.D.
【方法技巧与总结】
①减少不同名的三角函数,或化切为弦,或化弦为切,如涉及、的齐次分式问题,常采用分子分母同除以(),这样可以将被求式化为关于的式子,从而完成被求式的求值;
②在求形如的值,注意将分母的1化为代入,转化为关于的表达式后再求值.
题型三:与关系的应用
例7.已知,,则______.
例9.已知,则的值为_____.
变式11.已知,则的值为___________.
变式12.已知,则sin αcs α的值为_____.
变式13.已知,则_________.
变式14.已知,,则 __________ .
【方法技巧与总结】
三角函数求值中常见的变形公式
(1),,三个式子中,已知其中一个,可以求其他两个,即“知一求二”,它们的关系是:;.
(2)求或的值,要根据的范围注意判断它们的符号.
题型四:利用同角关系化简三角函数式
例10.若0
相关试卷 更多
- 1.电子资料成功下载后不支持退换,如发现资料有内容错误问题请联系客服,如若属实,我们会补偿您的损失
- 2.压缩包下载后请先用软件解压,再使用对应软件打开;软件版本较低时请及时更新
- 3.资料下载成功后可在60天以内免费重复下载
免费领取教师福利 


.png)




