高中数学人教A版 (2019)必修 第二册第八章 立体几何初步8.6 空间直线、平面的垂直教案设计
展开第八章 立体几何初步
8.6 空间直线、平面的垂直
8.6.3 平面与平面垂直
教学设计
一、 教学目标
1. 理解二面角、二面角的平面角的概念。
2. 理解两个平面垂直的定义。
3. 理解平面与平面垂直的判定定理。
4. 能运用定理证明一些平面与平面垂直的问题。
5. 理解平面与平面垂直的性质定理,并能够证明
6. 能运用性质定理证明一些空间位置关系的简单命题。
二、 教学重难点
1. 教学重点
直观感知、操作确认,概括出面面垂直的判定定理、性质定理。
2. 教学难点
面面垂直判定定理的应用及二面角的求法、性质定理的证明。
三、 教学过程9
1. 新课导入
像研究直线与平面垂直一样,我们首先应给出平面与平面垂直的定义。那么,该如何定义呢?不妨回顾一下直线与平面垂直、直线与直线垂直的定义过程。
2. 探索新知
在定义直线与平面垂直时,我们利用了直线与直线的垂直,所以,直线与直线垂直是研究直线、平面垂直问题的基础。
在平面几何中,我们先定义了角的概念,利用角刻画两条相交直线的位置关系,进而研究直线与直线互相垂直这种特殊情况,类似地,我们需要先引进二面角的概念,用以刻画两个相交平面的位置关系,进而研究两个平面互相垂直。
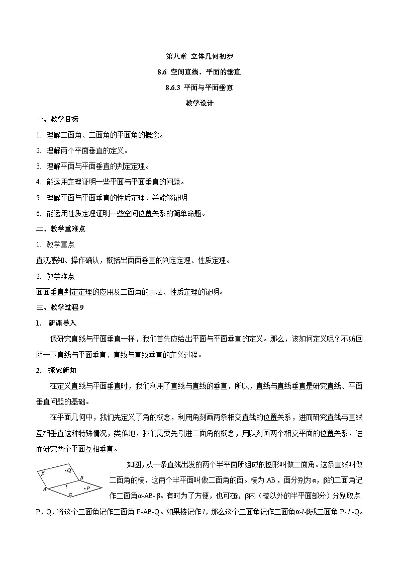
如图,从一条直线出发的两个半平面所组成的图形叫做二面角。这条直线叫做二面角的棱,这两个半平面叫做二面角的面。棱为AB,面分别为α,β的二面角记作二面角α-AB-β。有时为了方便,也可在α,β内(棱以外的半平面部分)分别取点P,Q,将这个二面角记作二面角P-AB-Q。如果棱记作l,那么这个二面角记作二面角α-l-β或二面角P- l -Q。
如图,在二面角α-l-β的棱l上任取一点O,以点O为垂足,在半平面α和β内分别作垂直于棱l的射线OA 和OB,则射线 OA 和OB 构成的∠AOB 叫做二面角的平面角。
二面角的大小可以用它的平面角来度量,二面角的平面角是多少度,就说这个二面角是多少度。平面角是直角的二面角叫做直二面角。二面角的平面角α的取值范围是0°≤α≤180°。
教室里的墙面所在平面与地面所在平面相交,它们所成的二面角是直二面角,我们常说墙面直立于地面上。
一般地,两个平面相交,如果它们所成的二面角是直二面角,就说这两个平面互相垂直. 平面α和β垂直,记作α⊥β。
如图,画两个互相垂直的平面时,通常把表示平面的两个平行四边形的一组边画成垂直.
在明确了两个平面互相垂直的定义的基础上,我们研究两个平面垂直的判定和性质。先研究平面与平面垂直的判定。
一般地,我们有下面判定两个平面互相垂直的定理:
定理 如果一个平面过另一个平面的垂线,那么这两个平面垂直。这个定理说明,可以由直线与平面垂直证明平面与平面垂直。
下面我们研究平面与平面垂直的性质,也就是在两个平面互相垂直的条件下,能推出哪些结论。
如果两个平面互相垂直,根据已有的研究经验,我们可以先研究其中一个平面内的直线与另一个平面具有什么位置关系。
由此我们得到平面与平面垂直的性质定理:
定理 两个平面垂直,如果一个平面内有一直线垂直于这两个平面的交线,那么这条直线与另一个平面垂直。这个定理说明,由平面与平面垂直可以得到直线与平面垂直。这个性质定理可以用于解决现实生活中的问题。例如,装修房子时,要在墙壁上画出与地面垂直的直线,只需在墙面上画出地面与墙面的交线的垂线即可。
我们知道,过一点只能作一条直线与已知平面垂直,因此,如果过一点有两条直线与平面垂直,那么这两条直线重合。
对于两个平面互相垂直的性质,我们探究了一个平面内的直线与另一个平面的特殊位置关系.如果直线不在两个平面内,或者把直线换成平面,你又能得到哪些结论?学习课本P160例题。
从本节的讨论可以看到,由直线与直线垂直可以判定直线与平面垂直;由直线与平面垂直的定义可以得到直线与直线垂直;由直线与平面垂直可以判定平面与平面垂直;而由平面与平面垂直的性质可以得到直线与平面垂直.这进一步揭示了直线、平面之间的位置关系可以相互转化。
3. 课堂练习
1.如图所示的二面角可记为( )
A.αβl B.MlN C.lMN D.lβα
答案:B [根据二面角的记法规则可知B正确.]
2.已知直线l⊥平面α,则经过l且和α垂直的平面( )
A.有一个 B.有两个
C.有无数个 D.不存在
答案:C [经过l的任一平面都和α垂直.]
3.如图所示,三棱锥PABC中,PA⊥平面ABC,∠BAC=90°,则二面角BPAC的大小等于________.
答案: 90° [∵PA⊥平面ABC,∴PA⊥AB,PA⊥AC,∴∠BAC为二面角BPAC的平面角,又∠BAC=90°.所以所求二面角的大小为90°.]
4.直线l⊥平面α,l⊂平面β,则α与β的位置关系是( )
A.平行 B.可能重合
C.相交且垂直 D.相交不垂直
答案:C [由面面垂直的判定定理,得α与β垂直,故选C.]
5.从二面角内一点分别向二面角的两个面引垂线,则这两条垂线所夹的角与二面角的平面角的关系是( )
A.互为余角 B.相等
C.其和为周角 D.互为补角
答案:D [画图知从二面角内一点分别向二面角的两个面引垂线,则这两条垂线所夹的角与二面角的平面角互为补角,所以选D.]
6.在正方体ABCDA1B1C1D1中,二面角ABCA1的平面角等于________.
答案:45° [根据长方体中的位置关系可知,AB⊥BC,A1B⊥BC,根据二面
角的平面角定义可知,∠ABA1 即为二面角ABCA1的平面角. 又AB=AA1,且AB⊥AA1,所以∠ABA1 =45°.]
7.如图,棱柱ABCA1B1C1的侧面BCC1B1是菱形,B1C⊥A1B.
证明:平面AB1C⊥平面A1BC1.
[证明] 因为BCC1B1是菱形,
所以B1C⊥BC1,又B1C⊥A1B,且BC1∩A1B=B,
所以B1C⊥平面A1BC1,
又B1C⊂平面AB1C,
所以平面AB1C⊥平面A1BC1.
4. 小结作业
小结:本节课学习了面面垂直判定定理的应用及二面角的求法、性质定理的证明。
作业:完成本节课课后习题。
四、 板书设计 8.6.3 平面与平面垂直
1.如图,从一条直线出发的两个半平面所组成的图形叫做二面角。这条直线叫做二面角的棱,这两个半平面叫做二面角的面。棱为AB,面分别为α,β的二面角记作二面角α-AB-β。有时为了方便,也可在α,β内(棱以外的半平面部分)分别取点P,Q,将这个二面角记作二面角P-AB-Q。如果棱记作l,那么这个二面角记作二面角α-l-β或二面角P- l -Q。
2.判定两个平面互相垂直的定理:
定理 如果一个平面过另一个平面的垂线,那么这两个平面垂直。这个定理说明,可以由直线与平面垂直证明平面与平面垂直。
3.平面与平面垂直的性质定理:
定理 两个平面垂直,如果一个平面内有一直线垂直于这两个平面的交线,那么这条直线与另一个平面垂直。
人教A版 (2019)必修 第二册第八章 立体几何初步8.6 空间直线、平面的垂直教学设计: 这是一份人教A版 (2019)必修 第二册第八章 立体几何初步8.6 空间直线、平面的垂直教学设计,共4页。
高中数学人教A版 (2019)必修 第二册8.6 空间直线、平面的垂直第2课时教学设计及反思: 这是一份高中数学人教A版 (2019)必修 第二册8.6 空间直线、平面的垂直第2课时教学设计及反思,共5页。
人教A版 (2019)必修 第二册8.6 空间直线、平面的垂直第2课时教案及反思: 这是一份人教A版 (2019)必修 第二册8.6 空间直线、平面的垂直第2课时教案及反思,共8页。教案主要包含了预习课本,引入新课,新知探究,典例分析,课堂小结,板书设计,作业等内容,欢迎下载使用。

