人教A版 (2019)必修 第二册8.6 空间直线、平面的垂直教案
展开第八章 立体几何初步
8.6 空间直线、平面的垂直
8.6.1 直线与直线垂直
教学设计
一、教学目标
- 掌握异面直线所成角的定义,会求两异面直线所成的角。
- 掌握直线与直线垂直的定义。
二、教学重难点
- 教学重点
异面直线所成角的定义,直线与直线垂直的定义。
- 教学难点
求异面直线所成的角。
三、教学过程
- 新课导入
与平行关系类似,垂直也是空间直线、平面之间的一种特殊位置关系,它在研究空间图形问题中具有重要的作用.类比平行关系的研究过程,本节将研究空间直线、平面之间的垂直关系,重点研究这些垂直关系的判定和性质。
- 探索新知
空间两条直线的位置关系有三种:平行直线、相交直线和异面直线。在初中我们已经研究了平行直线和相交直线。本节我们主要研究异面直线,首先研究如何刻画两条异面直线的位置关系。
我们知道,平面内两条直线相交形成4个角,其中不大于90°的角称为这两条直线所成的角(或夹角),它刻画了一条直线相对于另一条直线倾斜的程度.类似地,我们也可以用“异面直线所成的角”来刻画两条异面直线的位置关系。
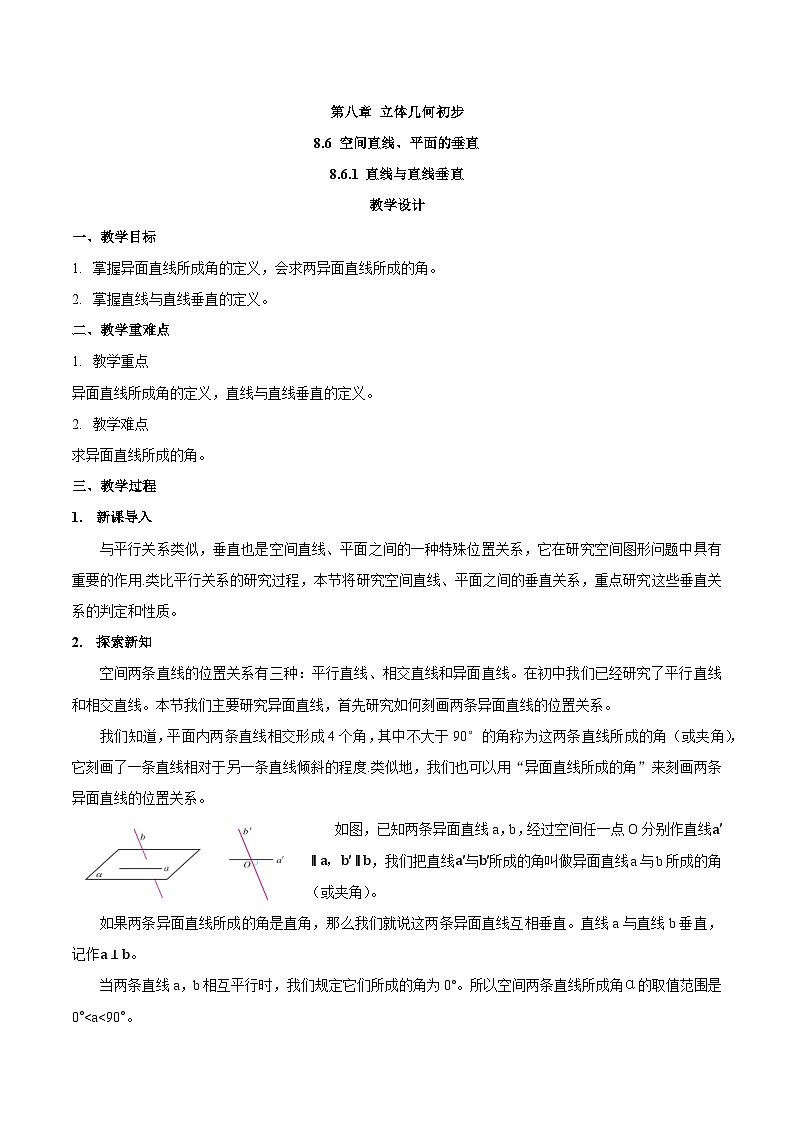
如图,已知两条异面直线a,b,经过空间任一点O分别作直线
,我们把直线
与
所成的角叫做异面直线a与b所成的角(或夹角)。
如果两条异面直线所成的角是直角,那么我们就说这两条异面直线互相垂直。直线a与直线b垂直,记作
。
当两条直线a,b相互平行时,我们规定它们所成的角为0
。所以空间两条直线所成角α的取值范围是0
<a<90
。
学习课本P147-148例题1,2。从例1与例2的解答可以看到,为了简便,求异面直线a,b所成的角时,点O常取在两条异面直线中的一条上。例如取在直线b上,然后经过点O作直线
,那么
与
所成的角就是异面直线a与b所成的角。
- 课堂练习
1.若空间两条直线a和b没有公共点,则a与b的位置关系是( )
A.共面 B.平行 C.异面 D.平行或异面
答案:D [若直线a和b共面,则由题意可知a∥b;若a和b不共面,则由题意可知a与b是异面直线.]
2.若OA∥O′A′,OB∥O′B′,且∠AOB=130°,则∠A′O′B′为( )
A.130° B.50°
C.130°或50° D.不能确定
答案:C [根据定理,∠A′O′B′与∠AOB相等或互补,即∠A′O′B′=130°或∠A′O′B′=50°.]
3.如图,在长方体ABCDA1B1C1D1中,判断下列直线的位置关系:

(1)直线A1B与直线D1C的位置关系是________;
(2)直线A1B与直线B1C的位置关系是________;
(3)直线D1D与直线D1C的位置关系是________;
(4)直线AB与直线B1C的位置关系是________.
答案:(1)平行 (2)异面 (3)相交 (4)异面 [(1)在长方体ABCDA1B1C1D1中,A1D1∥BC,A1D1=BC,所以四边形A1BCD1为平行四边形,所以A1B∥D1C.
(2)直线A1B与直线B1C不同在任何一个平面内.
(3)直线D1D与直线D1C相交于点D1.
(4)直线AB与直线B1C不同在任何一个平面内.]
4.如图所示,空间四边形ABCD中,AB=CD,AB⊥CD,E、F分别为BC、AD的中点,求EF和AB所成的角.

[解] 取AC的中点G,连接EG,FG,
则FG∥CD,EG∥AB,

所以∠FEG即为EF与AB所成的角,
且FG=CD,EG=AB,又AB=CD,
所以FG=EG.
又由AB⊥CD得FG⊥EG,所以∠FEG=45°.
故EF和AB所成的角为45°.
- 小结作业
小结:本节课学习了异面直线所成角的定义,直线与直线垂直的定义。
作业:完成本节课课后习题。
四、板书设计
8.6.1 直线与直线垂直
余弦定理、正弦定理应用举例
如图,已知两条异面直线a,b,经过空间任一点O分别作直线
,我们把直线
与
所成的角叫做异面直线a与b所成的角(或夹角)。
如果两条异面直线所成的角是直角,那么我们就说这两条异面直线互相垂直。直线a与直线b垂直,记作
。
当两条直线a,b相互平行时,我们规定它们所成的角为0
。所以空间两条直线所成角α的取值范围是0
<a<90
。
人教A版 (2019)必修 第二册第八章 立体几何初步8.6 空间直线、平面的垂直教案及反思: 这是一份人教A版 (2019)必修 第二册第八章 立体几何初步8.6 空间直线、平面的垂直教案及反思,共4页。
高中数学人教A版 (2019)必修 第二册第八章 立体几何初步8.6 空间直线、平面的垂直教案及反思: 这是一份高中数学人教A版 (2019)必修 第二册第八章 立体几何初步8.6 空间直线、平面的垂直教案及反思,共3页。
人教A版 (2019)必修 第二册8.6 空间直线、平面的垂直教案: 这是一份人教A版 (2019)必修 第二册8.6 空间直线、平面的垂直教案,共6页。

