初中科学浙教版八年级上册第5节 物质的溶解课后复习题
展开1.5 物质的溶解
【知识网络】
【知识掌握】
物质的溶解
1、在一定温度下,在一定量的溶剂里,不能继续溶解某种溶质的溶液,称为这种溶质的饱和溶液。在一定温度下,在一定量的溶剂里,还能继续溶解某种溶质的溶液,称为这种溶质的不饱和溶液。
2、饱和溶液和不饱和溶液的相互转化(大多数物质适用,氢氧化钙、气体除外)
A.加溶剂 B.升温
饱和溶液 不饱和溶液
A.蒸发溶剂B.降温C.加溶质
注意:饱和溶液不一定是浓溶液,不饱和溶液也不一定是稀溶液。
4、判断一种溶液是否饱和的方法是:在其温度下,若其溶质不能继续溶解则原溶液为该温度下的饱和溶液;若其溶质还能继续溶解,则原溶液为不饱和溶液。
如果溶液中有少量不溶解的溶质,则是饱和溶液;
如果加少量溶质,还能继续溶解,则是不饱和溶液。
5、在一定温度下,某物质在100 克溶剂中达到饱和状态时所溶解的溶质质量为该物质在这种溶剂里的溶解度。溶解度数值越大,表明该温度下,物质的溶解能力越强。
注意点:(1)四个关键词:一定的温度、100克溶剂、达到饱和、溶质的质量;
(2)溶解度就是一定温度下,100g溶剂中能溶解的溶质的最大质量;
(3)溶解度单位为克;
(4)气体的溶解度随压强的增大而增大。
6、室温(20℃)时物质在水中的溶解性等级:
| <0.01克 | 0.01~1克 | 1~10克 | >10克 |
溶解性等级 | 难溶 | 微溶 | 可溶 | 易溶 |
(1)大多数物质子的溶解度随着温度的升高而增大。
①影响很大,如硝酸钾、硝酸铵,表现为曲线陡;
②影响不大,如氯化钠(食盐),表现为曲线平缓。
(2)极少数物质的溶解度随着温度的升高而减小,如氢氧化钙。
7、溶质的质量分数
(1)计算公式
注:溶质的质量分数用小数或百分数表示,它是个比值,没有单位。
A%=m溶质/m溶液×100%= m溶质/(m溶质+m溶剂)×100%
m溶液=m溶质/ A% m溶质= m溶液·A%
(2)溶液中:溶质的质量=溶液的体积×溶液的密度×溶质的质量分数;
(3)溶液的稀释前后所含溶质的质量不变;
(4)配制一定溶质质量分数的溶液步骤:
A.计算(溶剂和溶质的质量或体积);
B.称量(固体:用天平称取;液体:用量筒量取);
C.溶解(后装瓶,并贴上标签)。
【例题精析】
例1.如图是一杯充分搅拌并久置后的糖水,图中甲、乙、丙三处溶液的溶质质量分数分别为a、b、c,其大小关系是( )
A.a>b>c B.a<b<c C.a<b=c D.a=b=c
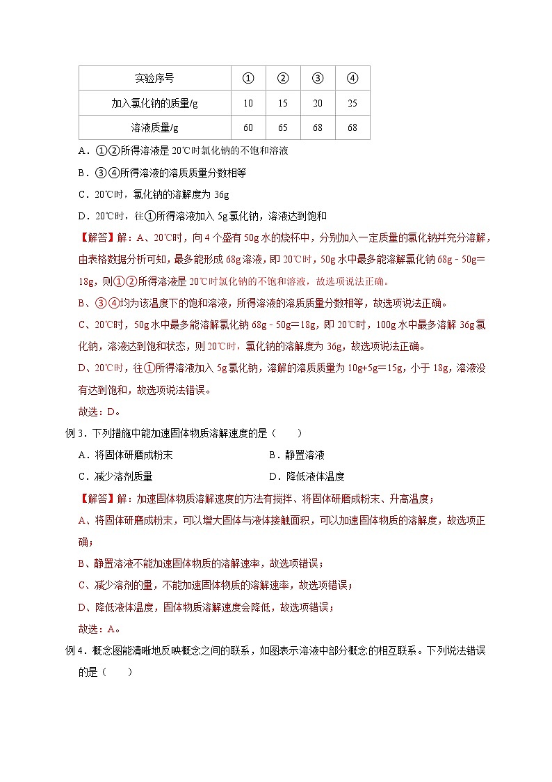
例2.将纯净的氯化钠固体配制成溶液。20℃时,向4个盛有50g水的烧杯中,分别加入一定质量的氯化钠并充分溶解。4组实验数据如表:下列分析错误的是( )
实验序号 | ① | ② | ③ | ④ |
加入氯化钠的质量/g | 10 | 15 | 20 | 25 |
溶液质量/g | 60 | 65 | 68 | 68 |
A.①②所得溶液是20℃时氯化钠的不饱和溶液
B.③④所得溶液的溶质质量分数相等
C.20℃时,氯化钠的溶解度为36g
D.20℃时,往①所得溶液加入5g氯化钠,溶液达到饱和
例3.下列措施中能加速固体物质溶解速度的是( )
A.将固体研磨成粉末 B.静置溶液
C.减少溶剂质量 D.降低液体温度
例4.概念图能清晰地反映概念之间的联系,如图表示溶液中部分概念的相互联系。下列说法错误的是( )
A.A表示均一稳定 B.B表示溶剂
C.C方法可为蒸发溶剂 D.D方法可为增加溶质
例5.下列有关水与溶液的说法正确的是( )
A.电解水时,负极产生的是氧气
B.熟石灰溶于水达到饱和时还是稀溶液
C.溶液是均一、稳定、无色的混合物
D.溶质可以是固体、液体,不能是气体
例l6.在室温下进行的下列操作会使溶液中溶质的溶解度和溶质质量分数都发生变化的是(不考虑水分的蒸发)( )
A.将一定量不饱和石灰水降温10℃
B.取一定量蔗糖不饱和溶液向其中加入少量蔗糖
C.将一定量硝酸钾饱和溶液降温10℃
D.取一定量氯化钠饱和溶液向其中加入少量水
例7.在蒸馏水中加入NaOH固体,不断搅拌,用温度传感器记录溶解过程的温度变化,如图a、c两点观察到溶液中有固体存在,b点固体完全消失。下列说法不正确的是( )
A.NaOH固体溶于水是放热过程
B.a、c两点时,NaOH溶解度相同
C.b点时,该溶液一定是不饱和溶液
D.d点时,该溶液一定是饱和溶液
例8.20℃时,取甲、乙、丙、丁四种纯净物各40g,分别加入到四个各盛有100g水的烧杯中,充分溶解,其溶解情况如下表:
物质 | 甲 | 乙 | 丙 | 丁 |
未溶解固体的质量/g | 8.4 | 4 | 0 | 18.4 |
下列说法正确的是( )
A.所得四杯溶液都是饱和溶液
B.丁溶液的溶质质量分数最大
C.20℃时四种物质溶解度的关系为:丁>甲>乙>丙
D.向四个烧杯中分别再加入100g 20℃的水后,所得溶液质量相等
例9.已知30℃时100克水中溶解45.8克氯化铵恰好达到饱和,30℃时将68.7克氯化铵配制成400克的溶液。通过计算:
(1)溶液是否饱和?
(2)若不饱和,为了使其饱和可用下面的方法:
①蒸发溶剂法:需蒸发多少克水才能成为饱和溶液?
②加溶质法:需再加入多少克氯化铵固体才能成为饱和溶液?
【巩固提高】
一.选择题(共10小题)
1.有关溶液的下列说法中不正确的是( )
①溶液都是透明、均一、稳定的混合物.
②同种溶质的饱和溶液一定比它的不饱和溶液浓.
③把不饱和溶液转变成饱和溶液,溶质质量分数一定变大.
A.①② B.①③ C.①②③ D.②③
2.在10℃时,A物质的溶解度为5g/100g水,则此温度下,A物质的饱和溶液里,下列质量比关系正确的是( )
A.m溶液:m溶质=1:20 B.m溶质:m溶液=1:20
C.m溶液:m溶剂=21:20 D.m溶剂:m溶质=19:1
3.20℃时,某物质溶解于水的实验数据如表.则下列叙述正确的是( )
实验序号 | 水的质量(g) | 加入该物质的质量(g) | 剩余未溶解固体的质量(g) |
① | 10 | 2 | 0 |
② | 10 | 3 | 0 |
③ | 10 | 4 | 0.4 |
④ | 10 | 5 | 1.4 |
A.溶液质量由大到小的顺序为:④>③>②>①
B.20℃时10g饱和溶液溶有3.6g该物质
C.20℃时10g水最多溶解3.6g该物质
D.①所得溶液的溶质质量分数为20%
4.在一定温度下,向一定量氯化钠不饱和溶液中不断加入氯化钠固体,并搅拌.在此过程溶液中溶质的质量分数(b)与加入氯化钠质量(a)的变化关系如图所示,其中正确的是( )
A. B. C. D.
5.室温时,有两瓶硝酸钾溶液,一瓶为饱和溶液(溶质的质量分数为24%),另一瓶为5%的溶液,下列实验操作中,无法区分这两种溶液的是( )
A.加一定量的水 B.加入少量硝酸钾晶体
C.略降低温度 D.室温时,蒸发少量水
6.如图所示,向盛有水的小试管中分别加入一定量的下列物质,U形管左右两端的液面右端明显上升,左端明显下降的是( )
A.蔗糖 B.硝酸铵固体
C.食盐固体 D.氢氧化钠固体
7.小明用50℃的水泡了一杯蔗糖水,充分搅拌后,发现杯子底部还有部分蔗糖不能溶解。已知蔗糖的溶解度随温度的升高而增大。下列能使杯底的蔗糖继续溶解的方法是( )
A.把蔗糖水放入冰箱 B.给蔗糖水加热
C.往蔗糖水里继续加蔗糖 D.把蔗糖水放在通风处
8.t℃时,某物质达到饱和状态时,溶质的质量与水的质量关系如图所示,下列说法不正确( )
A.t℃时某物质的溶解度为100g
B.溶质的质量分数大小为:W>m>n
C.点Z向点W移动的一种方法是降低温度
D.点m向点W移动的一种方法是先加20g水再加入50g该溶质,充分溶解
9.某温度下,ag饱和硝酸钾溶液蒸干得bg硝酸钾,此温度下,硝酸钾的溶解度计算式如下,正确的是( )
A.100g B.g C.100g D.100g
10.已知20℃时硝酸钾的溶解度为31.6g,50℃时硝酸钾的溶解度为85.5g,且溶解度随温度升高而增大,某科学兴趣小组的同学在20℃时进行了如图实验,得到相应的溶液①~⑤,下列说法正确的是( )
A.保持温度不变,若在④中加入4.5g硝酸钾固体可得到饱和溶液
B.②③⑤中溶质的质量相等
C.①③④均为不饱和溶液
D.④→⑤可析出53.9g硝酸钾晶体
二.实验探究题(共2小题)
11.某兴趣小组利用家中的材料研究影响物质溶解性的因素,实验步骤设计如下:
Ⅰ.称取六份冰糖和一份食盐,每10克为一份,并将其中五份冰糖研磨成粉末。
Ⅱ.按照表进行实验(实验所需仪器略)。
| 第一组 | 第二组 | 第三组 | 第四组 | |||
实验温度 | 20℃ | 20℃ | 20℃ | 20℃ | 20℃ | 20℃ | 80℃ |
固体种类 | 冰糖 | 冰糖 | 冰糖 (粉末) | 冰糖 (块状) | 冰糖 | 食盐 | 冰糖 (粉末) |
固体质量 | 10克 | 10克 | 10克 | 10克 | 10克 | 10克 | 10克 |
溶剂种类 | 水 | 植物油 | 水 | 水 | 水 | 水 | 水 |
溶剂质量 | 50克 | 50克 | 10克 | 10克 | 10克 | 10克 | 10克 |
请你对他们的实验设计进行分析:
(1)根据上述设计,你认为他们准备研究的影响因素有 ,其中不影响物质溶解性的因素是 。
(2)请你预测一下,冰糖溶解速率最快的是第 组。
12.烧杯中盛有150g水,加入某种固体A,进行如图甲所示的实验操作,得到相应的溶液①~③,请回答下列问题:
(1)①的溶液中溶质质量分数为 。(精确到0.1%)
(2)固体A的溶解度曲线是图乙中的 。
(3)关于图甲中烧杯内的物质,以下几种说法正确的有 。
A.①、②、③中,只有③中上层清液是饱和溶液
B.若使②中的固体溶解,可采用加水或升温的方法
C.①和②的溶液中,溶质质量相等
D.①的溶液中溶质质量分数一定比③的上层清液中溶质质量分数小
三.计算题(共2小题)
13.M是硝酸钾或氯化铵中的一种,硝酸钾和氯化铵的溶解度曲线如图1所示,某化学兴趣小组用物质M进行了如图2所示的实验。
(1)t1℃时,氯化铵的溶解度为 g;
(2)烧杯①中溶质质量分数的计算式为 ;
(3)物质M是 。
14.小强因感冒到医院看病,医生给他输液时,要用到生理盐水.如图所示是医生给他用的一瓶生理盐水标签,请根据标签给出的数据回答下列问题(设生理盐水的密度为1.0×103千克/米3):
(1)生理盐水属于 (选填“纯净物”或“混合物”)
(2)若以每分钟100滴(20滴约为1毫升)的速率给小李静脉输液,则输完这瓶生理盐水约需 分钟.
(3)输液过程中,小李想到了如下的几个问题,请通过计算帮助解决:这瓶生理盐水的溶质质量分数为多少?如果用质量分数为10%的氯化钠溶液来配制这样一瓶生理盐水,需要10%的氯化钠溶液多少克?
科学八年级上册第5节 物质的溶解优秀课后复习题: 这是一份科学八年级上册第5节 物质的溶解优秀课后复习题,共10页。
初中科学浙教版八年级上册第5节 物质的溶解精品随堂练习题: 这是一份初中科学浙教版八年级上册第5节 物质的溶解精品随堂练习题,共8页。试卷主要包含了如图为A、B、C三种固体物质等内容,欢迎下载使用。
浙教版八年级上册第5节 物质的溶解精品课后测评: 这是一份浙教版八年级上册第5节 物质的溶解精品课后测评,共8页。试卷主要包含了探究影响气体溶解能力大小的因素等内容,欢迎下载使用。

