人教版九年级下册第九单元 溶液综合与测试课时练习
展开人教版第九单元《溶液》单元复习测试题
(供选用相对原子质量:H-1、C-12、O-16、Zn-65)
一、选择题(每小题只有一个选项符合题意,将正确答案的代号填入下列答案栏内。每小题1分,共15分)
1.调味品是重要的食品添加剂,将下面调味品加入水中,不能形成溶液的是( )
A.食盐 B.蔗糖 C.味精 D.芝麻油
2.溶液在日常生活中应用广泛。下列对溶液的有关说法正确的是( )
A.溶液都是无色、透明的液体 B.溶液中只能有一种溶质
C.溶液中各部分密度不同 D.溶液中各部分性质相同
3.下列现象不属于乳化现象的是( )
A.修车工用汽油洗去手上的油污 B.洗发精洗去头发上的油脂
C.洗面奶洗去皮肤上的油脂 D.洗洁精洗去餐具上的油污
4.下列常用的医用溶液中,溶剂不是水的是( )
A.葡萄糖注射液 B.碘酒 C.75%的消毒酒精 D.双氧水溶液
5.下列关于溶液的说法中,错误的是( )
①溶液一定是无色透明的混合物 ②溶液中各部分的性质相同
③溶液中只能有一种溶质 ④溶液中的溶剂一定是水
A.①② B.①③④ C.②③④ D.①②③④
6.常温下,下列物质溶于水,溶液的温度会显著升高的是( )
A.蔗糖 B.氢氧化钠 C.氯化钠 D.硝酸铵
7.将某物质的饱和溶液变成不饱和溶液,最可靠的方法是( )
A.升高温度 B.降低温度 C.加一定量的水 D.加入该固体物质
8.生活中的下列现象不能说明气体溶解度随温度升高而减少的是( )
A.烧开水时,沸腾前有气泡逸出
B.阳光充足,盛满水的鱼缸壁上有小气泡
C.打开啤酒瓶盖,有大量泡沫溢出
D.夏季黄昏时,池塘里的鱼浮出水面
9.t℃时,有两瓶硝酸钾溶液,一瓶为饱和溶液,另一瓶为不饱和溶液,下列实验操作中,无法区分这两种溶液的是( )
A.加入一定量的水 B.加入少量硝酸钾晶体
C.略降低温度 D.t℃时,蒸发少量水
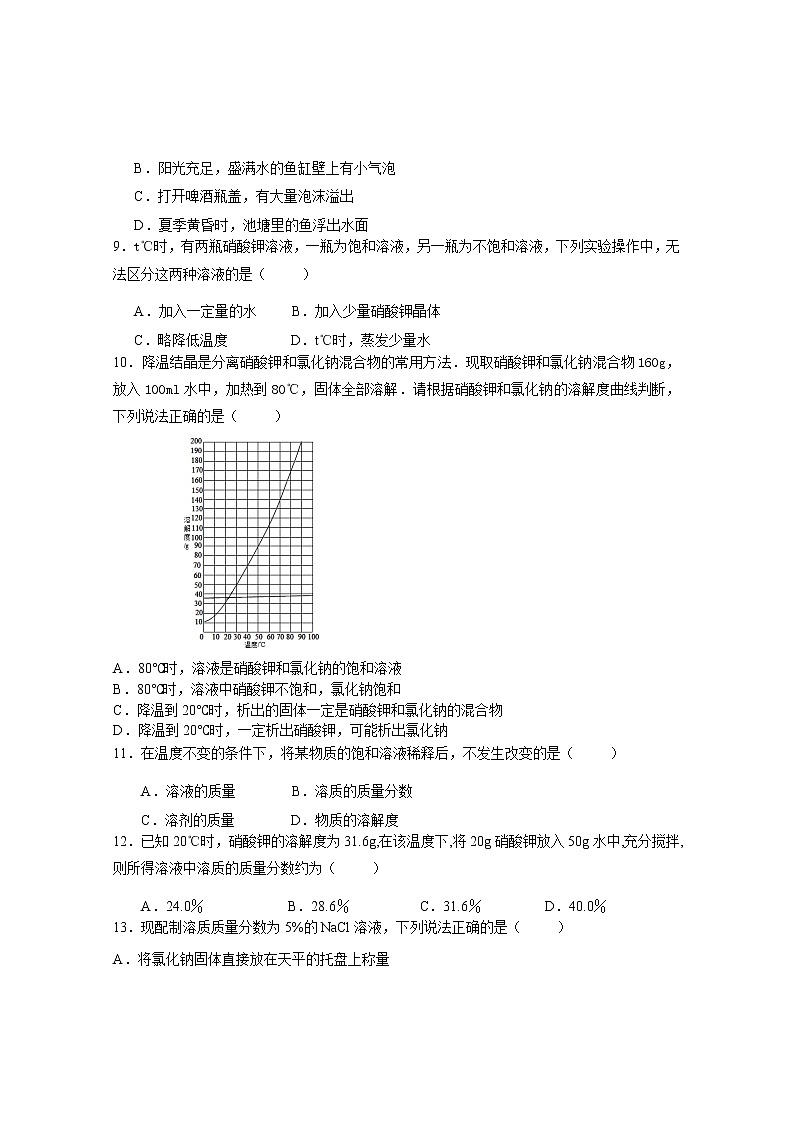
10.降温结晶是分离硝酸钾和氯化钠混合物的常用方法.现取硝酸钾和氯化钠混合物160g,放入100ml水中,加热到80℃,固体全部溶解.请根据硝酸钾和氯化钠的溶解度曲线判断,下列说法正确的是( )
A.80℃时,溶液是硝酸钾和氯化钠的饱和溶液
B.80℃时,溶液中硝酸钾不饱和,氯化钠饱和
C.降温到20℃时,析出的固体一定是硝酸钾和氯化钠的混合物
D.降温到20℃时,一定析出硝酸钾,可能析出氯化钠
11.在温度不变的条件下,将某物质的饱和溶液稀释后,不发生改变的是( )
A.溶液的质量 B.溶质的质量分数
C.溶剂的质量 D.物质的溶解度
12.已知20℃时,硝酸钾的溶解度为31.6g,在该温度下,将20g硝酸钾放入50g水中,充分搅拌,则所得溶液中溶质的质量分数约为( )
A.24.0% B.28.6% C.31.6% D.40.0%
13.现配制溶质质量分数为5%的NaCl溶液,下列说法正确的是( )
A.将氯化钠固体直接放在天平的托盘上称量
B.配制溶液的烧杯留有水
C.为加快固体溶解,用温度计搅拌
D.将配好的溶液倒入细口瓶中,塞紧瓶塞并贴上标签
14.用溶质质量分数为60%的酒精溶液a和25%的酒精溶液b配制45%的酒精溶液,所用a和b溶液的质量比为( )
A.1:2 B.2:3 C.4:3 D.3:1
15.右图是甲、乙两种固体物质的溶解度曲线,下列说法正确的是( )
A.甲的溶解度大于乙的溶解度
B.t℃时,甲、乙饱和溶液中溶质的质量分数相等
C.升高温度能使接近饱和的甲溶液变为饱和溶液
D.10℃时,分别用100g水配制甲、乙的饱和溶液,所需甲的质量大于乙的质量
二、填空题(每空1分,共17分)
16.小华在实验室帮老师整理药品时,发现一瓶失去标签的白色固体,老师告知是NaOH、CuSO4、NaCl、CaCO3中的一种。小华思考片刻后,认为取少量白色固体放入水中就能确定其成分,她的理由是:
⑴若不溶于水,则是_________。 ⑵若溶于水形成蓝色溶液,则是__________。
⑶若溶于水溶液温度升高,则是_________。 ⑷若溶于水溶液温度基本不变,则是_________。
17.(1)碳酸钙溶于适量的稀盐酸中恰好完全反应,所得溶液的溶质是 ;
(2)含有蔗糖晶体的溶液A,从冰箱中取出后放置一段时间,晶体慢慢消失,形成溶质B,对于A和B,一定处于饱和状态的是______,其中溶质分数较大的是____。
18.现有室温时200g溶质质量分数为10%的硝酸钾溶液,若使溶液中溶质质量分数增加一倍,应向溶液中加入硝酸钾 g或蒸发掉水 g。
19.下表是氯化钠和硝酸钾在不同温度时的溶解度,根据此表回答:
(1)50℃时,硝酸钾的溶解度为 g。
(2)由表中数据分析可知,硝酸钾和氯化钠在某一温度时具有相同的溶解度,则该溶解度对应的温度范围可能是 。
(3)在60℃时,100g水中加入50g氯化钠,充分搅拌后所得溶液的质量为 g。
20.用“>”、“﹤”或“=”符号填空:
(1)对于同一种溶质的溶液来说,在一定温度时,其饱和溶液的溶质质量分数
不饱和溶液的溶质质量分数。
(2)20℃时,向饱和NaCl溶液中加入一定量的NaCl固体,充分搅拌后,所得溶液中溶质质量分数 原NaCl饱和溶液的溶质质量分数。
(3)t℃时,NaCl的溶解度为36g,则t℃时100gNaCl,饱和溶液中NaCl的质量分数 36%。
21.右图是常见固体物质的溶解度曲线,根据图示回答:
(1)对A物质来说,a点的意义是 。
(2)将t1℃140g A的饱和溶液升温至t2℃时,可用图上的 点表示,此时溶液是 (填“饱和”或“不饱和”)状态,然后再加入A物质40g,可用曲线上的 点表示。t2℃时A、B、C三种物质饱和溶液的质量分数由大到小的顺序是 。
(3)若将d点温度下A、B、C三种物质的饱和溶液降温至t1℃,没有晶体析出的是 物质。
三、化学实验(每空1分,共10分)
22.(8分)下图是某同学配制100g溶质质量分数为12%的NaCl溶液的有关实验操作示意图。
(1)配制过程中使用四种玻璃仪器,分别是广口瓶、 、 、量筒;
(2)请你指出图中两处错误操作:① ;② 。
(3)图②、图③表示的操作步骤分别是 、 。上图正确的顺序是 。
(4)配制时需称量氯化钠 g,量取水最好选择 ml的量筒。如上图所示,若游码示数为2g,则实际氯化钠为 g。
四、化学计算(2分+6分=8分)
23.在某温度下,氯化钠饱和溶液中氯化钠的质量分数为26.5%,溶质与溶剂的质量比为 ,氯化钠的溶解度为 。
24.某同学在实验室发现了一瓶敞口放置的过氧化氢溶液,他认为该溶液中溶质的质量分数减小了,需要重新测定并更换试剂瓶的标签。他做了如下实验:称量该溶液34.0g倒入烧杯中,然后向其中加入少量二氧化锰,直到不再放出气体后,再称量烧杯中混合物的质量,称量结果为33.7g。
(1)该溶液溶质的质量分数减小的理由是__________________________。
(2)若二氧化锰的质量是0.5g,则生成的气体的质量为___________g。
(3)计算该瓶溶液中溶质的质量分数。
参考答案
1~15 DDABB BCDAD DADCB
16.(1)CaCO3 (2)CuSO4 (3)NaOH (4)NaCl
17.(1)氯化钙 (2)A、B18、25,100
19.(1)85.5 (2)200C~300C (3)137.3
20.(1)> (2)= (3)< ;
21.⑴ t1℃时每100克水溶解40g A物质达到饱和;⑵ b 不饱和;c;A>B>C;⑶ C
⑴40; ⑵2:5; ⑶加水或降温 ⑷甲大于乙
22.(1)烧杯; 玻璃棒;(2)图 = 2 \* GB3 ②中NaCl和砝码位置放反,造成称量不准,图 = 5 \* GB3 ⑤中量筒中的水没有沿烧杯内壁倒入,造成液滴飞溅,使溶液质量偏少;(3)称量;溶解; = 4 \* GB3 ④ = 2 \* GB3 ② = 1 \* GB3 ① = 5 \* GB3 ⑤ = 3 \* GB3 ③;(4) 12,100,8。
23.26.5:73.5 36g
24.⑴溶液中过氧化氢在常温下能缓慢分解成水和氧气。
⑵0.8 ⑶5% 温度/ ℃
10
20
30
40
50
60
溶解度/g
NaCl
35.8
36.0
36.3
36.6
37.0
37.3
KNO3
20.9
31.6
45.6
63.9
85.5
110
初中化学人教版九年级下册第九单元 溶液综合与测试测试题: 这是一份初中化学人教版九年级下册第九单元 溶液综合与测试测试题,共4页。试卷主要包含了C-12,有关溶液的性质说法中错误的是等内容,欢迎下载使用。
人教版九年级下册第九单元 溶液综合与测试巩固练习: 这是一份人教版九年级下册第九单元 溶液综合与测试巩固练习,共8页。试卷主要包含了可能用到的相对原子质量等内容,欢迎下载使用。
初中化学人教版九年级下册第九单元 溶液综合与测试课时作业: 这是一份初中化学人教版九年级下册第九单元 溶液综合与测试课时作业,共6页。试卷主要包含了可能用到的相对原子质量,生活中洗涤与化学知识有关,我国青海盐湖湖水中富含氯化钾等内容,欢迎下载使用。

