

所属成套资源:2026年部编版二年级语文下册 (课件)
语文统编版(2024)8 彩色的梦教学设计
展开 这是一份语文统编版(2024)8 彩色的梦教学设计,共5页。
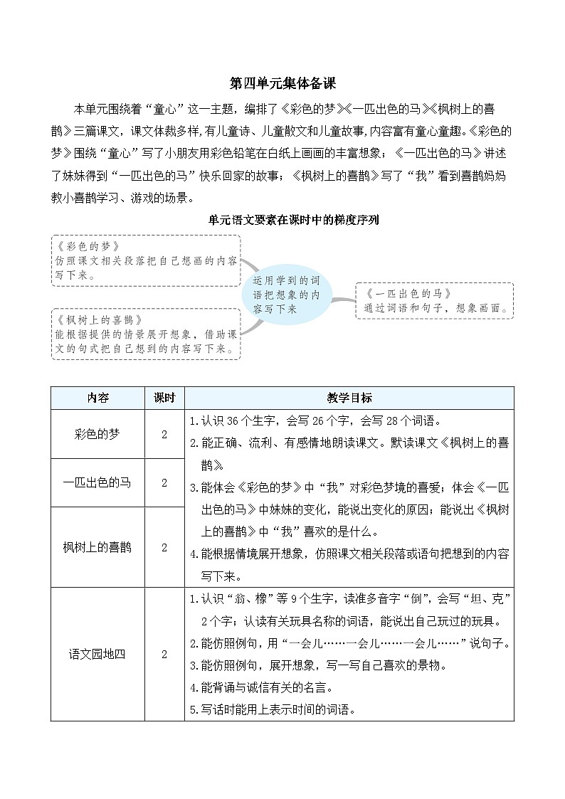
单元语文要素在课时中的梯度序列
8 彩色的梦
内容
课时
教学目标
彩色的梦
2
1.认识36个生字,会写26个字,会写28个词语。
2.能正确、流利、有感情地朗读课文。默读课文《枫树上的喜鹊》。
3.能体会《彩色的梦》中“我”对彩色梦境的喜爱;体会《一匹出色的马》中妹妹的变化,能说出变化的原因;能说出《枫树上的喜鹊》中“我”喜欢的是什么。
4.能根据情境展开想象,仿照课文相关段落或语句把想到的内容写下来。
一匹出色的马
2
枫树上的喜鹊
2
语文园地四
2
1.认识“翁、橡”等9个生字,读准多音字“倒”,会写“坦、克”2个字;认读有关玩具名称的词语,能说出自己玩过的玩具。
2.能仿照例句,用“一会儿……一会儿……一会儿……”说句子。
3.能仿照例句,展开想象,写一写自己喜欢的景物。
4.能背诵与诚信有关的名言。
5.写话时能用上表示时间的词语。
6.自主阅读《手影戏》,能了解内容,感受手影戏的有趣。
1.认识“梦、躺”等11个生字,会写“梦、硬”等10个字,会写“彩色、铅笔盒”等9个词语。
2.朗读课文,边读边想象,体会“我”对彩色梦境的喜爱。
3.能展开想象,仿照课文相关段落把自己想画的内容写下来。
1.朗读课文,边读边想象,体会“我”对彩色梦境的喜爱。
2.能展开想象,仿照课文相关段落把自己想画的内容写下来。
2课时
第1课时
课型:新授
执行时间: 月 日
执教:
1.认识“梦、躺”等11个生字,会写“梦、硬、铅、结、精、流”6个字,会写“彩色、铅笔盒”等9个词语。
2.正确、流利地朗读课文。
板块一 激趣导入,随文识字
1.教师配乐范读诗歌,引导学生感受诗歌描绘的美好画面。导入:高洪波爷爷有一大把彩色铅笔,这些铅笔会画出怎样的梦呢?这节课让我们一起学习一首儿童诗《彩色的梦》。(板书课题)学生齐读课题。
(1)理解“彩色”的意思。交流并归纳:彩色就是指多种颜色。(2)说一说:生活中,你见过哪些彩色的事物?(3)学生交流,积累词语:彩旗、五彩缤纷、光彩夺目、张灯结彩。
2.指导书写“梦”。
(1)仔细观察,教师范写,提示书写要点。
“梦”:上面的“林”写扁一点儿,下面“夕”起笔撇穿插在两个“木”的底部中间。
(2)独立练写。集体讲评,教师指出学生易错、难写的笔画。学生修正练写。
板块二 初读诗歌,整体感知
1.初读感知,识字学词。
(1)学生自由读诗歌,将不认识的字圈画出来,借助拼音多读几遍。①标出小节序号,圈出生字。②同桌互读,相互指正,相互教读。(2)(课件出示本课词语)自由练读词语,抽读检测,相机正音。(3)去掉拼音认读词语。①自由练读。同桌互相检查,订正读音。开火车读。②交流识字方法,重点指导:a.形声字构字规律识字;b.结合图片识字;c.联系生活识记;d.熟字换偏旁识字;e.字谜识字。(4)把生字词带入诗歌中,再读诗歌。①指名分节读诗,其余同学倾听评价,及时纠正易错音。②全班齐读,做到不拖音、不唱读,字正腔圆。
2.整体感知,交流感受。学生汇报读书感受。教师小结:高洪波爷爷用彩色的铅笔画了一大把彩色的梦,彩色铅笔变成了精灵,滑着轻盈的舞步,画出了美丽的画卷。多么奇妙的梦啊!(相机板书)
板块三 观察比较,书写汉字
1.引导观察。指导书写,提示重点笔画。(课件出示“硬、铅、结、精、流”)
2.教师范写,学生书空。学生描红再练写。师生评价,全班交流欣赏。学生再练写。
第2课时
课型:新授
执行时间: 月 日
执教:
1.会写“盒、森、苹、灵”4个字。
2.朗读课文,边读边想象,体会“我”对彩色梦境的喜爱。
3.大胆想象,仿照课文第2小节或第3小节,把你想画的内容写下来。
板块一 复习巩固,导入新课
回顾导入:上节课,我们学了生字词,认识了彩色铅笔变成的森林精灵。回忆一下,它滑出的舞步画出了什么?学生交流。
板块二 走进诗歌,想象画面
1.再读课文,赏读品析。
(1)品读第1小节。过渡:“彩色的梦”是什么样的梦?为什么是“一大把”?①带着疑问通读全诗,明白“一大把彩色的梦”指的是画出各种美好梦境的彩色铅笔。②讨论、想象,体会铅笔快乐的情感。a.彩色的铅笔长什么样?引导交流:有的长,有的圆……b.彩色铅笔躺在铅笔盒里会聊什么?引导交流:聊聊小主人上课时的见闻……③指导朗读。配上俏皮的表情,轻读“聊天”,重读“跳蹦”,读出快乐。④表演读。请两名学生上台表演读这两句话,师生评价。⑤师生合作读。⑥采访小铅笔,仿说句子。
(2)品读第2小节。教师引导:脚尖滑过,画了哪些彩色的梦?①学生读文,思考交流。(相机板书:草坪绿了、野花红了、天空蓝了)②联系生活实际理解词语:“蓝得透明”是怎样的“蓝”?“透明”是什么意思?点拨:“透明”指(物体)能透过光线的。③指导朗读。重读“大块、大朵、大片”和“绿、红、蓝”,读出画面之美。教师范读,指导读好“蓝——得——透——明”。学生互读,评议。
(3)品读第3小节。①自由读文,思考:彩色铅笔还画了些什么?②学生交流。(相机板书:森林葱郁、雪松拉手、小鸟歌唱、小屋烟囱、太阳大红)③引导学生看图,理解词语:葱郁、烟囱。④想象画面:拉着手的雪松是什么样子的?小鸟会留下怎样的歌声?想象雪松与小鸟对话的场景。⑤烟囱上“结”了什么?重点读好“苹果般的太阳”,想象苹果的香甜,读好“又大——又红”。
(4)品读第4小节。①学生自由读文,思考:“我”的彩色铅笔还画了什么?(相机板书:水果香、季节风、紫葡萄的叮咛、溪水)②用“我的彩色梦境,有……有……还有……”的句式说一说。学生同桌交流,练说,全班交流。③齐读第4小节。
2.总结诗歌,体会情感。
(1)总结、交流:彩色铅笔给我们画出了许多多姿多彩的梦,有绿树红花的梦,有森林的梦,有小鸟歌唱的梦,有太阳的梦,还有水果飘香的梦,你喜欢什么样的梦呢?和同桌交流交流,再读一读。
(2)你从诗中体会到了作者怎样的情感?小结:这首诗表达了作者对大自然的赞美与向往之情。
3.明确任务,仿写第2小节或第3小节。
(1)你想用彩色铅笔画些什么?小组交流,指名交流,教师指导。
(2)仿照第2小节或第3小节,把想画的内容用几句话写下来,教师巡视指导,点评。
(3)全班评选优秀小诗人,展示优秀作品,配乐诵读。
板块三 指导书写,练习写字
1.观察“盒、森、苹、灵”的间架结构,指导书写要点。
2.教师范写。学生描红后练写,教师巡视指导。全班评价。学生再练写,同桌评议,订正。
1.激趣导入,随文识字。课堂伊始,我配上美妙的音乐,范读诗歌,让学生整体感受诗歌的美,激发了学生的学习兴趣。在揭示课题时,理解“彩色”的意思,相机指导书写“梦”。
2.品读诗歌,想象画面。充分发挥了学生的主体地位。重点品读第1小节,其他小节重在引导学生自由读文,小组合作交流学习。学生自由读诗歌时我提出朗读的要求,听的学生要把想象到的画面说给大家听。引导学生逐渐“由画到话”,培养他们的想象力。
3.补白文本,仿写诗歌。学完整首诗后,让学生仿写诗歌第2小节或第3小节。由刚开始的句子仿写,再到小节仿写,最后让他们配乐诵读自己编写的儿童诗,读写结合,培养了学生的语言能力。
相关教案
这是一份语文统编版(2024)8 彩色的梦教学设计,共5页。
这是一份小学语文人教部编版二年级下册彩色的梦教案设计,共5页。教案主要包含了初读课文,再次带有感情朗读课文,想象梦境,复习生字,指导书写等内容,欢迎下载使用。
这是一份人教部编版二年级下册8 彩色的梦教案设计,共3页。
相关教案 更多
- 1.电子资料成功下载后不支持退换,如发现资料有内容错误问题请联系客服,如若属实,我们会补偿您的损失
- 2.压缩包下载后请先用软件解压,再使用对应软件打开;软件版本较低时请及时更新
- 3.资料下载成功后可在60天以内免费重复下载
免费领取教师福利 






.png)
.png)
(1)(1).png)



