搜索
      上传资料 赚现金

      (人教版)选择性必修第一册高二物理同步学案2.3简谐运动的回复力和能量(2份,原卷版+解析版)

      • 1.07 MB
      • 2025-12-24 15:23:27
      • 22
      • 0
      • ETliang
      加入资料篮
      立即下载
      查看完整配套(共2份)
      包含资料(2份) 收起列表
      学案
      (人教版)选择性必修第一册高二物理同步学案2.3简谐运动的回复力和能量(解析版).docx
      预览
      练习
      (人教版)选择性必修第一册高二物理同步学案2.3简谐运动的回复力和能量(原卷版).docx
      预览
      正在预览:(人教版)选择性必修第一册高二物理同步学案2.3简谐运动的回复力和能量(解析版).docx
      (人教版)选择性必修第一册高二物理同步学案2.3简谐运动的回复力和能量(解析版)第1页
      高清全屏预览
      1/20
      (人教版)选择性必修第一册高二物理同步学案2.3简谐运动的回复力和能量(解析版)第2页
      高清全屏预览
      2/20
      (人教版)选择性必修第一册高二物理同步学案2.3简谐运动的回复力和能量(解析版)第3页
      高清全屏预览
      3/20
      (人教版)选择性必修第一册高二物理同步学案2.3简谐运动的回复力和能量(原卷版)第1页
      高清全屏预览
      1/12
      (人教版)选择性必修第一册高二物理同步学案2.3简谐运动的回复力和能量(原卷版)第2页
      高清全屏预览
      2/12
      (人教版)选择性必修第一册高二物理同步学案2.3简谐运动的回复力和能量(原卷版)第3页
      高清全屏预览
      3/12
      还剩17页未读, 继续阅读

      选择性必修 第一册简谐运动的回复力和能量巩固练习

      展开

      这是一份选择性必修 第一册简谐运动的回复力和能量巩固练习,文件包含人教版选择性必修第一册高二物理同步学案23简谐运动的回复力和能量解析版docx、人教版选择性必修第一册高二物理同步学案23简谐运动的回复力和能量原卷版docx等2份试卷配套教学资源,其中试卷共32页, 欢迎下载使用。
      基础导学
      要点一、简谐运动的回复力
      1.简谐运动
      如果质点所受的力与它偏离平衡位置位移的大小成正比,并且总是指向平衡位置,质点的运动就是简谐运动.
      2.回复力
      (1)定义:使振动物体回到平衡位置的力.
      (2)方向:总是指向平衡位置.
      (3)表达式:F=-kx.
      要点二、简谐运动的能量
      1.能量转化
      弹簧振子运动的过程就是动能和势能互相转化的过程.
      (1)在最大位移处,势能最大,动能为零.
      (2)在平衡位置处,动能最大,势能最小.
      2.能量特点
      在简谐运动中,振动系统的机械能守恒,而在实际运动中都有一定的能量损耗,因此简谐运动是一种理想化的模型.
      要点突破
      突破一:回复力
      (1)回复力的方向总是指向平衡位置,回复力为零的位置就是平衡位置.
      (2)回复力的性质
      回复力是根据力的效果命名的,可能由合力、某个力或某个力的分力提供.它一定等于振动物体在振动方向上所受的合力.例如:如图甲所示,水平方向的弹簧振子,弹力充当回复力;如图乙所示,竖直方向的弹簧振子,弹力和重力的合力充当回复力;如图丙所示,m随M一起振动,m的回复力由静摩擦力提供.
      2.回复力公式:F=-kx.
      (1)k是比例系数,不一定是弹簧的劲度系数.其值由振动系统决定,与振幅无关.
      (2)“-”号表示回复力的方向与偏离平衡位置的位移的方向相反.
      3.简谐运动的加速度
      由F=-kx及牛顿第二定律F=ma可知:a=-eq \f(k,m)x,加速度a与位移x的大小成正比,方向与位移方向相反.
      4.物体做简谐运动的判断方法
      (1)简谐运动的回复力满足F=-kx;
      (2)简谐运动的振动图像是正弦曲线.
      突破二:简谐运动的能量
      简谐运动的能量是指物体在经过某一位置时所具有的势能和动能之和.在振动过程中,势能和动能相互转化,机械能守恒.
      1.简谐运动的能量由振动系统和振幅决定,对同一个振动系统,振幅越大,能量越大.
      2.在简谐运动中,振动的能量保持不变,所以振幅保持不变,只要没有能量损耗,它将永不停息地振动下去.
      3.在振动的一个周期内,动能和势能完成两次周期性变化.物体的位移减小,势能转化为动能,位移增大,动能转化为势能.
      4.能量特点
      在简谐运动中,振动系统的机械能守恒,而在实际运动中都有一定的能量损耗,因此简谐运动是一种理想化的模型.
      突破三:简谐运动中各物理量的变化
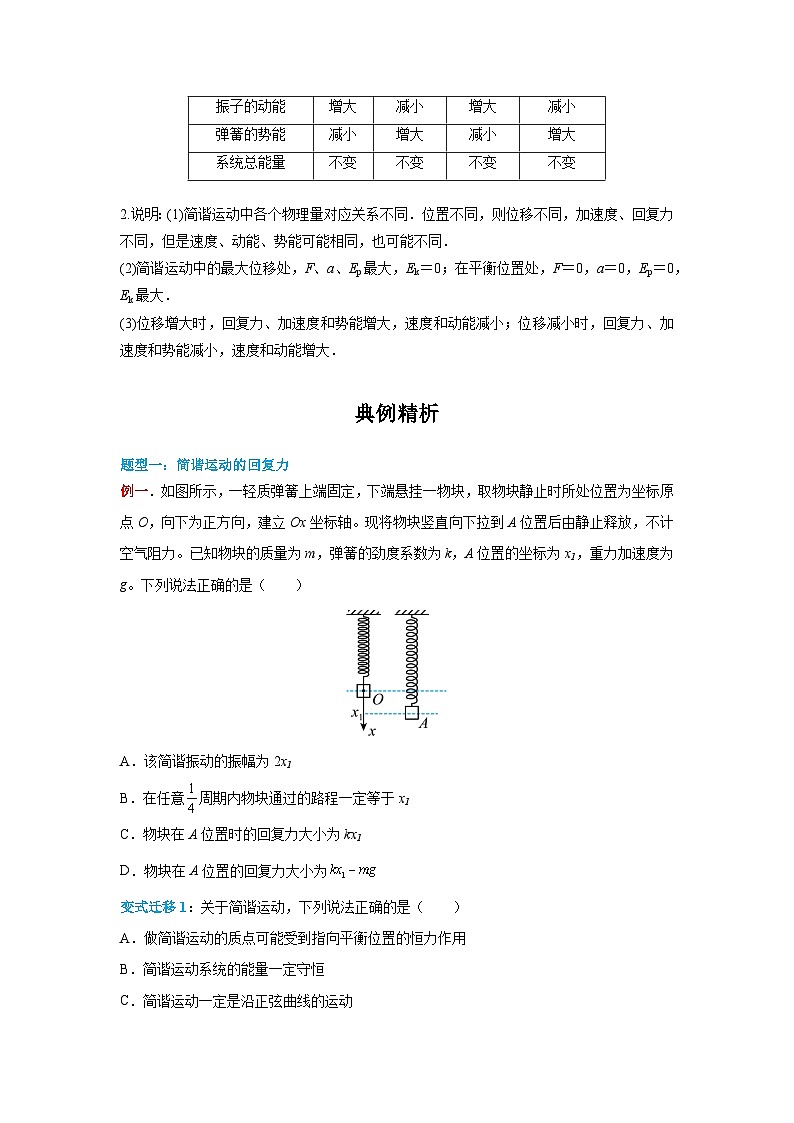
      1.如图所示为水平的弹簧振子示意图,振子运动过程中各物理量的变化情况如下表.
      2.说明:(1)简谐运动中各个物理量对应关系不同.位置不同,则位移不同,加速度、回复力不同,但是速度、动能、势能可能相同,也可能不同.
      (2)简谐运动中的最大位移处,F、a、Ep最大,Ek=0;在平衡位置处,F=0,a=0,Ep=0,Ek最大.
      (3)位移增大时,回复力、加速度和势能增大,速度和动能减小;位移减小时,回复力、加速度和势能减小,速度和动能增大.
      典例精析
      题型一:简谐运动的回复力
      例一.如图所示,一轻质弹簧上端固定,下端悬挂一物块,取物块静止时所处位置为坐标原点O,向下为正方向,建立Ox坐标轴。现将物块竖直向下拉到A位置后由静止释放,不计空气阻力。已知物块的质量为m,弹簧的劲度系数为k,A位置的坐标为x1,重力加速度为g。下列说法正确的是( )
      A.该简谐振动的振幅为2x1
      B.在任意周期内物块通过的路程一定等于x1
      C.物块在A位置时的回复力大小为kx1
      D.物块在A位置的回复力大小为
      变式迁移1:关于简谐运动,下列说法正确的是( )
      A.做简谐运动的质点可能受到指向平衡位置的恒力作用
      B.简谐运动系统的能量一定守恒
      C.简谐运动一定是沿正弦曲线的运动
      D.简谐运动质点的位移为运动初位置指向末位置的有向线段
      题型二:简谐运动的能量
      例二.弹簧振子在光滑水平面上做简谐运动,在振子向平衡位置运动的过程中( )
      A.振子的位移逐渐增大B.振子所受的弹力逐渐减小
      C.振子的动能转化为弹性势能D.振子的加速度逐渐增大
      变式迁移2:如图甲所示,劲度系数为k的轻弹簧下端挂一质量为的物体, 物体在竖直方向上做简谐运动,弹簧对物体的拉力F随时间变化如图乙所示,重力加速度为g。由此可以判定运动过程中( )
      A.弹簧的弹性势能和物体动能总和不变B.物体的最大动能等于
      C.物体的最大加速度为2倍的重力加速度D.振幅为
      题型三:根据振动图像判断振子的运动状态和受力情况
      例三.将弹簧振子从平衡位置拉开4cm后放开,同时开始计时,其振动图像如图所示,则( )。
      A.在0~0.1s内,振子正在做加速度增大的加速运动
      B.在0~0.1s内,振子的动能不断增大
      C.在0.1-0.2s内,振子速度方向沿轴正方向
      D.在0.4s内,振子振动的路程等于8cm
      变式迁移3:如图,弹簧振子以O点为平衡位置,在A、B两点间做简谐运动。取向右为正方向,图乙为这个弹簧振子的振动图像,下列说法正确的是( )
      A.在t=0.2s时,振子位于A点
      B.在t=0.4s时,振子有最大的加速度
      C.在t=0.1s与t=0.3s时,振子的速度相同
      D.从t=0至t=0.2s内,振子做减速运动
      题型四:计算弹簧振子的位移和路程
      例四.如图所示,虚线和实线分别为甲、乙两个弹簧振子做简谐运动的图像。已知甲、乙两个振子质量相等。则( )
      A.甲、乙两振子的振幅之比为1:2
      B.甲、乙两振子的频率之比为1:2
      C.前2s内甲、乙两振子的加速度均为正值
      D.0~8s时间内甲、乙两振子通过的路程之比为4:1
      变式迁移4:劲度系数为20N/cm的水平方向弹簧振子的振动图象如图所示,在图中A点对应的时刻( )
      A.振子的速度方向为x轴正方向
      B.在0~4s内振子通过的路程为0.35cm,位移为0
      C.在0~4s内振子做了1.75次全振动
      D.振子所受的弹力大小为0.5N,方向指向x轴负方向
      强化训练
      选择题
      1.关于简谐运动的下列说法中,正确的是( )
      A.处于平衡位置的物体,一定处于平衡状态
      B.位移方向总跟加速度方向相反,跟速度方向相同
      C.物体的运动方向指向平衡位置时,速度方向跟位移方向相反;背向平衡位置时,速度方向跟位移方向相同
      D.水平弹簧振子向左运动时,加速度方向跟速度方向相同,向右运动时,加速度方向跟速度方向相反
      2.当一弹簧振子在竖直方向上做简谐运动时,下列说法中正确的是( )
      A.振子在振动过程中,速度相同时,弹簧的长度一定相等
      B.振子从最低点向平衡位置运动过程中,弹簧弹力始终做负功
      C.振子在运动过程中的回复力由弹簧的弹力提供
      D.振子在运动过程中,系统的机械能守恒
      3.下列关于简谐运动回复力的说法正确的是( )
      A.回复力是使物体回到平衡位置的力
      B.回复力可以是恒力
      C.回复力的方向总是跟物体离开平衡位置的位移方向相同
      D.回复力的方向总是跟物体的速度方向相反
      4.如图所示,A、B 两物体组成弹簧振子,在振动过程中 A、B 始终保持相对静止,图中能正确反映振动过程中 A 受的摩擦力 Ff 与振子的位移 x 关系的图线应为( )
      A.B.C.D.
      5.如图所示是弹簧振子做简谐运动的振动图象,可以判定( )
      A.从t1到t2时间内系统的动能不断增大,势能不断减小
      B.从t2到t3时间内振幅不断增大
      C.t3时刻振子处于平衡位置处,动能为0
      D.t1、t4时刻振子的动能、速度都相同
      6.如图所示为做简谐运动物体的振动图像.由图可知
      A.0~0.5s时间内,物体的加速度从零变为正向最大
      B.0.5s~1.0s时间内,物体所受回复力从零变为正向最大
      C.1.0s~1.5s时间内,物体的速度从零变为正向最大
      D.1. 5 s~2. 0s时间内,物体的动量从从零变为正向最大
      7.如图所示,弹簧振子B上放一个物块A,在A与B一起做简谐运动的过程中,下列关于A受力的说法中正确的是 ( )
      A.物块A受重力、支持力及B对它的大小和方向都随时间变化的摩擦力
      B.物块A受重力、支持力及弹簧对它的大小和方向都随时间变化的弹力
      C.物块A受重力、支持力及B对它的恒定的摩擦力
      D.物块A受重力、支持力及弹簧对它的恒定的弹力
      8.如图所示,质量为 m 的立方体 A 放置在质量为 M 的正方体 B 上, B 放在光滑水平面上, B 的一侧与 一轻弹簧相连,它们一起在光滑的水平面上做简谐运动,运动过程中 A、B 无相对运动,设弹簧的劲度系数为 k,当 B 离开平衡位置的位移为x 时, A、B 间摩擦力的大小等于( )
      A.0B.kxC.D.
      9.如图甲所示,弹簧振子以O点为平衡位置,在光滑水平面上的A、B两点之间做简谐运动。取水平向右为正方向,振子的位移x随时间t的变化如图乙所示,下列说法正确的是( )
      A.t0.6s时,振子在O点右侧处
      B.振子在t0.2s时和t1.0s时的速度相同
      C.t6s时,振子的加速度方向水平向左
      D.t1.0s到t1.4s的时间内,振子的加速度和速度都逐渐增大
      10.如图所示,物体m系在两水平弹簧之间,两弹簧的劲度系数分别为k1和k2,且k1=k,k2=2k,两弹簧均处于自然伸长状态,今向右拉动m,然后释放,物体在B、C间振动(不计阻力),O为平衡位置,则下列判断正确的是( )
      A.m做简谐运动,
      B.m做简谐运动,
      C.回复力
      D.回复力
      11.如图甲所示,弹簧振子以O点为平衡位置,在M、N两点之间做简谐运动,以向右为正方向。振动物体的位移x随时间t变化的图像如图乙所示,下列判断正确的是( )
      A.t=0.8s时,振动物体的速度方向向右
      B.t=0.4s和t=1.2s时,振动物体的加速度相同
      C.振动物体做简谐运动的表达式为
      D.从t=0.4s到t=0.8s时间内,振动物体的速度逐渐减小
      二、解答题
      12.一个质点经过平衡位置O,在A、B间做简谐运动,如图(a)所示,它的振动图象如图 (b)所示,设向右为正方向,则
      (1)OB=________cm;
      (2)第0.2 s末质点的速度方向是________,回复力所产生的加速度大小为________;
      (3)第0.4 s末质点的回复力所产生的加速度方向是________;
      (4)第0.7 s时,质点位置在________点与________点之间;
      (5)质点从O经B运动到A所需时间t=________s.
      13.如图所示为一弹簧振子的振动图像,试完成以下问题:
      (1)写出该振子简谐运动的表达式;
      (2)在第2s末到第3s末这段时间内,弹簧振子的加速度、速度、动能和弹性势能各是怎样变化的?
      (3)该振子在第100s时的位移是多少?前100s内的路程是多少?
      14.如图所示,劲度系数为的轻弹簧上端固定,下端拴小物块和,的质量为,系统处于静止状态,某时刻剪断间的细绳,开始做简谐运动。运动到最高点时,弹簧的弹力大小为(为重力加速度,做简谐运动时周期为)。求:
      (1)做简谐运动的振幅大小;
      (2)当运动到最低点时,对弹簧弹力的大小和方向;
      (3)若当运动到最高点时恰好落到地面,求开始下落时距地面的高度。
      15.将气垫导轨倾斜放置,倾角为θ=30°,质量为m=5×10-2 kg的物块放在气垫导轨上,用轻弹簧连接固定挡板和物块,如图(a)所示.从弹簧处于自然伸长状态时上端的位置由静止释放物块,物块在气垫导轨上运动的x-t图象如图(b)所示,物块的振幅为A(未知).已知弹簧振子的周期T=2π,其中m为振子的质量,k为弹簧的劲度系数,取g=10 m/s2.
      (ⅰ)求物块振动的位移表达式;
      (ⅱ)若让物块振动的振幅为2cm,请写出物块振动时所受回复力与振动位移的关系式.
      振子的运动
      A→O
      O→A′
      A′→O
      O→A
      位移
      方向
      向右
      向左
      向左
      向右
      大小
      减小
      增大
      减小
      增大
      回复力
      方向
      向左
      向右
      向右
      向左
      大小
      减小
      增大
      减小
      增大
      加速度
      方向
      向左
      向右
      向右
      向左
      大小
      减小
      增大
      减小
      增大
      速度
      方向
      向左
      向左
      向右
      向右
      大小
      增大
      减小
      增大
      减小
      振子的动能
      增大
      减小
      增大
      减小
      弹簧的势能
      减小
      增大
      减小
      增大
      系统总能量
      不变
      不变
      不变
      不变

      相关试卷

      选择性必修 第一册简谐运动的回复力和能量巩固练习:

      这是一份选择性必修 第一册简谐运动的回复力和能量巩固练习,文件包含人教版选择性必修第一册高二物理同步学案23简谐运动的回复力和能量解析版docx、人教版选择性必修第一册高二物理同步学案23简谐运动的回复力和能量原卷版docx等2份试卷配套教学资源,其中试卷共32页, 欢迎下载使用。

      人教版 (2019)选择性必修 第一册简谐运动的回复力和能量综合训练题:

      这是一份人教版 (2019)选择性必修 第一册简谐运动的回复力和能量综合训练题,文件包含人教版选择性必修第一册高二物理上学期同步学案+巩固练习23简谐运动的回复力和能量原卷版docx、人教版选择性必修第一册高二物理上学期同步学案+巩固练习23简谐运动的回复力和能量解析版docx等2份试卷配套教学资源,其中试卷共27页, 欢迎下载使用。

      人教版 (2019)选择性必修 第一册简谐运动的回复力和能量课堂检测:

      这是一份人教版 (2019)选择性必修 第一册简谐运动的回复力和能量课堂检测,文件包含人教版选择性必修第一册高二物理同步分层练习23简谐运动的回复力和能量原卷版docx、人教版选择性必修第一册高二物理同步分层练习23简谐运动的回复力和能量解析版docx等2份试卷配套教学资源,其中试卷共21页, 欢迎下载使用。

      资料下载及使用帮助
      版权申诉
      • 1.电子资料成功下载后不支持退换,如发现资料有内容错误问题请联系客服,如若属实,我们会补偿您的损失
      • 2.压缩包下载后请先用软件解压,再使用对应软件打开;软件版本较低时请及时更新
      • 3.资料下载成功后可在60天以内免费重复下载
      版权申诉
      若您为此资料的原创作者,认为该资料内容侵犯了您的知识产权,请扫码添加我们的相关工作人员,我们尽可能的保护您的合法权益。
      入驻教习网,可获得资源免费推广曝光,还可获得多重现金奖励,申请 精品资源制作, 工作室入驻。
      版权申诉二维码
      高中物理人教版 (2019)选择性必修 第一册电子课本

      3 简谐运动的回复力和能量

      版本: 人教版 (2019)

      年级: 选择性必修 第一册

      切换课文
      • 同课精品
      • 所属专辑23份
      • 课件
      • 教案
      • 试卷
      • 学案
      • 更多
      欢迎来到教习网
      • 900万优选资源,让备课更轻松
      • 600万优选试题,支持自由组卷
      • 高质量可编辑,日均更新2000+
      • 百万教师选择,专业更值得信赖
      微信扫码注册
      手机号注册
      手机号码

      手机号格式错误

      手机验证码 获取验证码 获取验证码

      手机验证码已经成功发送,5分钟内有效

      设置密码

      6-20个字符,数字、字母或符号

      注册即视为同意教习网「注册协议」「隐私条款」
      QQ注册
      手机号注册
      微信注册

      注册成功

      返回
      顶部
      学业水平 高考一轮 高考二轮 高考真题 精选专题 初中月考 教师福利
      添加客服微信 获取1对1服务
      微信扫描添加客服
      Baidu
      map