搜索
      上传资料 赚现金

      物理人教版选择性必修1:第二章 3 简谐运动的回复力和能量学案

      • 234.33 KB
      • 2026-01-29 23:38:33
      • 34
      • 0
      • 教习网8730089
      加入资料篮
      立即下载
      物理人教版选择性必修1:第二章 3 简谐运动的回复力和能量学案第1页
      高清全屏预览
      1/6
      物理人教版选择性必修1:第二章 3 简谐运动的回复力和能量学案第2页
      高清全屏预览
      2/6
      物理人教版选择性必修1:第二章 3 简谐运动的回复力和能量学案第3页
      高清全屏预览
      3/6
      还剩3页未读, 继续阅读

      物理简谐运动的回复力和能量导学案

      展开

      这是一份物理简谐运动的回复力和能量导学案,共6页。
      一、简谐运动的回复力
      如图所示为水平方向的弹簧振子模型。
      (1)当小球离开O点后,是什么力使其回到平衡位置的?
      (2)使小球回到平衡位置的力与小球离开平衡位置的位移的大小及方向有何关系?
      答案 (1)弹簧的弹力使小球回到平衡位置。
      (2)弹簧弹力与位移大小成正比,方向与位移方向相反。
      梳理总结
      1.回复力
      (1)定义:使振动物体回到平衡位置的力。
      (2)方向:总是指向平衡位置。
      (3)表达式:F=-kx。式中“-”号表示F与x方向相反。
      2.简谐运动
      理论上可以证明,如果物体所受的力具有F=-kx的形式,物体就做简谐运动。也就是说:如果物体在运动方向上所受的力与它偏离平衡位置位移的大小成正比,并且总是指向平衡位置,物体的运动就是简谐运动。
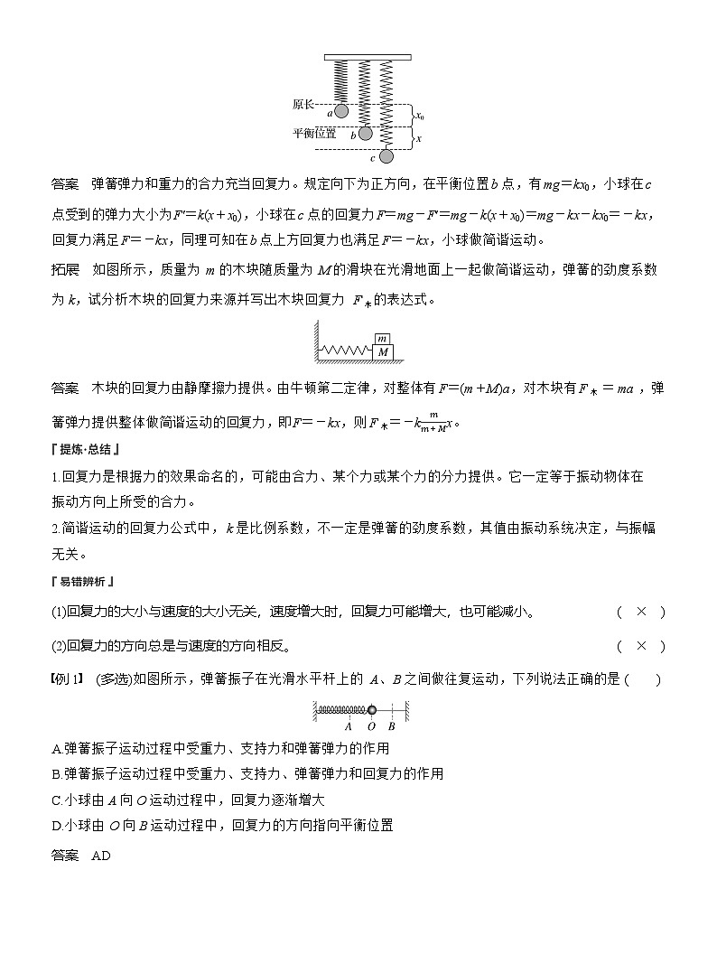
      在劲度系数为k、原长为L0的固定于一点的弹簧下端挂一质量为m的小球,释放后小球将做简谐运动,弹簧始终没有超出弹性限度。试分析小球做简谐运动的回复力来源并证明小球做简谐运动。
      答案 弹簧弹力和重力的合力充当回复力。规定向下为正方向,在平衡位置b点,有mg=kx0,小球在c点受到的弹力大小为F'=k(x+x0),小球在c点的回复力F=mg-F'=mg-k(x+x0)=mg-kx-kx0=-kx,回复力满足F=-kx,同理可知在b点上方回复力也满足F=-kx,小球做简谐运动。
      拓展 如图所示,质量为m的木块随质量为M的滑块在光滑地面上一起做简谐运动,弹簧的劲度系数为k,试分析木块的回复力来源并写出木块回复力F木的表达式。
      答案 木块的回复力由静摩擦力提供。由牛顿第二定律,对整体有F=(m+M)a,对木块有F木 = ma ,弹簧弹力提供整体做简谐运动的回复力,即F=-kx,则F木=-kmm+Mx。
      1.回复力是根据力的效果命名的,可能由合力、某个力或某个力的分力提供。它一定等于振动物体在振动方向上所受的合力。
      2.简谐运动的回复力公式中,k是比例系数,不一定是弹簧的劲度系数,其值由振动系统决定,与振幅无关。
      (1)回复力的大小与速度的大小无关,速度增大时,回复力可能增大,也可能减小。( × )
      (2)回复力的方向总是与速度的方向相反。( × )
      例1 (多选)如图所示,弹簧振子在光滑水平杆上的A、B之间做往复运动,下列说法正确的是( )
      A.弹簧振子运动过程中受重力、支持力和弹簧弹力的作用
      B.弹簧振子运动过程中受重力、支持力、弹簧弹力和回复力的作用
      C.小球由A向O运动过程中,回复力逐渐增大
      D.小球由O向B运动过程中,回复力的方向指向平衡位置
      答案 AD
      解析 弹簧振子运动过程中受重力、支持力和弹簧弹力的作用,回复力是根据效果命名的力,它是由物体受到的具体的力所提供的,在此情景中弹簧的弹力充当回复力,故A正确,B错误;回复力与位移的大小成正比,由A向O运动过程中位移在减小,故此过程回复力逐渐减小,故C错误;回复力总是指向平衡位置,故D正确。
      例2 (多选)如图所示,物体m系在两水平弹簧之间,两弹簧的劲度系数分别为k1和k2,且k1=k,k2=2k,两弹簧均处于自然伸长状态,今向右拉动m,然后释放,物体在B、C间振动(不计摩擦和空气阻力),O为平衡位置,x为物体相对O的位移,则下列判断正确的是( )
      A.m做简谐运动,OC=OB
      B.m做简谐运动,OC≠OB
      C.回复力F=-kx
      D.回复力F=-3kx
      答案 AD
      解析 以O点为原点,水平向右为x轴正方向,物体在O点右方x处时所受回复力:F=-(k1x+k2x)=-3kx,因此物体做简谐运动,由对称性可知,OC=OB,故A、D正确。
      判断振动物体是否做简谐运动的方法
      1.振动物体的回复力满足F=-kx;
      2.振动物体的位移x与时间t满足x=Asin(2πTt+φ)函数关系;
      3.振动物体的振动图像是正弦曲线。
      二、简谐运动的能量
      如图所示为水平弹簧振子,小球在A、B之间做往复运动。
      (1)从A到B的运动过程中,小球的动能如何变化?弹簧弹性势能如何变化?振动系统的总机械能是否变化?
      (2)如果使小球振动的振幅增大,小球回到平衡位置的动能是否增大?振动系统的机械能是否增大?振动系统的机械能的大小与什么因素有关?
      答案 (1)小球的动能先增大后减小;弹簧的弹性势能先减小后增大;总机械能保持不变。
      (2)小球回到平衡位置的动能增大;振动系统的机械能增大;振动系统的机械能与弹簧的劲度系数和振幅有关。
      1.简谐运动的能量:简谐运动的能量是指弹簧振子经过某一位置时系统所具有的动能和势能之和。
      2.能量转化
      弹簧振子运动的过程就是动能和势能互相转化的过程。
      (1)在最大位移处,势能最大,动能为零。
      (2)在平衡位置处,动能最大,势能最小。
      3.能量特点
      在简谐运动中,振动系统的机械能守恒,而在实际运动中都有一定的能量损耗,因此简谐运动是一种理想化的模型。
      4.对于弹簧的劲度系数和小球的质量都一定的系统,振幅越大,机械能越大。
      (1)在简谐运动中,任意时刻系统的动能与势能之和保持不变。( √ )
      (2)振幅越大的弹簧振子,系统机械能也一定越大。( × )
      (3)在简谐运动中,物体在向平衡位置运动时,由于物体振幅减小,故总机械能减小。( × )
      例3 (2024·锦州市渤海大学附属中学高二月考)如图,在光滑的水平台面上,一轻弹簧左端固定,右端连接一小球,O点是弹簧保持原长时小球的位置。压缩弹簧使小球至A位置,然后释放小球,小球就在A、B间做往复运动(已知AO=OB)。小球从A位置运动到B位置的过程中,下列说法正确的是( )
      A.小球的动能不断增加
      B.弹簧的弹性势能不断减少
      C.在任一位置弹簧的弹性势能和小球的动能之和保持不变
      D.小球运动到O点时的动能与此时弹簧的弹性势能相等
      答案 C
      解析 小球做简谐运动,从A到O小球的动能不断增加,从O到B小球的动能不断减小,故A错误;从A到O弹簧弹力对小球做正功,弹性势能减小,从O到B弹力对小球做负功,弹性势能增加,故B错误;小球与弹簧组成的系统机械能守恒,所以在任一位置弹簧的弹性势能和小球的动能之和保持不变,故C正确;小球运动到O点时的动能最大,此时弹簧的弹性势能为零,故D错误。
      拓展 如图所示,A、B两个物体与轻质弹簧组成的系统在光滑水平面上M、N两点间做简谐运动,A、B间无相对运动,平衡位置为O。
      (1)当物体运动到M点时拿走A物体,振动系统的最大动能有什么变化?
      (2)当物体运动到O点时拿走A物体,振动系统的最大弹性势能有什么变化?
      答案 (1)不变,在M点时,系统的动能为零,弹性势能最大,拿走A物体后,振动系统的最大弹性势能不变,总能量不变,最大动能也不发生变化。
      (2)变小,在O点时弹簧弹性势能为零,振动系统的动能最大,拿走A物体后,振动系统的最大动能减小,总能量减小,最大弹性势能也将减小。
      三、简谐运动中各物理量的变化
      小球在A、B间做简谐运动,O为平衡位置,根据简谐运动中各物理量变化的特点,填写表格。
      答案
      (1)当做简谐运动的物体的位移减小时,其速度和加速度的方向一定相同。( √ )
      (2)当做简谐运动的物体的速度变化最快时,其动能最大。( × )
      (3)当做简谐运动的物体的加速度与速度反向时,其回复力正在减小。( × )
      (4)在做简谐运动的物体的动能相等的两个时刻,其加速度一定相同。( × )
      例4 (2024·益阳市高二期末)如图所示为一水平弹簧振子做简谐运动的振动图像,由图可知下列说法中正确的是( )
      A.在t=0.1 s时,弹簧振子的加速度为正向最大
      B.从t=0.1 s到t=0.2 s时间内,弹簧振子做加速度增大的减速运动
      C.在t=0.4 s时,弹簧振子的弹性势能最小
      D.在t=0.2 s与t=0.4 s两个时刻,振子的速度最大
      答案 B
      解析 由题图可知,在t=0.1 s时,弹簧振子处于平衡位置,此时的加速度为零,A错误;从t=0.1 s到t=0.2 s时间内,弹簧振子由平衡位置运动到正向最大位移处,做加速度逐渐增大的减速运动,B正确;在t=0.4 s时,弹簧振子处于负向最大位移处,此时弹性势能达到最大,C错误;在t=0.2 s与t=0.4 s两个时刻,弹簧振子处于位移最大位置,振子的速度最小,D错误。
      分析简谐运动中各物理量变化情况的技巧
      1.分析简谐运动中各物理量的变化情况时,一定要以位移为桥梁,位移增大时,回复力、加速度、势能均增大,速度、动能均减小;反之,则产生相反的变化。另外,各矢量均在其值为零时改变方向。
      2.分析过程中要特别注意简谐运动的周期性和对称性。位移相同时,回复力、加速度、动能、势能可以确定,但速度可能有两个方向,由于周期性,运动时间也不确定。
      A
      A→O
      O
      O→B
      B
      x
      向左、最大
      向左减小
      0
      向右增大
      向右、最大
      v
      F(a)
      动能
      弹性势能
      A
      A→O
      O
      O→B
      B
      x
      向左、最大
      向左减小
      0
      向右增大
      向右、最大
      v
      0
      向右增大
      向右最大
      向右减小
      0
      F(a)
      向右、最大
      向右减小
      0
      向左增大
      向左、最大
      动能
      0
      增大
      最大
      减小
      0
      弹性势能
      最大
      减小
      0
      增大
      最大

      相关学案

      高中物理人教版 (2019)选择性必修 第一册第二章 机械振动3 简谐运动的回复力和能量学案设计:

      这是一份高中物理人教版 (2019)选择性必修 第一册第二章 机械振动3 简谐运动的回复力和能量学案设计,共11页。

      资料下载及使用帮助
      版权申诉
      • 1.电子资料成功下载后不支持退换,如发现资料有内容错误问题请联系客服,如若属实,我们会补偿您的损失
      • 2.压缩包下载后请先用软件解压,再使用对应软件打开;软件版本较低时请及时更新
      • 3.资料下载成功后可在60天以内免费重复下载
      版权申诉
      若您为此资料的原创作者,认为该资料内容侵犯了您的知识产权,请扫码添加我们的相关工作人员,我们尽可能的保护您的合法权益。
      入驻教习网,可获得资源免费推广曝光,还可获得多重现金奖励,申请 精品资源制作, 工作室入驻。
      版权申诉二维码
      高中物理人教版 (2019)选择性必修 第一册电子课本

      3 简谐运动的回复力和能量

      版本: 人教版 (2019)

      年级: 选择性必修 第一册

      切换课文
      • 课件
      • 教案
      • 试卷
      • 学案
      • 更多
      欢迎来到教习网
      • 900万优选资源,让备课更轻松
      • 600万优选试题,支持自由组卷
      • 高质量可编辑,日均更新2000+
      • 百万教师选择,专业更值得信赖
      微信扫码注册
      手机号注册
      手机号码

      手机号格式错误

      手机验证码 获取验证码 获取验证码

      手机验证码已经成功发送,5分钟内有效

      设置密码

      6-20个字符,数字、字母或符号

      注册即视为同意教习网「注册协议」「隐私条款」
      QQ注册
      手机号注册
      微信注册

      注册成功

      返回
      顶部
      学业水平 高考一轮 高考二轮 高考真题 精选专题 初中月考 教师福利
      添加客服微信 获取1对1服务
      微信扫描添加客服
      Baidu
      map