搜索
      上传资料 赚现金

      (人教A版)必修一高一数学上册同步题型归纳讲与练3.4 函数的应用(一)(2份,原卷版+解析版)

      • 702.2 KB
      • 2025-10-09 22:50:51
      • 42
      • 0
      • 夏天MOSS
      加入资料篮
      立即下载
      压缩包含2份文件 展开
      文件列表(2份) 收起
      原卷
      (人教A版)必修一高一数学上册同步题型归纳讲与练3.4 函数的应用(一)(原卷版).docx
      预览
      解析
      (人教A版)必修一高一数学上册同步题型归纳讲与练3.4 函数的应用(一)(解析版).docx
      预览
      正在预览:(人教A版)必修一高一数学上册同步题型归纳讲与练3.4 函数的应用(一)(原卷版).docx
      (人教A版)必修一高一数学上册同步题型归纳讲与练3.4 函数的应用(一)(原卷版)第1页
      1/9
      (人教A版)必修一高一数学上册同步题型归纳讲与练3.4 函数的应用(一)(原卷版)第2页
      2/9
      (人教A版)必修一高一数学上册同步题型归纳讲与练3.4 函数的应用(一)(原卷版)第3页
      3/9
      (人教A版)必修一高一数学上册同步题型归纳讲与练3.4 函数的应用(一)(解析版)第1页
      1/15
      (人教A版)必修一高一数学上册同步题型归纳讲与练3.4 函数的应用(一)(解析版)第2页
      2/15
      (人教A版)必修一高一数学上册同步题型归纳讲与练3.4 函数的应用(一)(解析版)第3页
      3/15
      还剩6页未读, 继续阅读

      高中数学人教A版 (2019)必修 第一册函数的应用(一)巩固练习

      展开

      这是一份高中数学人教A版 (2019)必修 第一册函数的应用(一)巩固练习,文件包含人教A版必修一高一数学上册同步题型归纳讲与练34函数的应用一原卷版docx、人教A版必修一高一数学上册同步题型归纳讲与练34函数的应用一解析版docx等2份试卷配套教学资源,其中试卷共24页, 欢迎下载使用。
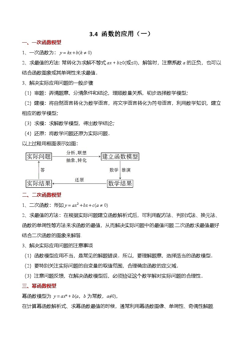
      1、一次函数为:
      2、求最值的方法:常转化为求解不等式ax+b≥0(或≤0),解答时,注意系数a的正负,也可以结合函数图象或其单调性来求最值.
      3、解决实际应用问题的一般步骤
      (1)审题:弄清题意,分清条件和结论,理顺数量关系,初步选择数学模型;
      (2)建模:将自然语言转化为数学语言,将文字语言转化为符号语言,利用数学知识,建立相应的数学模型;
      (3)求模:求解数学模型,得出数学结论;
      (4)还原:将数学问题还原为实际问题.
      以上过程用框图表示如图:
      二、二次函数模型
      1、二次函数:形如
      2、求最值的方法:在根据实际问题建立函数解析式后,可利用配方法、判别式法、换元法、函数的单调性等方法来求函数的最值,从而解决实际问题中的最值问题.二次函数求最值最好结合二次函数的图象来解答.
      3、解决实际应用问题的注意事项
      (1)函数模型应用不当,是常见的解题错误.所以,要理解题意,选择适当的函数模型.
      (2)要特别关注实际问题的自变量的取值范围,合理确定函数的定义域.
      (3)注意问题反馈,在解决函数模型后,必须验证这个数学解对实际问题的合理性.
      三、幂函数模型
      幂函数模型为 y=axn+b(a,b为常数,a≠0),
      在计算幂函数解析式、求幂函数最值的时候,通常利用幂函数图像、单调性、奇偶性解题.
      四、分段函数模型
      1、分段函数的定义域:对应每一段自变量取值范围的并集.
      2、分段函数的值域求法:逐段求函数值的范围,最后比较再下结论.
      题型一 一次函数模型应用
      【例1】某列火车从北京西站开往石家庄,全程277 km.火车出发10 min开出13 km后,以120 km/h的速度匀速行驶.试写出火车行驶的总路程s与匀速行驶的时间t之间的关系,并求火车离开北京2 h内行驶的路程.
      【变式1-1】为了保护学生的视力,课桌和椅子的高度都是按一定的关系配套设计的,研究表明:假设课桌的高度为,椅子的高度为,则y应是x的一次函数,下表列出两套符合条件的课桌和椅子的高度:
      (1)请你确定y与x的函数关系式(不必写出x的取值范围);
      (2)现有一把高42.0 cm的椅子和一张高78.2cm的课桌,它们是否配套?为什么?
      【变式1-2】夏季高山上温度从山脚起每升高100米,降低0.7℃,已知山顶的温度是14.1℃,山脚的温度是26℃,则山的相对高度是( )
      A.1800米 B.1700米 C.1600米 D.1500米
      【变式1-3】据调查,某自行车存车处在某星期日的存车量为2 000辆次,其中变速车存车费是每辆一次0.8元,普通车存车费是每辆一次0.5元,若普通车存车数为x辆次,存车费总收入为y元,则y关于x的函数关系式是( )
      A.y=0.3x+800(0≤x≤2 000) B.y=0.3x+1 600(0≤x≤2 000)
      C.y=-0.3x+800(0≤x≤2 000) D.y=-0.3x+1 600(0≤x≤2 000)
      题型二 二次函数模型应用
      【例2】某公司在甲、乙两地同时销售一种品牌车,销售辆该品牌车的利润(单位:万元)分别为和.若该公司在两地共销售15辆,则能获得的最大利润为( )
      A.90万元 B.60万元 C.120万元 D.120.25万元
      【变式2-1】某商场销售某种商品的经验表明,该商品每日的销售量(单位:千克)与销售单价(单位:元/千克)满足关系式,其中,为常数,已知销售单价为元/千克时,每日可售出该商品千克.
      (1)求的值;
      (2)若该商品的进价为元/千克,试确定销售单价的值,使商场每日销售该商品所获得的利润最大,并求出利润的最大值.
      【变式2-2】如图,有一块半径为R(单位:)的半圆形钢板,计划裁剪成等腰梯形的形状,它的下底是半圆的直径,上底的端点在圆周上.
      (1)写出梯形的周长y(单位:)和腰长x(单位:)之间的函数关系式;
      (2)求梯形周长的最大值.
      【变式2-3】某运输公司今年初用49万元购进一台大型运输车用于运输.若该公司预计从第1年到第年花在该台运输车上的维护费用总计为万元,该车每年运输收入为25万元.
      (1)该车运输几年开始盈利?(即总收入减去成本及所有费用之差为正值)
      (2)若该车运输若干年后,处理方案有两种:
      ①当年平均盈利达到最大值时,以17万元的价格卖出;
      ②当盈利总额达到最大值时,以8万元的价格卖出.
      哪一种方案较为合算?请说明理由.
      题型三 幂函数模型应用
      【例3】某公司的收入由保险业务收入和理财业务收入两部分组成.该公司年总收入为亿元,其中保险业务收入为亿元,理财业务收入为亿元.该公司经营状态良好、收入稳定,预计每年总收入比前一年增加亿元.因越来越多的人开始注重理财,公司理财业务发展迅速.要求从年起每年通过理财业务的收入是前一年的倍,若要使得该公司年的保险业务收入不高于当年总收入的,则的值至少为( )
      A. B. C. D.
      【变式3-1】为了预防信息泄露,保证信息的安全传输,在传输过程中都需要对文件加密,有一种加密密钥密码系统,其加密、解密原理为:发送方由明文→密文(加密),接收方由密文→明文.现在加密密钥为,如“4”通过加密后得到密文“2”,若接受方接到密文“”,则解密后得到的明文是( )
      A. B. C.2 D.
      【变式3-2】某企业为努力实现“碳中和”目标,计划从明年开始,通过替换清洁能源减少碳排放量,每年减少的碳排放量占上一年的碳排放量的比例均为,并预计年后碳排放量恰好减少为今年碳排放量的一半.
      (1)求的值;
      (2)若某一年的碳排放量为今年碳排放量的,按照计划至少再过多少年,碳排放量不超过今年碳排放量的?
      题型四 分段函数模型应用
      【例4】在一次为期 15 天的大型运动会期间,每天主办方要安排专用大巴车接送运动员到各比赛场馆参赛,每辆大巴车可乘坐 40 人,已知第 t 日参加比赛的运动员人数 M 与 t 的关系是M(t)=为了保证赛会期间运动员都能按时参赛,主办方应至少准备大巴车的数量是( )
      A.7 B.8 C.9 D.10
      【变式4-1】某厂生产某种零件,每个零件的成本为元,出厂单价定为元,该厂为鼓励销售商订购,决定当一次订购量超过个时,每多订购一个,订购的全部零件的出厂单价就降低元,但实际出厂单价不能低于元.
      (1)当一次订购量为多少个时,零件的实际出厂单价恰好降为41元?
      (2)设一次订购量为个,零件的实际出厂单价为元,写出函数的表达式;
      (3)当销售商一次订购个零件时,该厂获得的利润是多少元?(工厂售出一个零件的利润=实际出厂单价-成本)
      【变式4-2】某公司生产一种产品的固定成本为0.5万元,但每生产100件需要增加投入0.25万元,市场对此产品的需求量为500件,销售收入为函数R(x)=5x-(0≤x≤5)万元,其中x是产品售出的数量(单位:百件).
      (1)把利润表示为年产量的函数f(x);
      (2)年产量为多少时,当年公司所得利润最大?
      【变式4-3】暑假期间,某旅行社为吸引中学生去某基地参加夏令营,推出如下收费标准:若夏令营人数不超过30,则每位同学需交费用600元;若夏令营人数超过30,则营员每多1人,每人交费额减少10元(即:营员31人时,每人交费590元,营员32人时,每人交费580元,以此类推),直到达到满额70人为止.
      (1)写出夏令营每位同学需交费用(单位:元)与夏令营人数之间的函数关系式;
      (2)当夏令营人数为多少时,旅行社可以获得最大收入?最大收入是多少?
      题型五 对勾函数模型应用
      【例5】某工厂拟生产并销售某电子产品m万件(生产量与销售量相等),为扩大影响进行销售,促销费用x(万元)满足m=x+24(其中,为正常数)。已知生产该产品还需投入成本6(m+1m−12)万元(不含促销费用),产品的销售价格定为(4+30m)元/件。
      (1)将该产品的利润y万元表示为促销费用x万元的函数;
      (2)促销费用投入多少万元时,此工厂所获利润最大?
      【变式5-1】某公司一年需要一种计算机元件8000个,每个电子元件单价为a元,每天需同样多的元件用于组装整机,该元件每年分n次进货,每次购买元件的数量均为x,每次单价不变,购一次货需手续费500元.已购进而未使用的元件要付库存费,可以认为平均库存量为件,每个元件的库存费是一年2元.
      (1)将公司每年总费用F表示成x的函数;
      (2)请你帮公司核算一下,每年进货几次花费最小.
      【变式5-2】某厂家拟举行促销活动,经调查测算,该产品的年销售量(即该厂的年产量)万件与年促销费用万元()满足(为常数),如果不搞促销活动,则该产品的年销售量只能是1万件.已知年生产该产品的固定投入为8万元,每生产1万件该产品需要再投入16万元,厂家将每件产品的销售价格定为每件产品年平均成本的1.5倍(产品成本包括固定投入和再投入两部分资金).
      (1)将该产品的年利润万元表示为年促销费用万元的函数;
      (2)该厂家年促销费用投入多少万元时,厂家的利润最大?
      【变式5-3】小李同学大学毕业后,决定利用所学专业进行自主创业.经过调查,生产某小型电子产品需投入年固定成本5万元,每年生产x万件,需另投入流动成本万元,在年产量不足8万件时,(万元);在年产量不小于8万件时,(万元).每件产品售价为10元,经分析,生产的产品当年能全部售完.
      (1)写出年利润(万元)关于年产量x(万件)的函数解析式.(年利润=年销售收入-固定成本-流动成本)
      (2)年产量为多少万件时,小李在这一产品的生产中所获利润最大?最大利润是多少?
      第一套
      第二套
      椅子高度
      40.0
      37.0
      课桌高度
      75.0
      70.2

      相关试卷

      高中数学人教A版 (2019)必修 第一册函数的应用(一)巩固练习:

      这是一份高中数学人教A版 (2019)必修 第一册函数的应用(一)巩固练习,文件包含人教A版必修一高一数学上册同步题型归纳讲与练34函数的应用一原卷版docx、人教A版必修一高一数学上册同步题型归纳讲与练34函数的应用一解析版docx等2份试卷配套教学资源,其中试卷共24页, 欢迎下载使用。

      数学人教A版 (2019)函数的应用(一)一课一练:

      这是一份数学人教A版 (2019)函数的应用(一)一课一练,文件包含人教A版必修一高一数学上册考点归纳同步讲与练34函数的应用一原卷版docx、人教A版必修一高一数学上册考点归纳同步讲与练34函数的应用一解析版docx等2份试卷配套教学资源,其中试卷共21页, 欢迎下载使用。

      人教A版 (2019)必修 第一册函数的应用(一)课堂检测:

      这是一份人教A版 (2019)必修 第一册函数的应用(一)课堂检测,文件包含人教A版必修一高一数学上学期同步考点讲练34函数的应用一原卷版docx、人教A版必修一高一数学上学期同步考点讲练34函数的应用一解析版docx等2份试卷配套教学资源,其中试卷共29页, 欢迎下载使用。

      资料下载及使用帮助
      版权申诉
      • 1.电子资料成功下载后不支持退换,如发现资料有内容错误问题请联系客服,如若属实,我们会补偿您的损失
      • 2.压缩包下载后请先用软件解压,再使用对应软件打开;软件版本较低时请及时更新
      • 3.资料下载成功后可在60天以内免费重复下载
      版权申诉
      若您为此资料的原创作者,认为该资料内容侵犯了您的知识产权,请扫码添加我们的相关工作人员,我们尽可能的保护您的合法权益。
      入驻教习网,可获得资源免费推广曝光,还可获得多重现金奖励,申请 精品资源制作, 工作室入驻。
      版权申诉二维码
      高中数学人教A版 (2019)必修 第一册电子课本

      3.4 函数的应用(一)

      版本: 人教A版 (2019)

      年级: 必修 第一册

      切换课文
      • 课件
      • 教案
      • 试卷
      • 学案
      • 更多
      欢迎来到教习网
      • 900万优选资源,让备课更轻松
      • 600万优选试题,支持自由组卷
      • 高质量可编辑,日均更新2000+
      • 百万教师选择,专业更值得信赖
      微信扫码注册
      手机号注册
      手机号码

      手机号格式错误

      手机验证码 获取验证码 获取验证码

      手机验证码已经成功发送,5分钟内有效

      设置密码

      6-20个字符,数字、字母或符号

      注册即视为同意教习网「注册协议」「隐私条款」
      QQ注册
      手机号注册
      微信注册

      注册成功

      返回
      顶部
      学业水平 高考一轮 高考二轮 高考真题 精选专题 初中月考 教师福利
      添加客服微信 获取1对1服务
      微信扫描添加客服
      Baidu
      map