搜索
      上传资料 赚现金

      [精] 人教A版高中数学必修第二册基础练习作业及答案-第十章10.1.2事件的关系和运算

      • 18.17 KB
      • 2025-06-06 22:14:10
      • 53
      • 0
      • 沐春
      加入资料篮
      立即下载
      人教A版高中数学必修第二册基础练习作业及答案-第十章10.1.2事件的关系和运算第1页
      1/5
      人教A版高中数学必修第二册基础练习作业及答案-第十章10.1.2事件的关系和运算第2页
      2/5
      还剩3页未读, 继续阅读

      人教A版 (2019)必修 第二册随机事件与概率精品课后复习题

      展开

      这是一份人教A版 (2019)必修 第二册随机事件与概率精品课后复习题,共5页。试卷主要包含了单选题,多选题,填空题,解答题等内容,欢迎下载使用。
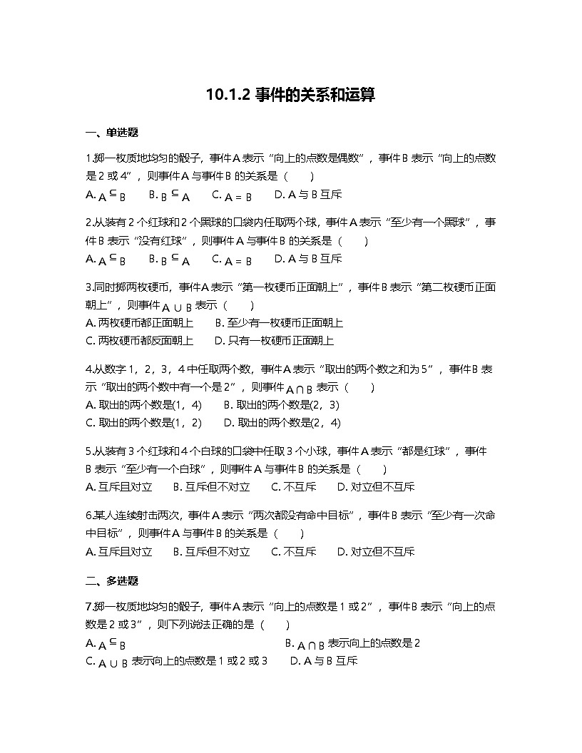
      1.掷一枚质地均匀的骰子,事件A表示“向上的点数是偶数”,事件B表示“向上的点数是2或4”,则事件A与事件B的关系是( )
      A. A⊆B B. B⊆A C. A=B D. A与B互斥
      2.从装有2个红球和2个黑球的口袋内任取两个球,事件A表示“至少有一个黑球”,事件B表示“没有红球”,则事件A与事件B的关系是( )
      A. A⊆B B. B⊆A C. A=B D. A与B互斥
      3.同时掷两枚硬币,事件A表示“第一枚硬币正面朝上”,事件B表示“第二枚硬币正面朝上”,则事件 A∪B 表示( )
      A. 两枚硬币都正面朝上 B. 至少有一枚硬币正面朝上
      C. 两枚硬币都反面朝上 D. 只有一枚硬币正面朝上
      4.从数字1,2,3,4中任取两个数,事件A表示“取出的两个数之和为5”,事件B表示“取出的两个数中有一个是2”,则事件 A∩B 表示( )
      A. 取出的两个数是(1,4) B. 取出的两个数是(2,3)
      C. 取出的两个数是(1,2) D. 取出的两个数是(2,4)
      5.从装有3个红球和4个白球的口袋中任取3个小球,事件A表示“都是红球”,事件B表示“至少有一个白球”,则事件A与事件B的关系是( )
      A. 互斥且对立 B. 互斥但不对立 C. 不互斥 D. 对立但不互斥
      6.某人连续射击两次,事件A表示“两次都没有命中目标”,事件B表示“至少有一次命中目标”,则事件A与事件B的关系是( )
      A. 互斥且对立 B. 互斥但不对立 C. 不互斥 D. 对立但不互斥
      二、多选题
      7.掷一枚质地均匀的骰子,事件A表示“向上的点数是1或2”,事件B表示“向上的点数是2或3”,则下列说法正确的是( )
      A. A⊆B B. A∩B 表示向上的点数是2
      C. A∪B 表示向上的点数是1或2或3 D. A与B互斥
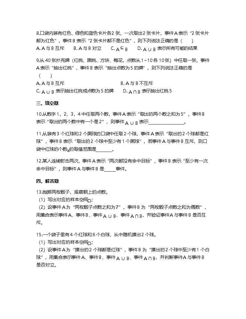
      8.口袋内装有红色、绿色和蓝色卡片各2张,一次取出2张卡片,事件A表示“2张卡片都为红色”,事件B表示“2张卡片都不是红色”,则下列说法正确的是( )
      A. A与B互斥 B. A与B对立 C. A⊆B D. A∪B 表示所有可能的结果
      9.从40张扑克牌(红桃、黑桃、方块、梅花,点数从1~10各10张)中任取一张,事件A表示“抽出红桃”,事件B表示“抽出点数为5的牌”,则下列说法正确的是( )
      A. A与B互斥 B. A与B不互斥
      C. A∪B 表示抽出红桃或点数为5的牌 D. A∩B 表示抽出红桃5
      三、填空题
      10.从数字1,2,3,4中任取两个数,事件A表示“取出的两个数之和为5”,事件B表示“取出的两个数中有一个是2”,则事件 A∪B 表示__________________。
      11.从装有3个红球和2个黑球的口袋中任取2个球,事件A表示“取出的2个球都是红球”,事件B表示“取出的2个球中至少有1个黑球”,若事件A与事件B互斥,则口袋中红球的个数x的取值范围是________。
      12.某人连续射击两次,事件A表示“两次都没有命中目标”,事件B表示“至少有一次命中目标”,则事件A与事件B是______事件。
      四、解答题
      13.抛掷两枚骰子,观察朝上的点数。
      (1)写出对应的样本空间Ω;
      (2)设事件A为“两枚骰子点数之和为7”,事件B为“两枚骰子点数之和为偶数”,用集合表示事件A、事件B、事件 A∪B、事件 A∩B,并验证事件A与事件B是否互斥。
      15.一个袋子里有4个红球和6个白球,从中随机摸出2个球。
      (1)写出对应的样本空间Ω;
      (2)设事件A为“摸出的2个球都是红球”,事件B为“摸出的2个球中至少有1个白球”,用集合表示事件A、事件B、事件 A∪B、事件 A∩B,并判断事件A与事件B是否对立。
      答案解析
      一、单选题
      1.答案:B
      解析:事件A包含的点数为2、4、6,事件B包含的点数为2、4,故B的所有样本点都在A中,即 B⊆A。
      2.答案:B
      解析:事件A包含“1黑1红”和“2黑”,事件B表示“2黑”,故B是A的子集,即 B⊆A。
      3.答案:B
      解析:并事件 A∪B 表示A或B至少有一个发生,即至少有一枚硬币正面朝上。
      4.答案:B
      解析:事件A为{(1,4),(2,3)},事件B为{(1,2),(2,3),(2,4)},交集为{(2,3)}。
      5.答案:A
      解析:事件A与B不能同时发生(互斥),且并集为整个样本空间(对立),故互斥且对立。
      6.答案:A
      解析:事件A与B不能同时发生,且A∪B为“两次射击的所有可能结果”,故互斥且对立。
      二、多选题
      7.答案:BC
      解析:A选项中A不包含于B(A有1,B无1);B选项 A∩B={2};C选项 A∪B={1,2,3};D选项A与B有公共样本点2,不互斥。
      8.答案:AB
      解析:A与B不能同时发生(互斥),但并集不包含“1红1绿”“1红1蓝”等结果,故互斥但不对立;C、D错误。
      9.答案:BCD
      解析:红桃牌中包含点数为5的牌(红桃5),故A与B不互斥;C、D正确描述了并事件和交事件。
      三、填空题
      10.答案:取出的两个数是(1,4)、(2,3)、(1,2)、(2,4)
      解析:A∪B 包含A和B的所有样本点,即和为5或含2的组合。
      11.答案:x=3
      解析:当口袋中红球为3个时,事件A为“2红”,事件B为“至少1黑”,两者互斥;若红球多于3个(题目中为3个),条件不成立,故x=3。
      12.答案:对立
      解析:事件A与B满足互斥且并集为整个样本空间,故为对立事件。
      四、解答题
      13.解:
      (1)抛掷两枚骰子,每枚骰子的点数均可能为{1, 2, 3, 4, 5, 6},因此样本空间为所有可能的点数组合,用有序数对{i, j}表示第一枚骰子点数为i,第二枚骰子点数为j,具体如下:
      样本空间 Ω={(i,j)∣i,j=1,2,3,4,5,6},共36个样本点。
      (1,1), (1,2), (1,3), (1,4), (1,5), (1,6),(2,1), (2,2), (2,3), (2,4), (2,5), (2,6),(3,1), (3,2), (3,3), (3,4), (3,5), (3,6),(4,1), (4,2), (4,3), (4,4), (4,5), (4,6),(5,1), (5,2), (5,3), (5,4), (5,5), (5,6),(6,1), (6,2), (6,3), (6,4), (6,5), (6,6)​
      (2)A={(1,6),(2,5),(3,4),(4,3),(5,2),(6,1)}
      B={(i,j)∣i+j 为偶数},即两数同奇或同偶,共18个样本点。
      A∪B=A+B(去重后),包含A和B的所有样本点。
      A∩B={(2,5),(4,3),(5,2),(3,4)}(和为7且为偶数,实际和为7是奇数,故 A∩B=∅。
      结论:事件A与B互斥(因交集为空集)。
      14.解:
      (1)样本空间需考虑球的颜色组合,共4种:
      Ω={(红,红),(红,白),(白,红),(白,白)}。
      (2)
      A={(红,红)}
      B={(红,白),(白,红),(白,白)}
      A∪B=Ω,A∩B=∅。
      结论:事件A与B对立(互斥且并集为样本空间)。

      相关试卷 更多

      资料下载及使用帮助
      版权申诉
      • 1.电子资料成功下载后不支持退换,如发现资料有内容错误问题请联系客服,如若属实,我们会补偿您的损失
      • 2.压缩包下载后请先用软件解压,再使用对应软件打开;软件版本较低时请及时更新
      • 3.资料下载成功后可在60天以内免费重复下载
      版权申诉
      若您为此资料的原创作者,认为该资料内容侵犯了您的知识产权,请扫码添加我们的相关工作人员,我们尽可能的保护您的合法权益。
      入驻教习网,可获得资源免费推广曝光,还可获得多重现金奖励,申请 精品资源制作, 工作室入驻。
      版权申诉二维码
      高中数学人教A版 (2019)必修 第二册电子课本

      10.1 随机事件与概率

      版本: 人教A版 (2019)

      年级: 必修 第二册

      切换课文
      • 同课精品
      • 所属专辑41份
      • 课件
      • 教案
      • 试卷
      • 学案
      • 更多
      欢迎来到教习网
      • 900万优选资源,让备课更轻松
      • 600万优选试题,支持自由组卷
      • 高质量可编辑,日均更新2000+
      • 百万教师选择,专业更值得信赖
      微信扫码注册
      手机号注册
      手机号码

      手机号格式错误

      手机验证码 获取验证码 获取验证码

      手机验证码已经成功发送,5分钟内有效

      设置密码

      6-20个字符,数字、字母或符号

      注册即视为同意教习网「注册协议」「隐私条款」
      QQ注册
      手机号注册
      微信注册

      注册成功

      返回
      顶部
      学业水平 高考一轮 高考二轮 高考真题 精选专题 初中月考 教师福利
      添加客服微信 获取1对1服务
      微信扫描添加客服
      Baidu
      map