人教A版 (2019)必修 第二册8.6 空间直线、平面的垂直精品教案
展开直线与直线垂直是所有垂直关系的基础,在初中已经学过矩形,直角三角形等垂直关系,本节教材重点介绍了异面直线所成角,对平面中直线与直线的垂直关系进一步深化.也为后续线面垂直、面面垂直打下基础.
课程目标
1. 理解两异面直线的定义,会求两异面直线所成的角;
2. 进一步培养学生的空间想象能力,以及有根有据、实事求是等严肃的科学态度和品质.
数学学科素养
1. 逻辑推理:找两异面直线所成角,证明两直线垂直.
2.数学运算:求两异面直线所成角
重点:求两异面直线所成角.
难点:求两异面直线所成角.
教学方法:以学生为主体,小组为单位,采用诱思探究式教学,精讲多练。
教学工具:多媒体。
情景导入
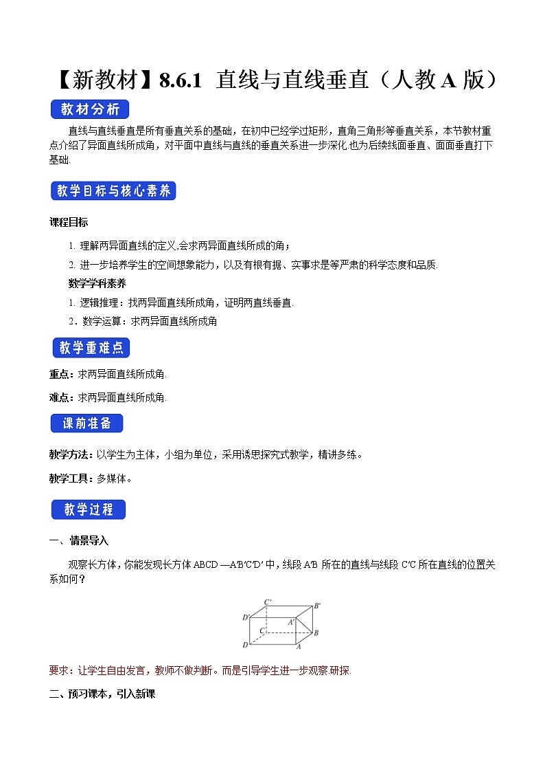
观察长方体,你能发现长方体ABCD—A′B′C′D′中,线段A′B所在的直线与线段C′C所在直线的位置关系如何?
要求:让学生自由发言,教师不做判断。而是引导学生进一步观察.研探.
二、预习课本,引入新课
阅读课本146-148页,思考并完成以下问题
1、什么是异面直线所成角?
2、异面直线所成角的范围是多少?
要求:学生独立完成,以小组为单位,组内可商量,最终选出代表回答问题。
三、新知探究
1.异面直线所成的角
(1)定义:已知两条异面直线a,b,经过空间任一点O作直线a′∥a,b′∥b,则a′与b′所成的锐角(或直角)叫做异面直线a与b所成的角(或夹角).
(2)异面直线所成的角θ的取值范围:0°<θ≤90°.
(3)如果两条异面直线a,b所成的角是直角,就说这两条直线互相垂直,记作a⊥b.
四、典例分析、举一反三
题型一 证明两直线垂直
例1如图,在正方体中,为底面的中心.求证
【答案】见解析
【解析】如图所示:连接,是正方体.
∴四边形是平行四边形.
∴直线与所成的角即为直线与所成的角.
连接,易证.又为底面的中心,
为的中点
解题技巧(证明两直线垂直的常用方法)
(1)利用平面几何的结论,如矩形,等腰三角形的三线合一,勾股定理;
(2)定义法:即证明两条直线夹角是90°;
(3)利用一些事实:两条平行直线,若其中一条直线垂直另一条直线,则其平行线也垂直此直线.
跟踪训练一
1.如图,在直三棱柱中,,P为的中点,Q为棱的中点,求证:.
。
【答案】见解析.
【解析】 如图,取AB的中点D,连接CD、DP,
∵P为的中点,.
又∵Q为的中点,,
.
∴四边形CDPQ为平行四边形,.
又,D为AB的中点,.
题型二 求异面直线所成的角
例2 如图,在三棱锥A-BCD中,O,E分别是BD,BC的中点,AO⊥OC,CA=CB=CD=BD=2,AB=AD= QUOTE 2 ,求异面直线AB与CD所成角的余弦值.
【答案】 QUOTE 24 .
【解析】取AC的中点M,
连接OM,ME,OE,
由E为BC的中点知ME∥AB,
由O为BD中点知OE∥DC,
所以直线OE与EM所成的锐角就是异面直线AB与CD所成的角.
在△OME中,EM= QUOTE 12 AB= QUOTE 22 ,OE= QUOTE 12 DC=1,
因为OM是Rt△AOC斜边AC上的中线,
所以OM= QUOTE 12 AC=1,
取EM的中点H,连OH,则OH⊥EM,
在Rt△OEH中,所以cs∠OEM=== QUOTE 24 .
解题技巧 (求异面直线所成角的一般步骤)
求异面直线所成角的一般步骤:
(1)找(或作出)异面直线所成的角——用平移法,若题设中有中点,常考虑中位线.
(2)求——转化为求一个三角形的内角,通过解三角形,求出所找的角.
(3)结论——设(2)所求角大小为θ.若0°<θ≤90°,则θ即为所求;若90°<θ<180°,则180°-θ即为所求
跟踪训练二
1、如图,在空间四边形ABCD中,AD=BC=2,E,F分别是AB,CD的中点,若EF= QUOTE 3 ,求异面直线AD,BC所成角的大小.
【答案】60°.
【解析】如图,取BD的中点M,连接EM,FM.
因为E,F分别是AB,CD的中点,
所以EM QUOTE 12 AD,FM QUOTE 12 BC,
则∠EMF或其补角就是异面直线AD,BC所成的角.
因为AD=BC=2,
所以EM=MF=1,
在等腰△MEF中,过点M作MH⊥EF于H,
在Rt△MHE中,EM=1,EH= QUOTE 12 EF= QUOTE 32 ,则sin∠EMH= QUOTE 32 ,
于是∠EMH=60°,
则∠EMF=2∠EMH=120°.
所以异面直线AD,BC所成的角为∠EMF的补角,
即异面直线AD,BC所成的角为60°.
五、课堂小结
让学生总结本节课所学主要知识及解题技巧
六、板书设计
8.6.1直线与直线垂直
1、异面直线所成角 例1 例2
定义
范围
七、作业
课本148页练习,162页11题.
本节课的重点是通过将异面直线平移至同一平面求异面直线所成角,学生做题的时候注意:①确定两条直线所在图形的特点;②所求角是夹角还是补角.
人教A版 (2019)必修 第二册8.6 空间直线、平面的垂直教案: 这是一份人教A版 (2019)必修 第二册8.6 空间直线、平面的垂直教案,共6页。
高中数学人教A版 (2019)必修 第二册8.6 空间直线、平面的垂直教学设计及反思: 这是一份高中数学人教A版 (2019)必修 第二册8.6 空间直线、平面的垂直教学设计及反思,共5页。教案主要包含了预习课本,引入新课,新知探究,典例分析,课堂小结,板书设计,作业等内容,欢迎下载使用。
人教A版 (2019)8.6 空间直线、平面的垂直教案设计: 这是一份人教A版 (2019)8.6 空间直线、平面的垂直教案设计,共8页。教案主要包含了已知点M等内容,欢迎下载使用。

