资料中包含下列文件,点击文件名可预览资料内容
还剩11页未读,
继续阅读
成套系列资料,整套一键下载
第5章 植物生命活动的调节(知识通关练)-【单元测试】高二生物分层训练AB卷(人教版2019选择性必修1)
展开
这是一份第5章 植物生命活动的调节(知识通关练)-【单元测试】2022-2023学年高二生物分层训练AB卷(人教版2019选择性必修1),文件包含第5章植物生命活动的调节知识通关练-单元测试2022-2023学年高二生物分层训练AB卷人教版2019选择性必修1解析版docx、第5章植物生命活动的调节知识通关练-单元测试2022-2023学年高二生物分层训练AB卷人教版2019选择性必修1原卷版docx等2份试卷配套教学资源,其中试卷共45页, 欢迎下载使用。
班级 姓名 学号 分数
第5章 植物生命活动的调节
知识通关练
一、单选题(本题共30小题,每小题2分,共60分。)
1.下列关于植物激素的叙述,正确的是( )
A. 植物激素是由植物体一定部位的内分泌细胞分泌的
B. 植物激素中生长素的发现源于人们对植物向光性的研究
C. 植物激素都具有高浓度促进生长,低浓度抑制生长的特性
D. 植物激素可以直接参与植物细胞内的代谢活动
【答案】
B
【解析】
【解答】
A、植物激素由植物体内一定部位产生,从产生部位运输到作用部位,没有特定的内分泌细胞,A错误;
B、生长素的发现源于人们对植物向光性的研究,B正确;
C、生长素两重性,即具有低浓度促进生长,高浓度抑制生长的特性,C错误;
D、植物激素不能直接参与植物细胞内的代谢活动,起调节作用,D错误。
故选:B。
【分析】
1.生长素类具有促进植物生长的作用,在生产上的应用主要有:(1)促进扦插的枝条生根;(2)促进果实发育;(3)防止落花落果。
2、植物激素:植物体内一定部位产生,从产生部位运输到作用部位,对植物的生长发育有显著影响的微量有机物。
3、单侧光引起生长素分布不均,背光一侧多,生长素极性向下端运输,使背光一侧生长快,植物表现出弯向光源生长。
考查植物激素的知识,主要涉及生长素的作用特点、运输特点,赤霉素的作用及植物激素的合成等知识点,意在考查对知识的理解应用能力。
2.下列关于植物激素应用的叙述,错误的是()
A. 2,4-D可杀除禾谷类田间双子叶杂草是由于双子叶植物对2,4-D的敏感性强
B. 双子叶植物花、叶和果实的脱落过程中存在生长素与乙烯的对抗作用
C. 赤霉素能促进果柄伸长,使无籽葡萄的果实增大
D. 喷洒脱落酸可延长绿色叶菜类蔬菜的保鲜时间
【答案】
D
【解析】
【分析】
本题考查植物激素的相关知识,要求考生识记生长素、赤霉素、乙烯等激素的作用和在农业生产中的应用,能运用所学知识与观点,对某些生物学问题进行解释、推理,然后结合所学知识综合分析判断各选项。
【解答】
A.2,4-D为生长素类似物,其作用具有两重性,由于双子叶杂草相较于单子叶作物对2,4-D的敏感性更强,可利用一定浓度的2,4-D处理,抑制双子叶杂草生长,促进单子叶作物生长,A正确;
B.生长素能抑制双子叶植物花、叶和果实的脱落,乙烯能促进植物花、叶和果实的脱落,二者存在对抗作用,B正确;
C.赤霉素能促进茎的伸长,促进果实的发育,引起无籽葡萄的形成,C正确;
D.喷洒细胞分裂素能延长绿色叶菜类蔬菜的保鲜时间,D错误。
故选D。
3.在植物的生长发育和适应环境变化的过程中,各种植物激素并不是孤立地起作用,而是多种激素相互作用共同调节。下列关于植物激素相互作用的说法正确的是()
A. 生长素浓度过高会促进乙烯的合成,乙烯含量增高会抑制生长素促进细胞分裂的作用
B. 研究发现早熟桃的种子发育过程中可以产生生长素和乙烯,由此推测二者共同促进果实发育
C. 种子萌发过程中,赤霉素含量上升,脱落酸含量下降
D. 一定浓度的生长素和细胞分裂素均可促进细胞生长,使细胞体积增大
【答案】
C
【解析】
【分析】
本题考查植物激素相关的知识,属于识记理解水平,要求学生熟练掌握。
【解析】
A.生长素促进细胞生长主要表现为促进细胞伸长,A错误;
B.生长素促进果实发育,乙烯促进果实成熟,B错误;
C.赤霉素促进种子萌发,脱落酸抑制种子萌发,C正确;
D.细胞分裂素主要促进细胞分裂,D错误。
故选C。
4.下列关于植物激素应用的叙述,错误的是()
A. 2,4-D可杀除禾谷类田间双子叶杂草是由于双子叶植物对2,4-D的敏感性强
B. 双子叶植物花、叶和果实的脱落过程中存在生长素与乙烯的对抗作用
C. 赤霉素能促进果柄伸长,使无籽葡萄的果实增大
D. 喷洒脱落酸可延长绿色叶菜类蔬菜的保鲜时间
【答案】
D
【解析】
【分析】
本题考查植物激素的相关知识,要求考生识记生长素、赤霉素、乙烯等激素的作用和在农业生产中的应用,能运用所学知识与观点,对某些生物学问题进行解释、推理,然后结合所学知识综合分析判断各选项。
【解答】
A.2,4-D为生长素类似物,其作用具有两重性,由于双子叶杂草相较于单子叶作物对2,4-D的敏感性更强,可利用一定浓度的2,4-D处理,抑制双子叶杂草生长,促进单子叶作物生长,A正确;
B.生长素能抑制双子叶植物花、叶和果实的脱落,乙烯能促进植物花、叶和果实的脱落,二者存在对抗作用,B正确;
C.赤霉素能促进茎的伸长,促进果实的发育,使无籽葡萄的果实增大,C正确;
D.喷洒细胞分裂素能延长绿色叶菜类蔬菜的保鲜时间,D错误。
故选D。
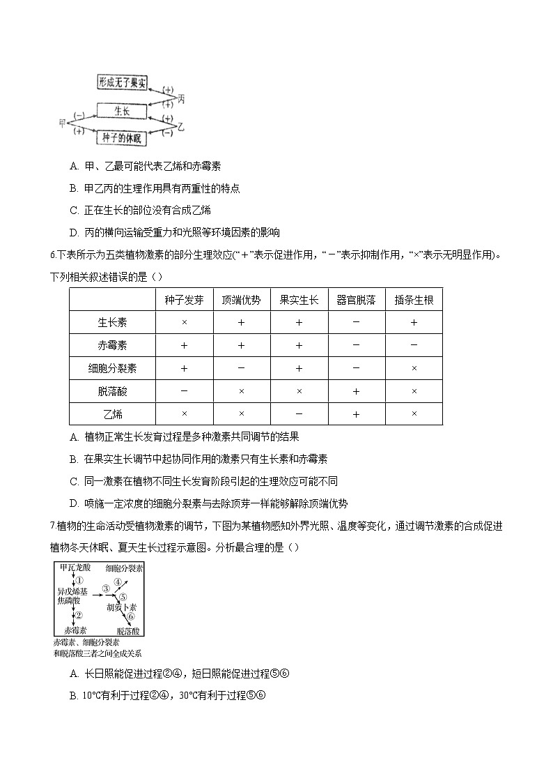
5.植物激素甲、乙、丙的作用模式如下图所示,图中“+”表示促进作用,“-”表示抑制作用。下列叙述正确的是( )
A. 甲、乙最可能代表乙烯和赤霉素
B. 甲乙丙的生理作用具有两重性的特点
C. 正在生长的部位没有合成乙烯
D. 丙的横向运输受重力和光照等环境因素的影响
【答案】
D
【解析】
【试题解析】
【分析】
本题考查植物激素的种类、作用及相互关系,解题的关键是熟练识记不同植物激素的作用并根据题图对图中的植物激素做出判断。
【解答】
A.甲作用是促进种子休眠和抑制生长,乙是抑制种子休眠,故甲是脱落酸,乙是赤霉素,A错误;
B.丙能促进无籽果实的形成且能促进植物的生长,所以丙是生长素,生理作用具有两重性的特点,甲和乙没有,B错误;
C.植物体的任何部位都可以产生乙烯,C错误;
D.生长素的横向运输受重力和单侧光等环境因素的影响,D正确。
故选D。
6.下表所示为五类植物激素的部分生理效应(“+”表示促进作用,“-”表示抑制作用,“×”表示无明显作用)。下列相关叙述错误的是()
种子发芽
顶端优势
果实生长
器官脱落
插条生根
生长素
×
+
+
-
+
赤霉素
+
+
+
-
-
细胞分裂素
+
-
+
-
×
脱落酸
-
×
×
+
×
乙烯
×
×
-
+
×
A. 植物正常生长发育过程是多种激素共同调节的结果
B. 在果实生长调节中起协同作用的激素只有生长素和赤霉素
C. 同一激素在植物不同生长发育阶段引起的生理效应可能不同
D. 喷施一定浓度的细胞分裂素与去除顶芽一样能够解除顶端优势
【答案】
B
【解析】
【分析】
本题考查的是植物激素的作用,意在考查学生的表格分析能力和理解能力。
【解答】
A.由表格可知,植物正常生长发育过程是多种激素共同调节的结果,A正确;
B.在果实生长调节中起协同作用的激素有生长素、赤霉素和细胞分裂素,B错误;
C.同一激素在植物不同生长发育阶段引起的生理效应可能不同,如脱落酸在种子发芽阶段起抑制作用,而在器官脱落阶段起促进作用,C正确;
D.由表可知,细胞分裂素能抑制顶端优势,因此喷施一定浓度的细胞分裂素与去除顶芽一样能够解除顶端优势,D正确。
故选B。
7.植物的生命活动受植物激素的调节,下图为某植物感知外界光照、温度等变化,通过调节激素的合成促进植物冬天休眠、夏天生长过程示意图。分析最合理的是()
A. 长日照能促进过程②④,短日照能促进过程⑤⑥
B. 10℃有利于过程②④,30℃有利于过程⑤⑥
C. 植物激素通过调控细胞分裂、伸长、分化等方式调控植物的生长发育,不能调控死亡
D. 赤霉素与细胞分裂素之间表现为协同有利于调控生长发育,赤霉素与脱落酸表现为拮抗,不利于调控生长发育
【答案】
A
【解析】
【分析】
本题主要考查内环境的相关知识,旨在考查学生对知识的识记能力。
【解答】
A.长日照(夏季)能促进过程②③④,生成赤霉素和细胞分裂素,促进生长;短日照(冬季)能促进过程⑤⑥,生成脱落酸,促进休眠,A正确;
B.10℃有利于①③⑤⑥过程,合成脱落酸促进休眠。30℃有利于①②③④过程,合成细胞分裂素,促进生长,B错误;
C.一般来说,植物激素对植物生长发育的调控,是通过调控细胞分裂、细胞伸长、细胞分化和细胞死亡等方式实现的,C错误;
D.在植物激素调节中,生长素与细胞分裂素都能促进生长,表现为协同作用,而赤霉素促进生长,脱落酸抑制细胞分裂,抑制生长,促进果实和叶子的脱落,它们之间则表现为拮抗作用,在植物生长发育过程中,是依靠各种激素是相互协调、共同调节的,D错误。
故选A。
8.下列现象与造成这种现象的主要植物激素的对应,错误的是( )
现象
植物激素
A
凡嫁接矮果及花,用好黄泥晒干,筛过,以小便浸之。又晒干,筛过,再浸之,又晒又浸,凡十余次。以泥封树枝……则根生。
生长素
B
红柿摘下未熟,每篮用木瓜三枚放入,得气即发,并无涩味
乙烯
C
小麦在即将成熟时,如果经历持续一段时间的干热之后又遇大雨的天气,种子就容易在穗上发芽
细胞分裂素
D
芦苇在生长期用一定浓度的某种溶液处理,就可以使芦苇的纤维长度增加50%左右
赤霉素
A. A B. B C. C D. D
【答案】
C
【解析】
【分析】
本题考查植物激素的作用,意在考查学生对知识的理解和记忆能力。
【解答】
A.生长素可促进扦插的枝条生根,A正确;
B.成熟的果实释放乙烯,乙烯可促进果实的成熟,B正确;
C.细胞分裂素促进细胞的分裂,脱落酸抑制种子的萌发,赤霉素促进种子萌发,C错误;
D.赤霉素可促进细胞的纵向伸长,芦苇在生长期用一定浓度的赤霉素溶液处理,就可以使芦苇的纤维长度增加50%左右,D正确。
故选C。
9.每年的7月~9月为某品种苹果果实的成熟期。研究人员在此期间,每隔10天采摘果实测定其中几种激素的含量,结果见如图。下列叙述错误的是( )
A. 成熟期果实体积增大减缓与果实内细胞分裂素含量下降有关
B. 脱落酸和生长素含量增加有助于果实的成熟,这可能也与乙烯增加有关
C. 苹果果实体积增大与赤霉素、脱落酸、细胞分裂素促进细胞的分裂和伸长有关
D. 本实验结果可以说明苹果果实的成熟是多种激素共同调节的结果
【答案】
C
【解析】
【解答】
A、细胞分裂素含量下降,果实细胞分裂速率减慢,果实积增大减缓,A正确;
B、乙烯的作用是促进果实成熟,脱落酸和生长素含量增加有助于果实的成熟,这可能也与乙烯增加有关,B正确;
C、脱落酸抑制细胞分裂,促进叶和果实的衰老和脱落,与苹果果实体积增大无关,C错误;
D、由题图可以看出明苹果果实的成熟是多种激素共同调节的结果,D正确。
故选C。
【分析】
从采摘果树外围的果实测定其中内源激素的含量图,可以看出:7月29日~9月27日期间,细胞分裂素的含量下降;9月7日~9月17日期间,生长素、脱落酸的含量有所增加。果实的体积膨大,前期靠细胞迅速分裂的细胞数目的增多,后期靠细胞体积的膨大。
1.生长素类具有促进植物生长的作用,在生产上的应用主要有:(1)促进扦插的枝条生根;(2)促进果实发育;(3)防止落花落果。
2.赤霉素的生理作用是促进细胞伸长,从而引起茎秆伸长和植物增高。还有促进麦芽糖化,促进营养生长,防止器官脱落和解除种子、块茎休眠促进萌发等作用。
3.细胞分裂素在根尖合成,在进行细胞分裂的器官中含量较高,细胞分裂素的主要作用是促进细胞分裂和扩大,此外还有诱导芽的分化,延缓叶片衰老的作用。
4.脱落酸在根冠和萎蔫的叶片中合成较多,在将要脱落和进入休眠期的器官和组织中含量较多。脱落酸是植物生长抑制剂,它能够抑制细胞的分裂和种子的萌发,还有促进叶和果实的衰老和脱落,促进休眠和提高抗逆能力等作用。
5.乙烯主要作用是促进果实成熟,此外,还有促进老叶等器官脱落的作用。植物体各部位都能合成乙烯。
本题结合实验结果图示,意在考查考生分析题图获取有效信息的能力;能理解所学知识要点,把握知识间内在联系的能力;能运用所学知识与观点,通过比较、分析与综合等方法对某些生物学问题进行解释、推理,做出合理的判断或得出正确的结论。
10.如图表示植物激素对某植物果实发育、成熟、衰老和脱落的调节作用,A、B、C代表不同的植物激素。下列说法正确的是( )
A. 激素A对细胞伸长生长具有促进作用 B. 低浓度的生长素可以促进落花落果
C. 果实成熟时激素B含量减少 D. 激素C在幼嫩的组织和器官中含量较多
【答案】
A
【解析】
【分析】
本题考查植物激素调节的相关知识,意在考查学生的识图能力和判断能力,运用所学知识综合分析问题和解决问题的能力。
分析题图:根据各种植物激素的作用可知:A是赤霉素,B是乙烯,C是脱落酸。
【解答】
A、根据分析,激素A是赤霉素,对细胞伸长生长具有促进作用,A正确;
B、生长素的作用具有两重性,高浓度的生长素可以促进落花落果,B错误;
C、果实成熟时激素B乙烯的含量增多,C错误;
D、激素C是脱落酸,在萎蔫的叶片和将要脱落的果实和器官中含量较多,D错误。
故选:A。
11.在早春低温时,为了让水稻种子早发芽,稻农常将种子置于流动的河流或溪水中浸泡一段时间。这种做法与下列哪种激素的变化相关性最大()
A. 细胞分裂素 B. 赤霉素 C. 脱落酸 D. 生长素
【答案】
C
【解析】
【分析】
本题主要考查植物激素的作用,意在考查考生能理解所学知识的要点,把握知识间的内在联系的能力。
【解答】
种子休眠与种子中存在脱落酸有关,因此,在萌发前将种子浸泡在清水中,将脱落酸溶出后种子就能萌发。脱落酸的主要作用是抑制细胞分裂、促进叶和果实和衰老和脱落;细胞分裂素主要具有促进细胞分裂的功能;赤霉素具有促进细胞伸长,从而引起植株增高,促进种子萌发和果实成熟的功能;生长素的主要功能是促进植物生长。
故选C。
12.如图为种子发育过程和种子萌发过程中内源激素、种子含水量以及营养物质积累量的变化,据图分析,在种子发育过程中有关植物激素的作用错误的是( )
A. 首先出现的是CK,其主要作用是促进细胞分裂和组织分化
B. 其次增加的是GA和IAA,参与有机物向籽粒的运输与积累
C. ABA促进种子贮藏蛋白的基因表达,并促进种子的脱水干燥,有利于种子的萌发
D. 在植物生长发育过程中激素调节的特点是多种激素相互协调、共同调节
【答案】
C
【解析】
【分析】
本题旨在考查植物的激素调节,意在考查学生能从课外材料中获取相关的生物学信息,并能运用这些信息,结合所学知识解决相关的生物学问题。
【解答】
A、图中首先出现的是CK,具有促进细胞分裂和分化的作用,故A正确;
B、其次增加的是GA和IAA,该阶段营养物质不断积累,说明GA和IAA参与有机物向籽粒的运输与积累,故B正确;
C、ABA促进种子贮藏蛋白的基因表达,并促进种子的脱水干燥,有利于种子的休眠,而促进种子萌发的是GA,故C错误;
D、由图可知,从种子的萌发到果实的成熟有多种激素在起作用,可见激素调节的特点是多种激素相互协调、共同调节,故D正确。
故选:C。
13.瓶插鲜花鲜重的变化与衰败相关,鲜重累积增加率下降时插花衰败。如图为细胞分裂素和蔗糖对插花鲜重的影响,下列叙述错误的是( )
A. 蔗糖和细胞分裂素都有延缓衰败的作用
B. 插花保鲜的时间长短受细胞分裂素、脱落酸等多种激素共同调节的作用
C. 同时添加蔗糖和细胞分裂素更利于插花保鲜
D. 瓶插的七天时间内清水组的脱落酸的含量都是最高的
【答案】
D
【解析】解:A、由四条曲线对比可知:蔗糖和细胞分裂素都有延缓衰败的作用,A正确;
B、插花保鲜的时间长短受细胞分裂素、脱落酸等多种激素共同调节的作用,B正确;
C、由四条曲线对比可知,同时添加蔗糖和细胞分裂素更利于插花保鲜,C正确;
D、由四条曲线对比,无法得出脱落酸的含量哪组最高,D错误。
故选:D
添加蔗糖,目的是提供营养,同时糖类是主要的能源物质。由四条曲线对比可知:蔗糖和细胞分裂素都偶有延缓衰败的作用,同时添加蔗糖和细胞分裂素更利于插花保鲜。
本题考查了细胞分裂素的相关知识,属于考纲中识记、理解层次的要求,难度适中。解决此题的关键是学会识图。
14.叶片的脱落是由离层(如图甲)的细胞分离而引起的。乙稀促进离层区细胞合成和分泌酶X,酶X能够水解离层区细胞的细胞壁导致断柄脱落,同时叶片脱落与离层区两侧(近基端和远基端)的生长素含量相关(如图乙),据图及相关知识判断下列叙述错误的是()
A. 生长素是在幼叶中合成的,生长素的运输方式为扩散
B. 叶片脱落过程中,脱落酸和乙烯具有协同作用
C. 叶片的脱落与否取决于远基端和近基端生长素的相对浓度
D. 叶片脱落是多种激素共同调节的结果
【答案】
A
【解析】
【分析】
本题考查生长素的运输及其作用,要求考生利用所学知识解读图形,判断出叶尖产生的生长素由叶柄的远基端向近基端运输是主动运输,且因近基端生长素浓度升高而促进叶片脱落,进而分析、判断各选项。
【解答】
A.生长素的运输方式为主动运输,A错误;
B. 据图和题意分析知叶片脱落过程中,脱落酸和乙烯具有协同作用,B正确;
C.据图分析知叶片的脱落与否取决于远基端和近基端生长素的相对浓度,C正确;
D.据图和题意分析知叶片脱落是多种激素共同调节的结果,D正确。
故选A。
15.下列有关植物激素调节的说法中正确的有几项?()
①乙烯的主要作用是促进果实发育
②植物激素的合成受基因的控制,植物激素也能调节基因的表达
③植物没有神经系统,其生命活动的调节方式只有激素调节
④太空中,根失去向地性是因为生长素不能进行极性运输
⑤小麦、玉米在即将成熟时,如果经历一段时间的干热以后又遇到大雨的天气,种子就容易在穗上发芽,这种现象与脱落酸的分解有关
A. 2项 B. 3项 C. 4项 D. 5项
【答案】
A
【解析】
【试题解析】
【分析】
本题主要考查的是植物激素调节的相关知识,意在考查学生对基础知识的理解掌握,难度适中。
【解答】
①乙烯的主要作用是促进果实成熟,①错误;
②植物激素的合成受酶的控制,而酶的合成受基因的控制,故植物激素的合成受基因控制,而激素具有调节作用,又影响一些基因的表达,②正确;
③激素调节只是植物生命活动调节的一部分,③错误;
④太空中,根失去向地性是因为生长素不能进行横向运输,仍能进行极性运输,④错误;
⑤脱落酸在高温条件下容易降解,解除了对种子萌发的抑制作用,使得种子容易在穗上发芽,⑤正确。
综上②⑤正确,共2项。
故选A。
16.下图是用不同浓度的生长素(IAA)、乙烯利(乙烯释放剂)分别处理大豆下胚轴插条得到的实验结果。有关叙述正确的是( )
A. 激素的浓度和处理插条的时间属于自变量
B. 乙烯利对插条生根的影响表现为低浓度促进,高浓度抑制
C. 根据该实验结果均不能得到生长素和乙烯利促进插条生根的最适浓度
D. 100 μmol/L的生长素和乙烯利共同作用时,促进插条生根的效果最佳
【答案】
C
【解析】
【分析】
本题考查植物激素调节相关知识,意在考查实验探究、图表分析能力。
【解答】
A.本实验的自变量是激素的种类和激素的浓度,A错误;
B.用浓度为50umol/L乙烯利处理插条时对生根的影响表现为抑制,而浓度为100umol/L的处理表现为促进,B错误;
C.促进插条生根的最适生长素浓度在10~100umol/L之间,最适乙烯利浓度在50~200umol/L之间,故该实验均没有得到生长素和乙烯利促进插条生根的最适浓度,C正确;
D.该实验没有做生长素和乙烯利共同处理时对插条生根影响的实验,不能得出共同作用的实验结果,D错误。
故选C。
17.如图是植物激素生长素(IAA)和赤霉素(GA)对拟南芥根和茎生长的影响。据图作出的分析,正确的是()
A. 相对根而言,茎对IAA和GA更敏感
B. IAA浓度为b时,根不生长
C. IAA浓度大于c时,茎的生长受抑制
D. 仅IAA表现出两重性,GA无两重性
【答案】
D
【解析】
【分析】
本题考查植物激素调节知识,意在考查学生识图能力,对相关知识的识记与理解能力,综合分析能力。
【解答】
A.根据曲线图,相对茎而言,根对IAA和GA更敏感,A错误;
B.IAA浓度为b时,生长素对根的生长既不促进也不抑制,B错误;
C.IAA浓度大于c时,对茎生长的促进作用减弱,C错误;
D.由图可知,IAA表现出低浓度促进,高浓度抑制的两重性特点,而GA的作用只有促进,没有抑制,无两重性,D正确。
故选D。
18.猕猴桃果实采摘后,置于常温下贮藏,所测得果实内的ABA(脱落酸)及其他相关生理生化指标所发生的变化趋势如图所示。有关叙述正确的是( )
A. 猕猴桃采摘后,乙烯释放增加,果实硬度增加,加快果实的成熟
B. ABA的释放可有效促进果实的软化,促进果实的成熟
C. 猕猴桃果实的成熟过程受ABA、乙烯等多种激素的共同调节
D. 第六天猕猴桃果实呼吸强度骤降后又升高,此变化不利于果实成熟
【答案】
C
【解析】
【分析】
本题结合曲线,考查植物激素的相关知识,意在考查考生分析题图获取有效信息的能力;能理解所学知识要点,把握知识间内在联系的能力;能运用所学知识与观点,通过比较、分析与综合等方法对某些生物学问题进行解释、推理,做出合理的判断或得出正确的结论。
由图可知:猕猴桃采摘后,乙烯释放增加,果实硬度减小。乙烯主要作用是促进果实成熟,植物体各部位都能合成乙烯。
【解答】
A.由图可知:猕猴桃采摘后,乙烯释放增加,果实硬度减小,故乙烯的释放可有效促进果实的软化,加快果实的成熟,A错误;
B.由图可知:猕猴桃采摘后,乙烯释放增加,果实硬度减小,故乙烯的释放可有效促进果实的软化,加快果实的成熟,B错误;
C.看图可知:猕猴桃果实的成熟过程受ABA、乙烯等多种激素的共同调节,C正确;
D.第六天猕猴桃果实呼吸强度骤然下降,此后又迅速升高,此变化利于果实成熟,D错误。
故选C。
19.如图甲表示赤霉素的作用机理,图乙表示几种激素对茎段生长的影响。下列分析不合理的是( )
A. 图甲中的a表示抑制,b表示促进
B. 图乙说明生长素和赤霉素具有协同作用
C. 赤霉素缺乏的植物体仍然可以完成生长素的合成
D. 控制玉米茎秆高度的基因可能与赤霉素的合成代谢有关
【答案】
A
【解析】
【分析】
本题考查植物激素调节相关知识,主要考查考生对所学知识的掌握,通过图示进行分析、对问题进行解释、推理,做出判断的能力。
生长素的生理作用就是生长素既能促进生长也能抑制生长;既能促进发芽也能抑制发芽;既能防止落花落果也能疏花疏果;赤霉素的主要作用是促进细胞伸长,从而引起植物的增高,促进种子的萌发和果实的发育。
【解答】
A.从图甲可判断,赤霉素通过a过程促进生长素合成促进生长,通过b过程促进生长素分解抑制生长,A错误;
B.从图乙可以看出,生长素和赤霉素都可以促进茎段生长,且两种激素共同使用效果更好,所以二者作用具有协同关系通,B正确;
C.赤霉素缺乏的植物体仍然能够完成生长素的合成,只不过其生长素合成量下降,C正确;
D.控制玉米茎秆高度的基因可能通过抑制赤霉素的合成,从而降低生长素的合成抑制细胞的生长,D正确。
故选A。
20.为了探究生长素(IAA)和乙烯(ACC是乙烯的供体)对植物生根的影响,科学家用拟南芥下胚轴插条进行了一系列实验,结果如图所示,有关该实验的分析正确的是 ()
A. 促进拟南芥下胚轴插条生根的最适宜生长素浓度为50 μmol/L
B. 拟南芥下胚轴插条细胞中,生长素和乙烯是同时合成并发挥作用的
C. ACC对拟南芥下胚轴插条生根作用的影响是促进其生根
D. 两种激素浓度为0时,拟南芥下胚轴插条均有一定的生根量,这与其自身的激素有关
【答案】
D
【解析】
【分析】
本题考查探究IAA和ACC对插条生根的影响实验相关知识,意在考查考生理解分析能力和识图能力,分析题图获取信息并进行推理、判断是解题的关键。
分析题图可知,在柱形图显示的几个浓度中,在一定的范围内,随生长素浓度升高,促进插条生根的作用增强,当超过一定的浓度后对插条生根的促进作用减弱;与空白对照实验相比,较低浓度的ACC对插条生根具有促进作用,当超过一定的浓度后,随ACC浓度升高,ACC对插条生根具有抑制作用。
【解析】
A.据图分析可知,促进拟南芥下胚轴插条生根的最适宜生长素浓度为10-100μmol/L之间,A错误;
B.该实验没有涉及拟南芥胚轴插条细胞中生长素和乙烯合成时间,B错误;
C.由图中信息可知,与ACC激素浓度为0比较,低浓度的ACC对插条生根有促进作用,高浓度的对插条生根有抑制作用,C错误;
D.两种激素浓度为0时,拟南芥下胚轴插条均有一定的生根量,这与其自身的激素有关,D正确。
故选D。
21.下图是生长素发现过程中的重要实验,有关说法错误的是()
A. 实验一是为了说明植物感受单侧光刺激的部位,结果表明尖端是感光部位
B. 实验二的结果可以推测植物的弯曲生长是由于尖端产生的某种影响引起的
C. 实验三必须在黑暗中进行,因为光照会影响生长素在植物体中的运输和分布
D. 实验四中的对照实验是将放过尖端的琼脂块放在切去尖端的胚芽鞘正中
【答案】
D
【解析】
【分析】
本题考查对生长素的发现过程的相关实验,结合题图梳理植物向光性实验及生长素发现过程的研究方法和思路,然后分析选项进行解答。对生长素发现过程中经典实验和科学研究思路的理解和应用是解题的关键。
【解答】
A.实验一的自变量是锡箔小帽的位置不同,该实验是探究胚芽鞘的感光部位,A正确;
B.实验二是无尖端的胚芽鞘不生长,尖端与下部隔断的胚芽鞘可以生长,证明胚芽鞘尖端产生的“影响”可以通过琼脂片传递给下部,将琼脂片换成云母片不能达到实验目的,B正确;
C.实验三是尖端产生的刺激在其下部分布不均匀,使得胚芽鞘弯向对侧生长,证明胚芽鞘尖端产生的“影响”在其下部分布不均匀会造成胚芽鞘的弯曲生长,此实验必须在黑暗下进行,因为单侧光照会影响生长素的分布和运输,C正确;
D.实验四中的自变量是琼脂块是否与胚芽鞘尖端接触过,其对照组使用的是未接触胚芽鞘尖端的琼脂块,通过对照说明胚芽鞘的弯曲生长确实是尖端产生一种化学物质引起的,D错误。
故选D。
22.为探究植物激素X对植物向光生长的影响,研究人员以正常生长状态下的水稻幼苗为材料,设置四组实验,甲组不做处理,乙组施加一定浓度的激素X,丙组用一定浓度的生长素处理,丁组用激素X+生长素处理。四组均给予相同强度的单侧光照射,如图甲所示,一段时间后测量茎的弯曲角度(θ),结果如图乙所示。下列推测错误的是()
A. 激素X通过抑制生长素的极性运输,影响茎的弯曲生长
B. 激素X可能会抑制与生长素合成相关基因的表达
C. 激素X与生长素对茎的弯曲生长具有拮抗作用
D. 实验结果不能说明激素X的作用表现出两重性
【答案】
A
【解析】
【分析】
本题考查植物激素的作用,意在考查学生对知识的理解和应用能力、分析题图获取信息的能力。
【解答】
A.激素X可能通过抑制生长素的横向运输,影响茎的向光和背光两侧的生长素分布,进而影响茎的弯曲生长,若抑制极性运输,则植物不会生长, A错误;
B.激素X能影响生长素在两侧的分布,有可能通过抑制与生长素合成相关基因的表达来完成,B正确;
C.由图中数据显示可知,单独使用激素X处理与单独使用生长素相比,对弯曲角度的影响是一个比对照变小,一个比对照变大,且共同作用时比单独使用生长素的弯曲角度小,说明激素X与生长素对茎的弯曲生长具有拮抗作用,C正确;
D.两重性是指低浓度促进,高浓度抑制,该实验结果不能说明激素X的作用表现出两重性 ,D正确。
故选A。
23.图l和图2分别是去顶芽对拟南芥主根生长和赤霉素水平影响的实验结果,相关分析,错误的是( )
A. 去顶芽的拟南芥不能合成生长素 B. 外源生长素能替代顶芽促进主根生长
C. 拟南芥的顶芽与赤霉素的合成有关 D. 生长素显著影响赤霉素的生物合成
【答案】
A
【解析】
【分析】
本题以柱形图的实验结果为载体,考查了植物激素调节的有关知识,要求考生能够用对照实验的原则分析每组实验中的三组柱型,从而得出正确的实验结论。
分析图1,和正常生长的对照组相比,去除顶芽后,主根生长的长度变小;和去顶芽+外源生长素的实验组相比,去顶芽生长慢,可能是缺少生长素引起的,即顶芽能够产生生长素;
分析图2,和正常生长的对照组相比,去除顶芽后,赤霉素水平下降;而去顶芽+外源生长素的实验组,赤霉素浓度又上升,说明生长素能够促进赤霉素的合成。
【解答】
A、分析题图可知,去顶芽植株仍能生长,说明去顶芽的拟南芥仍能合成生长素,A错误;
B、由题图1三组柱形图可知,外源生长素能替代顶芽促进主根生长,B正确;
C、由图2前两组柱形图可知,拟南芥的顶端能合成赤霉素,C正确;
D、由图2三组柱形图可知,生长素显著影响赤霉素的生物合成,D正确。
故选A。
24.如图1所示把一个胚芽鞘尖端放在一块琼脂块上,琼脂块的中央被云母片隔开,同时被一个纸盒罩住,纸盒的一侧开口,有单侧光照。经过以下三种方法处理一段时间:仅纸盒转动、仅胚芽鞘和琼脂块转动、整个装置同时转动,然后分别把甲、乙所示琼脂块放在三个切去尖端的胚芽鞘的切口上(如图2)。胚芽鞘的生长状况分别是 ()
A. 直立生长、向右弯曲生长、向右弯曲生长
B. 向左弯曲生长、直立生长、向右弯曲生长
C. 向左弯曲生长、向右弯曲生长、直立生长
D. 向右弯曲生长、直立生长、向右弯曲生长
【答案】
D
【解析】
【分析】
本题设计新颖,结合装置图,考查生长素的产生、分布和运输及生长素的作用,要求考生掌握生长素的运输和向光性产生的原因,能准确分析“仅纸盒转动、仅胚芽鞘尖端及琼脂块转动、整个装置同时转动”三种情况下,A和B中生长素含量的大小,再判断②中胚芽鞘的生长和弯曲情况。
生长素由胚芽鞘的尖端产生,能由尖端向下运输到作用部位,促进伸长区的伸长。当胚芽鞘受到单侧光照射时,胚芽鞘尖端的生长素发生横向运输,由向光侧运向背光侧,导致背光侧生长素浓度高,生长快,而向光侧生长素浓度低,生长慢。
【解答】
仅纸盒转动时,胚芽鞘始终只有右侧受到单侧光照射,所以A所含的生长素浓度高于B,图2中胚芽鞘向右弯曲生长;仅胚芽鞘尖端及琼脂块转动时,相当于胚芽鞘的每一侧都均匀受光,所以A所含的生长素浓度等于B,图2中胚芽鞘直立生长;整个装置同时转动时,始终是靠开口的一侧受到光照,所以A所含的生长素浓度高于B,图2中胚芽鞘向右弯曲生长。综上所述,ABC错误,D正确。
故选D。
25.如图为生长素浓度与所起作用关系图,下列说法,正确的是( )
A. 生长素对根“过高浓度”,对芽都是“较低浓度”
B. 植物顶端优势、根的向地性和茎的向光性均体现了生长素作用的两重性
C. 由于不同器官对生长素敏感度不一样,故没有既促进根又促进茎生长的生长素浓度范围
D. 生长素类似物2,4-D可用于麦田除草,原理是高浓度抑制杂草生长
【答案】
D
【解析】
【分析】
本题考查生长素的相关知识,熟记生长素作用是解决本题的关键。
【解答】
A.生长素浓度高于10-6 mol/L对根和芽都是“过高浓度”, A错误;
B.植物茎的向光性没有体现生长素作用的两重性,B错误;
C.生长素浓度低于10-8 mol/L的一段区间,既促进根又促进茎生长,C错误;
D.高浓度的2,4-D抑制杂草生长,D正确。
故选D。
26.光照、赤霉素和赤霉素合成抑制剂对某种植物茎伸长影响的实验结果如图所示。下列叙述正确的是()
A. 茎伸长受抑制均由赤霉素合成抑制剂引起 B. 赤霉素是影响茎伸长的主要因素之一
C. 植物茎伸长与光照时间无关 D. 该植物是赤霉素缺失突变体
【答案】
B
【解析】
【分析】
本题考查植物激素,意在考查考生理解所学知识的要点,把握知识的内在联系。
【解答】
组别1、4都只有光照,只是光照时间的不同,但组别1的茎长很短,且比组别5加入赤霉素合成抑制剂还要短,说明茎伸长受抑制不只是由赤霉素合成抑制剂引起;通过对比组别1、4,说明植物茎伸长与光照时间有关;组别4只有光照,没有赤霉素,比组别2要长,不能说明植物是赤霉素缺失突变体。通过实验可知,光照时间的长短及赤霉素的有无都会影响到茎伸长。综上所述,B正确,ACD错误。
故选B。
27.科研工作者以蜈蚣草为实验材料,测定不同植物激素处理对蜈蚣草株高和不同部位干重的影响,实验结果如下。下列相关叙述,错误的是()
A. 植物株高增加的原因是细胞数量增多和细胞体积增大
B. 两种激素分别处理均有助于蜈蚣草地下部分有机物的积累
C. 两种激素联合使用对蜈蚣草的影响效果优于单独使用
D. 植物激素参与调节的实质是影响了植株基因组的表达
【答案】
B
【解析】
【分析】
本题考查植物激素的作用,要求考生识记相关知识,能够从柱形图中获取有效信息,完成对选项的判断。
【解答】
A、植物株高增加的原因是细胞数量增多和细胞体积增大,A正确;
B、由柱形图分析可知,细胞分裂素处理组的地下部分干重低于对照组,这说明细胞分裂素抑制蜈蚣草地下部分有机物的积累,B错误;
C、由柱形图分析可知,生长素+细胞分裂素处理组的株高和地上、地下干重均高于其他实验组, 这说明两种激素联合使用对蜈蚣草的影响效果优于单独使用, C正确;
D、植物激素参与调节的实质是影响了植株基因组的表达, D正确。
故选B。
28.取生长状态一致的燕麦胚芽鞘,分为a、b、c、d四组。将a、b两组胚芽鞘尖端下方的一段切除,再从c、d两组胚芽鞘中的相应位置分别切取等长的一段,并按图中所示分别接入a、b两组胚芽鞘被切除的位置,得到a′、b′两组胚芽鞘。然后用单侧光照射,发现a′组胚芽鞘向光弯曲生长,b′组胚芽鞘无弯曲生长,其原因是()
A. c组尖端能合成生长素,d组尖端不能
B. a′组尖端能合成生长素,b′组尖端不能
C. c组尖端的生长素能向胚芽鞘基部运输,d组尖端的生长素不能
D. a′组尖端的生长素能向胚芽鞘基部运输,b′组尖端的生长素不能
【答案】
D
【解析】
【分析】
本题主要涉及植物生长素的相关知识,意在考查学生的识图分析能力和对相关知识的理解与运用。
【解析】
胚芽鞘尖端可产生生长素。生长素在胚芽鞘中只能由形态学上端向形态学下端运输,而不能反向运输,故a′组尖端产生的生长素可以向胚芽鞘基部运输,而b′组尖端产生的生长素不能向胚芽鞘基部运输,综上,ABC错误,D正确。
故选D。
29.为研究赤霉素和光敏色素(接收光信号的蛋白质)在水稻幼苗发育中的作用,科研人员将野生型、光敏色素A的突变体、光敏色素B的突变体(突变体是指相关基因不能正常表达的个体)的水稻种子播种在含不同浓度赤霉素合成抑制剂(PAC)的固体培养基上,在光照条件下培养8天后,测量幼苗地上部分高度和主根长度,得到如图所示结果。以下叙述不正确的是( )
A. 赤霉素可通过促进细胞伸长从而引起植株增高
B. 光照条件下一定浓度的PAC处理对野生型水稻地上部分的生长具有抑制作用
C. 光敏色素B传递的光信号异常时,增强了PAC对水稻地上部分的作用效果
D. 浓度为10-5和10-6mol/L的PAC对三种水稻主根生长均为促进作用
【答案】
C
【解析】解:A、赤霉素可通过促进细胞伸长从而引起植株增高,A正确;
B、由题图1信息分析可知,在光照条件下,PAC处理对水稻地上部分的生长具有抑制作用,B正确;
C、由图1可知,光敏色素B突变体传递的光信号异常,减弱了PAC对水稻地上部分的抑制效果,C错误;
D、由题图2可知,浓度为10-5和10-6mol/L的PAC对三种水稻主根生长均为促进作用,D正确。
故选:C。
1、由图1分析可知,随着PAC浓度增大,地上部分高度开始下降,野生型和光敏色素A突变体,下降程度几乎一致,光敏色素B突变体下降程度少,这说明光敏色素B减弱了PAC的影响。
2、由图2分析可知,PAC浓度在10-7~10-5mol•L-1范围内,促进主根生长,浓度在10-4mol•L-1时抑制主根伸长。
本题考查植物激素的作用,要求考生识记赤霉素的作用,意在考查考生理解所学知识并能从题目所给的图形中获取有效信息的能力。
30.下列有关重力对植物生命活动影响的叙述,不正确的是( )
A. 重力能影响茎、根尖端生长素的分布
B. 平衡石细胞中含有的“淀粉体”能够沿着重力方向沉降
C. 重力引起的茎的背地性生长和根的向地性生长,都体现了生长素的两重性
D. 重力是调节植物生长发育和形态建成的重要环境因素
【答案】
C
【解析】解:AB、茎、根尖端能产生生长素,植物依靠富含“淀粉体”的平衡细胞感受重力的刺激,当重力方向发生改变时,平衡石细胞中的“淀粉体”就会沿着重力方向沉降,引起植物体内一系列信号分子的改变,通过生长素的运输导致生长素沿着重力刺激的方向不对称分布,因此重力能影响茎、根尖端生长素的分布,AB正确;
C、重力引起的茎的背地性生长,只有促进作用,没有体现两重性,根的向地性生长有促进作用和抑制作用,能体现生长素的两重性,C错误;
D、植物的根、茎中具有感受重力的物质和细胞,可以将重力信号转换成运输生长素的信号,造成生长素分布的不均衡,从而调节植物的生长方向和形态建成,因此重力是调节植物生长发育和形态建成的重要环境因素,D正确。
故选:C。
“淀粉-平衡石假说”认为植物依靠富含“淀粉体”的平衡细胞感受重力的刺激。当重力方向发生改变时,平衡石细胞中的“淀粉体”就会沿着重力方向沉降,引起植物体内一系列信号分子的改变,如通过生长素的运输导致生长素沿着重力刺激的方向不对称分布,从而造成重力对植物生长的影响。
本题考查植物激素的相关知识,意在考查考生能运用所学知识与观点,对某些生物学问题进行解释、推理,做出合理的判断或得出正确的结论.
二、填空题(本大题共5小题,共40.0分)
31.植物在生长过程中会遇到被建筑物或冠层叶片遮挡阳光的情况,为了探究植物对遮阴的反应,研究人员首先测定了不同遮阴环境中光合有效辐射(P)(光合有效辐射是指太阳辐射中对植物光合作用有效的光谱能量)以及蓝光(B)、红光(R)在光合有效辐射中所占的比例。然后,将生长状况一致的某种盆栽植物随机均分成 A、B、C三组,分别置于阳光直射、建筑遮阴和冠层遮阴环境中生长数周,测定叶片中叶绿素的含量,结果如表所示。
实验组别
环境
条件
光合有效辐射(μmol•m-2•s-1)
蓝光比例(B/P)
红光比例(R/P)
叶绿素a含量(mg•g-1)
叶绿素b含量(mg•g-1)
A组
阳光
直射
10500
0.25
0.39
1.21
0.28
B组
建筑
遮阴
1160
0.36
0.29
1.45
0.39
C组
冠层
遮阴
800
0.33
0.27
1.58
0.45
(1)在对光合色素含量进行分析时,提取小麦绿叶中的色素使用的试剂是 。根据实验结果推测:叶绿素b比叶绿素a吸收蓝光的能力更强,判断依据是 。
(2)随着遮阴程度的增大,叶片中叶绿素含量变化趋势是 _________,其生理意义是 。
(3)研究发现,阳生植物受到周围植物遮蔽时,茎伸长速度加快,使株高和节间距增加,叶柄伸长,这种现象称为避阴反应。进一步研究发现,植物可利用光敏色素感知其他植物对本植株的遮蔽。现有野生型和光敏色素B突变型(缺乏有功能的光敏色素B)拟南芥若干,利用这两种材料验证光敏色素B使植物具有避阴反应,则需选择的实验组合有 。
A.野生型拟南芥避阴处理
B.光敏色素B突变型避阴处理
C.野生型拟南芥不避阴处理
D.光敏色素B突变型不避阴处理
【答案】
(1)无水乙醇 遮阴条件下,蓝光比例升高,植物叶片中叶绿素b与叶绿素a的比例增大
(2)逐渐增加 有利于吸收光能,适应遮光环境
(3)ABCD
【解析】
【分析】
1、影响光合作用的外界因素主要有:光照强度、温度和CO2浓度。其中光照强度影响光反应,CO2浓度影响暗反应,进而影响光合作用。
2、矿质元素也影响光合作用。例如,Mg是构成叶绿素的元素。
3、当外界环境条件均适宜时,影响光合作用的因素就是内因,包括叶绿体中色素的含量和酶的活性等。光合作用的强弱与植物本身的遗传物质也有关系。
本题结合“探究植物对遮阴的反应”实验,考查影响光合作用的影响因素,要求考生识记光合色素的提取液、光合色素的功能等相关知识,同时具有一定的实验探究和分析能力,并能结合题目准确作答。
【解答】
(1)叶片中的色素不溶于水而易溶于有机溶剂,提取绿叶中的色素可用无水乙醇。由实验结果可知,蓝光比例升高,植物叶片中叶绿素b与叶绿素a的比例增大,推测叶绿素b比叶绿素a吸收蓝光的能力更强。
(2)据题干信息可知:A、B、C三组的环境条件分别为阳光直射、建筑遮阴和冠层遮阴环境,据表格数据可知随着环境中光照减弱,叶片中叶绿素含量逐渐增多,通过提高叶绿素含量,有利于提高植物的捕光能力,提高光合作用速率,是植物对弱光环境的一种适应。
(3)由题意知,该实验是验证光敏色素B使植物具有避阴反应,实验材料是野生型和光敏色素B突变型(缺乏有功能的光敏色素B)拟南芥若干。实验的自变量分别是植物的种类和光照条件是否遮阴,因变量是植物是否出现避阴反应,即茎伸长是否明显。则实验设计应为野生型拟南芥在正常光下处理和遮阴处理,光敏色素突变型在正常光下处理和遮阴条件下处理,得出的结果是在正常光下,无论野生型还是突变型,都不出现避阴效应,在遮阴条件下,野生型出现避阴效应,而突变型没有出现避阴效应,综合分析选择的实验组合有ABCD。
32.图甲是株盆栽植物,乙图表示该植物不同器官对生长素浓度的反应(a-g代表不同浓度生长素对植物器官的作用。①②③代表芽。④⑤代表茎)。据图回答下列问题:
(1)乙图______点浓度可表示甲图②处生长素浓度,此时②处的生长状况与①处不同的原因是______。如果去掉①,______(选“②”或“③”)会优先发育。
(2)将甲图植物③⑤侧向下水平放置较长时间后,著d点表示④侧生长素浓度,______(填字母)点可表示⑤侧生长素浓度。此时生长素的分布不均是由于______导致平衡石细胞中______的沉降引起的。
(3)若想以发芽的玉米粒为材料证明植物根向地性的感受部位在根冠,应对实验组的发芽玉米粒进行______处理,为了排除其他因素的干扰,培养发芽玉米粒的温度和光照环境最好是______。
【答案】
c (顶芽①产生的生长素向下运输)侧芽②生长素浓度过高,抑制侧芽生长 ② g 重力 淀粉体 切除根冠 适宜的温度和黑暗环境
【解析】解:(1)甲图②处为植物的侧芽,生长素抑制侧芽的生长,对应乙图的c点;①处(顶芽)产生的生长素向下运输积累在②处(侧芽),导致②处生长素浓度过高,从而抑制②生长。如果去掉①,②离顶芽距离比③近,会优先发育。
(2)将甲图植物③⑤侧向下水平放置较长时间后,若d点表示④侧生长素浓度,g点可表示⑤侧生长素浓度。此时生长素的分布不均是由于重力导致平衡石细胞中淀粉体的沉降引起的。
(3)若想以发芽的玉米粒为材料证明植物根向地性的感受部位在根冠,应对实验组的发芽玉米粒进行切除根冠处理,为了排除其他因素的干扰,培养发芽玉米粒的温度和光照环境最好是适宜的温度和黑暗环境。
故答案为:
(1)c (顶芽①产生的生长素向下运输)侧芽②生长素浓度过高,抑制侧芽生长 ②
(2)g 重力 淀粉体
(3)切除根冠 适宜的温度和黑暗环境
1、据图分析,图甲中①处是顶芽,具有顶端优势,生长素接近最适浓度;顶端优势,即顶芽产生的生长素促进顶芽生长,同时顶芽产生的生长素运输到侧芽附近,抑制侧芽的生长.植物水平放置时,由于受到重力的作用,近地侧生长素浓度高于远地侧,而根对生长素最敏感,所以近地侧生长素浓度高抑制生长,背地侧浓度低促进生长植物存在.
2、植物生长素的作用具有两重性,低浓度促进生长,高浓度抑制生长,同时还与植物器官的种类有关,如图乙可体现。
本题考查生长素的生理作用特点及对不同器官的作用,意在考查考生的识图能力、分析曲线的能力和理解判断的能力,属于中等难度题。
33.植物激素是植物正常生长发育不可缺少的调节性物质,人类对于植物激素的研究已经取得了大量的科研成果。如图是以水稻为实验材料的研究,揭示了生长素与细胞分裂素影响植物根系生长的机制。请回答下列问题:
(1)刚刚收获的马铃薯块茎种到土壤里不能发芽,其原因是块茎中含有较多的 ______(填激素名称)使其进入休眠期,要解除它的休眠,促使其发芽,可用与 ______(填激素名称)作用效果类似的化学物质处理。
(2)据图分析,______含量上升会促进根系的生长;促进细胞分裂素氧化酶合成的因素有 ______;细胞分裂素与细胞分裂素氧化酶之间的平衡调控机制属于 ______调节。
(3)水稻插秧前用“移栽灵”处理,可提高成活率,移栽灵的有效成分应该是 ______。(植物生长调节剂的一种)
(4)研究发现A基因可能是合成细胞分裂素氧化酶的关键基因,进而影响水稻根系的生长。为了验证上述推测,科研人员构建了敲除A基因的水稻突变体,继续进行实验。
组别
水稻种类
检测指标
1
a
b
2
普通水稻(野生型)
同上
①请补充上表中a、b处的内容,完善实验方案。a ______;b ______。
②实验的检测结果为 ______,说明A基因是合成细胞分裂素氧化酶的关键基因。
(5)水稻幼苗移栽过程中,为了促进根系快速生长,根据上图分析是否需要添加细胞分裂素,并简述理由 ______。
【答案】
脱落酸 赤霉素 生长素 生长素含量上升、细胞分裂素含量上升 (负)反馈 生长素类调节剂 水稻突变体 根的平均长度 1组水稻根的平均长度短于2组 不需要,因为过多的细胞分裂素会抑制水稻根系的生长
【解析】解:(1)刚刚收获的马铃薯块茎种到土壤里不能发芽,其原因是块茎含有较多的脱落酸,脱落酸会抑制种子的萌发,使土豆进入休眠期。要解除它的休眠,促使其发芽,可用赤霉素处理,赤霉素可促进种子萌发。
(2)由图分析可知,生长素含量上升会促进根系的生长;促进细胞分裂素氧化酶合成的因素有生长素含量上升、细胞分裂素含量上升;细胞分裂素含量上升促进细胞分裂素氧化酶的合成,而细胞分裂素氧化酶的合成又促进细胞分裂素的降解,进而影响细胞分裂素氧化酶的合成,因此二者之间的平衡调控机制属于反馈调节。
(3)由题图可知,生长素含量升高,促进根系生长,水稻插秧前用“移栽灵”处理,可提高成活率,应该是“移栽灵”能促进根系生长,因此有效成分应该是与生长素作用相同的物质,即生长素类似物。
(4)①由题干信息分析可知,实验目的是验证A基因可能是合成细胞分裂素氧化酶的关键基因,进而影响水稻根系的生长,而实验材料是科研人员构建的A基因敲除的水稻突变体,实验检测指标是根的长度,故表格中普通水稻为对照组,则a为实验组,为水稻突变体,b根的平均长度。
②实验的检测结果为1组水稻根的平均长度短于2组,说明A基因是合成细胞分裂素氧化酶的关键基因。
(5)水稻幼苗移栽过程中,为了促进根系快速生长,根据上图分析不需要添加细胞分裂素,因为过多的细胞分裂素会抑制水稻根系的生长。
故答案为:
(1)脱落酸 赤霉素
(2)生长素 生长素含量上升、细胞分裂素含量上升 (负)反馈
(3)生长素类调节剂
(4)水稻突变体 根的平均长度 1组水稻根的平均长度短于2组
(5)不需要,因为过多的细胞分裂素会抑制水稻根系的生长
34.植物生命活动受植物激素的调控。下图一表示种子在解除休眠过程中几种激素的变化情况;图二表示生长素浓度对黄豆根和茎生长的影响;下表是探究不同浓度的生长素溶液对玫瑰插条生根影响的预实验结果。请分析回答:
编号
1
2
3
4
5
6
7
生长素溶液浓度(mol/L)
0
(清水)
10-14
10-12
10-10
10-8
10-6
10-4
平均根长(cm)
2.2
2.8
3.6
4.8
6.3
5.0
3.1
(1)生长素的化学本质是____________________;其作用特点是具有________________
(2)如果黄豆幼苗已经表现出向光性,通过一定方法测得黄豆幼苗向光面的生长素浓度为m,则其背光面生长素浓度为___________。
(3)图一的结果说明植物各种激素不是相互独立的,而是多种激素相互作用共同调节,其中抑制种子萌发的激素是________________
(4)请根据表回答以下问题:
根据预实验在浓度___________之间再配制等浓度梯度的生长素溶液5组。
【答案】
(1)吲哚乙酸;两重性
(2)大于m小于2 m
(3)脱落酸
(4) 10-10~10-6 mol/L
【解析】
【分析】
本题借助图表,考查植物激素的作用和探究实验,要求考生识记相关激素的功能,掌握实验设计的基本原则,解答本题的关键是分析曲线图和表格,能从图表中提取有效信息,结合所学的知识答题。
【解答】
(1)生长素的化学本质是吲哚乙酸,作用特点是具有两重性;
(2)背光面生长素浓度高于向光面,且生长效应强于向光面,所以向光面的生长素浓度为m,则其背光面生长素浓度小于2m大于m;
(3)图一结果说明植物的生命活动受多种激素相互作用共同调节;
(4)据实验的设计原则,探究生长素促进玫瑰插条生根的最适浓度范围的实验步骤如下:
①表中数据显示生长素浓度为10-8mol/L时,平均株高最高,但不能说明浓度10-8mol/L是促进生长的最适浓度,应该在浓度10-10-10-6之间配制等浓度梯度的生长素溶液5组;
②预实验可以为进一步的实验探索实验条件,避免盲目开展实验,也可以检验实验设计的科学性和可行性;
③2,4-D等生长素类似物也属于植物生长调节剂,是通过人工合成与植物激素具有类似生理和生物学效应的物质,具有容易合成、原料广泛和效果稳定等优点。
故答案为:
(1)吲哚乙酸;两重性
(2)大于m小于2 m
(3)脱落酸
(4) 10-10~10-6 mol/L
35.回答下列问题。
实验一:探究生长素类似物2,4-D浓度对月季枝条生根的影响。
(1)由图1的实验结果得出2,4-D促进生根的最适浓度范围是________________。实验结果__________________(能/不能)体现2,4-D作用的两重性。
(2)图2表示植物生长素对植物根生长的促进作用和抑制作用的关系,曲线上C点表示的作用效果是______________________________________________;从图中可以看出,不同浓度的生长素对根生长的促进作用__________________________(一定相同/一定不同/可能相同也可能不同)。
(3)实验二:某生物小组设计了一组实验验证顶端优势产生的机理,设计了如下实验:将生长状况相同的某植物幼苗随机分为A、B、C、D四组。其中A组不作任何处理,B、C、D三组除去顶芽后,C组再在去顶芽处放置含生长素的琼脂块,D组___________________________。将四组幼苗放在相同且适宜的环境中培养一段时间后,记录侧芽的生长状况。预期结果中______________组的侧芽不生长。
【答案】
(1)10-11~10-10;能
(2)既不促进生长也不抑制生长;可能相同也可能不同
(3)在去顶芽处放置不含生长素的琼脂块;A、C
【解析】
【分析】
本题考查生长素相关的知识点,熟知生长素的生理作用和作用特点是解题的关键,题目难度适中。
【解答】
(1)由图1的实验结果得出2,4-D促进生根的最适浓度范围是10-11~10-10mol/L。图1中蒸馏水处理的组为对照组,当2,4-D浓度大于10-8mol/L时,抑制了根的生长,所以该实验结果能体现2,4-D作用的两重性。
(2)图2表示植物生长素对植物根生长的促进作用和抑制作用的关系,曲线上C点表示的作用效果是既不促进生长也不抑制生长;从图中可以看出,当生长素浓度为m和2m时,促进作用相同,所以不同浓度的生长素对根生长的促进作用可能相同也可能不同。
(3)其中A组不作任何处理,为对照组,B、C、D三组除去顶芽后,C组再在去顶芽处放置含生长素的琼脂块,D组在去顶芽处放置不含生长素的琼脂块。将四组幼苗放在相同且适宜的环境中培养一段时间后,记录侧芽的生长状况。顶端优势是由于顶芽产生的生长素运往侧芽,侧芽处生长素浓度较高,抑制了侧芽的生长,由于A和C组侧芽处生长素浓度较高,所以预期结果中A和C组的侧芽不生长。
合成
分布
功能
生长素
幼芽、幼叶和发育中的种子等生长旺盛的部位。
在植物体各器官都有分布,但相对集中地分布在生长旺盛的部分。
生长素在细胞水平上起着促进细胞伸长生长、诱导细胞分化等作用;在器官水平则影响器官的生长、发育,如促进侧根和不定根发生;影响花、叶和果实发育等。
赤霉素
主要是未成熟的种子、幼芽、幼根等。
主要分布在植株生长旺盛的部位。
促进细胞伸长,从而引起植株增高;促进细胞分裂与分化;促进种子萌发、开花和果实发育。
细胞分裂素
主要是根尖、茎尖等。
主要分布于进行细胞分裂的部位。
促进细胞分裂;促进芽的分化、侧枝发育、叶绿素合成;延缓叶片的衰老。
脱落酸
根冠、萎蔫的叶片等。
将要脱落或休眠的器官和组织中较多。
抑制细胞的分裂;促进气孔关闭;维持种子休眠;促进叶和果实的衰老和脱落。
乙烯
植物体各个部位
各器官、组织中都有,将要脱落或休眠的器官和组织中较多
促进果实成熟;促进开花;促进叶、花、果实脱落。
本题通过生长素与细胞分裂素影响植物根系生长的机制图解,考查不同植物激素的相互作用,使学生进一步理解植物的生长、发育是多种激素相互作用的结果,同时考查学生的实验能力,使其学以致用,解决生活中的实际问题。
班级 姓名 学号 分数
第5章 植物生命活动的调节
知识通关练
一、单选题(本题共30小题,每小题2分,共60分。)
1.下列关于植物激素的叙述,正确的是( )
A. 植物激素是由植物体一定部位的内分泌细胞分泌的
B. 植物激素中生长素的发现源于人们对植物向光性的研究
C. 植物激素都具有高浓度促进生长,低浓度抑制生长的特性
D. 植物激素可以直接参与植物细胞内的代谢活动
【答案】
B
【解析】
【解答】
A、植物激素由植物体内一定部位产生,从产生部位运输到作用部位,没有特定的内分泌细胞,A错误;
B、生长素的发现源于人们对植物向光性的研究,B正确;
C、生长素两重性,即具有低浓度促进生长,高浓度抑制生长的特性,C错误;
D、植物激素不能直接参与植物细胞内的代谢活动,起调节作用,D错误。
故选:B。
【分析】
1.生长素类具有促进植物生长的作用,在生产上的应用主要有:(1)促进扦插的枝条生根;(2)促进果实发育;(3)防止落花落果。
2、植物激素:植物体内一定部位产生,从产生部位运输到作用部位,对植物的生长发育有显著影响的微量有机物。
3、单侧光引起生长素分布不均,背光一侧多,生长素极性向下端运输,使背光一侧生长快,植物表现出弯向光源生长。
考查植物激素的知识,主要涉及生长素的作用特点、运输特点,赤霉素的作用及植物激素的合成等知识点,意在考查对知识的理解应用能力。
2.下列关于植物激素应用的叙述,错误的是()
A. 2,4-D可杀除禾谷类田间双子叶杂草是由于双子叶植物对2,4-D的敏感性强
B. 双子叶植物花、叶和果实的脱落过程中存在生长素与乙烯的对抗作用
C. 赤霉素能促进果柄伸长,使无籽葡萄的果实增大
D. 喷洒脱落酸可延长绿色叶菜类蔬菜的保鲜时间
【答案】
D
【解析】
【分析】
本题考查植物激素的相关知识,要求考生识记生长素、赤霉素、乙烯等激素的作用和在农业生产中的应用,能运用所学知识与观点,对某些生物学问题进行解释、推理,然后结合所学知识综合分析判断各选项。
【解答】
A.2,4-D为生长素类似物,其作用具有两重性,由于双子叶杂草相较于单子叶作物对2,4-D的敏感性更强,可利用一定浓度的2,4-D处理,抑制双子叶杂草生长,促进单子叶作物生长,A正确;
B.生长素能抑制双子叶植物花、叶和果实的脱落,乙烯能促进植物花、叶和果实的脱落,二者存在对抗作用,B正确;
C.赤霉素能促进茎的伸长,促进果实的发育,引起无籽葡萄的形成,C正确;
D.喷洒细胞分裂素能延长绿色叶菜类蔬菜的保鲜时间,D错误。
故选D。
3.在植物的生长发育和适应环境变化的过程中,各种植物激素并不是孤立地起作用,而是多种激素相互作用共同调节。下列关于植物激素相互作用的说法正确的是()
A. 生长素浓度过高会促进乙烯的合成,乙烯含量增高会抑制生长素促进细胞分裂的作用
B. 研究发现早熟桃的种子发育过程中可以产生生长素和乙烯,由此推测二者共同促进果实发育
C. 种子萌发过程中,赤霉素含量上升,脱落酸含量下降
D. 一定浓度的生长素和细胞分裂素均可促进细胞生长,使细胞体积增大
【答案】
C
【解析】
【分析】
本题考查植物激素相关的知识,属于识记理解水平,要求学生熟练掌握。
【解析】
A.生长素促进细胞生长主要表现为促进细胞伸长,A错误;
B.生长素促进果实发育,乙烯促进果实成熟,B错误;
C.赤霉素促进种子萌发,脱落酸抑制种子萌发,C正确;
D.细胞分裂素主要促进细胞分裂,D错误。
故选C。
4.下列关于植物激素应用的叙述,错误的是()
A. 2,4-D可杀除禾谷类田间双子叶杂草是由于双子叶植物对2,4-D的敏感性强
B. 双子叶植物花、叶和果实的脱落过程中存在生长素与乙烯的对抗作用
C. 赤霉素能促进果柄伸长,使无籽葡萄的果实增大
D. 喷洒脱落酸可延长绿色叶菜类蔬菜的保鲜时间
【答案】
D
【解析】
【分析】
本题考查植物激素的相关知识,要求考生识记生长素、赤霉素、乙烯等激素的作用和在农业生产中的应用,能运用所学知识与观点,对某些生物学问题进行解释、推理,然后结合所学知识综合分析判断各选项。
【解答】
A.2,4-D为生长素类似物,其作用具有两重性,由于双子叶杂草相较于单子叶作物对2,4-D的敏感性更强,可利用一定浓度的2,4-D处理,抑制双子叶杂草生长,促进单子叶作物生长,A正确;
B.生长素能抑制双子叶植物花、叶和果实的脱落,乙烯能促进植物花、叶和果实的脱落,二者存在对抗作用,B正确;
C.赤霉素能促进茎的伸长,促进果实的发育,使无籽葡萄的果实增大,C正确;
D.喷洒细胞分裂素能延长绿色叶菜类蔬菜的保鲜时间,D错误。
故选D。
5.植物激素甲、乙、丙的作用模式如下图所示,图中“+”表示促进作用,“-”表示抑制作用。下列叙述正确的是( )
A. 甲、乙最可能代表乙烯和赤霉素
B. 甲乙丙的生理作用具有两重性的特点
C. 正在生长的部位没有合成乙烯
D. 丙的横向运输受重力和光照等环境因素的影响
【答案】
D
【解析】
【试题解析】
【分析】
本题考查植物激素的种类、作用及相互关系,解题的关键是熟练识记不同植物激素的作用并根据题图对图中的植物激素做出判断。
【解答】
A.甲作用是促进种子休眠和抑制生长,乙是抑制种子休眠,故甲是脱落酸,乙是赤霉素,A错误;
B.丙能促进无籽果实的形成且能促进植物的生长,所以丙是生长素,生理作用具有两重性的特点,甲和乙没有,B错误;
C.植物体的任何部位都可以产生乙烯,C错误;
D.生长素的横向运输受重力和单侧光等环境因素的影响,D正确。
故选D。
6.下表所示为五类植物激素的部分生理效应(“+”表示促进作用,“-”表示抑制作用,“×”表示无明显作用)。下列相关叙述错误的是()
种子发芽
顶端优势
果实生长
器官脱落
插条生根
生长素
×
+
+
-
+
赤霉素
+
+
+
-
-
细胞分裂素
+
-
+
-
×
脱落酸
-
×
×
+
×
乙烯
×
×
-
+
×
A. 植物正常生长发育过程是多种激素共同调节的结果
B. 在果实生长调节中起协同作用的激素只有生长素和赤霉素
C. 同一激素在植物不同生长发育阶段引起的生理效应可能不同
D. 喷施一定浓度的细胞分裂素与去除顶芽一样能够解除顶端优势
【答案】
B
【解析】
【分析】
本题考查的是植物激素的作用,意在考查学生的表格分析能力和理解能力。
【解答】
A.由表格可知,植物正常生长发育过程是多种激素共同调节的结果,A正确;
B.在果实生长调节中起协同作用的激素有生长素、赤霉素和细胞分裂素,B错误;
C.同一激素在植物不同生长发育阶段引起的生理效应可能不同,如脱落酸在种子发芽阶段起抑制作用,而在器官脱落阶段起促进作用,C正确;
D.由表可知,细胞分裂素能抑制顶端优势,因此喷施一定浓度的细胞分裂素与去除顶芽一样能够解除顶端优势,D正确。
故选B。
7.植物的生命活动受植物激素的调节,下图为某植物感知外界光照、温度等变化,通过调节激素的合成促进植物冬天休眠、夏天生长过程示意图。分析最合理的是()
A. 长日照能促进过程②④,短日照能促进过程⑤⑥
B. 10℃有利于过程②④,30℃有利于过程⑤⑥
C. 植物激素通过调控细胞分裂、伸长、分化等方式调控植物的生长发育,不能调控死亡
D. 赤霉素与细胞分裂素之间表现为协同有利于调控生长发育,赤霉素与脱落酸表现为拮抗,不利于调控生长发育
【答案】
A
【解析】
【分析】
本题主要考查内环境的相关知识,旨在考查学生对知识的识记能力。
【解答】
A.长日照(夏季)能促进过程②③④,生成赤霉素和细胞分裂素,促进生长;短日照(冬季)能促进过程⑤⑥,生成脱落酸,促进休眠,A正确;
B.10℃有利于①③⑤⑥过程,合成脱落酸促进休眠。30℃有利于①②③④过程,合成细胞分裂素,促进生长,B错误;
C.一般来说,植物激素对植物生长发育的调控,是通过调控细胞分裂、细胞伸长、细胞分化和细胞死亡等方式实现的,C错误;
D.在植物激素调节中,生长素与细胞分裂素都能促进生长,表现为协同作用,而赤霉素促进生长,脱落酸抑制细胞分裂,抑制生长,促进果实和叶子的脱落,它们之间则表现为拮抗作用,在植物生长发育过程中,是依靠各种激素是相互协调、共同调节的,D错误。
故选A。
8.下列现象与造成这种现象的主要植物激素的对应,错误的是( )
现象
植物激素
A
凡嫁接矮果及花,用好黄泥晒干,筛过,以小便浸之。又晒干,筛过,再浸之,又晒又浸,凡十余次。以泥封树枝……则根生。
生长素
B
红柿摘下未熟,每篮用木瓜三枚放入,得气即发,并无涩味
乙烯
C
小麦在即将成熟时,如果经历持续一段时间的干热之后又遇大雨的天气,种子就容易在穗上发芽
细胞分裂素
D
芦苇在生长期用一定浓度的某种溶液处理,就可以使芦苇的纤维长度增加50%左右
赤霉素
A. A B. B C. C D. D
【答案】
C
【解析】
【分析】
本题考查植物激素的作用,意在考查学生对知识的理解和记忆能力。
【解答】
A.生长素可促进扦插的枝条生根,A正确;
B.成熟的果实释放乙烯,乙烯可促进果实的成熟,B正确;
C.细胞分裂素促进细胞的分裂,脱落酸抑制种子的萌发,赤霉素促进种子萌发,C错误;
D.赤霉素可促进细胞的纵向伸长,芦苇在生长期用一定浓度的赤霉素溶液处理,就可以使芦苇的纤维长度增加50%左右,D正确。
故选C。
9.每年的7月~9月为某品种苹果果实的成熟期。研究人员在此期间,每隔10天采摘果实测定其中几种激素的含量,结果见如图。下列叙述错误的是( )
A. 成熟期果实体积增大减缓与果实内细胞分裂素含量下降有关
B. 脱落酸和生长素含量增加有助于果实的成熟,这可能也与乙烯增加有关
C. 苹果果实体积增大与赤霉素、脱落酸、细胞分裂素促进细胞的分裂和伸长有关
D. 本实验结果可以说明苹果果实的成熟是多种激素共同调节的结果
【答案】
C
【解析】
【解答】
A、细胞分裂素含量下降,果实细胞分裂速率减慢,果实积增大减缓,A正确;
B、乙烯的作用是促进果实成熟,脱落酸和生长素含量增加有助于果实的成熟,这可能也与乙烯增加有关,B正确;
C、脱落酸抑制细胞分裂,促进叶和果实的衰老和脱落,与苹果果实体积增大无关,C错误;
D、由题图可以看出明苹果果实的成熟是多种激素共同调节的结果,D正确。
故选C。
【分析】
从采摘果树外围的果实测定其中内源激素的含量图,可以看出:7月29日~9月27日期间,细胞分裂素的含量下降;9月7日~9月17日期间,生长素、脱落酸的含量有所增加。果实的体积膨大,前期靠细胞迅速分裂的细胞数目的增多,后期靠细胞体积的膨大。
1.生长素类具有促进植物生长的作用,在生产上的应用主要有:(1)促进扦插的枝条生根;(2)促进果实发育;(3)防止落花落果。
2.赤霉素的生理作用是促进细胞伸长,从而引起茎秆伸长和植物增高。还有促进麦芽糖化,促进营养生长,防止器官脱落和解除种子、块茎休眠促进萌发等作用。
3.细胞分裂素在根尖合成,在进行细胞分裂的器官中含量较高,细胞分裂素的主要作用是促进细胞分裂和扩大,此外还有诱导芽的分化,延缓叶片衰老的作用。
4.脱落酸在根冠和萎蔫的叶片中合成较多,在将要脱落和进入休眠期的器官和组织中含量较多。脱落酸是植物生长抑制剂,它能够抑制细胞的分裂和种子的萌发,还有促进叶和果实的衰老和脱落,促进休眠和提高抗逆能力等作用。
5.乙烯主要作用是促进果实成熟,此外,还有促进老叶等器官脱落的作用。植物体各部位都能合成乙烯。
本题结合实验结果图示,意在考查考生分析题图获取有效信息的能力;能理解所学知识要点,把握知识间内在联系的能力;能运用所学知识与观点,通过比较、分析与综合等方法对某些生物学问题进行解释、推理,做出合理的判断或得出正确的结论。
10.如图表示植物激素对某植物果实发育、成熟、衰老和脱落的调节作用,A、B、C代表不同的植物激素。下列说法正确的是( )
A. 激素A对细胞伸长生长具有促进作用 B. 低浓度的生长素可以促进落花落果
C. 果实成熟时激素B含量减少 D. 激素C在幼嫩的组织和器官中含量较多
【答案】
A
【解析】
【分析】
本题考查植物激素调节的相关知识,意在考查学生的识图能力和判断能力,运用所学知识综合分析问题和解决问题的能力。
分析题图:根据各种植物激素的作用可知:A是赤霉素,B是乙烯,C是脱落酸。
【解答】
A、根据分析,激素A是赤霉素,对细胞伸长生长具有促进作用,A正确;
B、生长素的作用具有两重性,高浓度的生长素可以促进落花落果,B错误;
C、果实成熟时激素B乙烯的含量增多,C错误;
D、激素C是脱落酸,在萎蔫的叶片和将要脱落的果实和器官中含量较多,D错误。
故选:A。
11.在早春低温时,为了让水稻种子早发芽,稻农常将种子置于流动的河流或溪水中浸泡一段时间。这种做法与下列哪种激素的变化相关性最大()
A. 细胞分裂素 B. 赤霉素 C. 脱落酸 D. 生长素
【答案】
C
【解析】
【分析】
本题主要考查植物激素的作用,意在考查考生能理解所学知识的要点,把握知识间的内在联系的能力。
【解答】
种子休眠与种子中存在脱落酸有关,因此,在萌发前将种子浸泡在清水中,将脱落酸溶出后种子就能萌发。脱落酸的主要作用是抑制细胞分裂、促进叶和果实和衰老和脱落;细胞分裂素主要具有促进细胞分裂的功能;赤霉素具有促进细胞伸长,从而引起植株增高,促进种子萌发和果实成熟的功能;生长素的主要功能是促进植物生长。
故选C。
12.如图为种子发育过程和种子萌发过程中内源激素、种子含水量以及营养物质积累量的变化,据图分析,在种子发育过程中有关植物激素的作用错误的是( )
A. 首先出现的是CK,其主要作用是促进细胞分裂和组织分化
B. 其次增加的是GA和IAA,参与有机物向籽粒的运输与积累
C. ABA促进种子贮藏蛋白的基因表达,并促进种子的脱水干燥,有利于种子的萌发
D. 在植物生长发育过程中激素调节的特点是多种激素相互协调、共同调节
【答案】
C
【解析】
【分析】
本题旨在考查植物的激素调节,意在考查学生能从课外材料中获取相关的生物学信息,并能运用这些信息,结合所学知识解决相关的生物学问题。
【解答】
A、图中首先出现的是CK,具有促进细胞分裂和分化的作用,故A正确;
B、其次增加的是GA和IAA,该阶段营养物质不断积累,说明GA和IAA参与有机物向籽粒的运输与积累,故B正确;
C、ABA促进种子贮藏蛋白的基因表达,并促进种子的脱水干燥,有利于种子的休眠,而促进种子萌发的是GA,故C错误;
D、由图可知,从种子的萌发到果实的成熟有多种激素在起作用,可见激素调节的特点是多种激素相互协调、共同调节,故D正确。
故选:C。
13.瓶插鲜花鲜重的变化与衰败相关,鲜重累积增加率下降时插花衰败。如图为细胞分裂素和蔗糖对插花鲜重的影响,下列叙述错误的是( )
A. 蔗糖和细胞分裂素都有延缓衰败的作用
B. 插花保鲜的时间长短受细胞分裂素、脱落酸等多种激素共同调节的作用
C. 同时添加蔗糖和细胞分裂素更利于插花保鲜
D. 瓶插的七天时间内清水组的脱落酸的含量都是最高的
【答案】
D
【解析】解:A、由四条曲线对比可知:蔗糖和细胞分裂素都有延缓衰败的作用,A正确;
B、插花保鲜的时间长短受细胞分裂素、脱落酸等多种激素共同调节的作用,B正确;
C、由四条曲线对比可知,同时添加蔗糖和细胞分裂素更利于插花保鲜,C正确;
D、由四条曲线对比,无法得出脱落酸的含量哪组最高,D错误。
故选:D
添加蔗糖,目的是提供营养,同时糖类是主要的能源物质。由四条曲线对比可知:蔗糖和细胞分裂素都偶有延缓衰败的作用,同时添加蔗糖和细胞分裂素更利于插花保鲜。
本题考查了细胞分裂素的相关知识,属于考纲中识记、理解层次的要求,难度适中。解决此题的关键是学会识图。
14.叶片的脱落是由离层(如图甲)的细胞分离而引起的。乙稀促进离层区细胞合成和分泌酶X,酶X能够水解离层区细胞的细胞壁导致断柄脱落,同时叶片脱落与离层区两侧(近基端和远基端)的生长素含量相关(如图乙),据图及相关知识判断下列叙述错误的是()
A. 生长素是在幼叶中合成的,生长素的运输方式为扩散
B. 叶片脱落过程中,脱落酸和乙烯具有协同作用
C. 叶片的脱落与否取决于远基端和近基端生长素的相对浓度
D. 叶片脱落是多种激素共同调节的结果
【答案】
A
【解析】
【分析】
本题考查生长素的运输及其作用,要求考生利用所学知识解读图形,判断出叶尖产生的生长素由叶柄的远基端向近基端运输是主动运输,且因近基端生长素浓度升高而促进叶片脱落,进而分析、判断各选项。
【解答】
A.生长素的运输方式为主动运输,A错误;
B. 据图和题意分析知叶片脱落过程中,脱落酸和乙烯具有协同作用,B正确;
C.据图分析知叶片的脱落与否取决于远基端和近基端生长素的相对浓度,C正确;
D.据图和题意分析知叶片脱落是多种激素共同调节的结果,D正确。
故选A。
15.下列有关植物激素调节的说法中正确的有几项?()
①乙烯的主要作用是促进果实发育
②植物激素的合成受基因的控制,植物激素也能调节基因的表达
③植物没有神经系统,其生命活动的调节方式只有激素调节
④太空中,根失去向地性是因为生长素不能进行极性运输
⑤小麦、玉米在即将成熟时,如果经历一段时间的干热以后又遇到大雨的天气,种子就容易在穗上发芽,这种现象与脱落酸的分解有关
A. 2项 B. 3项 C. 4项 D. 5项
【答案】
A
【解析】
【试题解析】
【分析】
本题主要考查的是植物激素调节的相关知识,意在考查学生对基础知识的理解掌握,难度适中。
【解答】
①乙烯的主要作用是促进果实成熟,①错误;
②植物激素的合成受酶的控制,而酶的合成受基因的控制,故植物激素的合成受基因控制,而激素具有调节作用,又影响一些基因的表达,②正确;
③激素调节只是植物生命活动调节的一部分,③错误;
④太空中,根失去向地性是因为生长素不能进行横向运输,仍能进行极性运输,④错误;
⑤脱落酸在高温条件下容易降解,解除了对种子萌发的抑制作用,使得种子容易在穗上发芽,⑤正确。
综上②⑤正确,共2项。
故选A。
16.下图是用不同浓度的生长素(IAA)、乙烯利(乙烯释放剂)分别处理大豆下胚轴插条得到的实验结果。有关叙述正确的是( )
A. 激素的浓度和处理插条的时间属于自变量
B. 乙烯利对插条生根的影响表现为低浓度促进,高浓度抑制
C. 根据该实验结果均不能得到生长素和乙烯利促进插条生根的最适浓度
D. 100 μmol/L的生长素和乙烯利共同作用时,促进插条生根的效果最佳
【答案】
C
【解析】
【分析】
本题考查植物激素调节相关知识,意在考查实验探究、图表分析能力。
【解答】
A.本实验的自变量是激素的种类和激素的浓度,A错误;
B.用浓度为50umol/L乙烯利处理插条时对生根的影响表现为抑制,而浓度为100umol/L的处理表现为促进,B错误;
C.促进插条生根的最适生长素浓度在10~100umol/L之间,最适乙烯利浓度在50~200umol/L之间,故该实验均没有得到生长素和乙烯利促进插条生根的最适浓度,C正确;
D.该实验没有做生长素和乙烯利共同处理时对插条生根影响的实验,不能得出共同作用的实验结果,D错误。
故选C。
17.如图是植物激素生长素(IAA)和赤霉素(GA)对拟南芥根和茎生长的影响。据图作出的分析,正确的是()
A. 相对根而言,茎对IAA和GA更敏感
B. IAA浓度为b时,根不生长
C. IAA浓度大于c时,茎的生长受抑制
D. 仅IAA表现出两重性,GA无两重性
【答案】
D
【解析】
【分析】
本题考查植物激素调节知识,意在考查学生识图能力,对相关知识的识记与理解能力,综合分析能力。
【解答】
A.根据曲线图,相对茎而言,根对IAA和GA更敏感,A错误;
B.IAA浓度为b时,生长素对根的生长既不促进也不抑制,B错误;
C.IAA浓度大于c时,对茎生长的促进作用减弱,C错误;
D.由图可知,IAA表现出低浓度促进,高浓度抑制的两重性特点,而GA的作用只有促进,没有抑制,无两重性,D正确。
故选D。
18.猕猴桃果实采摘后,置于常温下贮藏,所测得果实内的ABA(脱落酸)及其他相关生理生化指标所发生的变化趋势如图所示。有关叙述正确的是( )
A. 猕猴桃采摘后,乙烯释放增加,果实硬度增加,加快果实的成熟
B. ABA的释放可有效促进果实的软化,促进果实的成熟
C. 猕猴桃果实的成熟过程受ABA、乙烯等多种激素的共同调节
D. 第六天猕猴桃果实呼吸强度骤降后又升高,此变化不利于果实成熟
【答案】
C
【解析】
【分析】
本题结合曲线,考查植物激素的相关知识,意在考查考生分析题图获取有效信息的能力;能理解所学知识要点,把握知识间内在联系的能力;能运用所学知识与观点,通过比较、分析与综合等方法对某些生物学问题进行解释、推理,做出合理的判断或得出正确的结论。
由图可知:猕猴桃采摘后,乙烯释放增加,果实硬度减小。乙烯主要作用是促进果实成熟,植物体各部位都能合成乙烯。
【解答】
A.由图可知:猕猴桃采摘后,乙烯释放增加,果实硬度减小,故乙烯的释放可有效促进果实的软化,加快果实的成熟,A错误;
B.由图可知:猕猴桃采摘后,乙烯释放增加,果实硬度减小,故乙烯的释放可有效促进果实的软化,加快果实的成熟,B错误;
C.看图可知:猕猴桃果实的成熟过程受ABA、乙烯等多种激素的共同调节,C正确;
D.第六天猕猴桃果实呼吸强度骤然下降,此后又迅速升高,此变化利于果实成熟,D错误。
故选C。
19.如图甲表示赤霉素的作用机理,图乙表示几种激素对茎段生长的影响。下列分析不合理的是( )
A. 图甲中的a表示抑制,b表示促进
B. 图乙说明生长素和赤霉素具有协同作用
C. 赤霉素缺乏的植物体仍然可以完成生长素的合成
D. 控制玉米茎秆高度的基因可能与赤霉素的合成代谢有关
【答案】
A
【解析】
【分析】
本题考查植物激素调节相关知识,主要考查考生对所学知识的掌握,通过图示进行分析、对问题进行解释、推理,做出判断的能力。
生长素的生理作用就是生长素既能促进生长也能抑制生长;既能促进发芽也能抑制发芽;既能防止落花落果也能疏花疏果;赤霉素的主要作用是促进细胞伸长,从而引起植物的增高,促进种子的萌发和果实的发育。
【解答】
A.从图甲可判断,赤霉素通过a过程促进生长素合成促进生长,通过b过程促进生长素分解抑制生长,A错误;
B.从图乙可以看出,生长素和赤霉素都可以促进茎段生长,且两种激素共同使用效果更好,所以二者作用具有协同关系通,B正确;
C.赤霉素缺乏的植物体仍然能够完成生长素的合成,只不过其生长素合成量下降,C正确;
D.控制玉米茎秆高度的基因可能通过抑制赤霉素的合成,从而降低生长素的合成抑制细胞的生长,D正确。
故选A。
20.为了探究生长素(IAA)和乙烯(ACC是乙烯的供体)对植物生根的影响,科学家用拟南芥下胚轴插条进行了一系列实验,结果如图所示,有关该实验的分析正确的是 ()
A. 促进拟南芥下胚轴插条生根的最适宜生长素浓度为50 μmol/L
B. 拟南芥下胚轴插条细胞中,生长素和乙烯是同时合成并发挥作用的
C. ACC对拟南芥下胚轴插条生根作用的影响是促进其生根
D. 两种激素浓度为0时,拟南芥下胚轴插条均有一定的生根量,这与其自身的激素有关
【答案】
D
【解析】
【分析】
本题考查探究IAA和ACC对插条生根的影响实验相关知识,意在考查考生理解分析能力和识图能力,分析题图获取信息并进行推理、判断是解题的关键。
分析题图可知,在柱形图显示的几个浓度中,在一定的范围内,随生长素浓度升高,促进插条生根的作用增强,当超过一定的浓度后对插条生根的促进作用减弱;与空白对照实验相比,较低浓度的ACC对插条生根具有促进作用,当超过一定的浓度后,随ACC浓度升高,ACC对插条生根具有抑制作用。
【解析】
A.据图分析可知,促进拟南芥下胚轴插条生根的最适宜生长素浓度为10-100μmol/L之间,A错误;
B.该实验没有涉及拟南芥胚轴插条细胞中生长素和乙烯合成时间,B错误;
C.由图中信息可知,与ACC激素浓度为0比较,低浓度的ACC对插条生根有促进作用,高浓度的对插条生根有抑制作用,C错误;
D.两种激素浓度为0时,拟南芥下胚轴插条均有一定的生根量,这与其自身的激素有关,D正确。
故选D。
21.下图是生长素发现过程中的重要实验,有关说法错误的是()
A. 实验一是为了说明植物感受单侧光刺激的部位,结果表明尖端是感光部位
B. 实验二的结果可以推测植物的弯曲生长是由于尖端产生的某种影响引起的
C. 实验三必须在黑暗中进行,因为光照会影响生长素在植物体中的运输和分布
D. 实验四中的对照实验是将放过尖端的琼脂块放在切去尖端的胚芽鞘正中
【答案】
D
【解析】
【分析】
本题考查对生长素的发现过程的相关实验,结合题图梳理植物向光性实验及生长素发现过程的研究方法和思路,然后分析选项进行解答。对生长素发现过程中经典实验和科学研究思路的理解和应用是解题的关键。
【解答】
A.实验一的自变量是锡箔小帽的位置不同,该实验是探究胚芽鞘的感光部位,A正确;
B.实验二是无尖端的胚芽鞘不生长,尖端与下部隔断的胚芽鞘可以生长,证明胚芽鞘尖端产生的“影响”可以通过琼脂片传递给下部,将琼脂片换成云母片不能达到实验目的,B正确;
C.实验三是尖端产生的刺激在其下部分布不均匀,使得胚芽鞘弯向对侧生长,证明胚芽鞘尖端产生的“影响”在其下部分布不均匀会造成胚芽鞘的弯曲生长,此实验必须在黑暗下进行,因为单侧光照会影响生长素的分布和运输,C正确;
D.实验四中的自变量是琼脂块是否与胚芽鞘尖端接触过,其对照组使用的是未接触胚芽鞘尖端的琼脂块,通过对照说明胚芽鞘的弯曲生长确实是尖端产生一种化学物质引起的,D错误。
故选D。
22.为探究植物激素X对植物向光生长的影响,研究人员以正常生长状态下的水稻幼苗为材料,设置四组实验,甲组不做处理,乙组施加一定浓度的激素X,丙组用一定浓度的生长素处理,丁组用激素X+生长素处理。四组均给予相同强度的单侧光照射,如图甲所示,一段时间后测量茎的弯曲角度(θ),结果如图乙所示。下列推测错误的是()
A. 激素X通过抑制生长素的极性运输,影响茎的弯曲生长
B. 激素X可能会抑制与生长素合成相关基因的表达
C. 激素X与生长素对茎的弯曲生长具有拮抗作用
D. 实验结果不能说明激素X的作用表现出两重性
【答案】
A
【解析】
【分析】
本题考查植物激素的作用,意在考查学生对知识的理解和应用能力、分析题图获取信息的能力。
【解答】
A.激素X可能通过抑制生长素的横向运输,影响茎的向光和背光两侧的生长素分布,进而影响茎的弯曲生长,若抑制极性运输,则植物不会生长, A错误;
B.激素X能影响生长素在两侧的分布,有可能通过抑制与生长素合成相关基因的表达来完成,B正确;
C.由图中数据显示可知,单独使用激素X处理与单独使用生长素相比,对弯曲角度的影响是一个比对照变小,一个比对照变大,且共同作用时比单独使用生长素的弯曲角度小,说明激素X与生长素对茎的弯曲生长具有拮抗作用,C正确;
D.两重性是指低浓度促进,高浓度抑制,该实验结果不能说明激素X的作用表现出两重性 ,D正确。
故选A。
23.图l和图2分别是去顶芽对拟南芥主根生长和赤霉素水平影响的实验结果,相关分析,错误的是( )
A. 去顶芽的拟南芥不能合成生长素 B. 外源生长素能替代顶芽促进主根生长
C. 拟南芥的顶芽与赤霉素的合成有关 D. 生长素显著影响赤霉素的生物合成
【答案】
A
【解析】
【分析】
本题以柱形图的实验结果为载体,考查了植物激素调节的有关知识,要求考生能够用对照实验的原则分析每组实验中的三组柱型,从而得出正确的实验结论。
分析图1,和正常生长的对照组相比,去除顶芽后,主根生长的长度变小;和去顶芽+外源生长素的实验组相比,去顶芽生长慢,可能是缺少生长素引起的,即顶芽能够产生生长素;
分析图2,和正常生长的对照组相比,去除顶芽后,赤霉素水平下降;而去顶芽+外源生长素的实验组,赤霉素浓度又上升,说明生长素能够促进赤霉素的合成。
【解答】
A、分析题图可知,去顶芽植株仍能生长,说明去顶芽的拟南芥仍能合成生长素,A错误;
B、由题图1三组柱形图可知,外源生长素能替代顶芽促进主根生长,B正确;
C、由图2前两组柱形图可知,拟南芥的顶端能合成赤霉素,C正确;
D、由图2三组柱形图可知,生长素显著影响赤霉素的生物合成,D正确。
故选A。
24.如图1所示把一个胚芽鞘尖端放在一块琼脂块上,琼脂块的中央被云母片隔开,同时被一个纸盒罩住,纸盒的一侧开口,有单侧光照。经过以下三种方法处理一段时间:仅纸盒转动、仅胚芽鞘和琼脂块转动、整个装置同时转动,然后分别把甲、乙所示琼脂块放在三个切去尖端的胚芽鞘的切口上(如图2)。胚芽鞘的生长状况分别是 ()
A. 直立生长、向右弯曲生长、向右弯曲生长
B. 向左弯曲生长、直立生长、向右弯曲生长
C. 向左弯曲生长、向右弯曲生长、直立生长
D. 向右弯曲生长、直立生长、向右弯曲生长
【答案】
D
【解析】
【分析】
本题设计新颖,结合装置图,考查生长素的产生、分布和运输及生长素的作用,要求考生掌握生长素的运输和向光性产生的原因,能准确分析“仅纸盒转动、仅胚芽鞘尖端及琼脂块转动、整个装置同时转动”三种情况下,A和B中生长素含量的大小,再判断②中胚芽鞘的生长和弯曲情况。
生长素由胚芽鞘的尖端产生,能由尖端向下运输到作用部位,促进伸长区的伸长。当胚芽鞘受到单侧光照射时,胚芽鞘尖端的生长素发生横向运输,由向光侧运向背光侧,导致背光侧生长素浓度高,生长快,而向光侧生长素浓度低,生长慢。
【解答】
仅纸盒转动时,胚芽鞘始终只有右侧受到单侧光照射,所以A所含的生长素浓度高于B,图2中胚芽鞘向右弯曲生长;仅胚芽鞘尖端及琼脂块转动时,相当于胚芽鞘的每一侧都均匀受光,所以A所含的生长素浓度等于B,图2中胚芽鞘直立生长;整个装置同时转动时,始终是靠开口的一侧受到光照,所以A所含的生长素浓度高于B,图2中胚芽鞘向右弯曲生长。综上所述,ABC错误,D正确。
故选D。
25.如图为生长素浓度与所起作用关系图,下列说法,正确的是( )
A. 生长素对根“过高浓度”,对芽都是“较低浓度”
B. 植物顶端优势、根的向地性和茎的向光性均体现了生长素作用的两重性
C. 由于不同器官对生长素敏感度不一样,故没有既促进根又促进茎生长的生长素浓度范围
D. 生长素类似物2,4-D可用于麦田除草,原理是高浓度抑制杂草生长
【答案】
D
【解析】
【分析】
本题考查生长素的相关知识,熟记生长素作用是解决本题的关键。
【解答】
A.生长素浓度高于10-6 mol/L对根和芽都是“过高浓度”, A错误;
B.植物茎的向光性没有体现生长素作用的两重性,B错误;
C.生长素浓度低于10-8 mol/L的一段区间,既促进根又促进茎生长,C错误;
D.高浓度的2,4-D抑制杂草生长,D正确。
故选D。
26.光照、赤霉素和赤霉素合成抑制剂对某种植物茎伸长影响的实验结果如图所示。下列叙述正确的是()
A. 茎伸长受抑制均由赤霉素合成抑制剂引起 B. 赤霉素是影响茎伸长的主要因素之一
C. 植物茎伸长与光照时间无关 D. 该植物是赤霉素缺失突变体
【答案】
B
【解析】
【分析】
本题考查植物激素,意在考查考生理解所学知识的要点,把握知识的内在联系。
【解答】
组别1、4都只有光照,只是光照时间的不同,但组别1的茎长很短,且比组别5加入赤霉素合成抑制剂还要短,说明茎伸长受抑制不只是由赤霉素合成抑制剂引起;通过对比组别1、4,说明植物茎伸长与光照时间有关;组别4只有光照,没有赤霉素,比组别2要长,不能说明植物是赤霉素缺失突变体。通过实验可知,光照时间的长短及赤霉素的有无都会影响到茎伸长。综上所述,B正确,ACD错误。
故选B。
27.科研工作者以蜈蚣草为实验材料,测定不同植物激素处理对蜈蚣草株高和不同部位干重的影响,实验结果如下。下列相关叙述,错误的是()
A. 植物株高增加的原因是细胞数量增多和细胞体积增大
B. 两种激素分别处理均有助于蜈蚣草地下部分有机物的积累
C. 两种激素联合使用对蜈蚣草的影响效果优于单独使用
D. 植物激素参与调节的实质是影响了植株基因组的表达
【答案】
B
【解析】
【分析】
本题考查植物激素的作用,要求考生识记相关知识,能够从柱形图中获取有效信息,完成对选项的判断。
【解答】
A、植物株高增加的原因是细胞数量增多和细胞体积增大,A正确;
B、由柱形图分析可知,细胞分裂素处理组的地下部分干重低于对照组,这说明细胞分裂素抑制蜈蚣草地下部分有机物的积累,B错误;
C、由柱形图分析可知,生长素+细胞分裂素处理组的株高和地上、地下干重均高于其他实验组, 这说明两种激素联合使用对蜈蚣草的影响效果优于单独使用, C正确;
D、植物激素参与调节的实质是影响了植株基因组的表达, D正确。
故选B。
28.取生长状态一致的燕麦胚芽鞘,分为a、b、c、d四组。将a、b两组胚芽鞘尖端下方的一段切除,再从c、d两组胚芽鞘中的相应位置分别切取等长的一段,并按图中所示分别接入a、b两组胚芽鞘被切除的位置,得到a′、b′两组胚芽鞘。然后用单侧光照射,发现a′组胚芽鞘向光弯曲生长,b′组胚芽鞘无弯曲生长,其原因是()
A. c组尖端能合成生长素,d组尖端不能
B. a′组尖端能合成生长素,b′组尖端不能
C. c组尖端的生长素能向胚芽鞘基部运输,d组尖端的生长素不能
D. a′组尖端的生长素能向胚芽鞘基部运输,b′组尖端的生长素不能
【答案】
D
【解析】
【分析】
本题主要涉及植物生长素的相关知识,意在考查学生的识图分析能力和对相关知识的理解与运用。
【解析】
胚芽鞘尖端可产生生长素。生长素在胚芽鞘中只能由形态学上端向形态学下端运输,而不能反向运输,故a′组尖端产生的生长素可以向胚芽鞘基部运输,而b′组尖端产生的生长素不能向胚芽鞘基部运输,综上,ABC错误,D正确。
故选D。
29.为研究赤霉素和光敏色素(接收光信号的蛋白质)在水稻幼苗发育中的作用,科研人员将野生型、光敏色素A的突变体、光敏色素B的突变体(突变体是指相关基因不能正常表达的个体)的水稻种子播种在含不同浓度赤霉素合成抑制剂(PAC)的固体培养基上,在光照条件下培养8天后,测量幼苗地上部分高度和主根长度,得到如图所示结果。以下叙述不正确的是( )
A. 赤霉素可通过促进细胞伸长从而引起植株增高
B. 光照条件下一定浓度的PAC处理对野生型水稻地上部分的生长具有抑制作用
C. 光敏色素B传递的光信号异常时,增强了PAC对水稻地上部分的作用效果
D. 浓度为10-5和10-6mol/L的PAC对三种水稻主根生长均为促进作用
【答案】
C
【解析】解:A、赤霉素可通过促进细胞伸长从而引起植株增高,A正确;
B、由题图1信息分析可知,在光照条件下,PAC处理对水稻地上部分的生长具有抑制作用,B正确;
C、由图1可知,光敏色素B突变体传递的光信号异常,减弱了PAC对水稻地上部分的抑制效果,C错误;
D、由题图2可知,浓度为10-5和10-6mol/L的PAC对三种水稻主根生长均为促进作用,D正确。
故选:C。
1、由图1分析可知,随着PAC浓度增大,地上部分高度开始下降,野生型和光敏色素A突变体,下降程度几乎一致,光敏色素B突变体下降程度少,这说明光敏色素B减弱了PAC的影响。
2、由图2分析可知,PAC浓度在10-7~10-5mol•L-1范围内,促进主根生长,浓度在10-4mol•L-1时抑制主根伸长。
本题考查植物激素的作用,要求考生识记赤霉素的作用,意在考查考生理解所学知识并能从题目所给的图形中获取有效信息的能力。
30.下列有关重力对植物生命活动影响的叙述,不正确的是( )
A. 重力能影响茎、根尖端生长素的分布
B. 平衡石细胞中含有的“淀粉体”能够沿着重力方向沉降
C. 重力引起的茎的背地性生长和根的向地性生长,都体现了生长素的两重性
D. 重力是调节植物生长发育和形态建成的重要环境因素
【答案】
C
【解析】解:AB、茎、根尖端能产生生长素,植物依靠富含“淀粉体”的平衡细胞感受重力的刺激,当重力方向发生改变时,平衡石细胞中的“淀粉体”就会沿着重力方向沉降,引起植物体内一系列信号分子的改变,通过生长素的运输导致生长素沿着重力刺激的方向不对称分布,因此重力能影响茎、根尖端生长素的分布,AB正确;
C、重力引起的茎的背地性生长,只有促进作用,没有体现两重性,根的向地性生长有促进作用和抑制作用,能体现生长素的两重性,C错误;
D、植物的根、茎中具有感受重力的物质和细胞,可以将重力信号转换成运输生长素的信号,造成生长素分布的不均衡,从而调节植物的生长方向和形态建成,因此重力是调节植物生长发育和形态建成的重要环境因素,D正确。
故选:C。
“淀粉-平衡石假说”认为植物依靠富含“淀粉体”的平衡细胞感受重力的刺激。当重力方向发生改变时,平衡石细胞中的“淀粉体”就会沿着重力方向沉降,引起植物体内一系列信号分子的改变,如通过生长素的运输导致生长素沿着重力刺激的方向不对称分布,从而造成重力对植物生长的影响。
本题考查植物激素的相关知识,意在考查考生能运用所学知识与观点,对某些生物学问题进行解释、推理,做出合理的判断或得出正确的结论.
二、填空题(本大题共5小题,共40.0分)
31.植物在生长过程中会遇到被建筑物或冠层叶片遮挡阳光的情况,为了探究植物对遮阴的反应,研究人员首先测定了不同遮阴环境中光合有效辐射(P)(光合有效辐射是指太阳辐射中对植物光合作用有效的光谱能量)以及蓝光(B)、红光(R)在光合有效辐射中所占的比例。然后,将生长状况一致的某种盆栽植物随机均分成 A、B、C三组,分别置于阳光直射、建筑遮阴和冠层遮阴环境中生长数周,测定叶片中叶绿素的含量,结果如表所示。
实验组别
环境
条件
光合有效辐射(μmol•m-2•s-1)
蓝光比例(B/P)
红光比例(R/P)
叶绿素a含量(mg•g-1)
叶绿素b含量(mg•g-1)
A组
阳光
直射
10500
0.25
0.39
1.21
0.28
B组
建筑
遮阴
1160
0.36
0.29
1.45
0.39
C组
冠层
遮阴
800
0.33
0.27
1.58
0.45
(1)在对光合色素含量进行分析时,提取小麦绿叶中的色素使用的试剂是 。根据实验结果推测:叶绿素b比叶绿素a吸收蓝光的能力更强,判断依据是 。
(2)随着遮阴程度的增大,叶片中叶绿素含量变化趋势是 _________,其生理意义是 。
(3)研究发现,阳生植物受到周围植物遮蔽时,茎伸长速度加快,使株高和节间距增加,叶柄伸长,这种现象称为避阴反应。进一步研究发现,植物可利用光敏色素感知其他植物对本植株的遮蔽。现有野生型和光敏色素B突变型(缺乏有功能的光敏色素B)拟南芥若干,利用这两种材料验证光敏色素B使植物具有避阴反应,则需选择的实验组合有 。
A.野生型拟南芥避阴处理
B.光敏色素B突变型避阴处理
C.野生型拟南芥不避阴处理
D.光敏色素B突变型不避阴处理
【答案】
(1)无水乙醇 遮阴条件下,蓝光比例升高,植物叶片中叶绿素b与叶绿素a的比例增大
(2)逐渐增加 有利于吸收光能,适应遮光环境
(3)ABCD
【解析】
【分析】
1、影响光合作用的外界因素主要有:光照强度、温度和CO2浓度。其中光照强度影响光反应,CO2浓度影响暗反应,进而影响光合作用。
2、矿质元素也影响光合作用。例如,Mg是构成叶绿素的元素。
3、当外界环境条件均适宜时,影响光合作用的因素就是内因,包括叶绿体中色素的含量和酶的活性等。光合作用的强弱与植物本身的遗传物质也有关系。
本题结合“探究植物对遮阴的反应”实验,考查影响光合作用的影响因素,要求考生识记光合色素的提取液、光合色素的功能等相关知识,同时具有一定的实验探究和分析能力,并能结合题目准确作答。
【解答】
(1)叶片中的色素不溶于水而易溶于有机溶剂,提取绿叶中的色素可用无水乙醇。由实验结果可知,蓝光比例升高,植物叶片中叶绿素b与叶绿素a的比例增大,推测叶绿素b比叶绿素a吸收蓝光的能力更强。
(2)据题干信息可知:A、B、C三组的环境条件分别为阳光直射、建筑遮阴和冠层遮阴环境,据表格数据可知随着环境中光照减弱,叶片中叶绿素含量逐渐增多,通过提高叶绿素含量,有利于提高植物的捕光能力,提高光合作用速率,是植物对弱光环境的一种适应。
(3)由题意知,该实验是验证光敏色素B使植物具有避阴反应,实验材料是野生型和光敏色素B突变型(缺乏有功能的光敏色素B)拟南芥若干。实验的自变量分别是植物的种类和光照条件是否遮阴,因变量是植物是否出现避阴反应,即茎伸长是否明显。则实验设计应为野生型拟南芥在正常光下处理和遮阴处理,光敏色素突变型在正常光下处理和遮阴条件下处理,得出的结果是在正常光下,无论野生型还是突变型,都不出现避阴效应,在遮阴条件下,野生型出现避阴效应,而突变型没有出现避阴效应,综合分析选择的实验组合有ABCD。
32.图甲是株盆栽植物,乙图表示该植物不同器官对生长素浓度的反应(a-g代表不同浓度生长素对植物器官的作用。①②③代表芽。④⑤代表茎)。据图回答下列问题:
(1)乙图______点浓度可表示甲图②处生长素浓度,此时②处的生长状况与①处不同的原因是______。如果去掉①,______(选“②”或“③”)会优先发育。
(2)将甲图植物③⑤侧向下水平放置较长时间后,著d点表示④侧生长素浓度,______(填字母)点可表示⑤侧生长素浓度。此时生长素的分布不均是由于______导致平衡石细胞中______的沉降引起的。
(3)若想以发芽的玉米粒为材料证明植物根向地性的感受部位在根冠,应对实验组的发芽玉米粒进行______处理,为了排除其他因素的干扰,培养发芽玉米粒的温度和光照环境最好是______。
【答案】
c (顶芽①产生的生长素向下运输)侧芽②生长素浓度过高,抑制侧芽生长 ② g 重力 淀粉体 切除根冠 适宜的温度和黑暗环境
【解析】解:(1)甲图②处为植物的侧芽,生长素抑制侧芽的生长,对应乙图的c点;①处(顶芽)产生的生长素向下运输积累在②处(侧芽),导致②处生长素浓度过高,从而抑制②生长。如果去掉①,②离顶芽距离比③近,会优先发育。
(2)将甲图植物③⑤侧向下水平放置较长时间后,若d点表示④侧生长素浓度,g点可表示⑤侧生长素浓度。此时生长素的分布不均是由于重力导致平衡石细胞中淀粉体的沉降引起的。
(3)若想以发芽的玉米粒为材料证明植物根向地性的感受部位在根冠,应对实验组的发芽玉米粒进行切除根冠处理,为了排除其他因素的干扰,培养发芽玉米粒的温度和光照环境最好是适宜的温度和黑暗环境。
故答案为:
(1)c (顶芽①产生的生长素向下运输)侧芽②生长素浓度过高,抑制侧芽生长 ②
(2)g 重力 淀粉体
(3)切除根冠 适宜的温度和黑暗环境
1、据图分析,图甲中①处是顶芽,具有顶端优势,生长素接近最适浓度;顶端优势,即顶芽产生的生长素促进顶芽生长,同时顶芽产生的生长素运输到侧芽附近,抑制侧芽的生长.植物水平放置时,由于受到重力的作用,近地侧生长素浓度高于远地侧,而根对生长素最敏感,所以近地侧生长素浓度高抑制生长,背地侧浓度低促进生长植物存在.
2、植物生长素的作用具有两重性,低浓度促进生长,高浓度抑制生长,同时还与植物器官的种类有关,如图乙可体现。
本题考查生长素的生理作用特点及对不同器官的作用,意在考查考生的识图能力、分析曲线的能力和理解判断的能力,属于中等难度题。
33.植物激素是植物正常生长发育不可缺少的调节性物质,人类对于植物激素的研究已经取得了大量的科研成果。如图是以水稻为实验材料的研究,揭示了生长素与细胞分裂素影响植物根系生长的机制。请回答下列问题:
(1)刚刚收获的马铃薯块茎种到土壤里不能发芽,其原因是块茎中含有较多的 ______(填激素名称)使其进入休眠期,要解除它的休眠,促使其发芽,可用与 ______(填激素名称)作用效果类似的化学物质处理。
(2)据图分析,______含量上升会促进根系的生长;促进细胞分裂素氧化酶合成的因素有 ______;细胞分裂素与细胞分裂素氧化酶之间的平衡调控机制属于 ______调节。
(3)水稻插秧前用“移栽灵”处理,可提高成活率,移栽灵的有效成分应该是 ______。(植物生长调节剂的一种)
(4)研究发现A基因可能是合成细胞分裂素氧化酶的关键基因,进而影响水稻根系的生长。为了验证上述推测,科研人员构建了敲除A基因的水稻突变体,继续进行实验。
组别
水稻种类
检测指标
1
a
b
2
普通水稻(野生型)
同上
①请补充上表中a、b处的内容,完善实验方案。a ______;b ______。
②实验的检测结果为 ______,说明A基因是合成细胞分裂素氧化酶的关键基因。
(5)水稻幼苗移栽过程中,为了促进根系快速生长,根据上图分析是否需要添加细胞分裂素,并简述理由 ______。
【答案】
脱落酸 赤霉素 生长素 生长素含量上升、细胞分裂素含量上升 (负)反馈 生长素类调节剂 水稻突变体 根的平均长度 1组水稻根的平均长度短于2组 不需要,因为过多的细胞分裂素会抑制水稻根系的生长
【解析】解:(1)刚刚收获的马铃薯块茎种到土壤里不能发芽,其原因是块茎含有较多的脱落酸,脱落酸会抑制种子的萌发,使土豆进入休眠期。要解除它的休眠,促使其发芽,可用赤霉素处理,赤霉素可促进种子萌发。
(2)由图分析可知,生长素含量上升会促进根系的生长;促进细胞分裂素氧化酶合成的因素有生长素含量上升、细胞分裂素含量上升;细胞分裂素含量上升促进细胞分裂素氧化酶的合成,而细胞分裂素氧化酶的合成又促进细胞分裂素的降解,进而影响细胞分裂素氧化酶的合成,因此二者之间的平衡调控机制属于反馈调节。
(3)由题图可知,生长素含量升高,促进根系生长,水稻插秧前用“移栽灵”处理,可提高成活率,应该是“移栽灵”能促进根系生长,因此有效成分应该是与生长素作用相同的物质,即生长素类似物。
(4)①由题干信息分析可知,实验目的是验证A基因可能是合成细胞分裂素氧化酶的关键基因,进而影响水稻根系的生长,而实验材料是科研人员构建的A基因敲除的水稻突变体,实验检测指标是根的长度,故表格中普通水稻为对照组,则a为实验组,为水稻突变体,b根的平均长度。
②实验的检测结果为1组水稻根的平均长度短于2组,说明A基因是合成细胞分裂素氧化酶的关键基因。
(5)水稻幼苗移栽过程中,为了促进根系快速生长,根据上图分析不需要添加细胞分裂素,因为过多的细胞分裂素会抑制水稻根系的生长。
故答案为:
(1)脱落酸 赤霉素
(2)生长素 生长素含量上升、细胞分裂素含量上升 (负)反馈
(3)生长素类调节剂
(4)水稻突变体 根的平均长度 1组水稻根的平均长度短于2组
(5)不需要,因为过多的细胞分裂素会抑制水稻根系的生长
34.植物生命活动受植物激素的调控。下图一表示种子在解除休眠过程中几种激素的变化情况;图二表示生长素浓度对黄豆根和茎生长的影响;下表是探究不同浓度的生长素溶液对玫瑰插条生根影响的预实验结果。请分析回答:
编号
1
2
3
4
5
6
7
生长素溶液浓度(mol/L)
0
(清水)
10-14
10-12
10-10
10-8
10-6
10-4
平均根长(cm)
2.2
2.8
3.6
4.8
6.3
5.0
3.1
(1)生长素的化学本质是____________________;其作用特点是具有________________
(2)如果黄豆幼苗已经表现出向光性,通过一定方法测得黄豆幼苗向光面的生长素浓度为m,则其背光面生长素浓度为___________。
(3)图一的结果说明植物各种激素不是相互独立的,而是多种激素相互作用共同调节,其中抑制种子萌发的激素是________________
(4)请根据表回答以下问题:
根据预实验在浓度___________之间再配制等浓度梯度的生长素溶液5组。
【答案】
(1)吲哚乙酸;两重性
(2)大于m小于2 m
(3)脱落酸
(4) 10-10~10-6 mol/L
【解析】
【分析】
本题借助图表,考查植物激素的作用和探究实验,要求考生识记相关激素的功能,掌握实验设计的基本原则,解答本题的关键是分析曲线图和表格,能从图表中提取有效信息,结合所学的知识答题。
【解答】
(1)生长素的化学本质是吲哚乙酸,作用特点是具有两重性;
(2)背光面生长素浓度高于向光面,且生长效应强于向光面,所以向光面的生长素浓度为m,则其背光面生长素浓度小于2m大于m;
(3)图一结果说明植物的生命活动受多种激素相互作用共同调节;
(4)据实验的设计原则,探究生长素促进玫瑰插条生根的最适浓度范围的实验步骤如下:
①表中数据显示生长素浓度为10-8mol/L时,平均株高最高,但不能说明浓度10-8mol/L是促进生长的最适浓度,应该在浓度10-10-10-6之间配制等浓度梯度的生长素溶液5组;
②预实验可以为进一步的实验探索实验条件,避免盲目开展实验,也可以检验实验设计的科学性和可行性;
③2,4-D等生长素类似物也属于植物生长调节剂,是通过人工合成与植物激素具有类似生理和生物学效应的物质,具有容易合成、原料广泛和效果稳定等优点。
故答案为:
(1)吲哚乙酸;两重性
(2)大于m小于2 m
(3)脱落酸
(4) 10-10~10-6 mol/L
35.回答下列问题。
实验一:探究生长素类似物2,4-D浓度对月季枝条生根的影响。
(1)由图1的实验结果得出2,4-D促进生根的最适浓度范围是________________。实验结果__________________(能/不能)体现2,4-D作用的两重性。
(2)图2表示植物生长素对植物根生长的促进作用和抑制作用的关系,曲线上C点表示的作用效果是______________________________________________;从图中可以看出,不同浓度的生长素对根生长的促进作用__________________________(一定相同/一定不同/可能相同也可能不同)。
(3)实验二:某生物小组设计了一组实验验证顶端优势产生的机理,设计了如下实验:将生长状况相同的某植物幼苗随机分为A、B、C、D四组。其中A组不作任何处理,B、C、D三组除去顶芽后,C组再在去顶芽处放置含生长素的琼脂块,D组___________________________。将四组幼苗放在相同且适宜的环境中培养一段时间后,记录侧芽的生长状况。预期结果中______________组的侧芽不生长。
【答案】
(1)10-11~10-10;能
(2)既不促进生长也不抑制生长;可能相同也可能不同
(3)在去顶芽处放置不含生长素的琼脂块;A、C
【解析】
【分析】
本题考查生长素相关的知识点,熟知生长素的生理作用和作用特点是解题的关键,题目难度适中。
【解答】
(1)由图1的实验结果得出2,4-D促进生根的最适浓度范围是10-11~10-10mol/L。图1中蒸馏水处理的组为对照组,当2,4-D浓度大于10-8mol/L时,抑制了根的生长,所以该实验结果能体现2,4-D作用的两重性。
(2)图2表示植物生长素对植物根生长的促进作用和抑制作用的关系,曲线上C点表示的作用效果是既不促进生长也不抑制生长;从图中可以看出,当生长素浓度为m和2m时,促进作用相同,所以不同浓度的生长素对根生长的促进作用可能相同也可能不同。
(3)其中A组不作任何处理,为对照组,B、C、D三组除去顶芽后,C组再在去顶芽处放置含生长素的琼脂块,D组在去顶芽处放置不含生长素的琼脂块。将四组幼苗放在相同且适宜的环境中培养一段时间后,记录侧芽的生长状况。顶端优势是由于顶芽产生的生长素运往侧芽,侧芽处生长素浓度较高,抑制了侧芽的生长,由于A和C组侧芽处生长素浓度较高,所以预期结果中A和C组的侧芽不生长。
合成
分布
功能
生长素
幼芽、幼叶和发育中的种子等生长旺盛的部位。
在植物体各器官都有分布,但相对集中地分布在生长旺盛的部分。
生长素在细胞水平上起着促进细胞伸长生长、诱导细胞分化等作用;在器官水平则影响器官的生长、发育,如促进侧根和不定根发生;影响花、叶和果实发育等。
赤霉素
主要是未成熟的种子、幼芽、幼根等。
主要分布在植株生长旺盛的部位。
促进细胞伸长,从而引起植株增高;促进细胞分裂与分化;促进种子萌发、开花和果实发育。
细胞分裂素
主要是根尖、茎尖等。
主要分布于进行细胞分裂的部位。
促进细胞分裂;促进芽的分化、侧枝发育、叶绿素合成;延缓叶片的衰老。
脱落酸
根冠、萎蔫的叶片等。
将要脱落或休眠的器官和组织中较多。
抑制细胞的分裂;促进气孔关闭;维持种子休眠;促进叶和果实的衰老和脱落。
乙烯
植物体各个部位
各器官、组织中都有,将要脱落或休眠的器官和组织中较多
促进果实成熟;促进开花;促进叶、花、果实脱落。
本题通过生长素与细胞分裂素影响植物根系生长的机制图解,考查不同植物激素的相互作用,使学生进一步理解植物的生长、发育是多种激素相互作用的结果,同时考查学生的实验能力,使其学以致用,解决生活中的实际问题。
相关资料
更多

