人教版 (2019)选择性必修1第3章 体液调节第2节 激素调节的过程同步测试题
展开第3章 第2节
[基础达标]
题组一 血糖平衡调节
1.如图是血糖调节模型,有关叙述正确的是( )
A.曲线ab段与ef段血糖浓度上升的原因相同
B.曲线bc段与de段血液中胰岛素变化趋势相同
C.fg段血糖维持相对稳定是神经—激素调节的结果
D.当血糖偏低时,胰高血糖素可促进肝糖原和肌糖原的水解以提高血糖浓度
【答案】C 【解析】曲线ab段血糖浓度上升是由于食物的消化和吸收,而ef段血糖浓度上升是由于肝糖原的分解;曲线bc段血液中胰岛素含量上升,从而降低血糖浓度,de段时运动需要消耗大量葡萄糖,因此血液中胰岛素含量下降,两者血液中胰岛素的变化趋势不同;在血糖调节中,神经调节和激素调节都起着非常重要的作用;肝糖原可以分解成葡萄糖,以维持血糖浓度相对稳定,而肌糖原不能分解为葡萄糖。
2.胰岛素依赖型糖尿病是一种自身免疫病,主要特点是胰岛B细胞数量减少、血中胰岛素低、血糖高等。下列相关叙述正确的是( )
A.胰岛素和胰高血糖素通过协同作用调节血糖平衡
B.胰腺导管堵塞会导致胰岛素无法排出,血糖升高
C.血糖水平是调节胰岛素和胰高血糖素分泌的最重要因素
D.胰岛素受体是胰岛素依赖型糖尿病患者的自身抗原
【答案】C 【解析】胰岛素和胰高血糖素通过拮抗作用调节血糖平衡;胰腺导管堵塞会导致胰液无法排出,但不影响胰岛素的排出,激素是弥散到体液中的;血糖水平的高低能直接调节胰岛素和胰高血糖素的分泌;胰岛素依赖型糖尿病患者的发病机理可能是抗体把自身的胰岛B细胞当做抗原进行攻击,使胰岛B细胞受损,数量减少,导致血液中胰岛素浓度低,血糖浓度高。
3.如图是胰岛素调节血糖含量的模型,下列相关叙述错误的是( )
A.图中甲表示胰岛B细胞
B.胰岛素作用的结果会反过来影响胰岛素的分泌
C.当胰岛素分泌过多时,可抑制垂体和下丘脑的活动
D.胰岛素能促进组织细胞加速摄取、利用和储存葡萄糖
【答案】C 【解析】图中甲能分泌胰岛素,则甲为胰岛B细胞;分析题图,胰岛素分泌增加使血糖浓度下降,血糖浓度下降后胰岛素的分泌减少;胰岛B细胞的分泌活动不受垂体控制;胰岛素能够促进组织细胞加速摄取、利用和储存葡萄糖。
题组二 甲状腺激素分泌的分级调节
4.如图表示甲状腺激素的分级调节过程,其中甲、乙代表结构,①~③代表激素。下列相关叙述错误的是( )
A.甲是下丘脑,乙是垂体
B.①是促甲状腺激素释放激素
C.③的靶细胞是几乎所有组织细胞
D.该调节过程不受神经调节的影响
【答案】D 【解析】根据甲状腺激素的分级调节的过程可知,图中甲是下丘脑,①是下丘脑分泌的促甲状腺激素释放激素,乙是垂体,②是垂体分泌的促甲状腺激素,A、B正确。③是甲状腺分泌的甲状腺激素,甲状腺激素可以作用在全身几乎所有的组织细胞上,促进新陈代谢,C正确。图中的调节过程也要受神经调节的调控,D错误。
5.研究人员只用某种植物种子饲喂三只年龄、生理状态相同的同种实验鼠,一个月之后,测定实验鼠血液中的甲状腺激素和促甲状腺激素的含量,结果甲状腺激素仅为对照鼠的一半,促甲状腺激素却比对照鼠多。下列推测合理的是( )
A.下丘脑分泌的促甲状腺激素过多能促使甲状腺增生
B.该植物种子中可能缺乏碘元素,影响实验鼠甲状腺激素的合成
C.实验鼠体内促甲状腺激素释放激素的含量比对照鼠少
D.甲状腺激素分泌过多会促进促甲状腺激素的合成和分泌
【答案】B 【解析】根据题意,用某种植物种子饲喂的小鼠,其血液中的甲状腺激素的含量仅为对照鼠的一半,促甲状腺激素却比对照鼠多,这说明饲喂的食物中可能缺乏碘元素,影响实验鼠甲状腺激素的合成,B推测合理。
6.下面关于下丘脑、垂体、甲状腺3种内分泌腺所分泌的激素之间相互关系的叙述,不正确的是( )
A.下丘脑分泌的促甲状腺激素释放激素能促进垂体分泌促甲状腺激素
B.垂体分泌的促甲状腺激素能促进甲状腺分泌甲状腺激素
C.甲状腺激素可以抑制下丘脑和垂体的活动
D.促甲状腺激素可以抑制下丘脑和甲状腺的活动
【答案】D 【解析】下丘脑中的神经内分泌细胞所分泌的促甲状腺激素释放激素,能刺激垂体合成和分泌促甲状腺激素,而促甲状腺激素能促进甲状腺分泌甲状腺激素。当血液中甲状腺激素含量升高时,就会抑制下丘脑和垂体的活动,使促甲状腺激素释放激素和促甲状腺激素分泌减少。
题组三 激素调节的特点
7.下列关于人体激素调节的叙述,错误的是( )
A.1 mg甲状腺激素能使人体产热增加4 200 kJ,体现了激素调节的微量、高效
B.一些糖尿病人常用胰岛素控制血糖含量,他们需要在饭前口服少量胰岛素
C.激素分子虽然弥散在全身的体液中,但绝大多数激素只能作用于特定的器官、细胞
D.短时期食物中缺碘,人体内甲状腺激素的含量会出现减少、增加、稳定的变化过程
【答案】B 【解析】胰岛素的化学本质为蛋白质,口服会在消化道中被相应的消化酶分解,失去功效,应通过注射法给药。
8.在维持人体稳态中,神经调节和激素调节通过不同方式发挥作用。与神经调节相比,激素调节的特点是( )
A.作用时间较短
B.作用时间较长
C.反应速度较快
D.通过反射弧起作用
【答案】B
[能力提升]
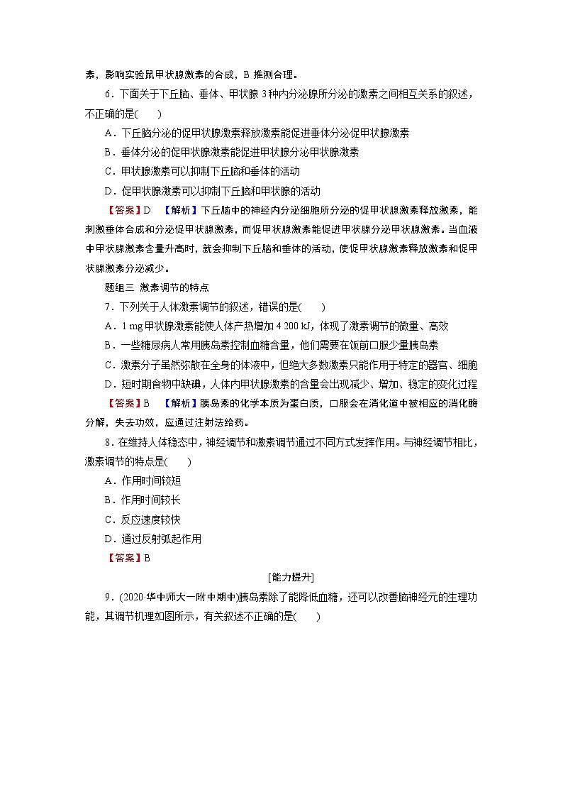
9.(2020·华中师大一附中期中)胰岛素除了能降低血糖,还可以改善脑神经元的生理功能,其调节机理如图所示,有关叙述不正确的是( )
A.胰岛素受体的激活能加快神经元对葡萄糖的摄取,从而降低血糖
B.胰岛素受体的激活可以抑制神经元中炎症因子的释放,从而抑制神经元的凋亡
C.由图可推测,某些糖尿病患者可能胰岛功能正常,且胰岛素含量偏高
D.图示能体现神经元细胞膜的信息交流功能
【答案】B 【解析】分析图示可知,胰岛素受体激活后,能加快神经元对葡萄糖的摄取,从而降低血糖,A正确;胰岛素作用于受体,可以直接抑制神经元的凋亡,无需炎症因子参与,该过程能体现细胞膜的信息交流功能,B错误、D正确;由图可知,胰岛素通过与特定受体结合发挥作用,某些糖尿病患者可能受体失活或某些物质与受体特异性结合,出现胰岛功能正常,且胰岛素含量偏高,但血糖很高的现象,C正确。
10.澳大利亚科学家研究肥胖引发2型糖尿病的机制时,发现脂肪细胞会向血液中释放一种名为色素上皮衍生因子(PEDF)的蛋白质,这种蛋白质能导致肌肉和肝脏对胰岛素不再敏感,因此胰岛只能靠生产更多的胰岛素来抵消这种蛋白质带来的负面影响。图甲、乙分别表示人体内神经系统对血糖进行调节的过程和Ⅰ激素发挥作用的一种机制。图中Ⅰ、Ⅱ、Ⅲ表示参与血糖调节的激素。下列叙述正确的是( )
A.Ⅱ激素能促进血糖进入组织细胞
B.Ⅰ、Ⅱ激素间存在协同作用和拮抗作用
C.结构A只通过分级调节来调控血糖浓度
D.2型糖尿病患者的病因可能是PEDF降低Ⅰ激素受体的敏感性
【答案】D 【解析】由图甲分析可知,Ⅰ激素为胰岛素,具有降血糖的功能,能促进血糖进入组织细胞,A错误;Ⅰ激素为胰岛素,Ⅱ激素为胰高血糖素,两者在调节血糖平衡方面存在拮抗作用,B错误;结构A为下丘脑,产生的兴奋可直接刺激胰岛分泌相关激素调节血糖,不存在分级调节,C错误;根据题干信息可知,2型糖尿病可能是由PEDF导致肌肉和肝脏对Ⅰ激素胰岛素不再敏感引起的,D正确。
11.(2020·山东东营检测)如图表示人体中某些激素分泌和调节的过程,下列叙述错误的是( )
A.①②所表示的都是促进作用
B.激素甲、乙、丙都有其特定的靶器官
C.图中激素通过血液运输到靶器官
D.激素乙是促甲状腺激素,丙是甲状腺激素
【答案】B 【解析】图中激素甲表示促甲状腺激素释放激素,激素乙表示促甲状腺激素,激素丙表示甲状腺激素,①②为促进作用,③④为抑制作用,A正确;激素丙表示甲状腺激素,几乎作用于全身细胞,B错误;激素分泌后进入血液,通过血液运输到靶器官,C正确;激素乙是促甲状腺激素,丙是甲状腺激素,D正确。
12.(2019·广州模拟)如图表示胰岛素与胰高血糖素在调节葡萄糖代谢中的相互关系,当血糖浓度降低时,激素①分泌量增加。请据图分析回答:
(1)图中激素①为__________。
(2)饭后半小时,图中的激素②将发生的变化是____________________。该激素是由__________分泌的。某学生不吃早餐,2小时后表现出精力不旺盛、注意力不集中的状态,主要原因是____________。
(3)1889年科学家发现摘除狗的胰脏后狗会出现糖尿病症状,因此,他们提出胰脏是分泌“抗糖尿病物质”的器官。同时有人发现结扎胰导管后导致腺泡组织变性,但胰岛不变化,结扎动物也不产生糖尿病症状。该现象说明____________________。
(4)激素①和激素②都作用于肝脏,其作用区别在于激素①能______________________;激素②能____________。激素②能作用于几乎全身组织而激素①不能,说明激素调节具有____________的特点。
(5)胰岛素分泌的调节既有体液调节又有神经调节,这与胰岛B细胞上的多种受体有关。下列物质中可被胰岛B细胞受体识别的有________。(填序号)
①胰淀粉酶 ②胰高血糖素
③促甲状腺激素 ④神经递质
【答案】(1)胰高血糖素
(2)分泌增加 胰岛B细胞 血糖浓度降低,机体供能不足
(3)糖尿病的产生与胰岛有关,而与腺泡无关
(4)促进糖原分解或非糖物质转化为葡萄糖 促进糖原合成 作用于靶器官和靶细胞
(5)②④
【解析】(1)由题中“当血糖浓度降低时,激素①分泌量增加”可知激素①为胰高血糖素;由图可知激素②作用于几乎全身组织细胞,且该激素与血糖调节有关,因此,胰岛分泌的激素②为胰岛素。(2)饭后半小时,血糖浓度升高,因此图中的激素②分泌增加,该激素是由胰岛B细胞分泌的。血糖是人体的主要能源物质,该学生不吃早餐,血糖浓度降低,机体供能不足,使该学生表现出精力不旺盛、注意力不集中的状态。(3)从图中看出,胰脏包括胰岛和腺泡两部分,摘除狗的胰脏后狗会出现糖尿病症状,而结扎动物腺泡组织但胰岛不变化,结扎动物不产生糖尿病症状,该现象说明糖尿病的产生与胰岛有关,而与腺泡无关。(4)胰岛素和胰高血糖素都作用于肝脏,其作用区别在于胰岛素能促进糖原合成;胰高血糖素能促进糖原分解或非糖物质转化为葡萄糖。胰岛素能作用于几乎全身组织细胞,而胰高血糖素不能,说明激素调节具有作用于靶细胞、靶器官的特点。(5)胰岛素分泌的调节方式主要有以下几个方面:首先胰岛细胞能接受血液中葡萄糖浓度升高的直接刺激,从而使其分泌活动增强。其次血糖升高引起下丘脑某一区域兴奋,兴奋通过传出神经到达胰岛B细胞,所以胰岛B细胞具有接受来自突触前膜释放的神经递质的受体。最后,胰高血糖素能促进胰岛素的分泌,因此胰岛B细胞上具有胰高血糖素的受体。
13.如图表示某高等动物激素的分泌及作用机制,结合所学知识及图中相关信息回答以下问题。
(1)若a、b过程表示激素①分泌的分级调节;c、d的调节过程是:当激素①的含量增加到一定程度时,对甲和垂体的分泌活动起________________________________________ ________________________________
作用。若激素①表示性激素,则物质b是________________________,据图分析,激素①进入靶细胞的方式是________。
(2)激素①进入靶细胞内,通过Ⅰ、Ⅱ过程影响蛋白质的形成,这个过程主要说明了能通过影响____________过程而调节生命活动。
(3)若结构乙表示胰岛B细胞,结构甲通过释放“某化学物质”可直接影响激素②的形成与分泌,该化学物质称为____________;激素②的生理功能是_________________ _______________________________________________________。
(4)如果丙器官中细胞分泌甲状腺激素,那么该激素的靶细胞是___________________等。
【答案】(1)抑制(反馈调节、负反馈调节) 促性腺激素 自由扩散
(2)基因的表达
(3)神经递质 促进组织细胞加速摄取、利用和储存葡萄糖
(4)组织细胞、垂体细胞、下丘脑细胞
【解析】(1)当激素①的含量增加到一定程度时,对甲和垂体的分泌活动起负反馈调节作用。如果激素①表示的是性激素,物质b应是垂体分泌的促性腺激素。性激素的化学本质是脂质中的固醇,其进入细胞的方式属于自由扩散。(2)由图可知Ⅰ过程是转录,Ⅱ过程是翻译,这两个过程是基因的表达。(3)结构甲表示下丘脑,可通过传出神经释放神经递质直接作用于胰岛B细胞,影响胰岛素的分泌。胰岛素可促进组织细胞摄取、利用和储存葡萄糖。(4)甲状腺激素可促进几乎全身组织细胞的新陈代谢、还可反馈调节下丘脑、垂体的活动。
14.(2020·齐鲁名校联考)不同激素的受体所处的位置不同,有的位于细胞膜上,有的位于细胞内部。结合图示回答下列问题。
(1)激素作用的一种机理是:激素和细胞膜上的特异性受体结合后。将受体激活,进一步产生第二信使c-AMP等物质,经过一系列信号传递产生生理效应。如果图中细胞为肝细胞,激素B为胰高血糖素,则图中的生理效应是指_______________________________,该细胞也可成为生长激素的靶细胞,但受体b________(填“能”或“不能”)同时识别生长激素,原因是____________________。
(2)固醇类激素的受体位于细胞内,图中激素A与受体a结合形成的复合物进入细胞核,再与核蛋白结合后可调控基因的________过程。如果激素A为糖皮质激素,该激素形成的生理效应为加速蛋白质分解,进而转变为葡萄糖,则该激素与胰岛素在调节血糖方面表现为________作用。
(3)结合图中两种激素的作用过程,得出激素的功能是______________________。
【答案】(1)促进肝糖原分解,促进非糖物质转变为糖 不能 受体对激素的识别具有特异性
(2)转录(答“表达”也可) 拮抗
(3)作为信使传递信息
【解析】(1)胰高血糖素被肝细胞膜上的受体识别后,在肝细胞内产生的生理效应是:促进肝糖原分解和非糖物质转变为糖,葡萄糖进入血液,使血糖浓度升高。激素和受体的结合具有特异性,胰高血糖素的受体不能识别生长激素。(2)从图中看出,激素A和受体a结合后形成的复合物进入细胞核,与核蛋白结合使DNA转录形成mRNA,即调控转录过程,糖皮质激素产生的生理效应为加强蛋白质分解,进而转变为葡萄糖,葡萄糖进入血浆会使血糖升高,而胰岛素的作用是加速组织细胞摄取、储存和利用葡萄糖,起到降血糖的作用,因此,糖皮质激素和胰岛素在血糖调节方面表现为拮抗作用。(3)激素既不组成细胞结构,也不供能,也不起催化作用,而是改变细胞内原有的生理活动,实则为细胞代谢提供信息。
人教版 (2019)选择性必修1第3章 体液调节第2节 激素调节的过程课后作业题: 这是一份人教版 (2019)选择性必修1第3章 体液调节第2节 激素调节的过程课后作业题,共7页。
人教版 (2019)选择性必修1第3章 体液调节第2节 激素调节的过程综合训练题: 这是一份人教版 (2019)选择性必修1第3章 体液调节第2节 激素调节的过程综合训练题,共28页。试卷主要包含了拮抗,协同,激素之间的反馈调节关系,8~1,回答下列关于生命活动调节的问题等内容,欢迎下载使用。
高中生物第2节 激素调节的过程练习题: 这是一份高中生物第2节 激素调节的过程练习题,共22页。试卷主要包含了9~6,动物激素分级调节的两个认识误区,激素调节的特点等内容,欢迎下载使用。

