- 【培优分级练】高中生物(人教版2019)选择性必修第一册 2.2《神经调节的基本方式》同步分级练(含解析) 试卷 2 次下载
- 【培优分级练】高中生物(人教版2019)选择性必修第一册 2.3《神经冲动的产生和传导》同步分级练(含解析) 试卷 1 次下载
- 【培优分级练】高中生物(人教版2019)选择性必修第一册 2.4《神经系统的分级调节》同步分级练(含解析) 试卷 1 次下载
- 【培优分级练】高中生物(人教版2019)选择性必修第一册 2.5《人脑的高级功能》同步分级练(含解析) 试卷 1 次下载
- 【培优分级练】高中生物(人教版2019)选择性必修第一册 3.1《激素与内分泌系统》同步分级练(含解析) 试卷 1 次下载
高中生物人教版 (2019)选择性必修1第2节 激素调节的过程当堂检测题
展开3.2 激素调节的过程
知识梳理
教学重点
激素调节的过程、调节方式及调节机制
教学难点
激素调节的过程、调节方式及调节机制
一、血糖平衡调节
调节方式:神经-体液调节
(1)神经间接调节——即神经系统通过控制内分泌腺(胰岛A、B细胞及肾上腺)分泌激素,再通过激素控制血糖浓度。
(2)激素直接调节
调节机制:(负)反馈调节
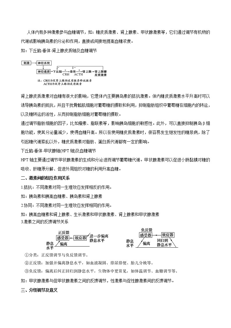
人体内有多种激素参与血糖调节,如:糖皮质激素、肾上腺素、甲状腺激素等,它们通过调节有机物的代谢或影响胰岛素的分泌和作用,直接或间接地提高血糖浓度。
如:下丘脑-垂体-肾上腺皮质轴及血糖调节
肾上腺皮质激素对血糖有很大的影响,它是体内主要胰岛素的拮抗激素。体内糖皮质激素水平升高时可以诱导胰岛素的抵抗,并且干扰骨骼肌细胞对葡萄糖的摄取和利用,抑制脂肪组织中葡萄糖在细胞内的转运,以及糖转运的活性,从而抑制脂肪细胞对葡萄糖的摄取。
通过调节脂肪细胞的因子,比如瘦素、脂联素等,影响胰岛细胞的敏感性。此外,可以直接抑制胰岛β细胞功能,使其分泌量减少,使得血糖升高。所以在使用糖皮质激素时,很容易发生继发性的糖尿病,除了引起糖代谢紊乱以外,糖皮质激素对脂肪、蛋白质代谢都有一定的影响。
下丘脑-垂体-甲状腺轴(HPT轴)及血糖调节
HPT轴主要通过调节甲状腺激素的生成和分泌进而调节葡萄糖代谢。甲状腺激素可以促进小肠黏膜对糖的吸收、肝糖原分解、促进外周组织对糖的利用升高血糖。
二、激素间的相互作用关系
1.拮抗:不同激素对同一生理效应发挥相反的作用。
如:胰岛素和胰高血糖素、胰岛素和肾上腺素
2.协同:不同激素对同一生理效应发挥相同的作用。
如:胰高血糖素和肾上腺素、生长激素和甲状腺激素、肾上腺素和甲状腺激素
3.激素之间的反馈调节关系
①分类:正反馈调节与负反馈调节。
②正反馈:加强并偏离静息水平,如血液凝固、排尿排便、胎儿分娩等。
③负反馈:偏离后纠正回归到静息水平,生物体中更常见,如体温调节、血糖调节等。
如:甲状腺激素与促甲状腺激素之间的反馈调节,性激素与促性腺激素间的反馈调节。
三、分级调节及意义
1.下丘脑-垂体-甲状腺轴
甲状腺激素分泌调节的机制:分级调节、反馈调节
下丘脑-垂体-肾上腺皮质轴 下丘脑-垂体-性腺轴
2. 意义:
分级调节是一种分层控制的方式,比如:下丘脑能够控制垂体,再由垂体控制相关腺体。
反馈调节是一种系统自我调节的方式,指的是系统本身工作的效果,反过来又作为信息调节该系统的工作。反馈调节是生命系统中非常普遍的调节机制,有正反馈和负反馈调节两种方式。正反馈调节使得系统偏离平衡,负反馈调节使得系统回归平衡。生命系统的调节多数属于负反馈调节。
分级调节是具体的生命活动调节过程,而反馈调节则是生命活动调节的普遍方式。分级调节属于反馈调节过程中的一部分。分级调节可以放大激素的调节效应,形成多级反馈调节,有利于精细调控,从而维持机体的稳态。
四、激素调节的特点
(1)微量和高效
(2)通过体液运输
(3)作用于靶器官、靶细胞
①能被特定激素作用的器官、细胞就是该激素的靶器官、靶细胞。
②并非所有激素都对全身细胞起作用。
③激素一经靶细胞接受并起作用后就被灭活了。体内需要源源不断地产生激素,维持激素含量的动态平衡。
五、信息分子
生物体内、外具有调节细胞生命活动的化学物质被称为信息分子。它既非营养物,又非能源物质和结构物质,而且也不是酶,它们主要是用来在细胞间和细胞内传递信息。激素、递质、淋巴因子都是信息分子,它们的功能是同细胞受体结合,传递细胞信息。
激素种类多、量极微,既不组成细胞结构,又不提供能量,也不起催化作用,也不参加具体的代谢过程。在体内作为信息分子,随体液到达靶细胞,来传递信息,使靶细胞原有的生理活动发生变化,调节代谢及生理过程的进行速度和方向。
因此,激素只对特定的代谢和生理过程起调节作用,从而使机体的活动更适应于内环境的变化。
课后培优练级练
培优第一阶——基础过关练
一、单选题
1.下列关于下丘脑与垂体的叙述,正确的是()
A. 垂体可通过神经细胞支配其他内分泌腺
B. 垂体分泌的激素通过管道运输到体液中
C. 甲状腺激素能作用于下丘脑但不能作用于垂体
D. 神经系统和内分泌系统的功能可通过下丘脑相联系
【答案】
D
【解析】
【分析】
本题考查激素调节的知识点,熟知激素调节的过程、特点及与神经调节的关系,是解题的关键,题目难度适中。
【解答】
A.垂体通过释放促激素调节其他内分泌腺,A错误;
B.内分泌腺没有导管,将激素直接分泌到体液中,B错误;
C.甲状腺激素对全身几乎所有细胞起作用,甲状腺激素能作用于下丘脑也能作用于垂体,C错误;
D.下丘脑的部分细胞既能传导神经冲动,又有分泌激素的功能,故神经系统和内分泌系统的功能可通过下丘脑相联系,D正确。
故选D。
2.下表为某人血液化验的两项结果:
项目
测定值
参考范围
单位
甲状腺激素
10.0
3.1~6.8
p mol/L
胰岛素
1.7
5.0~20.0
m IU/L
据此分析,其体内最可能发生的是()
A. 神经系统的兴奋性降低 B. 血糖含量低于正常
C. 促甲状腺激素分泌减少 D. 组织细胞摄取葡萄糖加速
【答案】
C
【解析】
【分析】
本题主要考查了甲状腺激素和胰岛素的作用,意在考查考生的识表能力和理解所学知识要点,把握知识间内在联系的能力;能运用所学知识,对生物学问题作出准确的判断。
【解答】
A.图表中甲状腺激素的含量明显高于正常值,而甲状腺激素能提高神经系统的兴奋性,A错误;
B.图表中胰岛素的含量明显低于正常值,而胰岛素能够降低血糖浓度,使得血糖含量高于正常,B错误;
C.图表中甲状腺激素的含量明显高于正常值,甲状腺激素会抑制促甲状腺激素的分泌,使得促甲状腺激素的分泌减少,C正确;
D.图表中胰岛素的含量明显低于正常值,而胰岛素能够降低血糖浓度,使得组织细胞摄取葡萄糖变慢,D错误。
故选C。
3.如图为人体内甲状腺激素分泌的调节过程,甲、乙、丙表示不同的器官,a、b、c表示三种不同的激素。下列叙述中,正确的是()
A. 器官甲除分泌激素a外,还可以合成和分泌促胰岛素
B. a、b、c均靠体液传输,只运输给靶器官和靶细胞
C. 激素c分泌增加,对器官甲、丙均有抑制作用
D. 器官丙还可以分泌生长激素,与激素c的作用为协同作用
【答案】
C
【解析】
【分析】
本题主要考查甲状腺激素的分泌和调节,意在考查考生的识图能力和理解所学知识要点,把握知识间内在联系,形成知识网络结构的能力;能运用所学知识,准确判断问题的能力。关键是弄清各器官和激素在甲状腺激素的分泌和负反馈调节过程中的地位与作用,难度适中。
1、据图分析:图中甲表示垂体,乙表示甲状腺,丙表示下丘脑,b表示促甲状腺激素释放激素,a表示促甲状腺激素,c表示甲状腺激素。
2、甲状腺激素的分泌调节过程是:下丘脑可以分泌促甲状腺激素释放激素作用于垂体,促进垂体分泌促甲状腺激素作用于甲状腺,促进甲状腺分泌甲状腺激素增加,血液中甲状腺激素增加后通过负反馈调节影响下丘脑和垂体的分泌,使二者的分泌减少。
【解答】
A.器官甲是垂体,胰岛素的分泌不受垂体控制,垂体不能合成和分泌促胰岛素,A错误;
B.a、b、c均靠体液传输,运输到全身各处,只能作用于靶器官和靶细胞,B错误;
C.激素c甲状腺激素分泌增加,对甲垂体、丙下丘脑分泌激素a、b有抑制作用,C正确;
D.器官丙是下丘脑,而生长激素是垂体分泌的,生长激素和甲状腺激素具有协同作用,共同促进生长发育,D错误。
故选C。
4.下列关于人体激素及其靶器官(或细胞)的说法,错误的是()
A. 抗利尿激素只作用于输尿管 B. 促甲状腺激素只作用于甲状腺
C. 促甲状腺激素释放激素只作用于垂体 D. 胰岛素几乎作用于全身所有细胞
【答案】
A
【解析】
【分析】
本题考查了激素调节特点,激素的靶细胞,意在考查考生的识记理解和运用能力,难度适中。
【解答】
A.抗利尿激素作用于肾小管和集合管,促进对水的重吸收作用,使尿量减少,A错误;
B.促甲状腺激素只作用于甲状腺,促使甲状腺激素分泌,B正确;
C.促甲状腺激素释放激素与只能与垂体细胞膜上相应的受体结合,进而对垂体细胞的分泌活动进行调节,C正确;
D.胰岛素几乎作用于全身所有细胞,促进细胞加速摄取、储存、利用葡萄糖,D正确。
故选A。
5.褪黑素是由哺乳动物的松果体(位于脑中的一种内分泌腺)产生的激素,它能缩短入睡时间、延长睡眠时间,从而起到调整睡眠的作用。褪黑素的分泌调节过程如图所示,下列叙述错误的是( )
A. 持续长时间光照会导致褪黑素分泌不足
B. 完成褪黑素分泌调节的结构基础是反射弧
C. 褪黑素分泌调节的过程体现了分级调节的特点
D. 褪黑素和甲状腺激素对下丘脑的调节机制类似
【答案】
C
【解析】
【分析】
本题考查神经调节和体液调节的关系相关知识点,意在考查识记理解能力和获取信息能力。
分析图解,暗信号通过“视网膜→下丘脑→松果体”途径对生物钟进行调控,该调控过程包括神经调节和体液调节,其中神经调节的反射弧为:视网膜为感受器、传入神经、下丘脑为神经中枢、传出神经、传出神经末梢及其支配的松果体为效应器;图中松果体分泌的褪黑素能够通过体液运输反作用于下丘脑,抑制下丘脑的活动,属于反馈调节。
【解答】
A.据图分析可知,持续长时间光照会导致松果体活动减弱,褪黑素分泌不足,A正确;
B.完成褪黑素分泌调节的结构基础是反射弧,B正确;
C.据分析可知,褪黑素分泌调节的过程没有体现分级调节特点,C错误;
D.据分析可知,褪黑素和甲状腺激素对下丘脑的调节机制类似,都存在反馈调节机制,D正确。
故选C。
6.肾上腺糖皮质激素是一种可使血糖升高的动物激素,当人体受到某一外界刺激后体内会发生如图所示的过程,下列相关叙述不正确的是( )
A. 肾上腺糖皮质激素的分泌具有反馈调节的特点,因此其含量能较长时间在血液中保持相对稳定
B. 肾上腺糖皮质激素与胰高血糖素具有协同作用
C. 下丘脑促进肾上腺糖皮质激素和胰高血糖素的分泌调节机理相同
D. 下丘脑中既有接受神经递质的受体也有接受糖皮质激素的受体
【答案】
C
【解析】【解析】
据图分析,肾上腺糖皮质激素的分泌具有反馈调节的特点,因此其含量能较长时间在血液中保持相对稳定,A正确;
肾上腺糖皮质激素可升高血糖,因此其与胰高血糖素在调节血糖方面具有协同作用,B正确;
血液中胰岛素和胰高血糖素的含量既受血糖浓度的影响,也受下丘脑的神经调节,而肾上腺糖皮质激素是下丘脑、垂体通过产生相关激素促进其分泌的,没有神经调节,C错误;
据图分析,下丘脑中有接受神经递质和糖皮质激素的受体,D正确。
故选C。
7.下列关于激素的叙述,错误的是()
A. 肾上腺素发挥作用后被灭活
B. 由胰腺分泌的促胰液素是被人类发现的第一个激素
C. 激素调节过程中存在反馈调节
D. 分析血样中相关激素水平可帮助诊断甲状腺疾病
【答案】
B
【解析】
【分析】
本题考查激素调节等知识点,考查学生识记能力、理解能力及分析能力。解题的关键是掌握激素调节的特点、水盐平衡调节的过程、激素的分级调节和反馈调节以及内环境中稳态原理的应用。
【解答】
A.激素发挥作用后会被灭活,以保证体内源源不断产生激素,维持体内激素含量稳定,A正确;
B.由小肠黏膜分泌的促胰液素是被人类发现的第一个动物激素,B错误;
C.激素调节过程中激素作用效果反过来作为信息调节激素的分泌量,为反馈调节,C正确;
D.激素分泌后进入血液进行运输,故对血样中相关激素水平的分析可帮助诊断内分泌腺疾病,D正确。
故选B。
8.下列有关人体内激素的叙述,正确的是( )
A. 运动时,肾上腺素水平升高,可使心率加快,说明激素是高能化合物
B. 饥饿时,胰高血糖素水平升高,促进糖原分解,说明激素具有酶的催化活性
C. 进食后,胰岛素水平升高,其既可加速糖原合成,也可作为细胞的结构组分
D. 青春期,性激素水平升高,随体液到达靶细胞,与受体结合可促进机体发育
【答案】
D
【解析】
【分析】
本题考查动物激素的调节,要求考生识记动物体内主要的内分泌腺及其分泌的激素的种类和功能,掌握激素作用的特点,明确激素只有调节功能,再结合所学的知识准确判断各选项。
1、激素作用的一般特征:
(1)微量高效;
(2)通过体液运输;
(3)作用于靶器官、靶细胞。
2、激素既不组成细胞结构,又不提供能量,也不起催化作用,而是随体液到达靶细胞,使靶细胞原有的生理活动发生变化,是调节生命活动的信息分子。
【解答】
A、激素只具有调节功能,不能提供能量,不属于高能化合物,A错误;
B、激素只有调节功能,不具有酶的催化活性,B错误;
C、激素不能作为细胞的结构组分,C错误;
D、青春期,性腺分泌的性激素水平升高,性激素随体液运输到达靶细胞,与相应的受体结合,促进生殖器官的发育以及生殖细胞的形成,D正确。
故选:D。
9.下列有关动物生命活动调节的叙述,错误的是( )
A. 激素调节具有微量和高效的特点
B. 只有激素和神经递质才能调节生命活动
C. 性激素分泌的调节机制是反馈调节和分级调节
D. 甲状腺激素的受体分布在机体的几乎所有细胞上
【答案】
B
【解析】
【分析】
本题主要考查了动物生命活动的调节,属于理解层次的考查。
【解答】
A.激素调节具有微量和高效的特点,A正确;
B.动物生命活动的调节是通过神经-体液-免疫共同协调配合实现的,B错误;
C.性激素分泌是通过促性腺激素释放激素和促性腺激素来分级调节,性激素含量增加又会通过反馈调节影响促性腺激素释放激素和促性腺激素的分泌,性激素的分泌同时也受神经的调节,C正确;
D.甲状腺激素的受体分布在机体的几乎所有细胞上。D正确。
故选B。
二、填空题
10.如图为人体生命活动调节的部分途径示意图,其中甲~丁代表器官或细胞,①~⑤代表激素。请据图回答下列问题。
(1)甲代表的器官是________,从调节方式角度分析,甲对乙的调节与对丙、丁的调节的不同点是_________。
(2)①代表_______激素,它能特异性作用于细胞的原因是_________________________________。
(3)饭后,正常人胰静脉血液中明显增多的激素是_______(填序号),④、⑤两种激素在调节血糖方面的关系是___________关系。
(4)③的分泌调节要经过“甲→乙→甲状腺”这一途径,这种激素的分泌调节机制称为_______调节。
【答案】
(1)下丘脑;甲对乙的调节为激素调节,而对丙、丁的调节属于神经调节
(2)促甲状腺激素释放;只有乙细胞膜上具有①的特异性受体
(3)⑤;拮抗
(4)分级
【解析】
【分析】
本题考查生命活动调节的知识点,考查学生理解知识和正确识图能力,题目难度适中。
【解答】
(1)甲代表的器官是下丘脑,从调节方式角度分析,甲对乙的调节与对丙、丁的调节的不同是它对乙的调节为激素调节,而对丙、丁的调节属于神经调节。
(2)①代表促甲状腺激素释放激素,它能特异性作用于乙细胞的原因是只有乙细胞上具有①的特异性受体。
(3)饭后,正常人胰静脉的血液中明显增多的激素是⑤胰岛素,④是胰高血糖素和⑤胰岛素两种激素的关系是拮抗。
(4)由图可知,③的分泌调节要经过甲→乙→甲状腺途径,这种激素的分泌调节机制称为分级调节。
故答案为:
(1)下丘脑;甲对乙的调节为激素调节,而对丙、丁的调节属于神经调节
(2)促甲状腺激素释放;只有乙细胞膜上具有①的特异性受体
(3)⑤;拮抗
(4)分级
培优第二阶——拓展培优练
一、 单选题
1.奋战在抗击新冠疫情一线的医护人员,因长时间未进食,血糖浓度发生如图所示的变化。下列叙述正确的是()
A. BD时间段内可能是医护人员进行了高强度的工作导致血糖浓度发生较大波动
B. 导致BC段和CD段变化的激素分别只有胰岛素和胰高血糖素,两者之间为拮抗作用
C. 在调节血糖的过程中,相关激素不能作用于全身,说明激素具有定向运输到靶器官和靶细胞的特点
D. 生物体通过复杂的神经—体液调节方式来进行血糖调节,因此可以维持体内血糖浓度不变
【答案】
A
【解析】
【分析】
此题主要考查的是内环境稳态的调节,意在考查学生对基础知识的理解掌握,难度适中。
【解答】
A.BD段血糖浓度先降低后升高,可能是医护人员进行了高强度的工作导致血糖浓度发生较大波动,A正确;
B.导致BC段和CD段变化的主要激素分别是胰岛素和胰高血糖素,B错误;
C.在调节血糖的过程中,相关激素不能作用于全身,说明激素具有作用于靶器官和靶细胞的特点,C错误;
D.生物体中血糖的调节方式为神经一体液调节,血糖浓度维持在一个合理的范围内,不是一成不变的,D错误。
2.人体内有些激素的分泌受下丘脑的调控,常见的调控过程有下列两种途径:
途径a:下丘脑分泌激素→垂体分泌激素→腺体激素
途径b:下丘脑的传出神经→腺体激素
下列有关叙述正确的是( )
A. 抗利尿激素的分泌方式不同于途径a、b
B. 经由途径b分泌的激素都不存在反馈调节
C. 经由途径a分泌的激素都可使双缩脲试剂发生紫色反应
D. 途径a分泌的激素与途径b分泌的激素的作用一定是相抗衡的
【答案】
A
【解析】
【分析】
本题考查激素调节的相关知识,掌握甲状腺激素分泌的分级调节、血糖平衡调节和水盐平衡调节的知识是解题关键。
【解答】
A、抗利尿激素是由下丘脑合成并分泌、经垂体释放的,所以其分泌方式不同于途径a、b,A正确;
B、经由途径b分泌的激素如胰岛素存在反馈调节机制,B错误;
C、经由途径a分泌的激素如甲状腺激素,不能使双缩脲试剂发生紫色反应,C错误;
D、途径a分泌的激素与途径b分泌的激素的作用既可相抗衡,也可存在协同关系,如甲状腺激素和肾上腺素,D错误。
故选A。
3.血糖平衡的调节是动物和人体生命活动调节的一部分,如图为人体血糖调节的部分示意图,X、Y和Z表示信息分子。下列叙述正确的是( )
A. X、Y、Z均通过体液定向运输到靶细胞
B. Z主要作用于肝脏,促进葡萄糖合成为肝糖原
C. 若受体4与抗体结合引起糖尿病,可通过注射胰岛素进行治疗
D. 胰岛A细胞和胰岛B细胞既能感受血糖浓度变化也受下丘脑神经调节的控制
【答案】
D
【解析】
【分析】
本题考查血糖调节的图示解读能力,难度一般。
【解答】
A、X、Y、Z均通过体液运输到靶细胞,但X、Y、Z会随体液运输至全身,A错误;
B、Z是胰高血糖素,主要作用于肝脏,促进肝糖原的分解,B错误;
C、受体4与抗体结合进而引起的糖尿病,使胰岛素不能被组织细胞识别而发挥作用,因此,不能通过注射胰岛素进行治疗,C错误;
D、根据题图分析可知,胰岛A细胞和胰岛B细胞既能感受血糖浓度变化也受下丘脑神经调节的控制,D正确。
故选D。
4.图中①②③表示人体细胞间信息传递的三种方式。下列描述正确的是()
A. 方式①②的信息传递缓慢,方式③传递迅速
B. 方式③的信息传递不需要通过体液
C. 体温调节只涉及①一种传递方式
D. 方式①②③的信息传递一定都存在分级调节
【答案】
A
【解析】方式①②通过血液循环传递信息.为体液调节方式,而方式③为神经调节,后者速度快,A正确;神经调节中,突触处的信息传递需要经过组织液,B错误;体温调节涉及神经调节和体液调节,C错误;“下丘脑—腺垂体—靶腺轴”进行的激素分泌调节及神经系统对躯体运动或内脏活动的调节中存在分级调节,但“血糖水平升高促进胰岛B细胞分泌胰岛素”这一体液调节中未涉及分级调节,D错误。
5.人在恐惧、严重焦虑、剧痛等情况下,肾上腺素的分泌量会明显增多。肾上腺素发挥作用的主要机制如图所示,下列相关叙述错误的是( )
A. 由图甲可知,在血糖调节过程中肾上腺素与胰高血糖素具有协同关系
B. 由图乙可知,骨骼肌中血管上有与肾上腺素结合的受体
C. 由图丙可知,在恐惧或严重焦虑时,人体的消化和吸收功能会增强
D. 人体的某些其他激素在发挥作用时与肾上腺素一样,都要与相关的受体结合
【答案】C
【解析】分析乙、丙图知,人在恐惧或严重焦虑时,肾上腺素的分泌量会明显增多,导致小肠壁中血管收缩,骨骼肌中血管舒张,血液会更多地流向骨骼肌,流向小肠壁的血液减少,人体消化和吸收功能会减弱,C错误。
6.信息分子是细胞内外能传递信息的化学分子,下列各种信息分子及其作用对象和作用结果的搭配,均正确的是()
选项
信息分子
作用对象
作用结果
A.
胰高血糖素
肌肉、肝脏
促进糖原分解生成葡萄糖
B.
促甲状腺激素
甲状腺细胞
促进甲状腺激素的合成和分泌
C.
神经递质
突触后细胞
使细胞产生动作电位
D.
淋巴因子
浆细胞
促进浆细胞增殖分化
A. A B. B C. C D. D
【答案】
B
【解析】
【分析】
本题主要考查生命活动的调节,考查学生的理解能力。
【解答】
A.肌糖原不能直接分解生成葡萄糖,A错误;
B.促甲状腺激素靶细胞为甲状腺细胞,结果促进甲状腺激素的合成和分泌,B正确;
C.神经递质分为兴奋性递质和抑制性递质,抑制性递质不会使细胞产生动作电位,C错误;
D.浆细胞不具有增殖分化的能力,D错误。
7.有甲、乙、丙、丁四种信息分子,它们运输到靶细胞后,检测发现:甲与受体结合后,肝脏加速合成多糖;乙与受体结合后,靶细胞上的钠离子通道开放;丙生成后,通过体液运输到靶细胞,与受体结合后,人体的呼吸运动增强;丁与靶细胞结合后,毛细血管的通透性增大,腺体分泌物增多。下列正确的是()
A. 甲可与斐林试剂反应生成砖红色沉淀 B. 乙的合成和分泌离不开溶酶体
C. 生成丙的反应只能发生在无氧环境下 D. 丁引起的反成具有明显的个体差异
【答案】
D
【解析】
【试题解析】
【分析】
本题考查信息分子相关知识,意在考查考生理解识记所列知识点,并能运用所学知识做出合理的判断或得出正确的结论的能力。
【解答】
A.甲与受体结合,肝脏加速合成糖原,说明甲是胰岛素,胰岛素的本质是蛋白质,不能与斐林试剂反应产生砖红色沉淀,A错误;
B.乙与受体结合后,靶细胞上的钠离子通道开放,说明乙是神经递质,神经递质的合成和分泌与溶酶体无必然的联系,B错误;
C.丙生成后,通过体液运输到靶细胞,与受体结合后,人体的呼吸运动增强,说明丙是CO2。人体细胞呼吸作用生成CO2只能发生在有氧呼吸环境下,C错误;
D.丁与靶细胞结合后,毛细血管的通透性增大,腺体分泌物增多,说明丁是过敏原再次进入机体,导致相应细胞释放组织胺等物质。丁引起的是过敏反应,过敏反应具有明显的个体差异,D正确;
故选D。
8.下列与激素调节有关的叙述,不正确的是()
A. 饭后4 h,血液流经胰脏后,血糖浓度降低、胰高血糖素浓度升高
B. 激素不为细胞提供能量,不直接参与细胞代谢,是一种信息分子
C. 在紧急情况下,人体出现呼吸频率加快、心率加速这一反应与肾上腺素分泌增多有关
D. 沃泰默以狗为实验对象设计实验发现了第一种动物激素——胰腺分泌的促胰液素
【答案】
D
【解析】
【分析】
本题考查激素调节的相关知识,意在考查学生对知识的理解和运用能力。
【解答】
A.饭后4小时,血液流经胰脏后,血糖浓度降低、胰高血糖素浓度升高,A正确;
B.激素不为细胞提供能量,不直接参与细胞代谢,是一种信息分子,B正确;
C.在紧急情况下,人体出现呼吸频率加快、心率加速这一反应与肾上腺素分泌增多有关,C正确;
D.促胰液素是人们发现的第一种激素,是由小肠粘膜产生的,D错误。
故选D。
9.下图所示的细胞通讯方式为人体内常见的一种细胞通讯的实例。对这一细胞通讯方式的有关叙述错误的是( )
A. 合成该激素的细胞器是核糖体
B. 激素通过血浆运输到达它所作用的肝细胞
C. 肝细胞膜上受体的化学本质是蛋白质
D. 肝细胞接受该激素作用后加速了肝糖原的分解
【答案】
D
【解析】
【试题解析】
【分析】
本题考查细胞间完成信息传递的相关知识,意在考查考生运用所学知识综合分析问题的能力。
【解答】
A.胰岛B细胞合成并分泌的胰岛素本质为蛋白质,合成该激素的细胞器是核糖体,A正确;
B.内分泌腺所分泌的激素,需要通过血浆的运输才能到达靶细胞,B正确;
C.肝细胞膜上接受激素刺激的受体的化学成分是糖蛋白,C正确;
D.肝细胞接受胰岛素作用后,加速组织细胞摄取、利用和转化葡萄糖,抑制肝糖原分解和非糖物质转化,从而使血糖浓度降低,D错误。
故选D。
10.下丘脑对肾上腺的调节方式如下图,下列说法不正确的是( )
A. 激素Ⅱ是促肾上腺皮质激素,过程A的调节机制是反馈调节
B. 糖皮质激素能抑制胰岛B细胞的分泌,则糖皮质激素与胰高血糖素有协同作用
C. 内脏神经产生的局部电流传至肾上腺髓质细胞,导致肾上腺素分泌增多
D. 肾上腺素的分泌调节与作用效果可以说明神经调节与体液调节是密不可分的
【答案】
C
【解析】
【分析】
本题考查人体的神经调节和体液调节的相关知识,考查学生的识图能力和对基础知识的掌握水平。
【解答】
A.由图示可以看出,激素II是由垂体分泌的促肾上腺皮质激素,促进肾上腺皮质分泌肾上腺皮质激素,肾上腺皮质激素又可以反作用于下丘脑和垂体,存在反馈调节,A正确;
B.糖皮质激素抑制胰岛B细胞分泌胰岛素,升高血糖浓度,胰高血糖素也能升高血糖浓度,两者存在协同作用,B正确;
C.受到刺激后,支配肾上腺髓质的内脏神经兴奋增强,其末梢内突触小泡释放的神经递质与肾上腺髓质细胞膜上的特异性受体结合,导致肾上腺素分泌增多,C错误;
D.肾上腺素的分泌是神经调节,肾上腺素发挥作用是体液调节,两者相联系在一起的,D正确。
故选C。
11.血糖的平衡对于保证人体各种组织和器官的能量供应,保持人体的健康,有着非常重要的意义。请据下图判断,以下说法错误的是( )
注:图中(+)表示促进,(-)表示抑制。
A. 图中①是胰岛B细胞,②是胰岛A细胞,③是肾上腺
B. ③所分泌的物质⑥和②所分泌的物质⑤在功能上有着相互协同的关系
C. ②所分泌的物质⑤若增加,则将抑制肝糖原的分解
D. 血糖平衡的调节方式是神经-体液调节
【答案】
C
【解析】
【分析】
本题考查血糖调节的有关内容,意在考查考生的分析、判断能力。正确理解血糖调节特点是解题的关键。
【解答】
识图分析可知,图中①是胰岛B细胞,②是胰岛A细胞,③是肾上腺,④是胰岛素,⑤是胰高血糖素,⑥是肾上腺素。胰高血糖素和肾上腺素均能升高血糖的浓度,表现为协同作用。血糖平衡的调节方式是神经-体液调节。A、B、D正确。胰高血糖素能促进胰岛素的分泌,而胰岛素抑制胰高血糖素的分泌。C错误。
故选C。
二、填空题
12.下图为人体生命活动调节的部分途径示意图,其中甲~丁代表器官或细胞,①~⑤代表激素。请据图回答下列问题:
(1)甲代表的器官是________,从调节方式角度分析,甲对乙的调节与对丙、丁的调节的不同点是________。
(2)①代表_______激素,它能特异性作用于乙细胞的原因是_______________________。
(3)饭后,正常人胰静脉的血液中明显增多的激素是________(填序号),④⑤两种激素在调节血糖方面的关系是________。
(4)由图可知,③的分泌调节要经过甲→乙→甲状腺这一途径,这种激素的分泌调节机制称为________调节。③的含量增加会通过反馈调节机制使激素含量处于稳定状态。请提供方案验证③对乙的反馈作用。
(要求:写出实验思路,预期实验结果及结论。另:有志愿实验者)
实验思路____________________________________________________________________。
预期结果及结论______________________________________________________________。
【答案】
(1)下丘脑;甲对乙的调节为激素调节,而对丙、丁的调节属于神经调节
(2)促甲状腺激素释放;只有乙细胞上具有①的特异性受体
(3)⑤;拮抗
(4)分级;设计思路:将志愿者随机分成两组,标号甲、乙,先测甲乙两组的的含量,再分别给甲乙两组注射适量且等量的和生理盐水。一段时间后检测甲乙的的含量。
预期结果及结论:甲组的含量低于乙组,说明对乙存在反馈调节作用。
【解析】
【分析】
本题考查生命活动调节的知识点,考查学生理解知识和正确识图能力,题目难度适中。
【解答】
(1)甲代表的器官是下丘脑,从调节方式角度分析,甲对乙的调节与对丙、丁的调节的不同是它对乙的调节为激素调节,而对丙、丁的调节属于神经调节。
(2)①代表促甲状腺激素释放激素,它能特异性作用于乙细胞的原因是只有乙细胞上具有①的特异性受体。
(3)饭后,正常人胰静脉的血液中明显增多的激素是⑤胰岛素;胰岛素能降低血糖,而胰高血糖素能升高血糖,所以④是胰高血糖素和⑤胰岛素两种激素的关系是拮抗。
(4)由图可知,③的分泌调节要经过甲→乙→甲状腺途径,这种激素的分泌调节机制称为分级调节。
设计思路:
将志愿者随机分成两组,标号甲、乙,先测甲乙两组的的含量,再分别给甲乙两组注射适量且等量的和生理盐水。一段时间后检测甲乙的的含量。
预期结果及结论:甲组的含量低于乙组,说明对乙存在反馈调节作用。
培优第三阶——高考沙场点兵
一、单选题
1.如图为人体激素作用于靶细胞的两种机理示意图,正确的是( )
A. 若激素B是胰岛素,则其能与受体b特异性结合,产生生理效应,这体现了细胞膜的流动性
B. 若激素B是胰高血糖素,受体b发生缺陷而不能与该激素结合,则可能引起血糖浓度升高
C. 若该图表示下丘脑细胞,则细胞膜上除了有与激素结合的受体外,还应具有与神经递质相结合的受体
D. 激素都是依赖与细胞膜上的受体结合从而发挥效应
【答案】
C
【解析】
【分析】
此题主要考查动物的激素调节,意在考查学生对基础知识的理解掌握,难度适中。
分析题干示意图可知,激素A进入细胞与受体a结合后再进入细胞核,通过影响基因的表达来调控生理效应。激素B没有进入细胞,直接与细胞膜上的受体b结合引起细胞内的生化反应。据此分析解答。
【解答】
A.若激素B是胰岛素,则其能与受体b特异性结合,产生生理效应,这体现了细胞膜的信息交流的功能,A错误;
B.若激素B是胰高血糖素,受体b发生缺陷而不能与该激素结合,则可能引起血糖浓度降低,B错误;
C.若该图表示下丘脑细胞,则细胞膜上除了有与激素结合的受体外,还应具有与神经递质相结合的受体,C正确;
D.一般来说,蛋白质类的激素是通过与靶细胞膜上的受体结合来传递代谢的信息,但脂质类的激素则是与细胞内的受体结合来传递代谢的信息,D错误。
故选C。
2.甲、乙两人皆因患病身体消瘦,甲有多饮、多食、多尿的症状,乙有亢奋症状,以下针对两人的治疗方法可能有效的是 ( )
A. 甲口服胰岛素 B. 甲注射胰岛素 C. 乙口服甲状腺激素 D. 乙注射甲状腺激素
【答案】
B
【解析】解:根据以上分析,甲患有糖尿病,因为胰岛素是蛋白质,不能口服,需要注射胰岛素进行治疗,乙有甲亢,是由于甲状腺激素分泌过多造成的,不能在注射甲状腺激素。
故选:B。
胰岛素通过促进组织细胞加速摄取、利用、转化和储存葡萄糖来降低血糖,甲状腺激素主要的作用是促进组织细胞的新陈代谢,增加产热,促进神经系统的发育,提高神经系统的兴奋性。
分析题干:甲有多饮、多食、多尿的症状,这是明显的糖尿病症状;乙有亢奋症状,这是由于甲状腺激素分泌过多造成的。
此题主要考查的是胰岛素和甲状腺激素的生理功能,意在考查学生对基础知识的理解掌握。
3.人体内某一内分泌调节的过程如图所示,下列有关叙述错误的是( )
A. 激素H可以使机体血糖浓度下降
B. 靶细胞上的受体与激素H结合后将其运至细胞内
C. 激素H分泌的调节决定于血糖浓度
D. 胰岛β细胞以胞吐的方式将激素H释放至组织液
【答案】
B
【解析】
【分析】
本题考查血糖调节的知识,意在考查学生的理解分析能力。结合血糖调节的过程分析题图,并辨识激素H为胰岛素。
【解答】
A.由图可知,激素H是由胰岛β细胞分泌的胰岛素,具有降低血糖浓度的作用,A正确;
B.胰岛素的化学本质是蛋白质,靶细胞上的受体与胰岛素结合后不能将其运到细胞内部,直接发挥作用,然后被分解,B错误;
C.激素H分泌的调节与血糖浓度具有重要关系,当血糖浓度低时,胰岛素分泌减少,当血糖浓度高时,胰岛素分泌增加,C正确;
D.胰岛β细胞以胞吐的方式将胰岛素释放至组织液,D正确。
故选B。
4.糖耐量受损(IGT)的人表现为空腹血糖浓度正常、负荷(如饮食)后血糖浓度升高异常。为了探究运动对IGT的干预情况,受试者于餐后进行中等强度持续运动30min,定时采样测定血糖浓度及胰岛素含量,实验结果如图所示。由此推测的结论错误的是( )
A. 餐后60min时,实验组胰岛素分泌下降导致血糖浓度低于对照组
B. 餐后适量运动可降低IGT人群餐后血糖峰值和胰岛素升高幅度
C. 餐后适度运动使IGT人群胰岛素分泌高峰提前,血糖浓度下降
D. 餐后适度运动可以减轻IGT人群胰岛B细胞的分泌负担
【答案】
A
【解析】
【分析】
本题考查血糖调节相关知识,意在考查考生能运用所学知识与观点,通过比较、分析与综合等方法对某些生物学问题进行解释、推理,做出合理的判断或得出正确的结论的能力和曲线分析能力。
【解答】
A.据图可知,运动组餐后60min时血糖浓度低于对照组,是因为餐后适度运动使IGT人群胰岛素分泌高峰提前,血糖浓度下降比对照组快,A错误;
B.据图曲线分析,运动组餐后血糖峰值和胰岛素升高幅度都小于对照组,B正确;
C.运动组胰岛素分泌高峰比对照组提前,导致血糖浓度下降快于对照组,C正确;
D.运动组胰岛素分泌高峰比对照组提前,而且胰岛素升高幅度小于对照组,故餐后适度运动可以减轻IGT人群胰岛B细胞的分泌负担,D正确。
故选A。
5.哺乳动物的生殖活动与光照周期有着密切联系。如图表示了光暗信号通过视网膜→松果体途径对雄性动物生殖的调控。下列有关说法正确的是( )
A. 光暗信号调节的反射弧中,效应器是松果体细胞
B. 图中的去甲肾上腺素与肾上腺分泌的去甲肾上腺素的作用途径相同
C. 褪黑素通过影响HPG轴发挥调节作用属于体液调节
D. 上述调控过程说明物理信息仅对于个体完成正常生命活动是必不可少的
【答案】
C
【解析】
【分析】
本题考查神经调节和体液调节的有关知识,解答本题的关键是正确分析图示信息,掌握反射弧的组成、兴奋在神经元之间的传递过程、激素的分级调节及反馈调节的过程等。
【解答】
A.在图示反射弧中效应器由传出神经末梢和其支配的松果体细胞构成,A错误;
B.图中的去甲肾上腺素是神经递质,由突触前膜释放作用于突触后膜,肾上腺分泌的去甲肾上腺素是动物激素,通过体液输运能到达全身各处,B错误;
C.褪黑素通过影响HPG轴发挥调节作用,该过程属于体液(或激素)调节,C正确;
D.本题中光暗交替的物理信息影响的是哺乳动物的生殖活动,说明种群的繁衍离不开生态系统的信息传递,D错误。
6.如图是下丘脑及其直接或间接支配的有关腺体之间的关系示意图(“+”表示促进,“-”表示抑制),下列有关说法中正确的是( )
A. 图中c为下丘脑,b为下丘脑直接支配的腺体
B. 某种b的分泌物与a的某种分泌物在生理效应上表现为协同作用
C. a是机体调节内分泌活动的枢纽
D. c具有感受刺激和传导兴奋的功能,但不具有分泌功能
【答案】
B
【解析】解:A、图中c为下丘脑,b为下丘脑间接支配的腺体,a为下丘脑直接支配的腺体,A错误;
B、若b为甲状腺,则它分泌物的甲状腺激素与a垂体分泌的生长激素对动物生长发育的调节具有协同作用,B正确;
C、c下丘脑是机体调节内分泌活动的枢纽,C错误;
D、c下丘脑不仅具有感受刺激和传导兴奋的功能,还具有分泌功能,D错误。
故选:B。
本题主要考查下丘脑的功能。
下丘脑的神经分泌细胞既能分泌相关激素,也能传导神经冲动。下丘脑是体温、血糖和水盐调节的中枢,是内分泌活动的枢纽。大脑皮层是温度感觉、渴觉等的中枢。
由题图可知,a为下丘脑直接支配的腺体(垂体),b为下丘脑间接支配的腺体,c为下丘脑。
本题考查了学生对相关知识的理解和记忆情况。神经调节和体液调节共同协调、相辅相通成,但神经调节占主导地位。两种调节方式的特点:神经调节的特点是以反射的形式来实现的,反射的结构基础是反射弧;体液调节的特点主要是激素随着血液循环送到全身各处而发挥调节作用的。
7.如图为人体内相关细胞间的信息传递示意图。下列相关叙述正确的是( )
A. TRH可作用于各种组织细胞并改变其生理活动
B. 图中靶细胞接受TRH信号后分泌甲状腺激素增多
C. 激素分泌的分级调节有利于放大激素的调节效应
D. 甲亢患者均伴随血清促甲状腺激素含量升高
【答案】
C
【解析】A、下丘脑分泌的TRH只作用于垂体,促进垂体分泌TSH,A错误;
B、图中靶细胞接受TRH信号后分泌促甲状腺激素增多,B错误;
C、下丘脑分泌促甲状腺激素释放激素,作用于垂体,垂体分泌促甲状腺激素作用于甲状腺,甲状腺分泌甲状腺激素作用于细胞,形成了下丘脑→垂体→甲状腺轴的分级调节,可以放大激素的调节效应,C正确;
D、甲亢患者的甲状腺激素含量过多,对下丘脑和垂体的抑制作用增强,血清促甲状腺激素含量降低,D错误。
故选:C。
1、下丘脑分泌TRH促进垂体分泌TSH,垂体分泌的TSH会促进甲状腺分泌甲状腺激素,这属于甲状腺激素的分级调节。当甲状腺激素达到一定水平后会抑制下丘脑和垂体分泌TRH、TSH。
2、在一个系统中,系统本身工作的效果,反过来又作为信息调节该系统的工作,这种调节方式叫做反馈调节。反馈调节时生命系统中非常普遍的调节机制,它对于机体稳持稳态具有重要意义。
本题考查激素调节的相关知识,旨在考查考生运用所学生物学知识和观点正确分析、判断的能力。
8.选取健康大鼠,持续电刺激支配其胰岛的副交感神经,测定血液中胰岛素的浓度,结果如图所示。据图分析有关叙述错误的是( )
A. 开始刺激后,血糖浓度将降低 B. 开始刺激后,大鼠肝糖原分解将加快
C. 开始刺激后,胰高血糖素浓度将会下降 D. 该图示表明神经系统也可能参与血糖调节
【答案】
B
【解析】解:A、开始刺激后,胰岛素分泌增加,血糖浓度将降低,A正确;
B、开始刺激后,胰岛素分泌增加,大鼠肝糖原合成将加快,B错误;
C、胰岛素的分泌能抑制胰高血糖素的分泌,故开始刺激后,胰岛素分泌增加,胰高血糖素浓度将会下降,C正确;
D、刺激支配其胰岛的副交感神经,胰岛素分泌增加,故图示表明神经系统也可能参与血糖调节,D正确。
故选:B。
据图分析:持续电刺激支配其胰岛的副交感神经后,胰岛素分泌增加;胰岛素的分泌能抑制胰高血糖素的分泌;胰岛素能促进葡萄糖的利用,抑制肝糖原分解和非糖类物质转化为葡萄糖来降低血糖含量。
本题主要考查血糖调节,意在考查考生能理解所学知识的要点、获取信息的能力,试题难度中等。
9.如图是人体血糖调节的示意图,相关说法正确的是( )
A. 血糖平衡的调节方式是体液调节
B. 激素①、③具有协同作用共同调节血糖平衡
C. 出现尿糖现象就可以判定此人是糖尿病患者
D. 若胰岛B细胞受损,则组织细胞利用葡萄糖的能力减弱
【答案】
D
【解析】
【分析】
本题主要考查了血糖平衡调节的知识,意在考查学生对重点知识的理解和掌握情况,培养学生分析问题、解决问题的能力。
据图分析:①是胰岛素,②是肾上腺素,③是胰高血糖素。血糖调节的方式属于神经-体液调节。胰岛素是人体内唯一降低血糖的激素,胰高血糖素与肾上腺素能够升高血糖,二者具有协同作用,二者与胰岛素具有拮抗作用。据此分析作答。
【解答】
A.图示表明,血糖调节的方式属于神经-体液调节,A错误;
B.①是胰岛素,③是胰高血糖素,二者具有拮抗作用,B错误;
C.偶尔出现一次尿糖,可能是进食过多的糖类造成的,不一定就是糖尿病,若持续尿糖,则有可能是糖尿病,C错误;
D.胰岛B细胞受损,胰岛素分泌不足,则组织细胞利用葡萄糖的能力减弱,D正确。
故选D。
10.如图是人体甲状腺激素分泌的分级调节示意图,①-⑤表示相关生理过程,Ⅰ、Ⅱ表示相关激素。下列有关叙述错误的是( )
A. 甲是下丘脑,乙是垂体,丙是甲状腺
B. Ⅰ是促甲状腺激素释放激素,Ⅱ是促甲状腺激素
C. ③④表示甲状腺激素对甲、乙有促进作用,属负反馈调节
D. 对人体血样中相关激素水平的分析,可帮助诊断甲状腺疾病
【答案】
C
【解析】
【分析】
本题考查了人体甲状腺激素分泌的分级调节的相关知识,考生要能够根据调节过程判断图中表示的腺体和激素名称;识记甲状腺激素过多会进行负反馈调节;难度不大,属于考纲中识记、理解层次的考查。
1、甲状腺激素的分级反馈调节:下丘脑通过释放促甲状腺激素释放激素(TRH),来促进垂体合成和分泌促甲状腺激素(TSH),TSH则可以促进甲状腺的活动,合成和释放甲状腺激素,当甲状腺激素达到一定浓度后,这个信息又会反馈给下丘脑和垂体,从而抑制两者的活动,这样甲状腺激素就可以维持在相对稳定水平。
2、分析图解:由图可知,甲状腺能够分泌甲状腺激素,则丙为甲状腺;垂体分泌的激素Ⅱ作用于甲状腺,则Ⅱ为促甲状腺激素;乙为垂体;下丘脑分泌的激素Ⅰ作用于垂体,使垂体分泌促甲状腺激素,则Ⅰ为促甲状腺激素释放激素。甲为下丘脑。
【解答】
A、根据试题分析:甲是下丘脑,乙是垂体,丙是甲状腺,A正确;
B、根据试题分析,Ⅰ是促甲状腺激素释放激素,Ⅱ是促甲状腺激素,B正确;
C、在四个过程中①②是促进,③④是抑制,属负反馈调节,C错误;
D、由于甲状腺直接的或间接的受下丘脑和垂体的调节,因此可以通过检测血液中甲状腺激素、促甲状腺激素、以及促甲状腺激素释放激素等的含量来帮助诊断甲状腺疾病,D正确。
故选C。
二、填空题
11.在人体中,糖皮质激素分泌的调节如图1所示,糖皮质激素调节的作用机理如图2所示。请回答下列问题:
(1)图1中,下丘脑分泌的促肾上腺皮质激素释放激素促进垂休分泌促肾上腺皮质激素,从而促进肾上腺皮质分泌糖皮质激素,该过程体现了糖皮质激素分泌的______调节。肾上腺皮质分泌的糖皮质激素随______流到全身。当机体注射大量糖皮质激素后,图1所示的______调节机制会导致上述三种激素的分泌量______。
(2)由图2可知,糖皮质激素进入细胞后需要与______结合,才能进一步启动基因表达过程。这些特异基因表达后,一方面使______细胞分泌的抗体减少,从而抑制______免疫的功能;另一方面会导致血糖浓度______,进而引起______(激素)的分泌增加。
【答案】
(1)分级;血液;(负)反馈;减少
(2)受体;浆;体液;升高;胰岛素
【解析】
【分析】
本题考查激素功能,解题关键是分析图示,利用所学的甲状腺激素相关知识进行推理和解决问题。
【解答】
(1)由图1分析可知,此图调节体现了糖皮质激素分泌的分级调节机制;肾上腺皮质分泌的糖皮质激素随血液流到全身;当机体注射大量糖皮质激素后,又可以通过(负)反馈调节,使上述三种激素的分泌量减少。
(2)激素是信息分子,识别激素的物质是受体,本质是糖蛋白;分泌抗体的细胞是浆细胞,由图可知,糖皮质激素可能减少抗体的生成,故抑制了体液免疫过程,同时促进非糖物质转化为糖,减少组织对葡萄糖的摄取和利用,使血糖升高,进而引起胰岛素分泌增加。
人教版 (2019)选择性必修1第4节 神经系统的分级调节测试题: 这是一份人教版 (2019)选择性必修1第4节 神经系统的分级调节测试题,文件包含培优分级练高中生物人教版2019选择性必修第一册24《神经系统的分级调节》同步分级练解析版docx、培优分级练高中生物人教版2019选择性必修第一册24《神经系统的分级调节》同步分级练原卷版docx等2份试卷配套教学资源,其中试卷共40页, 欢迎下载使用。
高中生物人教版 (2019)选择性必修1第1节 细胞生活的环境课后作业题: 这是一份高中生物人教版 (2019)选择性必修1第1节 细胞生活的环境课后作业题,文件包含培优分级练高中生物人教版2019选择性必修第一册11《细胞生活的环境》同步分级练解析版docx、培优分级练高中生物人教版2019选择性必修第一册11《细胞生活的环境》同步分级练原卷版docx等2份试卷配套教学资源,其中试卷共43页, 欢迎下载使用。
高中生物人教版 (2019)必修1《分子与细胞》第2节 细胞的分化练习: 这是一份高中生物人教版 (2019)必修1《分子与细胞》第2节 细胞的分化练习,文件包含培优分级练高中生物人教版2019必修第一册62《细胞的分化》同步分级练解析版docx、培优分级练高中生物人教版2019必修第一册62《细胞的分化》同步分级练原卷版docx等2份试卷配套教学资源,其中试卷共15页, 欢迎下载使用。

