生物选择性必修1第2节 特异性免疫精品课后作业题
展开姓名: 班级
4.2 特异性免疫(一)
一、 单项选择题
1. 细颗粒物(PM2.5)可影响免疫系统功能。下表相关推论错误的是( )
选项
对长期吸入高浓度PM2.5的研究结果
推论
A.
损害呼吸道黏膜
影响非特异性免疫
B.
改变T细胞数目
影响特异性免疫
C.
刺激B细胞增殖分化
影响细胞免疫
D.
导致抗体水平升高
影响体液免疫
A. A B. B C. C D. D
【答案】C
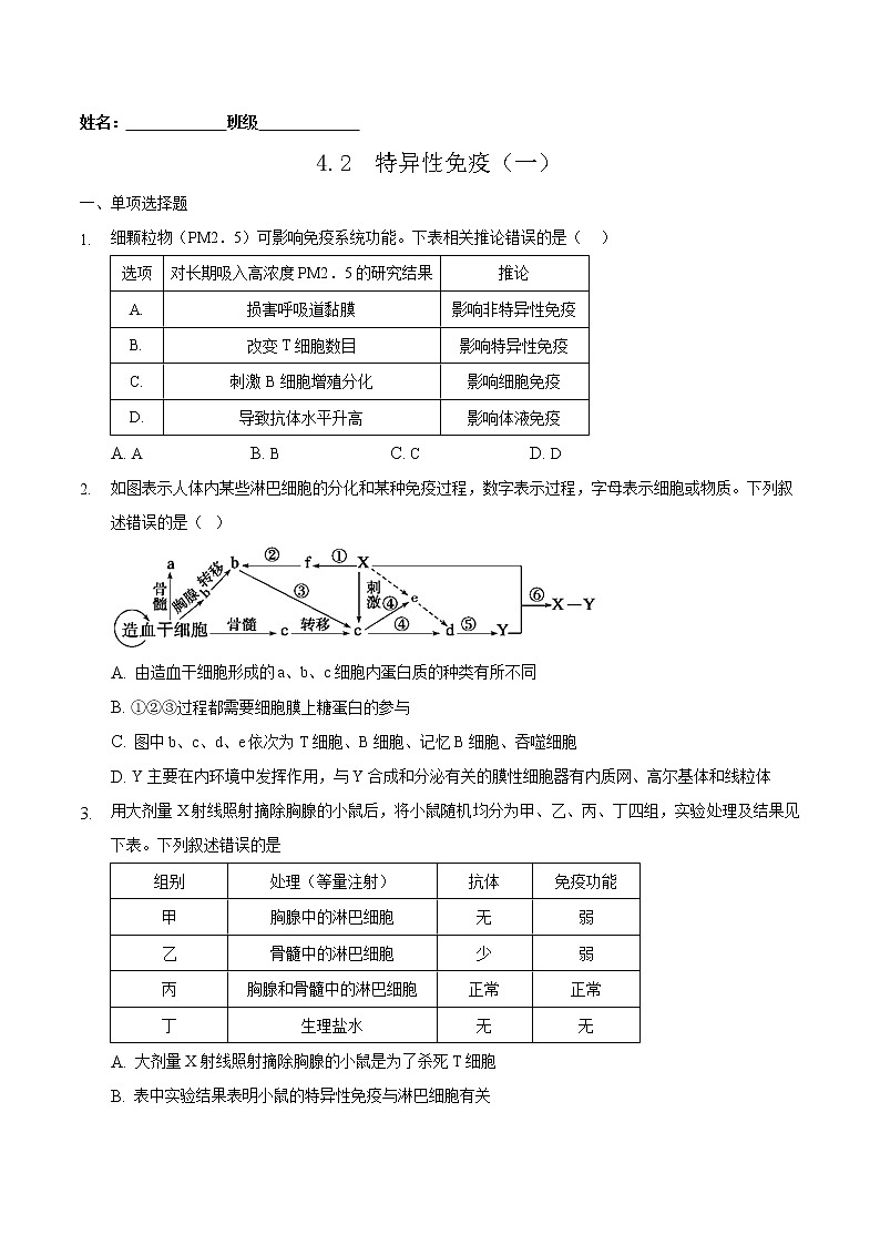
2. 如图表示人体内某些淋巴细胞的分化和某种免疫过程,数字表示过程,字母表示细胞或物质。下列叙述错误的是( )
A. 由造血干细胞形成的a、b、c细胞内蛋白质的种类有所不同
B. ①②③过程都需要细胞膜上糖蛋白的参与
C. 图中b、c、d、e依次为T细胞、B细胞、记忆B细胞、吞噬细胞
D. Y主要在内环境中发挥作用,与Y合成和分泌有关的膜性细胞器有内质网、高尔基体和线粒体
【答案】C
【解析】
【分析】
本题结合免疫过程图解,考查人体免疫系统在维持稳态中的作用,要求考生识记人体免疫系统的组成,掌握体液免疫和细胞免疫的具体过程,能准确判断图中各过程或细胞的名称,再结合所学的知识准确判断各选项。
【解答】
A.细胞分化的实质是基因选择性表达,因此由造血干细胞分化形成的a、b、c细胞内蛋白质的种类有所不同,A正确;
B.①是吞噬细胞识别和吞噬抗原,②③是抗原呈递过程,这三个过程都需要细胞膜上糖蛋白的参与,B正确;
C.图中b、c、d、e依次为T细胞、B细胞、浆细胞、记忆细胞,C错误;
D.Y为抗体,抗体主要在内环境中发挥作用;抗体属于分泌蛋白,与分泌蛋白合成和分泌有关的细胞器有核糖体、内质网、高尔基体和线粒体,其中内质网、高尔基体和线粒体是膜性细胞器,D正确。
故选C。
3. 用大剂量X射线照射摘除胸腺的小鼠后,将小鼠随机均分为甲、乙、丙、丁四组,实验处理及结果见下表。下列叙述错误的是
组别
处理(等量注射)
抗体
免疫功能
甲
胸腺中的淋巴细胞
无
弱
乙
骨髓中的淋巴细胞
少
弱
丙
胸腺和骨髓中的淋巴细胞
正常
正常
丁
生理盐水
无
无
A. 大剂量X射线照射摘除胸腺的小鼠是为了杀死T细胞
B. 表中实验结果表明小鼠的特异性免疫与淋巴细胞有关
C. 甲组与丙组的结果表明抗体的产生与骨髓中的淋巴细胞有关
D. 乙组与丙组的结果表明胸腺中的淋巴细胞能提高机体的免疫功能
【答案】A
【解析】
【分析】
本题考查体液免疫和细胞免疫相关知识,意在考查学生对知识的理解和综合分析能力。
【解答】
A.用大剂量的X射线照射去胸腺的小鼠,是为了使小鼠失去全部免疫功能,A错误;
B.根据题意分析,表中实验结果表明小鼠的特异性免疫与淋巴细胞有关,B正确;
C.甲组与丙组的结果表明抗体的产生与骨髓中的淋巴细胞有关,C正确;
D.乙组与丙组的结果表明胸腺中的淋巴细胞能提高机体的免疫功能,D正确。
故选A。
4. 下列有关人体免疫的叙述正确的是( )
A. 在抗原的刺激下T细胞产生抗体能发挥免疫作用
B. 记忆B细胞再次接触同种抗原后可增殖分化为浆细胞
C. 抗原的加工处理和传递过程只存在于体液免疫中
D. 非特异性免疫只能针对某一特定的病原体起作用
【答案】B
【解析】
【分析】
本题考查人体免疫系统在维持稳态中的作用,要求考生识记人体免疫系统的组成,掌握体液免疫和细胞免疫的具体过程,能结合所学的知识准确判断各选项,属于考纲识记和理解层次的考查。
【解答】
体液免疫和细胞免疫的具体过程:
A.在抗原的刺激下T细胞发生增殖分化形成记忆细胞和效应T细胞发挥免疫作用,抗体只能由浆细胞产生,A错误;
B.当同一种抗原再次进入人体时,主要由相应记忆细胞接受抗原刺激并分裂分化形成浆细胞,也有一少部分抗原由B细胞接受抗原刺激分裂分化成浆细胞,B正确;
C.细胞免疫过程中抗原也要经过吞噬细胞的处理,C错误;
D.非特异性免疫(先天免疫)的特点是先天遗传的,不针对哪一种病原体,对多种病原体都有防御作用, D错误。
故选B。
5. 特异性免疫与非特异性免疫在抗原特异性方面显著不同,此外两者的主要区别还表现在其他方面。下列属于两者区别的是( )
①是否具免疫的持久性 ②是否能对抗原保留记忆功能
③是否涉及巨噬细胞的吞噬作用 ④是否具有抗原诱导的细胞增殖分化
A. ①② B. ①②③④ C. ②④ D. ①②③
【答案】C
【解析】
【分析】
本题主要考查免疫调节的相关知识,意在考查考生能理解所学知识的要点,把握知识间的内在联系,形成知识的网络结构的能力。
【解答】
①非特异性免疫和特异性免疫都具有免疫的持久性,错误;
②非特异性免疫中没有记忆细胞而特异性免疫中有记忆细胞,所以非特异性免疫对抗原缺乏记忆功能,而特异性免疫对抗原具有记忆功能,正确;
③非特异性免疫和特异性免疫都涉及巨噬细胞的吞噬作用,错误;
④非特异性免疫不存在免疫细胞的增殖与分化,而特异性免疫存在免疫细胞的增殖与分化,正确。
综上所述,C正确,ABD错误。
故选C。
6. 下列对免疫的有关叙述中,正确的有几项( )
①体液免疫中,能直接识别抗原的有B细胞、浆细胞、记忆细胞和抗体
②浆细胞的特征之一是具有相对发达的高尔基体
③记忆B细胞能快速识别抗原并产生更多的抗体参与免疫
④分泌溶菌酶杀灭病原体是特异性免疫的重要功能
⑤T淋巴细胞分泌的淋巴因子可以增强免疫效应
⑥切除胸腺的实验动物,细胞免疫完全丧失,体液免疫能力减弱
A. 一项 B. 二项 C. 三项 D. 四项
【答案】C
【解析】
【分析】
本题考查免疫调节的相关知识,意在考查考生运用所学知识与观点,通过比较、分析与综合等方法对相关生物学问题进行解释、推理,做出合理判断或得出正确结论的能力。
【解答】
体液免疫中,浆细胞不能直接识别抗原,①错误。
浆细胞能合成并分泌抗体,抗体属于分泌蛋白,需要内质网和高尔基体的加工,因此浆细胞具有相对发达的高尔基体,②正确。
记忆B细胞能很长时间保持对抗原的记忆,当再次接触相同抗原时,能迅速增殖分化,并产生大量的浆细胞,浆细胞产生抗体参与免疫,③错误。
溶菌酶杀灭病原体属于非特异性免疫,④错误。
T淋巴细胞分泌的淋巴因子可以增强免疫效应,⑤正确。
切除胸腺的实验动物,无法产生T细胞,细胞免疫完全丧失,体液免疫能力减弱,⑥正确。
上述①③④的说法错误,②⑤⑥的正确;
故选C。
7. 在人体特异性免疫反应中,体液免疫与细胞免疫的关系是
A. 在抗病毒感染中,往往需要体液免疫和细胞免疫的共同作用
B. 体液免疫和细胞免疫分别组成人体内防止病原体入侵的第二、第三道防线
C. 对侵入人体的病原体仅由体液免疫发挥作用,对癌细胞仅由细胞免疫发挥作用
D. 只有体液免疫才需要抗体的参与,只有细胞免疫才需要辅助性T细胞的参与
【答案】A
【解析】
【分析】
本题考查了免疫调节的类型等的相关内容。意在考查考生能理解所学知识的要点,把握知识间的内在联系的能力。熟练掌握体液免疫和细胞免疫的过程是解答本题的关键。
【解答】
A.病毒感染后先经体液免疫阻止其传播,再经细胞免疫将侵入细胞的病毒暴露于体液中,最后与抗体结合被吞噬细胞吞噬,A正确;
B.特异性免疫就是指第三道防线,即体液免疫和细胞免疫。第一道防线是指皮肤、粘膜等的物理性抵御措施;第二道防线指溶菌酶、吞噬细胞等的化学性抵御措施,B错误;
C.不同病原体,根据其不同的特点,体液免疫与细胞免疫的参与程度不同,C错误;
D.人体特异性免疫分两种:体液免疫和细胞免疫。前者主要依靠淋巴B细胞,在发生分化后释放抗体与抗原结合,再由吞噬细胞处理,这里体液免疫自然依靠B淋巴细胞;至于细胞免疫,主要依靠淋巴T细胞,在分化后与靶细胞结合并使靶细胞裂解释放出其中的抗原,再由抗体与之结合,同时T细胞会释放淋巴因子以增强其杀伤力,D错误。
故选 A。
8. 甲、乙、丙三组小鼠不同的免疫器官被破坏,其中甲组仅有体液免疫功能,乙组和丙组丧失了特异性免疫功能。现给三组小鼠分别输入造血干细胞,发现仅有乙组恢复了细胞免疫功能。分析原因
A. 甲组胸腺被破坏,乙组骨髓被破坏,丙组骨髓和胸腺均被破坏
B. 甲组骨髓被破坏,乙组胸腺被破坏,丙组骨髓和胸腺均被破坏
C. 丙组骨髓被破坏,甲组胸腺被破坏,乙组骨髓和胸腺均被破坏
D. 乙组骨髓被破坏,丙组胸腺被破坏,甲组骨髓和胸腺均被破坏
【答案】A
【解析】
【分析】
本题考查人体免疫系统在维持稳态中的作用,解题关键是熟记理解人体免疫系统的组成及功能,掌握体液免疫和细胞免疫的具体过程,能理论联系实际,运用所学的知识合理解释生活中的生物学问题。
(1)细胞免疫和体液免疫的过程:①体液免疫过程为:a、感应阶段:除少数抗原可以直接刺激B细胞外,大多数抗原被吞噬细胞摄取和处理,并暴露出其抗原决定簇;吞噬细胞将抗原呈递给T细胞,再由T细胞呈递给B细胞;b、反应阶段:B细胞接受抗原刺激后,开始进行一系列的增殖、分化,形成记忆细胞和浆细胞;c、效应阶段:浆细胞分泌抗体与相应的抗原特异性结合,发挥免疫效应。②细胞免疫过程为:a、感应阶段:吞噬细胞摄取和处理抗原,并暴露出其抗原决定簇,然后将抗原呈递给T细胞;b、反应阶段:T细胞接受抗原刺激后增殖、分化形成记忆细胞和效应T细胞,同时T细胞能合成并分泌淋巴因子,增强免疫功能;c、效应阶段:效应T细胞发挥效应。
(2)B淋巴细胞和T淋巴细胞都来源于骨髓干细胞。T细胞在胸腺中成熟,B细胞在骨髓中成熟。
【解答】
参与体液免疫的淋巴细胞有T细胞和B细胞,参与细胞免疫的细胞有T细胞;乙组,输入造血干细胞后,其细胞免疫功能得到恢复,说明其胸腺正常,破坏的是骨髓;甲组仅有体液免疫功能,输入造血干细胞后,细胞免疫功能没有恢复,说明其骨髓正常,缺少的是成熟的T细胞,被破坏的是胸腺。丙组丧失了特异性免疫功能,输入造血干细胞后,特异性免疫功能仍没有恢复,说明其骨髓和胸腺都被破坏了。故A符合题意。
故选A。
9. 下列有关免疫的叙述,不正确的是( )
A. 吞噬细胞在非特异性免疫和特异性免疫过程中均能发挥作用
B. 在特异性免疫过程中,淋巴细胞经增殖、分化形成的浆细胞、效应T细胞以及记忆B细胞和记忆T细胞的过程均与抗原的刺激有关
C. 皮肤对各种病原体的屏障作用、白细胞吞噬病菌、溶菌酶对病原菌的溶解作用以及有些人对花粉过敏、身上出现红色丘疹等均属于非特异性免疫
D. 在特异性免疫过程中,吞噬细胞、T细胞、B细胞、记忆细胞等都能识别抗原
【答案】C
【解析】
【分析】
本题考查人体免疫系统的组成,细胞免疫和体液免疫过程等有关知识,对于免疫过程中各种免疫细胞和免疫活性物质的功能的理解和区别记忆是解题的关键。
【解答】
A.吞噬细胞既参与非特异性免疫又参与特异性免疫过程,A叙述正确,不符合题意;
B.在特异性免疫过程中,淋巴细胞经增殖、分化形成的浆细胞、效应T细胞以及记忆B细胞和记忆T细胞的过程均与抗原的刺激有关 ,B叙述正确,不符合题意;
C.过敏反应属于特异性免疫,C叙述错误,符合题意;
D.在特异性免疫过程中,吞噬细胞、T细胞、B细胞、记忆细胞等都能识别抗原,D叙述正确,不符合题意。
故选C。
10. 下图表示机体特异性免疫的部分过程。有关叙述错误的是( )
A. 过程Ⅰ属于体液免疫,过程Ⅱ属于细胞免疫
B. 吞噬细胞也参与图示免疫过程
C. 细胞a只能为B淋巴细胞,细胞b只能为T淋巴细胞
D. 细胞c只能为浆细胞,细胞d只能为效应T细胞
【答案】C
【解析】
【分析】
本题考查免疫调节相关知识,意在考查学生对知识的理解和应用能力、分析题图获取信息的能力。
【解答】
A.过程Ⅰ中抗体和抗原发生特异性结合,因此过程Ⅰ属于体液免疫;过程Ⅱ中效应T细胞使靶细胞裂解死亡,因此过程Ⅱ属于细胞免疫,A正确;
B.在特异性免疫中,部分抗原需经过吞噬细胞的摄取和处理;抗原与抗体反应形成的沉淀或细胞集团也需经过吞噬细胞的摄取和处理,B正确;
C.细胞a可能是B淋巴细胞或记忆B细胞,细胞b可能为T淋巴细胞或记忆T细胞,C错误;
D.细胞c能产生抗体,只能为浆细胞;细胞d能使靶细胞裂解死亡,只能为效应T细胞,D正确。
故选C。
11. 下列关于免疫的叙述,正确的是
A. 巨噬细胞能特异性识别进入体内的抗原
B. 当相同的抗原再次进入机体后会产生更多数量的抗体
C. 皮肤破损出现局部炎症反应属于人体对抗病原体的第一道防线
D. 效应细胞毒性T细胞识别被病原体感染的体细胞并消灭病原体
【答案】B
【解析】
【分析】
本题考查的是有关人体免疫的内容,意在考查学生的识记和理解能力。
【解答】
A.巨噬细胞能识别抗原,但没有特异性,A错误;
B.相同抗原再次进入机体后触发记忆细胞,记忆细胞快速分化增殖为浆细胞,产生更多抗体,B正确;
C.人体免疫的第一道防线是皮肤、黏膜。第二道防线是体液中的杀菌物质和吞噬细胞。第三道防线主要由免疫器官和免疫细胞借助血液循环和淋巴循环组成。皮肤破损出现局部炎症反应不属于人体对抗病原体的第一道防线,属于第二和第三道防线,C错误;
D.效应T细胞能够识别被病原体感染的体细胞,然后与其结合使细胞裂解,释放出病原体并让抗体消灭病原体,D错误。
故选B。
12. 下图是免疫细胞之间相互作用的部分模式图,相关描述正确的是
A. 图中有3种细胞能够对病菌进行特异性识别
B. 物质I具有促进细胞D增殖分化的作用
C. 物质I和物质Ⅱ都属于免疫活性物质
D. 细胞B和C在体液免疫和细胞免疫中都发挥作用
【答案】C
【解析】
【分析】
本题以体液免疫的图解为载体考查了特异性免疫的有关知识,要求考生首先能够根据体液免疫的过程确定图中的物质和细胞的名称,然后根据体液免疫和细胞免疫的过程分析各项。根据题意和图示分析可知:该过程表示体液免疫的过程,图中细胞A表示吞噬细胞,细胞B为T细胞,细胞C为B细胞,细胞D为浆细胞,物质Ⅰ为淋巴因子,物质Ⅱ为抗体。
【解答】
A.细胞A为吞噬细胞,细胞B为T细胞,细胞C为B细胞,细胞D为浆(效应B)细胞,其中吞噬细胞能吞噬病菌,无特异性识别作用,浆(效应B)细胞无识别病菌的能力,只有细胞B和细胞C可以对病菌进行特异性识别,故A错误;
B.物质Ⅰ为淋巴因子,能促进细胞C增殖分化,细胞D为浆细胞,不具有增殖能力,故B错误;
C.物质Ⅰ为淋巴因子,物质Ⅱ为抗体,它们都属于免疫活性物质,故C正确;
D.细胞B为T淋巴细胞,细胞C为B淋巴细胞,T细胞在体液免疫和细胞免疫中发挥作用,而B淋巴细胞只在体液免疫中发挥作用,故D错误。
故选C。
13. 如图是H7N9病毒侵入人体细胞发生免疫反应的某个阶段示意图,下列叙述错误的是
A. 图中细胞①是吞噬细胞,细胞②在胸腺中成熟
B. 经过细胞①中溶酶体的处理,可以暴露病原体的抗原特征
C. 病原体进入细胞①的方式体现了细胞膜的功能特点
D. 物质③最有可能是糖蛋白,图示过程体现了膜的传递信息功能
【答案】C
【解析】
【分析】
本题考查了免疫的相关知识,意在考查学生对知识的理解和记忆能力。
【解答】
A.由图可知,细胞①是吞噬细胞,细胞②是T细胞,在胸腺中成熟,A正确;
B.经过细胞①中溶酶体的处理,可以暴露病原体的抗原特征,B正确;
C.病原体进入细胞①的方式体现了细胞膜的结构特点,具有一定的流动性,C错误;
D.物质③最有可能是糖蛋白,图示过程体现了膜的传递信息功能,D正确。
14. 免疫是机体的一种重要的保护性功能,下列有关免疫的说法正确的是
①一种抗原只能与相应的抗体或浆细胞结合
②皮肤黏膜和溶菌酶都属于免疫的在第一道防线
③免疫细胞包括B细胞、T细胞和吞噬细胞等
④排斥移植器官主要是细胞免疫起作用
⑤有T细胞参与的就是细胞免疫
⑥淋巴因子可加强吞噬细胞的特异性杀伤作用
⑦二次免疫时记忆细胞可产生抗体
⑧自身免疫病是机体对自身物质异常敏感
⑨HIV攻击T细胞造成免疫能力几乎全部丧失
A. ③④⑧⑨ B. ①②⑤⑥ C. ②③④⑦ D. ①⑤⑧⑨
【答案】A
【解析】
【分析】
本题考查免疫调节,意在考查学生对知识的理解和记忆能力。
【解答】
①抗原不能与浆细胞结合,错误;
②皮肤黏膜属于免疫的在第一道防线,溶菌酶属于免疫的在第二道防线,错误;
③免疫细胞包括B细胞、T细胞和吞噬细胞等,正确;
④排斥移植器官主要是细胞免疫起作用,正确;
⑤T细胞可参与细胞免疫和体液免疫,错误;
⑥吞噬细胞无特异性,错误;
⑦记忆细胞不可产生抗体,抗体由浆细胞产生,错误;
⑧自身免疫病是机体对自身物质异常敏感,正确;
⑨HIV攻击T细胞造成免疫能力几乎全部丧失,正确。
故选A。
15. 下列关于免疫的说法中,正确的是( )
A. 辅助性T细胞释放的细胞因子不能使受到抗原刺激的B淋巴细胞增殖
B. 注射肉毒杆菌抗毒素,可以治疗病人因过量注射美容制剂产生的问题,其目的是刺激机体产生特异性抗体发挥体液免疫作用
C. 过敏反应是人体特异性免疫应答的一种异常生理现象
D. 乙肝疫苗的接种需在一定时期内间隔注射三次,其目的是杀死机体内的乙肝病毒
【答案】C
【解析】
【分析】
本题考查免疫的相关知识,属于识记理解水平,解答本题的关键是掌握免疫的相关知识,对选项进行判断,容易解答。
【解答】
A.辅助性T细胞释放的细胞因子能使受到抗原刺激的B淋巴细胞增殖,A错误;
B.注射肉毒杆菌抗毒素可与肉毒杆菌毒素结合治疗病人因过量注射美容制剂产生的问题,B错误;
C.过敏反应是指已产生免疫的机体,在再次接受相同的抗原时所发生的的组织损伤或功能紊乱。过敏反应是人体特异性免疫应答的一种异常生理现象,C正确;
D.接种疫苗后,机体会产生相应的抗体和记忆细胞,当相同的抗原再次入侵机体时,记忆细胞会迅速增殖分化,产生大量的效应B细胞核记忆细胞,但记忆细胞的种类是不变的,效应B细胞会产生抗体消灭抗原,接种乙肝疫苗之所以要间隔注射三次,就是为了产生更多的抗体和记忆细胞,增强机体的特异性免疫能力,D错误。
故选C。
16. 如图表示人体的特异性免疫过程,请据图判断下列说法正确的是()
A. ⑤⑥两种免疫依次表示体液免疫和细胞免疫
B. 能特异性识别抗原的细胞有a、b、c、d、f
C. 抗原刺激后,细胞b和细胞c的细胞周期变长
D. 物质④的化学本质是蛋白质,可特异性结合抗原
【答案】D
【解析】
【分析】
本题结合人体的特异性免疫过程,考查人体免疫系统在维持稳态中的作用,要求考生识记人体免疫系统的组成,掌握特异性免疫过程,能准确判断图中各细胞的名称及各数字的含义,再结合所学的知识准确判断各选项。解答此类题目的关键是理解掌握体液免疫和细胞免疫的过程及特点。
分析题图:图示表示人体的特异性免疫过程。图中细胞a是吞噬细胞、细胞b是T细胞、细胞c是B细胞、细胞d是效应T细胞、细胞e是记忆T细胞、细胞f是效应B细胞(浆细胞)、细胞g是记忆B细胞;③效应T细胞与靶细胞结合,将靶细胞裂解死亡,同时释放淋巴因子增强细胞免疫;④是抗体,能与抗原特异性结合;⑤是细胞免疫,⑥是体液免疫。
【解答】
A、⑤、⑥两种免疫依次表示细胞免疫和体液免疫,A错误;
B、细胞a是吞噬细胞,能识别抗原,但没有特异性;细胞f是效应B细胞,没有识别能力。因此,图中能特异性别抗原的有b、c、d、e、g,B错误;
C、抗原刺激后,细胞b和细胞c的细胞开始增殖分化,周期变短,C错误;
D、④表示抗体,化学本质是蛋白质,可特异性结合抗原,D正确。
故选D。
17. 如图为特异性免疫的过程图解。下列有关叙述错误的是
A. 在图中特异性免疫过程中,能识别抗原的细胞有②③④⑤和A
B. 细胞⑥有分泌功能,H1V主要攻击细胞③
C. 抗原再次入侵机体时只作用于⑤发生特异性免疫反应
D. 通过基因疗法改造血友病女患者的①,其儿子仍患血友病
【答案】C
【解析】
【分析】
本题旨在考查学生理解所学知识的要点,把握知识的内在联系形成知识网络的能力并应用相关知识综合解答问题的能力。
分析题图,①是骨髓中的造血干细胞,②是B淋巴细胞,③是T淋巴细胞,④是效应T细胞,⑤是记忆细胞,⑥是浆细胞,A是吞噬细胞。
【解答】
A.在图中特异性免疫过程中,能识别抗原的细胞有②③④⑤和A,A正确;
B.细胞⑥浆细胞有分泌功能分泌抗体,HIV主要攻击细胞③T淋巴细胞,B正确;
C.抗原再次入侵机体时主要作用于⑤记忆细胞发生特异性免疫反应,C错误;
D.通过基因疗法改造血友病女患者的①,其生殖细胞还是有治病基因,所以其儿子仍患血友病,D正确。
故选C。
18. 柯萨奇病毒A16型(CAV-16)常引起儿童手足口病和其他并发症。下列关于人体对该病毒免疫过程的叙述,正确的是( )
A. CAV-16侵入人体后,会刺激吞噬细胞分泌淋巴因子与该病毒结合
B. B细胞经CAV-16刺激后会分裂、分化出浆细胞,并与抗原结合
C. 患儿痊愈后,若再次感染该病毒,体内的记忆细胞会迅速产生抗体消灭病毒
D. CAV-16再次侵入人体后,体内的吞噬细胞、记忆细胞和效应T细胞都具有识别功能
【答案】D
【解析】【解析】 淋巴因子是由T细胞产生的,A错误;B细胞经抗原的刺激,会增殖分化形成浆细胞,浆细胞产生的抗体与抗原结合,B错误;患儿痊愈后,若再次感染该病毒,体内的记忆细胞会迅速增殖、分化形成浆细胞,浆细胞产生抗体消灭病毒,C错误;CAV-16再次侵入人体后,体内的吞噬细胞、T细胞、B细胞、效应T细胞和记忆细胞都具有识别功能,D正确。故选D。
19. 如图为人体免疫细胞参与免疫的机制图解,其中①表示抗原,②、③表示物质,④~⑨代表细胞。下列叙述错误的是( )
A. ③是糖蛋白,能特异性识别①
B. 人体内的细胞④能合成分泌细胞因子
C. ⑧是细胞毒性T细胞
D. 相同抗原再次侵入时,⑦快速分泌②
【答案】D
【解析】
【分析】
本题主要考查特异性免疫过程。要求学生能识别特异性免疫图解中各种细胞的种类及其功能,理解体液免疫和细胞免疫发挥免疫作用的机制。
【解答】
由图可知,图中左侧为体液免疫图解,右侧为细胞免疫图解。①为抗原,②为抗体,③为糖蛋白,④为T细胞,⑤为B细胞,⑥为浆细胞,⑦为记忆B细胞,⑧为毒性T细胞,⑨为记忆T细胞。
A.③是糖蛋白,能特异性识别抗原,A正确;
B.抗原传递给T细胞,T细胞能产生淋巴因子,B正确;
C.细胞毒性T淋巴细胞是一种特异T细胞,专门分泌各种细胞因子参与免疫作用。对某些病毒、肿瘤细胞等抗原物质具有杀伤作用,与自然杀伤细胞构成机体抗病毒、抗肿瘤免疫的重要防线,C正确;
D.相同抗原再次侵入时,⑦快速增殖分化,但不能直接产生抗体,D错误。
故选D。
20. 改革开放40周年来,我国的国民经济和生活水平不断提高,但是人们的体质普遍下降、各种疾病患病率年年攀升,提高人们的身体素质、增强人们的免疫力已迫在眉睫,下列有关免疫调节的叙述错误的是()
A. 免疫活性物质是由免疫细胞或其他细胞产生的;人的泪液能够杀菌,属于第一道防线
B. T细胞在胸腺中发育成熟;而T细胞→B细胞→浆细胞的过程属于第三道防线的体液免疫
C. 医院中的过敏患者体内一定发生了针对过敏原的二次免疫
D. 接种疫苗可提高人体免疫力,预防疾病;而免疫力的提高有利于器官移植的顺利完成
【答案】D
【解析】
【试题解析】
【分析】
本题考查免疫调节的相关内容,答题关键是识记相应知识点,并理解运用。
【解答】
A.免疫活性物质是由免疫细胞或其他细胞产生的;人的泪液能够杀菌,属于第一道防线,A正确;
B.T细胞在胸腺中发育成熟;而T细胞→B细胞→浆细胞的过程属于第三道防线的体液免疫,B正确;
C.医院中的过敏患者体内一定发生了针对过敏原的二次免疫,C正确;
D.接种疫苗可提高人体免疫力,预防疾病;而免疫力的提高不利于器官移植的顺利完成,在进行器官移植时,患者的免疫系统会对异体器官产生不同程度的排斥,因此必须寻找与患者身体相匹配的器官,同时还要长期使用免疫抑制药物,D错误。
故选D。
二、 多选题
21. 病原体对不同免疫状态小鼠的感染进程如图所示,下列相关小鼠正确的是( )
A. 吞噬细胞缺陷小鼠的非特异性免疫受损,特异性免疫也无法产生
B. B细胞缺陷小鼠虽无法合成抗体,但仍能对胞内寄生病原体产生免疫反应
C. T细胞缺陷小鼠体内淋巴细胞的种类减少,但仍能产生少量浆细胞
D. 正常小鼠免疫产生的细胞因子,加强了效应T细胞对靶细胞的杀伤作用
【答案】BCD
【解析】
【分析】
本题的知识点是吞噬细胞、T细胞、B细胞在免疫中的作用,对于免疫过程的全面理解和掌握是本题考查的重点。
分析题图可知,吞噬细胞缺陷的小鼠感染病原体后,体内病原体的数量急剧上升,T细胞或B细胞缺陷的小鼠,在初始阶段病原体数量上升较快,然后由于免疫作用,体内病原体数量上升速率减慢逐渐趋于稳定,正常小鼠在感染病原体后,病原体数量在初始阶段上升,上升速率低于吞噬细胞缺陷小鼠和B细胞或T细胞缺陷小鼠,很快由于小鼠的免疫作用,病原体数量稳定、下降。
【解答】
A.吞噬细胞缺陷小鼠,非特异性免疫受损,特异性免疫大部分丧失,A错误;
B.B细胞缺陷小鼠,体液免疫丧失,细胞免疫仍然存在,可以对胞内寄生病原体产生免疫反应,B正确;
C.T细胞缺陷小鼠,淋巴细胞种类减少,细胞免疫丧失,部分体液免疫存在,因此可以产生少量浆细胞,C正确;
D.正常小鼠产生的淋巴因子等细胞因子,对于加强效应T细胞对靶细胞的杀伤力具有重要作用,D正确。
故选BCD。
22. 如图为人体内细胞免疫的部分过程,其中甲、乙、丙表示相应的物质。下列有关叙述正确的是( )
A. 图中所示的免疫细胞均由造血干细胞分化而来
B. 吞噬细胞具有吞噬、处理病原体并呈递抗原的功能
C. 甲是位于吞噬细胞表面的特定抗原,乙为甲的相应受体
D. 若仅在丙的作用下,细胞毒性T细胞不能大量增殖
【答案】ABCD
【解析】图中所示的免疫细胞有吞噬细胞、T细胞等,均由造血干细胞分化而来,A正确;吞噬细胞具有吞噬、处理病原体并呈递抗原的功能,B正确;位于吞噬细胞表面的甲是病原体所特有的抗原,C正确;由图可知:仅在丙的作用下,细胞毒性T细胞不能大量增殖,D正确。
23. 如图是人体内的免疫过程示意图,下列说法中正确的是
A. 图中细胞A在非特异性免疫和特异性免疫中均起作用;细胞B在细胞免疫和体液免疫中均起作用
B. 移植器官发生的排斥反应,主要与①②⑥⑦有关
C. HIV通过攻击细胞C,导致机体免疫功能缺失引发艾滋病
D. 当相同抗原再次进入机体时,体内会发生⑦或⑧的过程,进而产生G或E,发挥特定的免疫效应
【答案】ABD
【解析】略
24. 编码乙肝病毒(HBV)表面S蛋白的基因疫苗,被小白鼠骨骼肌细胞吸收后可表达出S蛋白。S蛋白(抗原)引发一系列的体液免疫和细胞免疫。图甲中数字代表细胞,字母代表生理过程,细胞⑦可诱导靶细胞裂解;图乙中抗体效价用衡量免疫效果的数量单位表示。有关分析正确的是()
A. 图甲中细胞①和⑤均是T细胞,细胞⑦是细胞毒性T细胞
B. 树突状细胞的功能是识别和处理抗原,呈递抗原S蛋白
C. 经图甲中N过程形成的细胞③与细胞⑦细胞膜上均缺少抗原S蛋白的受体
D. 图乙是用空基因载体作对照组,两周后抽取小鼠血清检测抗体含量得到的
【答案】ABD
【解析】
【分析】
本题考查免疫系统在维持稳态中的作用的相关知识,意在考查学生的识记能力和判断能力,运用所学知识综合分析问题和解决问题的能力。
【解答】
A.据图可知,图甲中细胞①和⑤均是T细胞,细胞⑦是细胞毒性T细胞,A正确;
B.树突状细胞是吞噬细胞,其功能是识别和处理抗原,呈递抗原S蛋白,B正确;
C.经图甲中N过程形成的细胞③是浆细胞,细胞膜上缺少抗原S蛋白的受体,细胞⑦是细胞毒性T细胞,细胞膜上有该受体,C错误;
D.由单一变量原则可知,图乙是用空基因载体作对照组,两周后抽取小鼠血清检测抗体含量得到的,D正确。
故选ABD。
25. 细胞免疫和体液免疫的共同点是( )
A. 都能产生于抗原特异性结合的抗体
B. 都能产生与靶细胞结合的效应细胞
C. 参与反应的淋巴细胞都是由造血干细胞分化的
D. 都能产生记忆细胞
【答案】CD
【解析】
【解答】
A、只有体液免疫过程中能产生与抗原特异性结合的抗体,A错误;
B、只有细胞免疫过程中能产生与靶细胞结合的效应细胞,B错误;
C、参与反应的淋巴细胞都是由造血干细胞分化的,C正确;
D、体液免疫和细胞免疫过程中都会产生记忆细胞,D正确。
故选:CD。
【分析】
特异性免疫包括体液免疫和细胞免疫,具体过程如下:
本题考查人体免疫系统在维持稳态中的作用,要求考生识记人体免疫系统的组成,掌握体液免疫和细胞免疫的具体过程,能对体液免疫和细胞免疫进行比较,再根据题干要求选出正确的答案。
三、 填空题
26. 人类文明史也是一场与疾病的抗争史。时至今日,新冠肺炎疫情仍在全球大流行,我国人民在党中央直接领导下疫情得到控制,病人得到救治,向全球人民展示了中国力量。研究表明,新冠肺炎(COVID-2019)是由一种传染性极强的新型冠状病毒(2019-nCov,RNA病毒)引起的急性感染性肺炎。人感染后常见有发热、咳嗽、气促和呼吸困难等症状。回答下列问题:
(1)从遗传物质的结构上分析,人们研究COVID-19病毒具有一定困难的原因是____________________。
(2)新型冠状病毒最初侵染人体时,人体的免疫系统可以摧毁大多数病毒,人体的免疫系统是由___________________组成的。
(3)新型冠状病毒主要通过呼吸道侵入人体。鼻腔中的黏膜属于保卫人体的_____________。
(4)新型冠状病毒侵入人体后寄生在宿主细胞中,___________能识别被寄生的宿主细胞,并与之密切接触,使其裂解死亡;新型冠状病毒被释放出来,而后会被__________(填“细胞”或“体液”)免疫产生的___________所凝集,使之失去侵染能力,最后被吞噬细胞吞噬消化。
(5)已知青霉素的作用是抑制原核细胞细胞壁的形成。从而达到灭菌的作用。当人体感染新型冠状病毒时,__________(填“能”或“不能”)用青霉素进行治疗。少数人注射青霉素后会出现胸闷、气急和呼吸困难等症状,严重者发生休克,这种现象是人体免疫功能失调中的_________。
【答案】(1)RNA一般是单链结构,结构不稳定,容易发生变异
(2)免疫器官、免疫细胞、免疫活性物质
(3)第一道防线
(4)效应T细胞;体液;抗体
(5)不能;过敏反应
【解析】
【分析】
本题考查免疫调节相关知识,意在考查基础知识的理解和记忆能力。
【解答】
(1)据题意,新冠肺炎(COVID-2019)是由一种传染性极强的新型冠状病毒(2019-nCov,RNA病毒)引起的急性感染性肺炎。由于RNA一般是单链结构,结构不稳定,容易发生变异,故研究COVID-19病毒具有一定困难。
(2)人体的免疫系统是由免疫器官、免疫细胞、免疫活性物质组成的。
(3)鼻腔中的黏膜属于保卫人体的第一道防线。
(4)新型冠状病毒侵入人体后寄生在宿主细胞中,效应T细胞能识别被寄生的宿主细胞,并与之密切接触,使其裂解死亡;新型冠状病毒被释放出来,而后会被体液免疫产生的抗体所凝集,使之失去侵染能力,最后被吞噬细胞吞噬消化。
(5)青霉素的作用是抑制原核细胞细胞壁的形成,新型冠状病毒没有细胞,没有细胞壁,所以不能用青霉素进行治疗。少数人注射青霉素后会出现胸闷、气急和呼吸困难等症状,严重者发生休克,这种现象是人体免疫功能失调中的过敏反应。
27. 据报道,美国耶鲁大学的生物学家正在从事将病毒引诱到人体“陷阱细胞”中,以防止病毒繁殖的实验研究。例如,HIV通过辅助性T淋巴细胞表面的CD4识别辅助性T淋巴细胞如图甲,如果给AIDS患者注射大量用CD4分子修饰过的红细胞如图乙,则该红细胞也会被HIV识别、入侵。但HIV在红细胞中无法完成复制、增殖,最后随红细胞的死亡而被清除,该方法目前已经在小鼠体内获得阶段性成果。请据图分析回答下列问题:
(1)病毒入侵人体后,主要由免疫系统将其清除。人体的免疫系统由免疫器官、免疫细胞和____________________等免疫活性物质组成。
(2)试从体液免疫和细胞免疫两方面分析T淋巴细胞在特异性免疫中的作用。
(3)人体成熟的红细胞之所以能成为“陷阱细胞”,从细胞结构角度分析是因为__________,不具备HIV增殖的条件。
(4)衰老的红细胞成为_____________,由人体的免疫系统清除。
【答案】(1)抗体、白细胞介素、溶菌酶
(2)在体液免疫中,辅助性T细胞受抗原刺激后产生白细胞介素,作用于致敏B淋巴细胞;在细胞免疫中,辅助性T细胞受抗原刺激分泌多种蛋白质,促进细胞毒性T细胞分裂分化;细胞毒性T细胞受呈递在抗原复合体上的抗原和辅助性T细胞分泌的蛋白质刺激后分裂、分化为效应细胞群和记忆细胞群。
(3)成熟的红细胞没有细胞核和核糖体
(4)抗原
28. 在神经—体液—免疫调节下,正常机体的各个器官、系统协调配合,内环境处于相对稳定的状态,如图甲是三个系统之间的关系,图乙为在信号分子作用下,某种免疫细胞释放免疫活性物质的示意图。回答下列问题。
(1)图甲中,①②③表示三类不同的信号分子。当内分泌腺作为神经调节中的效应器时,②代表________________。作为中枢神经系统的一部分,通过分泌②,下丘脑能对性腺等内分泌腺以另一种方式进行调节,请以雄激素的分泌为例,写出这种调节的具体过程:__________________________________。
(2)当内分泌腺分泌的①影响中枢神经系统发育时,①代表的激素为________________。
(3)由图乙可以看出,免疫细胞表面至少有________种信号分子的受体。若图乙所示的免疫细胞为T淋巴细胞,则图中的免疫活性物质为_____________,该物质可以使接受过抗原刺激的________________细胞增殖分化成记忆细胞和浆细胞,其中记忆细胞的作用为______________________。
(4)在大鼠实验中观察到,将羊红细胞注入大鼠体内,当抗体浓度达到最大值时,下丘脑某些神经元的电活动增加一倍以上;向裸鼠(无胸腺)注入白介素-1(一种淋巴因子),血液中促肾上腺皮质激素和糖皮质激素的含量升高几倍。结合图甲分析,这两个实例可以说明:______________________。
【答案】(1)神经递质;下丘脑分泌的促性腺激素释放激素促进垂体分泌促性腺激素,促性腺激素又促进睾丸分泌雄激素(雄激素过多会抑制下丘脑、垂体分泌相应激素)
(2)甲状腺激素
(3)两;淋巴因子;B(淋巴);保持对这种抗原的记忆,机体再次接受相同抗原刺激时,记忆细胞能迅速增殖分化成浆细胞
(4)免疫系统可以影响神经系统和内分泌系统的活动
【解析】
【分析】
本题主要考查相关知识,意在考查学生对知识的理解和分析能力。
【解答】
(1)当内分泌腺作为神经调节中的效应器时,信号分子②代表神经递质。下丘脑能对性腺等内分泌腺进行分级调节,雄激素主要由睾丸分泌,下丘脑对睾丸进行调节的具体过程为:下丘脑分泌的促性腺激素释放激素促进垂体分泌促性腺激素,促性腺激素促进睾丸分泌雄激素。
(2)甲状腺分泌的甲状腺激素能促进中枢神经系统的发育。
(3)根据图乙可知,通过血液运输的激素和突触前膜分泌的神经递质在免疫细胞表面均有受体。T淋巴细胞能分泌淋巴因子,B淋巴细胞接受抗原刺激后,在淋巴因子的作用下可增殖分化成浆细胞和记忆细胞,记忆细胞可以在抗原消失后很长时间内保持对这种抗原的记忆,当机体再次接触这种抗原时,记忆细胞能迅速增殖分化成浆细胞,浆细胞再快速产生大量抗体。
(4)抗体对神经系统的作用说明免疫系统能影响神经系统的活动;淋巴因子对血液中激素含量的影响说明免疫系统能影响内分泌系统的活动。
29. (一)下图为人体免疫部分过程示意图。请据图回答:(括号中填图中编号,横线上填文字)
(1)图中①②③中属于特异性免疫的是[ _____]。
(2)A的名称是________ ,B的名称是_________。
(3)下列能正确表示病毒或病菌侵入机体后,引起血液中抗体浓度变化的是(①第一次感染,②第二次感染)(______)
(二)图1为T细胞通过表面受体(TCR)识别抗原递呈细胞呈递的肿瘤抗原后被激活,进而攻击肿瘤细胞的示意图。图2为肿瘤细胞的一种免疫逃逸机制示意图。肿瘤细胞大量表达PD-L1,与T细胞表面的PD-1结合,抑制T细胞活化,逃避T细胞的攻击。请回答下列问题:
(4)图1中抗原递呈细胞通过_________方式摄取肿瘤抗原。
(5)图1中效应T细胞通过TCR只能识别带有同样抗原的肿瘤细胞,故发挥的免疫作用具有_________性,效应T细胞分泌毒素,使肿瘤细胞__________。
(6)为阻断图2中肿瘤细胞的免疫逃逸通路,利用单克隆抗体制备技术,制备了抗PD-L1抗体。该抗体注入体内后通过体液运输与__________结合,可解除T细胞的活化抑制。
(7)为应用于肿瘤的临床免疫治疗,需对该抗体进行人源化改造,除抗原结合区域外,其他部分都替换为人抗体区段,目的是__________。
【答案】(一)
(1)②③
(2)效应T细胞;抗体
(3)C
(二)
(4)胞吞
(5)特异;裂解死亡
(6)肿瘤细胞表面的PD-L1
(7)降低免疫排斥
【解析】
(一)
【分析】
本题考查非特异性免疫、体液免疫、细胞免疫和免疫疾病等相关知识,意在考查学生分析图形和解决问题的能力,属于中档题。
【解答】
分析题图可知,①过程是吞噬细胞将抗原物质吞噬消灭,属于人体免疫的第二道防线,②过程是T细胞增殖分化成效应T细胞和记忆细胞的过程,④过程是记忆T细胞增殖分化成效应T细胞的过程,⑥过程是效应T细胞作用于靶细胞的过程,③过程是B细胞增殖分化形成浆细胞和记忆B细胞的过程,⑤过程是记忆B细胞增殖分化成浆细胞的过程,⑦过程是浆细胞产生抗体发挥免疫效应的过程。
(1)图中①吞噬细胞杀灭抗原,属于非特异性免疫中的第二道防线,②属于细胞免疫,③过程中产生浆细胞,属于体液免疫,则属于特异性免疫的是②③。
(2)A细胞作用于靶细胞,则A表示效应T细胞,⑦细胞是浆细胞,所以B是抗体。
(3)二次免疫能产生更强的特异性免疫反应,特点是反应迅速,细胞增殖分化快,可以迅速产生更多抗体,使得二次免疫反应快而强烈。结合图中曲线分析,C符合二次免疫抗体产生的特点。故选C。
(二)
【分析】
本题考查人体免疫系统在维持稳态中的作用,要求考生识记人体免疫系统的组成及淋巴细胞的起源和分化过程,掌握体液免疫和细胞免疫的具体过程,能运用所学的知识准确判断各选项,属于考纲识记层次的考查。
由图1可知,TCR是T细胞表面的特异性受体,可以识别肿瘤抗原。TCR识别吞噬细胞处理呈递的肿瘤抗原后,可以增殖分化出记忆T细胞和效应T细胞,效应T细胞可以识别并攻击肿瘤细胞,引起肿瘤细胞的裂解死亡。
由图2可知,肿瘤细胞表面的PD-L1通过与T细胞表面的PD-1蛋白特异性结合,抑制T细胞增殖分化,从而逃避免疫系统的攻击。
【解答】
(4)抗原属于大分子物质,抗原呈递细胞通过胞吞摄取肿瘤抗原,处理后呈递给T细胞,引起T细胞的增殖分化。
(5效应T细胞通过TCR特异性识别携带同种肿瘤抗原的肿瘤细胞,该过程体现了免疫作用具有特异性,由图可知,效应T细胞可以分泌毒素,引起肿瘤细胞的裂解死亡。
(6)由图2可知,肿瘤细胞表面的PD-L1通过与T细胞表面的PD-1蛋白特异性结合,抑制T细胞增殖分化,从而逃避免疫系统的攻击,故可以通过注射抗PD-L1抗体阻断肿瘤细胞的逃逸通路。抗PD-L1抗体进入人体后,通过体液运输与肿瘤细胞表面的PD-L1蛋白结合,从而解除T细胞的活化抑制。
(7)由于单克隆抗体是利用鼠的骨髓瘤细胞与浆细胞融合而成的杂交瘤细胞分泌产生,对人来说是异物,将该单克隆抗体注入人体后会引起免疫排斥反应。为了降低免疫排斥,需要对单克隆抗体进行改造,除抗原结合区域外,其他部分都替换成人抗体区段。
30. 如图表示人体神经—体液—免疫调节的关系模式图。请据图回答:
(1)图中神经—体液调节途径涉及的主要结构是______________________、肾上腺、甲状腺和性腺。性激素和甲状腺激素的分泌过程存在分级调节,当内环境中的性激素和甲状腺激素含量过高,会通过________________调节维持相关激素水平的稳定。
(2)吞噬细胞可参与____________________免疫,T细胞可参与的特异性免疫是________________________。
(3)图示表明,甲状腺激素作用的靶器官是骨髓和________________________,与图示有关的神经—体液—免疫网络调节机制中,发挥重要作用的生物活性物质除了图中列举的类型处,还有两类有代表性的物质是神经递质和____________________。
(4)免疫细胞产生的细胞因子、淋巴因子(如白细胞介素、肿瘤坏死因子等)作用于神经细胞并产生兴奋,在此发生的信号转换过程是_____________________________________。
【答案】(1)下丘脑和垂体;(负)反馈
(2)非特异性免疫和特异性(或非特异性免疫和体液免疫、细胞);体液免疫和细胞免疫
(3)胸腺;抗体
(4)由化学信号转变为电信号(或化学信号→电信号)
【解析】
【分析】
本题考查激素调节和免疫调节的知识点,考查学生理解知识和正确识图能力,题目难度适中。
【解答】
(1)图中神经—体液调节途径涉及的主要结构是下丘脑,垂体、肾上腺、甲状腺和性腺。性激素和甲状腺激素的分泌过程存在分级调节,当内环境中的性激素和甲状腺激素含量过高,会通过负反馈调节维持相关激素水平的稳定。
(2)吞噬细胞可参与非特异性免疫和特异性(或非特异性免疫和体液免疫、细胞)免疫,T细胞可参与的特异性免疫是体液免疫和细胞免疫。
(3)图示表明,甲状腺激素作用的靶器官是骨髓和胸腺,与图示有关的神经—体液—免疫网络调节机制中,发挥重要作用的生物活性物质除了图中列举的类型处,还有两类有代表性的物质是神经递质和抗体。
(4)免疫细胞产生的细胞因子、淋巴因子(如白细胞介素、肿瘤坏死因子等)作用于神经细胞并产生兴奋,在此发生的信号转换过程是由化学信号转变为电信号(或化学信号→电信号)。
故答案为:
(1)下丘脑和垂体;(负)反馈
(2)非特异性免疫和特异性(或非特异性免疫和体液免疫、细胞);体液免疫和细胞免疫
(3)胸腺;抗体
(4)由化学信号转变为电信号(或化学信号→电信号)
高中生物人教版 (2019)选择性必修1第4章 免疫调节第2节 特异性免疫优秀课后测评: 这是一份高中生物人教版 (2019)选择性必修1第4章 免疫调节第2节 特异性免疫优秀课后测评,文件包含42特异性免疫课后练习原卷版docx、42特异性免疫课后练习解析版docx等2份试卷配套教学资源,其中试卷共35页, 欢迎下载使用。
人教版 (2019)选择性必修1第2节 特异性免疫精品习题: 这是一份人教版 (2019)选择性必修1第2节 特异性免疫精品习题,文件包含42特异性免疫讲义原卷版docx、42特异性免疫讲义解析版docx等2份试卷配套教学资源,其中试卷共46页, 欢迎下载使用。
高中生物人教版 (2019)选择性必修1第2节 特异性免疫精品课时训练: 这是一份高中生物人教版 (2019)选择性必修1第2节 特异性免疫精品课时训练,文件包含42特异性免疫学生版-高二生物同步精品讲义选择性必修1docx、42特异性免疫教师版-高二生物同步精品讲义选择性必修1docx等2份试卷配套教学资源,其中试卷共51页, 欢迎下载使用。

