人教版 (2019)选择性必修1第3节 体液调节与神经调节的关系优秀课后测评
展开姓名: 班级
3.3 体液调节与神经调节的关系
一、 单项选择题
1. 2020年的澳网比赛于北京时间1月20日在墨尔本公园开赛,球场上球员们身手敏捷的发球、接球,他们挥汗如雨,奋力拼搏着,下列关于球员们生理变化的叙述,错误的是
A. 发球时,某些细胞会出现膜电位逆转的现象
B. 接球时,可体现人脑高级中枢对低级中枢的控制
C. 比赛过程中,体温会略有升高且抗利尿激素分泌增加
D. 比赛结束后球员心跳仍较快,说明神经调节作用时间较长
【答案】D
【解析】
【试题解析】
【分析】
本题考查兴奋的传导、神经系统的分级调节、水平衡调节等,要求考生识记相关知识,能结合所学的知识准确判断各选项。
【解答】
A.人体生命活动受神经体液等共同调节,由多个系统和器官参与完成,发球时,神经细胞兴奋,会发生膜电位由外正内负变为外负内正的现象,A正确;
B.接球时有高级神经中枢大脑皮层的参与,也有低级神经中枢脊髓的参与,可以体现高级中枢对低级中枢的控制,如球场上如何精准接球,B正确;
C.剧烈运动时,新陈代谢加快,体表温度会有所升高,此时皮肤毛细血管舒张,以增加散热;同时抗利尿激素分泌增多,减少尿量,以维持内环境渗透压的稳定,C正确;
D.比赛过程中有多种激素的参与,如肾上腺素,比赛结束后,心跳仍较快,说明体液调节作用时间较长,D错误。
故选D。
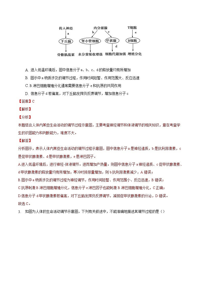
2. 下图是人体内某些生命活动的调节过程示意图(a~e表示信息分子),下列相关分析正确的是
A. 进入低温环境后,图中信息分子a、b、c、d的释放量均有所增加
B. 图示中a物质涉及的调节过程,作用时间短暂、作用范围大、反应迅速
C. B淋巴细胞增殖分化通常需要信息分子e和抗原的共同作用
D. 信息分子d若偏高,对下丘脑发挥负反馈调节,增加信息分子c
【答案】C
【解析】
【分析】
本题结合人体内某些生命活动的调节过程示意图,主要考查神经调节和体液调节的相关知识,意在考查学生的识图能力和判断能力,难度不大。
【解答】
分析图示,表示人体内某些生命活动的调节过程示意图,图中信息分子a是神经递质,b是抗利尿激素,c是促甲状腺激素、d是甲状腺激素,e是淋巴因子。
A.进入低温环境后,进行神经-体液调节。进而增加产热量。则图中信息分子a神经递质、c促甲状腺激素、d甲状腺激素的释放量均有所增加,寒冷时排尿量增加,则b抗利尿激素减少,A错误;
B.图示中a物质涉及的调节过程为神经调节,作用时间短暂、作用范围小、反应迅速,B错误;
C.抗原刺激B淋巴细胞增殖分化,信息分子e淋巴因子也能刺激B淋巴细胞增殖分化,C正确;
D.信息分子d甲状腺激素若偏高,对下丘脑发挥负反馈调节,减弱促甲状腺激素的分泌,D错误。
故选C。
3. 如图为人体的生命活动调节示意图,下列有关叙述中,不能准确地描述其调节过程的是()
A. 水盐平衡调节的过程可通过A→B→C→D→E来实现,属于神经-体液调节
B. 血糖平衡调节的过程可以通过C→D→E来实现,属于体液调节
C. 当人的手被针扎时,其调节过程可能通过A→B→E来实现,属于神经调节
D. 若图表示体温调节过程,则体温调节属于神经-体液调节
【答案】B
【解析】
【分析】
本题考查生命活动调节的相关知识,意在考查考生能理解所学知识的要点,把握知识间的内在联系,形成知识网络结构的能力。
【解答】
A.水盐平衡调节属于神经-体液调节过程,细胞外液渗透压感受器在下丘脑,下丘脑是水盐平衡调节中枢,神经调节作用于抗利尿激素分泌,再由抗利尿激素作用于靶器官,故A正确;
B.血糖平衡调节过程主要是血糖浓度变化作用于胰岛,促进相应激素的分泌,再通过激素作用于靶细胞来调节,故可以通过A→C→D→E来实现,这一调节属于体液调节,B错误;
C.人手被针扎缩回和产生痛觉,都是神经调节完成,缩手反射就是通过A→B→E实现,C正确;
D.体温调节是神经-体液调节,寒冷时,体表冷觉感受器兴奋,兴奋传到下丘脑,可通过分级调节促进甲状腺激素的分泌来调节产热代谢,故可通过A→B→C→D→E来实现,D正确。
故选B。
4. 下丘脑在人体生命活动过程中有重要的调节作用,下列分析错误的是( )
A. 下丘脑中有体温调节中枢和渗透压调节中枢
B. 下丘脑既参与神经调节,又参与体液调节
C. 下丘脑分泌的抗利尿激素的增加会使细胞外液渗透压升高
D. 寒冷能引起下丘脑分泌的促甲状腺激素释放激素增多
【答案】C
【解析】
【分析】
下丘脑的部分细胞称为神经分泌细胞,既能传导神经冲动,又有分泌激素的功能。下丘脑又是植物性神经功能十分重要的中枢。下丘脑在机体稳态中的作用主要包括以下四个方面:
①感受:渗透压感受器感受渗透压升降,维持水代谢平衡。
②传导:可将渗透压感受器产生的兴奋传导至大脑皮层,使之产生渴觉。
③分泌:分泌促激素释放激素,作用于垂体,使之分泌相应的激素或促激素;还能分泌抗利尿激素,并由垂体后叶释放。
④调节:体温调节中枢、血糖调节中枢、渗透压调节中枢。
本题考查下丘脑功能,综合考查了体温调节、水平衡调节,解题关键是识记下丘脑功能。下丘脑的神经分泌细胞既能分泌相关激素,也能传导神经冲动。下丘脑是体温、血糖和水盐调节的中枢,是内分泌活动的枢纽。大脑皮层是温度感觉、渴觉等的中枢。
【解答】
A、下丘脑是体温调节中枢和渗透压调节中枢,A正确;
B、下丘脑是体温调节、水平衡调节的中枢,参与神经调节,又能分泌促甲状腺激素释放激素参与体液调节,B正确;
C、下丘脑分泌的抗利尿激素的增加会促进肾小管和集合管重吸收水,使细胞外液渗透压降低,C错误;
D、身体的温度感受器受到寒冷等刺激时,相应的神经冲动传到下丘脑,下丘脑分泌促甲状腺激素释放激素增多,D正确。
故选:C。
5. 下列对下丘脑的调节作用分析错误的是( )
A. 由Ⅰ造成,引起下丘脑分泌①促甲状腺激素释放激素,最后使甲状腺激素分泌增多
B. 由Ⅱ造成,引起下丘脑分泌②抗利尿激素,最后使细胞外液渗透压降低
C. 由Ⅲ造成,下丘脑通过神经的作用,可以促使两种激素③肾上腺素、胰高血糖素分泌增多,最后使血糖升高
D. 由Ⅳ引起,通过下丘脑的体温调节作用,可以引起④毛细血管舒张,同时体内产热量增加
【答案】D
【解析】
【分析】
本题结合下丘脑的调节作用图解,考查血糖调节、体温调节和人体水盐平衡调节的具体过程,要求考生识记甲状腺激素分级调节的具体过程;识记体温调节、血糖调节和人体水盐平衡调节的具体过程,能结合图解准确判断各选项。
【解答】
A、下丘脑分泌的促甲状腺激素释放激素能促进甲状腺激素的分泌,因此过度紧张会引起下丘脑分泌①促甲状腺激素释放激素,最后使甲状腺激素分泌增多,A正确;
B、细胞外液渗透压升高时,下丘脑分泌的抗利尿激素增多,促进肾小管和集合管对水分的重吸收,进而使细胞外液渗透压降低,B正确;
C、血糖含量降低时,下丘脑通过神经的作用,可以促使两种激素③肾上腺素、胰高血糖素分泌增多,最后使血糖升高,C正确;
D、寒冷环境中,通过下丘脑的体温调节作用,可以引起④毛细血管收缩,以减少散热,同时体内产热量增加,这样可以维持体温相对稳定,D错误。
故选D。
6. 如图表示机体内生命活动调节的途径。下列说法正确是( )
A. 若A表示人体处于应激状态,人体通过途径①⑥④的调节方式属于神经—体液调节
B. 若A表示血糖浓度过低,人体可通过途径①②③④进行调节来维持血糖恒定
C. 若A表示寒冷环境,人体可通过途径①②③④、①⑥④和①②来维持体温恒定
D. 若A表示血浆渗透压升高,人体可通过①②使垂体合成抗利尿激素量增加
【答案】A
【解析】
【分析】
本题考查生命活动调节,综合考查了血糖调节、体温调节、水平衡调节等内容。
【解答】
A、若 A表示人体处于应激状态,①⑥过程为神经调节,④过程为体液调节,所以①⑥④过程为神经-体液调节,A正确;
B、血糖浓度的调节不受垂体控制,血糖调节过程可表示为①⑥④,B错误;
C、若A表示寒冷环境,组织不受⑤控制,寒冷环境下进行体温调节的途径是①②③④、①⑥④和①⑦,C错误;
D、抗利尿激素由下丘脑合成,由垂体释放,D错误。
故选:A。
7. 如图表示下丘脑参与人体稳态调节的三种方式。下列相关叙述中错误的是( )
A. 抗利尿激素可以促进肾小管和集合管对水的重吸收,它是由下丘脑分泌并释放的
B. 如果甲状腺激素分泌过多,会抑制激素④和①(或②)两种激素的分泌
C. 胰岛中的B和C两种细胞虽然分泌的激素不同,但它们含有相同的核基因
D. 图中的A最可能是生长激素
【答案】A
【解析】
【分析】
本题考查激素调节和内环境的稳态,正确识图和识记相关知识点是解题关键。
【解答】
A、本题考查的是本题下丘脑的功能、激素调节等相关知识,抗利尿激素是由下丘脑分泌合成,垂体释放的,A错误。
B、根据激素分泌调节中的反馈调节可知,甲状腺激素分泌过多会抑制垂体(分泌激素④)和下丘脑(分泌激素①或②)的分泌活动,B正确。
C、图中的B和C分别是胰岛B细胞和胰岛A细胞,虽然它们分泌的激素不同,但由于来自同一个受精卵,所以含有相同的核基因,C正确。
D、垂体可以分泌生长激素,所以图中的A最可能是生长激素,D正确。
故选A。
8. 下列关于神经和体液调节的叙述中,正确的是()
A. 体液调节以激素调节为主,是生命活动的主要调节方式
B. 血浆内CO2浓度升高会刺激下丘脑呼吸中枢,使呼吸加快加深
C. 血浆中Na+浓度急性降低到一定程度,会使可兴奋细胞静息电位绝对值加大
D. 血浆渗透压升高,会使下丘脑渗透压感受器兴奋、抗利尿激素分泌增加
【答案】D
【解析】
【分析】
本题考查神经和体液调节,意在考查学生对知识的理解和记忆能力。
【解答】
A.体液调节以激素调节为主,是生命活动的主要调节方式,A正确;
B.血浆内CO2浓度升高会刺激下丘脑感受器,使呼吸加快加深,B错误;
C.静息电位产生原因是钾离子内流,与钠离子无关,C错误;
D.血浆渗透压升高,会使下丘脑渗透压感受器兴奋、抗利尿激素分泌减少,D错误。
故选D。
9. 下列关于人体生命活动调节的叙述,正确的是()
A. 反射过程中,传入神经兴奋,Na+内流,传出神经兴奋,Na+外流
B. 激素可以起催化作用,进而影响生物的新陈代谢
C. 体温调节中枢在大脑皮层,与甲状腺激素、肾上腺素有关
D. CO2通过体液传送对生命活动进行调节,也属于体液调节
【答案】D
【解析】
【分析】
本题考查了人体生命活动的调节的有关知识,要求考生能够识记激素在生物体新陈代谢中的生理作用;理解神经调节的机理;识记体液调节的概念和主要内容;掌握体温调节的过程。
体液调节是指体内的一些细胞能生成并分泌某些特殊的化学物质(如激素、代谢产物等),经体液(血液、组织液等)运输。激素调节是体液调节的主要内容。
【解答】
A.传入、传出神经兴奋时都是Na+内流,A错误;
B.激素是调节生物新陈代谢的物质,不起催化作用,只起调节作用,B错误;
C.体温调节中枢在下丘脑,体温感觉中枢在大脑皮层,C错误;
D.体液调节的主要内容是激素调节,CO2通过体液传送调节生命活动,属于体液调节,D正确。
故选D。
10. 下列关于下丘脑功能的叙述不正确的是( )
A. 甲状腺激素的含量变化对下丘脑和垂体分泌相关激素进行反馈调节
B. 下丘脑的神经分泌细胞既能分泌激素同时也能传导神经冲动
C. 下丘脑内具有渗透压感受器并能够合成抗利尿激素
D. 下丘脑既是体温调节的中枢,也是温度感觉的中枢
【答案】D
【解析】
【分析】
本题考查下丘脑的相关知识,要求考生识记下丘脑的功能,能结合所学的知识对下丘脑的相关内容进行归纳总结,属于考纲识记和理解层次的考查。
下丘脑在机体稳态中的作用主要包括以下四个方面:
①感受:渗透压感受器感受渗透压升降,维持水代谢平衡。
②传导:可将渗透压感受器产生的兴奋传导至大脑皮层,使之产生渴觉。
③分泌:分泌促激素释放激素,作用于垂体,使之分泌相应的激素或促激素;还能分泌抗利尿激素,并由垂体后叶释放。
④调节:体温调节中枢、血糖调节中枢、渗透压调节中枢。
【解答】
A.甲状腺激素的含量变化对下丘脑和垂体分泌相关激素进行负反馈调节,A正确;
B.下丘脑的神经分泌细胞既能分泌激素同时也能传导神经冲动,B正确;
C.下丘脑内具有渗透压感受器并能够合成抗利尿激素,C正确;
D.下丘脑是体温调节的中枢,但不是温度感觉的中枢,感觉中枢在大脑皮层,D错误。
故选D。
11. 随着骑行热潮的涌起,骑行已成为众多有氧运动爱好者的选择。有氧运动是增进健康的主要方式之一,下列有关分析错误的是()
A. 有氧运动过程中甲状腺激素的分泌量可能增加
B. 有氧运动过程中抗利尿激素的释放量可能增加
C. 有氧运动过程中运动系统活动增强,机体产热大于散热
D. 有氧运动过程中调节方式主要是神经—体液调节
【答案】C
【解析】
【分析】
本题考查了有氧呼吸、人体内激素的功能、水盐平衡调节、体温调节及神经调节和体液调节的关系等知识点,属于识记理解水平,本题的解题关键是识记理解有氧呼吸、人体内激素的功能、水盐平衡调节、体温调节及神经调节和体液调节的关系的相关知识。
【解答】
A.甲状腺激素能加速体内物质的氧化分解,有氧运动过程中甲状腺激素的分泌量可能增加,A正确;
B.有氧运动过程中排汗增多,使细胞外液渗透压增大,抗利尿激素的释放量可能增加,B正确;
C.有氧运动过程中体温维持稳定,机体产热量等于散热量,C错误;
D.有氧运动过程中调节方式主要是神经-体液调节,D正确。
故选C。
12. 下图为人体的体温与水盐平衡调节示意图,a、b、c、d代表激素。下列有关叙述错误的是()
A. 下丘脑只能通过神经与垂体之间进行信息联系
B. 当受到寒冷刺激时,a、b、c的分泌均会增加
C. 大量饮水后d的释放减少,肾小管和集合管对水的重吸收减弱
D. 体温和水盐平衡的维持是神经调节和体液调节共同作用的结果
【答案】A
【解析】
【分析】
本题考查人体的体温调节和水盐平衡的调节,人体内分泌的主要的激素,解答本题的关键是理解下丘脑在体温调节和水盐平衡的调节的重要作用。
【解答】
A.下丘脑通过分泌促激素释放激素来调节神经与垂体的信息联系,故A错误;
B.由图可知a是促甲状腺激素释放激素,b是促甲状腺激素,c是甲状腺激素,当受到寒冷刺激的时候,a、b、c的分泌均会增加,故 B正确;
C.由图可知d是抗利尿激素,当大量饮水后d的分泌减少,肾小管和集合管对水的重吸收减弱 ,尿量会增加,故C正确;
D.由图可知体温和水盐平衡的维持需要下丘脑和各种激素共同起作用,故D正确。
故选A。
13. 下图是在特定条件下小鼠体内某些变化的示意图,有关描述正确的是
A. 若①代表甲状腺激素,则②可代表促甲状腺激素释放激素
B. 若横坐标代表禁食时间,则①和②可分别代表胰岛素和胰高血糖素
C. 若①代表细胞外液渗透压,则②可代表抗利尿激素
D. 若①代表运动时骨骼肌的产热量,则②可代表毛细血管中的血流量
【答案】A
【解析】
【分析】
本题主要考查体液调节与神经调节,涉及了甲状腺激素的分泌、血糖调节、水盐平衡调节及体温调节等相关知识,难度不大。
【解答】
A.甲状腺激素分泌的调节是负反馈调节,甲状腺激素增多,促甲状腺激素释放激素减少,A正确;
B.随禁食时间的增加,胰高血糖素分泌增加,胰岛素含量下降,B错误;
C.细胞外液渗透压升高,抗利尿激素的分泌量也增加,C错误;
D.运动时,骨骼肌的产热量增加,散热量也增加,毛细血管中的血流量应增多,D错误。
14. 家兔的内分泌系统与人体相似。下图为其下丘脑与部分其他内分泌腺或效应功能关系示意图,A~D代表相关激素。下列推测错误的是( )
A. 若处于寒冷环境中,则激素C和D的分泌量将会增加,两者关系为协同
B. 图中虚线所示箭头表示激素分泌调节的基本方式是反馈调节
C. 若阻断下丘脑与垂体之间的联系,则激素B的含量会降低,家兔尿量也减少
D. 肾小管管壁细胞存在图中示意的激素B和激素C的受体
【答案】C
【解析】
【分析】
本题考查激素调节的知识点,考查学生理解知识和正确识图能力,题目难度适中。
【解答】
A.若处于寒冷环境中,则激素C甲状腺激素和D肾上腺素的分泌量将会增加,两者都可以促进代谢,加速产热,属于协同关系,A正确;
B.图中虚线所示箭头表示激素分泌调节的基本方式是反馈调节,B正确;
C.若阻断下丘脑与垂体之间的联系,则激素B抗利尿激素的含量会降低,家兔尿量增加,C错误;
D.抗利尿激素作用的靶器官是肾小管和集合管;甲状腺激素作用于绝大多数细胞,所以肾小管管壁细胞存在图中示意的激素B和激素C的受体,D正确。
故选C。
15. 下图为人体血糖、体温和水盐调节的部分过程示意图。下列相关分析正确的是( )
A. 途径①可参与血糖调节,神经元②的轴突末梢释放的神经递质作用于胰岛B细胞
B. 途径②可参与体温调节,激素B是促甲状腺激素,激素C是甲状腺激素
C. 途径③属于水盐平衡调节,垂体合成和分泌的激素D是抗利尿激素
D. 下丘脑中有血糖调节中枢、体温调节中枢、水盐平衡调节中枢和渴觉中枢
【答案】A
【解析】
【分析】
本题考查人体生命活动的调节,旨在考査考生的识图能力,理解血糖调节、甲状腺激素的分级调节和水盐调节的过程。
分析图示,表示人体中下丘脑参与的部分调节过程示意图,激素A由胰岛B细胞分泌,表示胰岛素;在寒冷环境中,通过途径②使人代谢增强,神经系统兴奋性提高,则激素B是促甲状腺激素释放激素,激素C为垂体产生的促甲状腺激素;激素D为下丘脑合成由垂体释放的抗利尿激素。
【解答】
A.途径①是血糖升高时,通过相关神经作用于胰岛B细胞,使其合成分泌胰岛素,参与血糖的调节过程,神经元②的轴突末梢释放的神经递质作用于胰岛B细胞细胞膜上的受体,A正确;
B.在寒冷环境中,下丘脑分泌的激素B(促甲状腺激素释放激素)作用于垂体,促进激素C(促甲状腺激素)的合成和分泌,进一步促进甲状腺激素的分泌,B错误;
C.抗利尿激素由下丘脑合成和分泌,由垂体释放,C错误;
D.下丘脑中有血糖调节中枢、体温调节中枢、水盐平衡调节中枢,而渴觉中枢在大脑皮层,D错误。
故选A。
16. 人是恒温动物,在一定范围内能够随外界温度变化来调整自身的产热和散热,从而维持体温的相对稳定。假如正常个体处于0 ℃环境中,产热为a1,散热为b1,处于30 ℃的环境中,产热为a2,散热为b2。下列关于体温调节的叙述错误的是( )
A. 体温调节中枢在下丘脑,但冷的感觉是在大脑皮层形成的
B. 同30 ℃环境相比,人处于0 ℃环境中要通过增加产热,减少散热以维持体温稳定,因此a1>a2,b1< b2
C. 从30 ℃的环境进入0 ℃的环境,人体抗利尿激素分泌减少,尿量增加
D. 从30 ℃的环境进入0 ℃的环境,皮肤会起鸡皮疙瘩,这属于非条件反射
【答案】B
【解析】
【分析】
本题主要考查人体体温调节相关知识,意在考查考生理解所学知识要点。
【解答】
A.体温调节中枢在下丘脑,冷的感觉是在大脑皮层形成的,A正确;
B.同30℃环境相比,人处于0℃环境中散热增加,因此要通过增加产热以维持体温稳定,因此a1>a2,b1>b2,B错误;
C.从30℃的环境中进入0℃的环境中,而低温时出汗减少,为了维持水平衡,抗利尿激素分泌减少,尿量增加,C正确;
D.从30℃的环境中进入0℃的环境中,皮肤会起鸡皮疙瘩,这属于非条件反射,D正确。
故选B。
17. 下列关于高等动物神经调节和体液调节的叙述,不正确的是
A. 某些情况下,体液调节可以看做是神经调节的一个环节
B. 寒冷环境中,代谢增强、产热增加与多种激素分泌增加有关
C. 内分泌腺所分泌的激素可以影响神经系统的发育和功能
D. 神经调节的作用范围较体液调节广泛
【答案】D
【解析】
【分析】
本题考查高等动物神经调节和体液调节的相关知识,属于理解层次的考查。
【解答】
A、大多数内分泌腺都受中枢神经系统的控制,在这种情况下,体液调节可以看做是神经调节的一个环节,A正确;
B、寒冷环境中,甲状腺激素和肾上腺素分泌增加,促进细胞代谢,增加产热,B正确;
C、内分泌腺所分泌的激素如甲状腺激素可以促进神经系统的发育,提高神经系统的兴奋性,C正确;
D、神经调节的方式是反射,结构基础是反射弧,其的作用范围较体液调节窄但迅速,D错误。
故选D。
18. 骑行是一种流行的健身方式,既有利于缓解城市交通拥堵,又可以减少环境污染。骑行时会大量出汗、口渴,骑行过后还会感到肌肉酸痛。下列相关叙述正确的是
A. 骑行中,细胞外液渗透压升高,垂体释放的抗利尿激素增多,尿量减少
B. 骑行中,肌细胞无氧呼吸产生了乳酸,血浆pH会显著下降
C. 骑行中,维持身体平衡的中枢在脑干
D. 骑行中,出汗会带走大量热量,机体散热量大于产热量
【答案】A
【解析】
【分析】
本题考查人体的水盐平衡、血浆pH的调节、体温调节和神经系统的分级调节,要求学生具有一定的理解能力。
【解答】
A. 骑行中,人体出汗丢失水分,细胞外液渗透压升高,垂体释放的抗利尿激素增多,尿量减少,A正确;
B. 骑行中,肌细胞无氧呼吸产生了乳酸,由于血浆中有缓冲物质,血浆pH不会显著下降,B错误;
C. 骑行中,维持身体平衡的中枢在小脑,C错误;
D. 骑行中,出汗会带走大量热量,但通过调节作用,机体散热量等于产热量,D错误。
19. 当人所处的环境温度从30 ℃降至5 ℃,呼吸强度、尿量、甲状腺激素及体内酶活性的变化依次是( )
A. 增加、增加、增加、不变 B. 减少、减少、增加、不变
C. 增加、减少、增加、不变 D. 增加、减少、增加、降低
【答案】A
【解析】
【分析】
本题考查体温调节、水盐平衡的调节等知识,人体体温调节中枢为下丘脑;机理:产热⇌动态平衡散热;寒冷环境下:①增加产热的途径:骨骼肌战栗、甲状腺激素和肾上腺素分泌增加;②减少散热的途径:立毛肌收缩、皮肤血管收缩等;炎热环境下:主要通过增加散热在维持体温相对稳定,增加散热的途径主要有汗液分泌增加、皮肤血管舒张。要求考生识记体温调节和水盐调节的具体过程,并能理论联系实际。运用所学的知识准确判断当人所处的环境温度从30℃降到15℃时,耗氧量、尿量、抗利尿激素及体内酶活性的变化情况是解题关键。
【解答】
(1)环境温度从30℃降到15℃时,人体内甲状腺激素和肾上腺素分泌增加,促进新陈代谢,因此呼吸强度增加;
(2)环境温度从30℃降到15℃时,人体皮肤排汗减少,为了维持体内水平衡,因此尿量增加;
(3)环境温度从30℃降到15℃时,甲状腺激素和肾上腺激素的分泌量均增加;
(4)环境温度从30℃降到15℃时,人体体温能保持相对稳定,因此体内酶的活性保持不变。
综上分析,A符合题意,BCD不符合题意。
故选A。
20. 下列有关人体内激素的叙述,正确的是
A. 寒冷时,甲状腺激素可促进代谢增加产热,说明甲状腺激素具有催化活性
B. 干渴时,垂体释放的抗利尿激素增加,利于维持细胞外液渗透压相对稳定
C. 紧张时,肾上腺素分泌增加,心率加快,说明激素可为心肌收缩提供能量
D. 饥饿时,胰高血糖素分泌增加,通过血液定向运输到肝脏促进肝糖原分解
【答案】B
【解析】
【分析】
本题考查激素调节相关知识,意在考查基础知识的理解和记忆能力。
【解答】
A.寒冷时,甲状腺激素可促进代谢增加产热,说明甲状腺激素具有调节细胞代谢作用,激素没有催化作用,A错误;
B.干渴时,垂体释放的抗利尿激素增加,尿量减少,利于维持细胞外液渗透压相对稳定,B正确;
C.紧张时,肾上腺素分泌增加,心率加快,说明激素具有调节细胞代谢作用,激素不能提供能量,C错误;
D.饥饿时,胰高血糖素分泌增加,通过血液运输到全身各处,作用于肝脏促进肝糖原分解,D错误。
二、多选题
21. 如下图①-④表示甲刺激所引起的调节过程,乙表示参与调节的重要器官,下列有关叙述正确的是
A. 图中乙表示下丘脑,②过程主要通过体液调节实现
B. 若甲刺激为血糖浓度升高,则“甲刺激→乙→胰岛”过程属于神经调节
C. 若甲刺激为寒冷条件,则“甲刺激→乙→垂体→甲状腺”过程中存在分级调节
D. 若甲刺激为食物过咸,则在乙处下丘脑产生渴觉,且垂体释放抗利尿激素增多
【答案】ABC
【解析】略
22. 内环境稳态是机体正常进行生命活动的前提条件。下列相关叙述正确的是( )
A. 炎热环境下,人体的产热量大于散热量,因此需要增加散热量来维持体温的恒定
B. 饥饿条件下,肝糖原分解成葡萄糖,因此血液流经肝脏后血液中的葡萄糖会变多
C. 失水过多时,下丘脑分泌的抗利尿激素反射弧的效应器是肾小管
D. 紧张恐惧时,肾上腺素的分泌会增加,因此生命活动往往同时受神经和体液的调节
【答案】BD
【解析】
【分析】
此题主要考查的是人体体温调节、血糖调节,神经调节和体液调节等相关知识,意在考查学生对基础知识的理解掌握,难度适中。
【解答】
A、不管炎热环境还是寒冷环境,人体的产热量等于散热量,A错误;
B、饥饿条件下,肝糖原分解成葡萄糖,因此血液流经肝脏后血液中的葡萄糖会变多,B正确;
C、下丘脑分泌的抗利尿激素反射弧的效应器是下丘脑的神经分泌细胞,经垂体后叶释放的的抗利尿激素通过体液运输的方式作用于靶器官(肾小管、集合管),C错误;
D、紧张恐惧时,肾上腺素的分泌会增加,因此生命活动往往同时受神经和体液的调节,D正确。
故选BD。
23. 人和动物体内神经系统和内分泌系统具有密切联系。如图表示下丘脑、甲状腺、垂体之间的关系,①②③④代表相关激素,下列说法正确的是( )
A. 寒冷环境下血液中激素①②③④的量均增加
B. 激素①随体液运输到全身各处,只作用于垂体
C. 口服③,会抑制下丘脑和垂体的相关活动
D. 下丘脑→①→垂体→④→肾脏,体现激素的分级调节
【答案】BC
【解析】
【试题解析】
【分析】
本题考查生命活动的调节,意在考查学生对知识的理解和记忆能力、分析题图获取信息的能力。
【解答】
寒冷环境下激素①②③增多,由于寒冷时出汗少,细胞外液渗透压低,抗利尿激素分泌减少,即④减少;激素①通过体液运输,只作用于靶器官、靶细胞;甲状腺激素的化学本质是含碘的氨基酸衍生物,口服后机体甲状腺激素含量升高,通过负反馈调节抑制下丘脑和垂体分泌相应激素;下丘脑→①→垂体→④→肾脏,不是激素的分级调节。
故选BC。
24. 2020年肆虐全球的新型冠状病毒是一种RNA病毒,可以经呼吸道等感染人体。某人感染该病毒后,一段时间内体温维持在38.5 ℃左右,表现出咳嗽(一种反射)、腹泻等症状。下列叙述错误的是()
A. 该患者体温维持在38.5 ℃期间,其产热速率大于散热速率
B. 在进行治疗时,可以给该患者输入一定量的葡萄糖盐水
C. 咳嗽反射发生过程中,兴奋在神经纤维上只能单向传导
D. 若该患者严重腹泻,会使细胞外液渗透压升高,从而引起皮肤内的渗透压感受器兴奋
【答案】AD
【解析】
【分析】
本题以新冠病毒为材料背景,考查了神经调节和体液调节的相关知识,意在培养学生获取信息并能解决实际问题的能力、把握知识间的内在联系,形成知识网络结构的能力。
【解答】
A.该患者体温维持在38.5 ℃期间,产热速率和散热速率相等, A错误;
B.该患者腹泻会导致机体的营养物质、无机盐、水等减少, 可以输入一定量的葡萄糖盐水治疗,B 正确;
C.兴奋在神经纤维上可以双向传导,但在反射过程中,兴奋在神经纤维上是单向传导的, C正确;
D. 渗透压感受器位于下丘脑,D错误。
故选AD。
25. 寒冬时节某健康人在28℃的空调室内补充足量米饭和饮用水后休息10 min即进入零下5℃的环境中工作。如图表示该人体内生理指标的相对变化趋势,下列相关叙述正确的是()
A. 曲线可表示血糖含量变化,P点时胰岛素含量较Q点增加
B. 曲线可表示人体体温变化,P点时毛细血管中血流量较Q点增加
C. 曲线可表示血浆渗透压变化,P点时抗利尿激素含量较Q点减少
D. 曲线可表示体内甲状腺激素含量变化,P点时骨骼肌产热量大于Q点
【答案】AD
【解析】
【分析】
本题主要考查体温调节、水盐平衡调节和血糖调节的相关知识,旨在考查学生对知识的识记能力。
【解答】
A.健康人补充米饭后的一段时间内,体内血糖含量会升高,进而使胰岛素含量增加从而降低血糖,A正确;
B.进入寒冷环境中人体体温不会有升高趋势,通过体温调节,P点时毛细血管中血流量较Q点减少,B错误;
C.大量饮水后该健康人体内血浆渗透压应先下降,经过调节后恢复正常,P点时抗利尿激素含量较Q点减少,C错误;
D.该健康人进入寒冷环境中,需通过促进甲状腺激素的分泌来增加产热量,P点时骨骼肌产热量应大于Q点,D正确。
故选AD。
26. 下列有关人体水盐平衡调节和体温调节的叙述,正确的是( )
A. 食物过咸会导致细胞外液渗透压升高
B. 下丘脑是形成冷觉和温觉的部位
C. 抗利尿激素是在垂体细胞中合成并分泌的
D. 进入炎热环境后,汗腺分泌增加
【答案】AD
【解析】【解析】 食物过咸会导致细胞外液渗透压升高,A正确;产生冷觉和温觉的中枢在大脑皮层,B错误;抗利尿激素是在下丘脑神经分泌细胞中合成并最终由垂体细胞释放的,C错误;进入炎热环境后,汗腺分泌增加,从而增大散热,D正确。
27. 下图表示某概念模型,下列相关叙述与该模型所示相符的是()
A. 若该模型表示血糖调节,F代表下丘脑,则G、H可分别代表胰岛和肾上腺
B. 若该模型表示体液免疫,F代表人体B淋巴细胞,则G、H可分别代表桨细胞和效应T细胞的形成
C. 若该模型表示水盐调节,且E表示细胞外液渗透压升高,则F可代表下丘脑渗透压感受器兴奋性增强,G、H可分别代表垂体和大脑皮层的生理活动
D. 若该模型表示体温调节,且E代表皮肤冷觉感受器兴奋,则F可表示下丘脑体温调节中枢,G可代表汗腺分泌减少,H可代表肾上腺素分泌减少
【答案】AC
【解析】
【分析】
本题考查生物学科有关概念相关知识,意在考查学生识图能力、信息的提取与应用能力、通过比较与综合做出合理判断的能力。
【解答】
A.若该模型表示血糖调节,F代表下丘脑的血糖调节中枢,则G、H可分别代表胰岛和肾上腺,A正确;
B.若该图表示体液免疫,则E表示抗原刺激,F代表人体B淋巴细胞,G、H可分别代表浆细胞和记忆细胞的形成,B错误;
C.若该模型表示水盐调节,且E表示细胞外液渗透压升高,则F可代表下丘脑渗透压感受器兴奋性增强,G、H可分别代表垂体和大脑皮层的生理活动,C正确;
D.若该模型表示体温调节,且E代表皮肤冷觉感受器兴奋,则F可表示下丘脑体温调节中枢,G可代表汗腺分泌减少,H可代表肾上腺素分泌增大,D错误。
故选AC。
28. (多选)如图为人体的生命活动调节示意图,下列叙述错误的是( )
A. 人体内的促甲状腺激素可完成H过程
B. 血糖平衡调节的过程可以通过D→F来实现,属于体液调节
C. 人在寒冷的条件下,可以通过“内外刺激→A→C→D→F”来调节体温,属于神经调节
D. 司机见红灯停车时,其调节过程可通过“内外刺激→A→B”来实现,属于神经调节
【答案】AC
【解析】解析:选AC
人体内的甲状腺激素能够促进神经系统的发育,提高神经系统的兴奋性,因此可以完成图中H过程,A错误;
胰岛A细胞分泌的胰高血糖素可以促进肝脏细胞中肝糖原的分解,进而提高血糖浓度,是通过图中“D→F”来实现的,属于体液调节,B正确;
人在寒冷的条件下的体温调节为神经—体液调节,可以通过“内外刺激→A→C→D→F”来实现,C错误;
司机见红灯停车时,其调节过程可能通过“内外刺激→A→B”来实现,属于神经调节,D正确。
29. 如图表示正常成年人血液中化学物质(X)随时间变化的情况,相关叙述正确的是( )
A. 若X代表血糖,在b→c时段血糖浓度降低的主要原因是胰高血糖素的分泌增加
B. 若X代表抗利尿激素,c→d时段肾小管和集合管细胞对水的通透性增强
C. 若X代表CO2,c→d时段,脑干中的呼吸中枢兴奋,呼吸强度增加
D. 若X代表甲状腺激素,则分级调节过程可表示为垂体→下丘脑→甲状腺
【答案】BC
【解析】如果X是血糖,b→c时段血糖含量下降主要是胰岛素发挥作用降血糖的结果,A错误;如果X是抗利尿激素,c→d时段表示抗利尿激素分泌增多,抗利尿激素的作用是促进肾小管和集合管对水分的重吸收,所以c→d时段肾小管和集合管细胞对水的通透性增大,B正确;如果X是CO2,c→d段时,CO2浓度增大,脑干中的呼吸中枢兴奋,呼吸强度增加,C正确;如果X代表甲状腺激素,则分级调节过程可表示为下丘脑→垂体→甲状腺,D错误。
30. (多选)下丘脑在人体内环境的稳态调节过程中发挥重要作用,下图为神经系统对激素分泌的三种调节方式,下列相关分析不正确的是( )
A. 若方式甲中的靶腺体为甲状腺,则下丘脑通过分泌促甲状腺激素来调节垂体的相关分泌活动
B. 抗利尿激素的合成和分泌符合图中方式甲,内环境渗透压升高能增加其分泌量
C. 兴奋在M处传递的特点是单向传递,当兴奋性神经递质传到突触后膜时膜外K+将大量内流
D. 方式丙中激素的分泌为神经—体液调节的结果,内分泌腺属于效应器
【答案】ABCD
【解析】解析:选ABCD 促甲状腺激素是由垂体分泌的;内环境渗透压升高,引起抗利尿激素分泌增加,抗利尿激素的合成和分泌符合图中方式乙;兴奋在M处传递的特点是单向传递,当兴奋性神经递质传到突触后膜时,膜外大量Na+内流形成动作电位;图中方式丙中激素的分泌是神经调节的结果。
三、填空题
31. 在寒冷的冬天很多人选择晨跑来锻炼身体。请回答晨跑过程中关于人体生命活动调节问题:
(1)晨跑者往往穿着较少的衣物,在跑步前,皮肤温度感受器受到寒冷刺激,产生的神经冲动传到位于__________的体温调节中枢,一方面使位于皮肤的____________,以及汗腺分泌汗液减少,以减少散热,另一方面通过相关调节使机体产热增加。
(2)跑步过程中,晨跑者不再感觉到寒冷,反而会感到很热,此时机体的热量来源主要骨骼肌细胞中__________。晨跑者跑步过程中会大量出汗,下丘脑分泌________促进__________,以维持血浆渗透压的相对稳定。
(3)若晨跑者跑步之前不吃早饭,跑步时又消耗了大量的能量,使得跑步者血糖浓度降低,这时胰岛 A 细胞分泌的___________增加,促进_______________,从而使血糖浓度保持正常水平。
(4)跑步结束初期,晨跑者的呼吸、心跳等并没有立即恢复正常水平,原因是与神经调节相比,体液调节具有____________的特点。
(5)某人在跑步结束后感到身体不适,到医院抽血化验,针刺时并没有缩手,这是因为位于_______的高级神经中枢对缩手反射的低级神经中枢进行了控制,这体现了神经系统的__________调节。
【答案】(1)下丘脑;毛细血管收缩
(2)有机物的氧化放能;抗利尿激素增多;肾小管、集合管重吸收水分
(3)胰高血糖素;肝糖原分解和脂肪等非糖物质转化
(4)作用时间长
(5)大脑皮层;分级
【解析】
【分析】
本题主要考查体液调节的相关知识,意在考查学生对基础知识的理解掌握情况。
【解答】
(1)皮肤温度感受器受到寒冷刺激,产生的神经冲动传到位于下丘脑的体温调节中枢,一方面使位于皮肤的毛细血管收缩,以及汗腺分泌汗液减少,以减少散热,另一方面通过相关调节使机体产热增加。
(2)跑步过程中,晨跑者不再感觉到寒冷,反而会感到很热,此时机体的热量来源主要骨骼肌细胞中有机物的氧化放能。晨跑者跑步过程中会大量出汗,下丘脑分泌抗利尿激素增多促进肾小管、集合管重吸收水分,以维持血浆渗透压的相对稳定。
(3)跑步时又消耗了大量的能量,使得跑步者血糖浓度降低,这时胰岛 A 细胞分泌的胰高血糖素增加,促进肝糖原分解和脂肪等非糖物质转化,从而使血糖浓度保持正常水平。
(4)跑步结束初期,晨跑者的呼吸、心跳等并没有立即恢复正常水平,原因是与神经调节相比,体液调节具有作用时间长的特点。
(5)医院抽血化验,针刺时并没有缩手,这是因为位于大脑皮层的高级神经中枢对缩手反射的低级神经中枢进行了控制,这体现了神经系统的分级调节。
故答案为:
(1)下丘脑;毛细血管收缩
(2)有机物的氧化放能;抗利尿激素增多;肾小管、集合管重吸收水分
(3)胰高血糖素;肝糖原分解和脂肪等非糖物质转化
(4)作用时间长
(5)大脑皮层;分级
32. 下丘脑在人体生理调节过程中发挥着重要作用。请据图回答问题:(甲、乙、丙、丁为人体内某种结构或细胞, A 、 B 、 C 为调节物质)
(1)图中下丘脑参与的生理调节方式有__________________,图中A为___________,甲在此图中分泌的相关激素是_____________
(2)A含量的增多会抑制下丘脑和垂体的活动,这种调节为______________
(3)当正常人处于饥饿状态时,图示中_______(填字母)增多,在机体内通过促进相应过程,以维持机体的血糖平衡。如果图中_______部位受损,会使人患糖尿病。
(4)当人体受到寒冷刺激时,兴奋只能由大脑皮层的神经细胞传到下丘脑的神经细胞,而不能反向的原因是______________________________________________。
【答案】(1)神经调节和体液调节;甲状腺激素;促甲状腺激素
(2)负反馈
(3)C;丙
(4)神经递质只能由突触前膜释放作用于突触后膜
【解析】
【分析】
本题结合人体生理调节过程示意图,考查神经、体液调节在维持稳态中的作用,要求考生识记甲状腺激素的分级调节过程;识记血糖调节的具体过程,掌握胰岛素和胰高血糖素的生理功能;识记人体水盐调节的具体过程,掌握相关激素的生理功能,能结合图中信息判断各激素的名称,再准确答题。图中甲为垂体、乙为甲状腺,A是乙分泌的相关的激素;丙分泌的激素B能使血糖浓度降低,因此丙为胰岛B细胞,激素B为胰岛素;丁分泌的激素C能使血糖浓度升高,因此丁为胰岛A细胞,激素C为胰高血糖素。
【解答】
(1)由图可知,下丘脑的调节方式有神经调节和体液调节。寒冷环境下,A甲状腺激素含量升高,增加产热。甲在此图分泌的激素为促甲状腺素。
(2)A含量的增多会抑制下丘脑和垂体的活动,这种调节为反馈调节。
(3)当正常人处于饥饿状态时,图示中C胰高血糖素增多,胰高血糖素主要作用于肝细胞,在机体内通过促进肝糖原分解、非糖物质转化为葡萄糖,以维持机体的血糖平衡。如果图中丙胰岛B细胞部位受损,胰岛素分泌不足,会使人患糖尿病。
(4)当人体受到寒冷刺激时,兴奋只能由大脑皮层的神经细胞传到下丘脑的神经细胞,而不能反向进行的原因是神经递质只能由突触前膜释放,作用于突触后膜。
33. 如图1为细胞与内环境进行物质交换的示意图,a、b处的箭头表示血液流动的方向,①②③④代表不同的体液。图2中⑤⑥表示结构,c~f表示相应的物质,甲、乙表示相应器官。据图分析回答问题:
(1)若图1中②为肌细胞,则a处的O2浓度____________b处,④渗透压的大小主要与________________有关。
(2)人体体温恒定是机体代谢产热量与散热量保持动态平衡的结果。寒冷刺激后,图2中下丘脑的______________兴奋,引起⑤分泌物质c增多,最终引起e分泌增加,在此过程中e的作用是______________________________。若e的含量偏高时,会抑制________(填字母)的分泌。
(3)重感冒发热患者通常会在服药后因大量出汗散热而退烧,排汗的调节方式是_____________(填“神经调节”、“体液调节”或“神经—体液调节”)。排汗导致血浆渗透压_______,引起图2中⑥所分泌的____________(物质f)增多,其作用于乙的______________(结构),导致尿量减少。
【答案】(1)高于 无机盐和蛋白质的含量
(2)体温调节中枢 提高细胞代谢速率,使机体产生更多热量 c和d
(3)神经调节 升高 抗利尿激素 肾小管和集合管
【解析】
【分析】
本题涉及到的知识点为生物生命活动的调节,旨在考查学生的综合分析能力。
【解答】
(1)若图1中②为肌细胞,则a处的O2浓度高于b处,④渗透压的大小主要与无机盐和蛋白质的含量有关。
(2)人体体温恒定是机体代谢产热量与散热量保持动态平衡的结果。寒冷刺激后,图2中下丘脑的体温调节中枢兴奋,引起⑤分泌物质c增多,最终引起e分泌增加,在此过程中e(甲状腺激素)的作用是提高细胞代谢速率,使机体产生更多热量。若e的含量偏高时,会抑制c和d的分泌。
(3)重感冒发热患者通常会在服药后因大量出汗散热而退烧,排汗的调节方式是神经调节。排汗导致血浆渗透压升高,引起图2中⑥所分泌的抗利尿激素增多,其作用于乙的肾小管和集合管,导致尿量减少。
34. 为抗击新型冠状病毒引起的肺炎传染病,逆行的医生战斗在抗疫第一线,穿着尿不湿,在三层帽子三层口罩两层眼镜的勒迫下工作,长时间的不进食不喝水,成为新时代可歌可泣的人。请回答下列问题:
(1)不进食而饥饿的医生,血糖浓度低于正常值时,引起下丘脑血糖感受器兴奋,兴奋在神经纤维上以________________形式传导至胰岛A细胞,使其分泌________________,该激素通过________________等方式使血糖上升,其作用与胰岛素相互________________。
(2)医护人员长时间未饮水导致细胞外液渗透压升高,刺激下丘脑渗透压感受器,使人体内的________激素分泌增多,促进________________对水的重吸收,使尿量减少,这一过程的调节方式是________________调节。
(3)与神经调节相比,体液调节的特点有________________(至少答两点)
【答案】(1)电信号(局部电流、神经冲动);胰高血糖素;促进糖原分解、促进非糖物质转化为葡萄糖(填出一条即可);拮抗
(2)抗利尿;肾小管和集合管;神经-体液
(3)通过体液运输、作用速度慢、作用范围广、作用时间长
【解析】
【分析】
本题考查了神经调节和体液调节的知识,准确识记并理解相关知识点是解题的关键。
【解答】
(1)不进食而饥饿的医生,血糖浓度低于正常值时,引起下丘脑血糖感受器兴奋,兴奋在神经纤维上以电信号形式传导至胰岛A细胞,使其分泌胰高血糖素,该激素通过促进糖原分解、促进非糖物质转化为葡萄糖等方式使血糖上升,胰岛素能促进血糖降低,胰高血糖素的作用与胰岛素相互拮抗。
(2)医护人员长时间未饮水导致细胞外液渗透压升高,刺激下丘脑渗透压感受器,使人体内的抗利尿激素分泌增多,促进肾小管和集合管对水的重吸收,使尿量减少,该过程既有神经调节也有体液调节。
(3)与神经调节相比,体液调节的特点有通过体液运输、作用速度慢、作用范围广、作用时间长。
35. 下丘脑是联系神经系统和内分泌系统的枢纽,在体温、血糖、水盐平衡的调节中都有重要作用。图示为下丘脑参与人体相应活动的调节过程,AE表示结构,af表示物质,请据图回答下列问题:([ ]填字母)
(1) 图中结构____为下丘脑。
(2) 在寒冷条件下,人体通过________的调节方式维持体温的相对稳定。寒冷刺激时,下丘脑会释放[ ]__________促进D分泌e,e的受体位于E细胞的____。
(3) 人体大量出汗时会导致细胞外液渗透压升高,下丘脑中的______会兴奋,引发[ ]____释放f,促进肾小管和集合管对水的重吸收,减少尿量,以维持细胞外液渗透压的稳定。
(4) 正常人空腹时的血糖浓度为____mmol·L-1。若某人不吃早餐,____(填图中字母)会促进肝糖原分解,长此以往会出现习惯性低血糖症。
【答案】(1)A
(2)神经—体液 d 促甲状腺激素释放激素 细胞膜上
( 3)渗透压感受器 D 垂体
(4)3.9~6.1 b和c
【解析】(1)观察图可以发现,结构A是体温调节中枢、血糖平衡调节中枢、含有渗透压感受器,故为下丘脑。(2)寒冷条件下,人体通过神经—维持体温的相对稳定。寒冷刺激时,下丘脑会释放d促甲状腺激素释放激素促进D垂体分泌e促甲状腺激素。促甲状腺激素是蛋白质类,所以受体位于甲状腺细胞的细胞膜上。(3)人体大量出汗时细胞外液渗透压升高,下丘脑渗透压感受器兴奋,引发垂体释放f抗利尿激素,促进肾小管和集合管对水的重吸收,减少尿量,维持细胞外液渗透压稳定。
(4)正常人空腹时的血糖浓度为3.9~6.1 mmol·L-1。不吃早餐血糖低,b胰高血糖素和c肾上腺素会通过促进肝糖原分解维持血糖含量稳定。
36. 足球运动员在比赛过程中,机体进行着复杂的生命活动调节。请回答相关问题:
(1)足球运动员从接球到完成准确射门这一反射活动的最高级中枢在_____;该过程中一系列条件反射的建立需要长时间地反复训练,说明人脑具有__________功能。
(2)比赛过程中,运动员的_____(填“交感”或“副交感”)神经兴奋性加强,使心跳加快;同时,该神经也能够支配肾上腺髓质分泌_____(填激素名称)的活动增强,使心率加速。由此可见,使运动员心跳加速的调节方式为_________________。
(3)比赛过程中,运动员大量消耗血糖,但机体血糖含量仍保持相对稳定,说明机体血糖含量的调节机制是_____调节;在提高血糖浓度上具有协同作用的激素有胰高血糖素和_____(答两种)。
(4)比赛过程中,运动员流汗丢失了大量的水分和Na+,此时_____分泌的_____增加,促进肾小管和集合管对水分重吸收;同时_____增加分泌_____,促进肾小管和集合管对Na+的重吸收,维持了体内水分和无机盐的平衡。
(5)个别运动员违规服用可卡因等兴奋剂。该兴奋剂主要使突触前膜_________失去功能,导致突触后膜上的多巴胺受体_____(填“增多”或“减少”),当可卡因药效失去后,需不断服用可卡因来维持这些神经元的活动,从而使毒瘾难戒。
【答案】(1)大脑皮层 ;学习和记忆
(2)交感;肾上腺素;神经—体液调节
(3)(负)反馈;甲状腺激素和肾上腺素
(4)下丘脑;抗利尿激素;肾上腺皮质;醛固酮
(5)多巴胺转运蛋白;减少
【解析】
【试题解析】
【分析】
本题考查人体生命活动的调节相关知识,意在考查学生对知识的理解和分析能力。
【解答】
(1)反射活动的最高级中枢在大脑皮层;条件反射的建立需要长时间地反复训练,说明人脑具有学习和记忆功能。
(2)比赛过程中,运动员的交感神经兴奋性加强,使心跳加快;同时,该神经也能够支配肾上腺髓质分泌肾上腺素的活动增强,使心率加速。由此可见,使运动员心跳加速的调节方式为神经—体液调节。
(3)机体血糖含量的调节机制是(负)反馈调节;在提高血糖浓度上具有协同作用的激素有胰高血糖素和甲状腺激素和肾上腺素。
(4)比赛过程中,运动员流汗丢失了大量的水分和Na+,此时下丘脑分泌的抗利尿激素增加,促进肾小管和集合管对水分重吸收;同时肾上腺皮质增加分泌醛固酮,促进肾小管和集合管对Na+的重吸收,维持了体内水分和无机盐的平衡。
( 5)兴奋剂主要使突触前膜多巴胺转运蛋白失去功能,导致突触后膜上的多巴胺受体减少,当可卡因药效失去后,需不断服用可卡因来维持这些神经元的活动,从而使毒瘾难戒。
人教版 (2019)选择性必修1第3节 体液调节与神经调节的关系精品练习题: 这是一份人教版 (2019)选择性必修1第3节 体液调节与神经调节的关系精品练习题,文件包含33体液调节与神经调节的关系课后练习原卷版docx、33体液调节与神经调节的关系课后练习解析版docx等2份试卷配套教学资源,其中试卷共29页, 欢迎下载使用。
人教版 (2019)选择性必修1第3节 体液调节与神经调节的关系精品练习题: 这是一份人教版 (2019)选择性必修1第3节 体液调节与神经调节的关系精品练习题,文件包含33体液调节与神经调节的关系讲义原卷版docx、33体液调节与神经调节的关系讲义解析版docx等2份试卷配套教学资源,其中试卷共46页, 欢迎下载使用。
高中生物人教版 (2019)选择性必修1第3节 体液调节与神经调节的关系优秀课时训练: 这是一份高中生物人教版 (2019)选择性必修1第3节 体液调节与神经调节的关系优秀课时训练,文件包含33体液调节与神经调节的关系学生版-高二生物同步精品讲义选择性必修1docx、33体液调节与神经调节的关系教师版-高二生物同步精品讲义选择性必修1docx等2份试卷配套教学资源,其中试卷共44页, 欢迎下载使用。

