高中生物人教版 (2019)选择性必修1第2节 特异性免疫精练
展开第4章 免疫调节
第2节 特异性免疫
[基础检查]
1.病原体侵入人体后,人体免疫细胞识别它们依靠的是 ( )
A.细胞表面的磷脂分子
B.细胞表面的糖蛋白
C.细胞内的蛋白质
D.细胞内的核酸
解析:人体免疫细胞识别病原体依靠的是细胞表面的受体,受体的化学本质是糖蛋白。
答案:B
2.下列免疫反应中,一定属于体液免疫的是 ( )
A.皮肤的屏障作用
B.抗体与细菌外毒素结合使其失效
C.巨噬细胞吞噬病原体
D.溶菌酶分解侵入人体的细菌
解析:皮肤的屏障作用是人体的第一道防线,属于非特异性免疫,A项错误;抗体与细菌外毒素结合,属于体液免疫,B项正确;体液中的巨噬细胞吞噬病原体不具特异性,是人体的第二道防线,属于非特异性免疫,C项错误;溶菌酶可分解侵入人体的细菌,属于非特异性免疫,D项错误。
答案:B
3.下图为人体体液免疫过程示意图。当机体再次接触相同抗原时,a、b、c、d 4种免疫细胞,能迅速分裂、分化的是 ( )

A.a B.bC.c D.d
解析:由题图可知,a是辅助性T细胞,b是B细胞,c是浆细胞,d是记忆B细胞。当机体再次接触相同抗原时,d记忆B细胞能迅速分裂、分化。
答案:D
4.病毒侵入人体后,血液中会出现相应的抗体。抗体的基本组成单位、合成抗体的细胞器及产生抗体的细胞分别是 ( )
A.氨基酸、核糖体、浆细胞
B.氨基酸、核糖体、细胞毒性T细胞
C.核苷酸、核糖体、细胞毒性T细胞
D.核苷酸、高尔基体、浆细胞
解析:抗体是由浆细胞产生的,化学本质是蛋白质,则其基本组成单位是氨基酸,合成场所是核糖体。
答案:A
5.下列免疫细胞不参与体液免疫的是 ( )
A.树突状细胞
B.B细胞
C.浆细胞
D.细胞毒性T细胞
解析:体液免疫过程中,树突状细胞作为抗原呈递细胞,摄取、处理、呈递、传递抗原,A项错误;B细胞在体液免疫中发挥重要作用,B项错误;浆细胞分泌抗体,只参与体液免疫,C项错误;细胞毒性T细胞只参与细胞免疫,D项正确。
答案:D
6.下列不属于细胞免疫过程的是 ( )
A.浆细胞分泌抗体
B.产生新的细胞毒性T细胞
C.消灭被感染的体细胞
D.辅助性T细胞分泌细胞因子
解析:浆细胞分泌抗体属于体液免疫,A项错误;产生新的细胞毒性T细胞与靶细胞结合,使其裂解释放病原体,属于细胞免疫,B、C两项正确;细胞毒性T细胞分裂、分化需要辅助性T细胞分泌的细胞因子的促进作用,D项正确。
答案:A
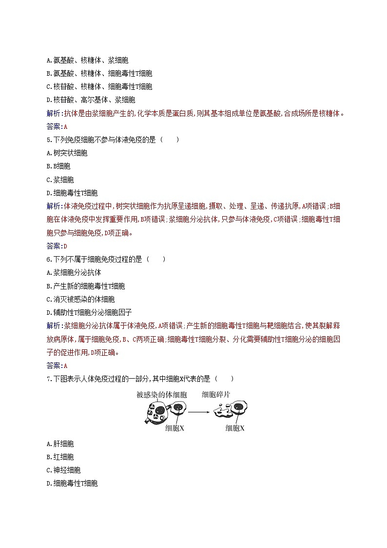
7.下图表示人体免疫过程的一部分,其中细胞X代表的是 ( )

A.肝细胞
B.红细胞
C.神经细胞
D.细胞毒性T细胞
解析:由题意和图示可知,此为细胞免疫的部分过程,其中X为细胞毒性T细胞,能使靶细胞裂解、死亡。
答案:D
8.若流感病毒侵入人体,人体内不会发生的是 ( )
A.流感病毒在内环境中增殖
B.B细胞和T细胞的分裂、分化
C.细胞毒性T细胞识别靶细胞
D.产生针对该病毒的记忆细胞
解析:病毒必须寄生在活细胞中,A项错误;流感病毒侵入人体,可以引起特异性免疫,引起B细胞和T细胞的分裂、分化,B项正确;细胞毒性T细胞可特异性识别靶细胞,并使之裂解,C项正确;特异性免疫可产生针对该病毒的记忆细胞,D项正确。
答案:A
9.下列关于体液免疫和细胞免疫的相关叙述,错误的是 ( )
A.体液免疫主要依靠浆细胞识别抗原
B.细胞免疫主要靠细胞毒性T细胞识别并裂解靶细胞
C.细胞免疫和体液免疫都能产生记忆细胞
D.体液免疫与细胞免疫既能独自发挥作用,又能共同发挥作用
解析:浆细胞可以分泌抗体,但是浆细胞不能识别抗原,A项错误;细胞免疫过程中,细胞毒性T细胞识别靶细胞,并使其裂解、死亡,释放抗原,B项正确;细胞免疫和体液免疫过程中产生的记忆细胞分别是记忆T细胞和记忆B细胞,C项正确;体液免疫和细胞免疫既各自有其独特的作用,又相互配合共同发挥免疫作用,D项正确。
答案:A
10.研究人员将R型肺炎链球菌荚膜中的各种糖类都提取出来,然后再通过动物实验筛选出能引发机体免疫反应的糖类制成多糖疫苗。这里的多糖疫苗相当于免疫反应中的( )
A.抗原
B.抗体
C.细胞因子
D.抗原受体
解析:疫苗相当于免疫反应中的抗原,可引起机体产生相应的抗体和记忆细胞,预防疾病。
答案:A
11.下图表示人体免疫反应的某些过程,据图回答下列问题。

(1)人体内的免疫细胞是由骨髓中的 分化形成的,各种免疫细胞形态和功能不同,根本原因是 。
(2)图中的 (填字母)既能参与非特异性免疫,又能参与特异性免疫,在特异性免疫中该细胞的作用是 。
(3)图中所示细胞中,具有识别能力的是 (填字母)。
(4)有抗体参与的特异性免疫是 ,产生抗体的细胞是 (填字母),它由 分裂、分化而来。抗体的分泌过程依赖于细胞膜的 (特性)。
解析:(1)人体内的免疫细胞,如B细胞、T细胞是由骨髓中的造血干细胞分化形成的,各种免疫细胞形态和功能不同,根本原因是基因的选择性表达。
(2)既能参与非特异性免疫,又能参与特异性免疫的细胞是图中的a吞噬细胞,在特异性免疫中该细胞的作用是摄取、处理、呈递抗原,吞噬抗原—抗体结合物。(3)图中所示的细胞中,具有识别能力的是a吞噬细胞、b B细胞、d辅助性T细胞、e细胞毒性T细胞。(4)有抗体参与的特异性免疫是体液免疫,产生抗体的细胞是c浆细胞,它由B细胞或记忆B细胞分裂、分化而来;抗体的分泌过程依赖于细胞膜的流动性。
答案:(1)造血干细胞 基因的选择性表达 (2)a 摄取、处理、呈递抗原,吞噬抗原—抗体结合物 (3)a、b、d、e (4)体液免疫 c B细胞或记忆B细胞 流动性
[拓展应用]
12.下图表示人体内的某种免疫过程,下列有关叙述错误的是 ( )

A.该图表示体液免疫过程,该过程主要依赖B细胞和抗体发挥作用
B.病原体接触B细胞是激活B细胞的第一个信号
C.当同种抗原再次侵入机体后,细胞b能快速分泌抗体
D.物质d是抗体,与抗原的特异性结合发生在内环境中
解析:分析可知,a表示B细胞,b表示记忆B细胞,c表示浆细胞,d表示抗体。题图表示体液免疫过程,该过程主要依赖B细胞及抗体发挥作用,A项正确;体液免疫过程中,病原体接触B细胞是激活B细胞的第一个信号,B项正确;当同种抗原再次侵入机体后,记忆B细胞能分裂、分化成浆细胞,浆细胞能快速分泌抗体,C项错误;抗体与抗原的特异性结合发生在内环境中,D项正确。
答案:C
13.(2022·广州)下图表示人体通过体液免疫消灭破伤风杆菌外毒素的过程,下列相关叙述错误的是 ( )

A.细胞2除了可以参与体液免疫还可以参与细胞免疫
B.细胞1统称为APC,都具有特异性吞噬、呈递抗原的功能
C.细胞3的活化需要③⑤作用,其中③包含与辅助性T细胞结合和细胞因子的作用
D.能特异性识别抗原的是细胞2、3、5
解析:细胞2为辅助性T细胞,可以参与体液免疫,还可以参与细胞免疫,A项正确;细胞1统称为APC(抗原呈递细胞),包括巨噬细胞、树突状细胞、B细胞等,吞噬细胞吞噬抗原不具有特异性,B项错误;细胞3为B细胞,⑤中,一些病原体直接和B细胞接触为激活B细胞提供了第一个信号,③中,辅助性T细胞表面特定分子发生变化并与B细胞结合,这是激活B细胞的第二个信号,B细胞受到两个信号的刺激被激活,开始分裂、分化,辅助性T细胞开始增殖、分化,并分泌细胞因子,细胞因子能够促进B细胞的增殖、分化,故细胞3的活化需要③⑤作用,其中③包含与辅助性T细胞结合和细胞因子的作用,C项正确;细胞1为抗原呈递细胞(APC),细胞2为辅助性T细胞,细胞3为B细胞,细胞4为浆细胞,细胞5为记忆细胞,其中能特异性识别抗原的是细胞2、3、5,D项正确。
答案:B
14.(2021·深圳)为帮助人体获得免疫力,在免疫学应用中常采用接种疫苗或免疫球蛋白两种方法,接种后抗体水平如图所示,据此判断下列说法正确的是 ( )

A.医学上一般采用方法②进行免疫治疗
B.方法①和方法②都是通过引发机体体液免疫来提高免疫力的
C.为了使人体获得持久性的免疫力,应选用方法①多次间隔接种
D.若一个人被狗咬伤出血,此时采用方法①进行免疫治疗比较好
解析:分析可知,方法②为注射抗原,引起人体的免疫反应,在体内产生抗体和记忆细胞,记忆细胞可以存活更长时间,二次免疫时产生抗体快而多,医学上一般采用方法②进行免疫预防,A项错误;方法②是通过引发机体体液免疫来提高免疫力,方法①是注射抗体直接清除病原体,没有引发机体体液免疫,B项错误;为了使人体获得持久性的免疫力,应选用方法②多次间隔接种,C项错误;若一个人被狗咬伤出血,可通过注射抗体以尽快清除可能存在的毒素,可采用方法①,D项正确。
答案:D
15.(2022·广州)图1是新型冠状病毒侵入人体后发生免疫反应的图解,其中
①~⑥是与免疫有关的细胞,a~c表示物质。2020年3月4日,国家卫健委新增了两种类型的血清新型冠状病毒特异性抗体——IgM和IgG作为病原学诊断标准之一。图2表示新型冠状病毒感染后抗体的变化情况。请据图分析回答下列问题。


图1图2
(1) 图中细胞⑤与被病毒感染的肺组织细胞密切接触后,能激活组织细胞内
中的酶,从而使靶细胞裂解释放病毒,最终被吞噬细胞清除,该过程属于 (填“细胞坏死”或“细胞凋亡”)。细胞⑤活化后分裂并分化为 和 。
(2)图2中的血清新型冠状病毒特异性IgG和IgM抗体由细胞 (填序号)释放,咽拭子检测 (填“能”或“不能”)检测出抗体的存在。由图2可知, 抗体阳性可提示近期感染,而 抗体阳性可提示感染时间较长的既往感染。
(3)注射第一针灭活疫苗后,至少间隔21天才能注射第二针疫苗。过早接种第二针疫苗并不能产生良好的免疫效果,原理是_____________________
_____________________________________________________________。
解析:(1)图中细胞⑤是细胞毒性T细胞,与被病毒感染的肺组织细胞密切接触后,能激活靶细胞内的溶酶体酶,使靶细胞裂解释放病毒,最终被吞噬细胞清除,该过程是机体自动结束生命的过程,属于细胞凋亡;⑤是细胞毒性T细胞,活化后会分裂并分化为细胞毒性T细胞和记忆T细胞。(2)特异性IgG和IgM抗体都由③浆细胞合成并释放;抗体主要分布在血清中,位于内环境,不会出现在咽拭子中,因此咽拭子检测不能检测出抗体的存在,但能检测人体是否含有病毒RNA;由图2可知,IgG抗体的产生晚于IgM抗体,但在体内的持续存在时间长于IgM抗体。在感染的过程中IgM首先出现,但是持续时间不长,是近期感染的标志。IgG抗体是再次免疫应答产生的主要抗体,通常提示病情进入恢复期或存在既往感染。(3)当机体再次接触相同抗原,记忆细胞迅速增殖分化成浆细胞,并分泌大量抗体。若疫苗两次接种时间间隔少于21天,间隔时间太短,导致第二次注射的疫苗会与初次免疫反应后残留的较多的抗体结合并被清除,使机体无法产生更多的记忆细胞和抗体,影响接种效果。
答案:(1)溶酶体 细胞凋亡 细胞毒性T细胞 记忆T细胞 (2)③ 不能 IgM IgG (3)初次免疫产生的抗体还比较多,抗体与第二次注射的疫苗结合,使机体无法产生更多的记忆细胞和抗体
高中生物人教版 (2019)选择性必修1第2节 特异性免疫第1课时当堂检测题: 这是一份高中生物人教版 (2019)选择性必修1第2节 特异性免疫第1课时当堂检测题,共9页。
人教版 (2019)选择性必修1第2节 特异性免疫测试题: 这是一份人教版 (2019)选择性必修1第2节 特异性免疫测试题,共8页。试卷主要包含了基础巩固,能力提升等内容,欢迎下载使用。
高中生物人教版 (2019)选择性必修1第2节 特异性免疫当堂检测题: 这是一份高中生物人教版 (2019)选择性必修1第2节 特异性免疫当堂检测题,共14页。试卷主要包含了单项选择题,不定项选择题,非选择题等内容,欢迎下载使用。

