初中化学人教版九年级上册本单元综合和测试当堂达标检测题
展开一、选择题(每小题2分,共32分)
1.下列物质中,属于纯净物的是( )
A.新鲜空气 B.橙味汽水 C.二氧化碳 D.水泥砂浆
2.夏天从冰箱拿出一瓶饮料,放在空气中,饮料瓶外壁会潮湿,说明空气中含有( )
A.氮气 B.氧气 C.水蒸气 D.二氧化碳
3.实验室用高锰酸钾制取氧气,不需要用到的一组仪器是( )
A.烧杯、玻璃棒 B.大试管、集气瓶
C.酒精灯、铁架台 D.导管、单孔塞
4.空气是人类的宝贵资源,下列有关空气的说法错误的是( )
A.空气的成分按体积计算,含量最多的气体是氮气
B.空气是混合物
C.氧气具有可燃性
D.稀有气体的化学性质不活泼
5.下列物质排放到空气中,会造成空气污染的是( )
①煤燃烧产生的烟②汽车排放的尾气③化工厂排放的废气④石油燃烧产生的气体⑤动植物呼吸排出的气体
A.①②③④ B.只有①③⑤ C.只有①③④ D.只有①②③
6.氮气(N2)是空气的主要组成部分,因此有科学家根据蒸汽机的原理,设计制造出了液氮蒸汽机,即利用液态氮的蒸发来驱动机车,从而达到环境保护的目的。其原理的主要依据是( )
A.液态氮的沸点是一195.8℃,远低于常温
B.N2在空气中燃烧放热
C.N2与氢气反应放热
D.N2在空气中约占78%(体积百分数)
7.两份质量相等的氯酸钾,其中一份加入适量的二氧化锰,分别加热,发现加入二氧化锰的一份很快产生氧气。下列有关二氧化锰的说法正确的是( )
A.此反应中二氧化锰的质量变小
B.此反应中二氧化锰的性质不变
C.加入二氧化锰的一份氯酸钾产生氧气质量多
D.二氧化锰在其中起催化作用
8.下列关于氧气的说法中,不正确的是( )
A.氧气能支持燃烧,所以氧气可作燃料
B.氧气能使带火星的木条复燃
C.红磷在氧气中燃烧,产生浓厚的白烟
D.实验室加热高锰酸钾制取氧气时,试管内靠近导管处放一团蓬松的棉花
二氧化锰
通电
点燃
点燃
9.下列反应既不属于分解反应,也不属于化合反应的是( )
A.镁+氧气 氧化镁 B.过氧化氢 水+氧气
C.水 氢气+氧气 D.石蜡+氧气 二氧化碳十水
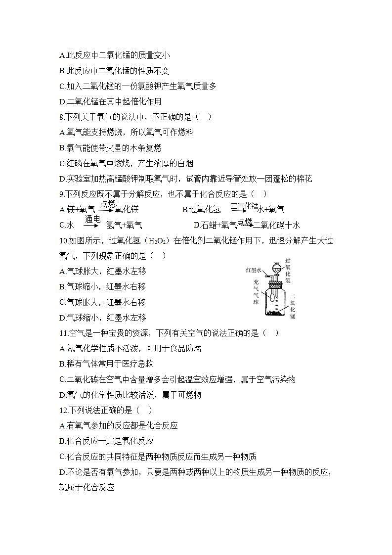
10.如图所示,过氧化氢(H2O2)在催化剂二氧化锰作用下,迅速分解产生大过氧气,下列现象正确的是( )
A.气球胀大,红墨水左移
B.气球缩小,红墨水右移
C.气球胀大,红墨水右移
D.气球缩小,红墨水左移
11.空气是一种宝贵的资源,下列有关空气的说法正确的是( )
A.氮气化学性质不活泼,可用于食品防腐
B.稀有气体常用于医疗急救
C.二氧化碳在空气中含量增多会引起温室效应增强,属于空气污染物
D.氧气的化学性质比较活泼,属于可燃物
12.下列说法正确的是( )
A.有氧气参加的反应都是化合反应
B.化合反应一定是氧化反应
C.化合反应的共同特征是两种物质反应而生成另一种物质
D.不论是否有氧气参加,只要是两种或两种以上的物质生成另一种物质的反应,就属于化合反应
13.三个集气瓶中分别盛有空气、氮气和氧气中的一种。当将燃着的木条依次分别插入各瓶中,观察到的现象分别是火焰熄灭、继续燃烧、燃烧更旺。则三瓶气体依次应是( )
A.氧气、氮气、空气 B.氧气、空气、氮气
C.氮气、空气、氧气 D.空气、氧气、氮气
14.小明用如图所示的装置来测定空气中氧气的含量,对该实验认识正确的是( )A.使用红磷的量多或少,都不会影响实验结果
B.燃烧足够的红磷可使进入容器的水占容器的45
C.红磷燃烧消耗空气中的氧气,使容器内压强下降,水面上升
D.红磷燃烧完毕,就要立即观察,并记录水进入容器的刻度
15.如图所示是用燃磷法测定“空气中氧气含量”的实验,下列说法正确的是( )
A.装置中的红磷可以用铁丝来代替
B.待红磷熄灭并冷却后,打开弹簧夹,再观察现象
C.红磷在空气中燃烧产生大量白雾
D.实验测得氧气的质量约占空气总质量的1/5
16.室温下,过氧化氢溶液中加入少量的二氧化锰后立即产生氧气,实验室常用这种方法制取氧气,下图与该反应事实最吻合的是( )
二、填空题(共28分)
17.(2分)我们生活在物质世界中,每天都要接触很多物质:①海水;②矿泉水;③氧气;④长江水;⑤空气;⑥牛奶;⑦食醋;③铁粉;③糖水;①氮气。其中属于混合物的有(填序号,下同) 属于纯净物的有
18.(6分)课堂上老师做了一个实验:将液态空气倒入一只烧杯中,发现立即冒出大量气泡,把一根燃着的小木条置于烧杯口,小木条火焰熄灭;过一会儿再把燃着的小木条置于烧杯口,此时小木条不但没有熄灭,反而燃烧更旺。据此实验现象回答下列问题:
(1)由于液氮的沸点比液氧的沸点 (填“高”或“低”),导致 首先从液态空气中蒸发出来;
(2)过一会儿,小木条不但没有熄灭,反而燃烧更旺,其原因是
19.(4分)根据下列现象说明空气中存在着某种气体物质,请将该物质写在题后。
(1)小白鼠在装有空气的密闭容器中可以存活一段时间,说明空气中含有 ;
(2)石灰水长期露置在空气中,瓶壁和石灰水底部均出现白色固体物质,说明空气中含有 ;
(3)夏天,盛放冰棒的杯子外壁上附有一层水珠,说明空气中含有 (4)空气是制造氮肥的重要原料,说明空气中含有 。
20.(8分)如图所示,如果A、B两圆分别表示化合反应和氧化反应,请你根据两圆的关系来回答下列问题。
(1)C表示既是 的集合。
点燃
(2)你能举出C反应的例子吗?写出反应的文字表达式:
点燃
(3)你认为“石蜡十氧气 二氧化碳十水”属于 (填“A”“B”或“C”)反应;“硫十氧气 二氧化硫”属于 (填“A”“B”或“C”)反应。
21.(8分)给试管中少量的二氧化锰加热,并用带火星的木条检验,现象为
结论:二氧化锰加热时 放出氧气。取5mL5%的过氧化
氢溶液倒入试管中,用带火星的木条伸入试管中检验,现象为 ,加热,再用带火星的木条检验,现象为 。另取少量二氧化锰置于试管中,接着加入5mL5%的过氧化氢溶液,同前用带有火星的木条检验,现象为木条复燃。通过上面的实验比较,可得出的结论是:
三、简答题(共16分)
22.(8分)已知物质燃烧的剧烈程度与氧气的浓度有关。有两个同学在实验室做的两个小实验及所得结论如下:
(1)甲同学将带火星的木条伸入一集气瓶中,木条不复燃;得出结论:集气瓶中没有氧气。
(2)乙同学将燃着的木条伸入一集气瓶中,木条没有熄灭;得出结论:集气瓶中盛有纯净的氧气。
这两位同学所得的结论正确吗?为什么?
23.(8分)如图所示是铁丝在氧气中燃烧的实验,回答下列问题:
(1)实验时,应将铁丝绕成螺旋状,其目的是
(2)铁丝下端应系一根火柴,其目的是
(3)要等火柴燃烧将尽时,再将铁丝插入集气瓶,以防
(4)铁丝在氧气中燃烧的现象是
四、综合应用题(共24分)
24.(8分)在实验室中常用某些受热分解易放出氧气的物质来制取氧气,如常用二氧化锰作催化剂加热氯酸钾制取氧气。研究表明:许多物质对氯酸钾的分解起催化作用。分别用下列物质作催化剂,氯酸钾开始发生分解反应和反应剧烈时的温度如下表所示:
(1)在实验室中用氯酸钾制取氧气,如果不用二氧化锰作催化剂,最好选用
(填序号)。
A.氧化铁 B.氧化铝 C.氧化铜 D.氧化镁
(2)在实验室中用氯酸钾制取氧气, (填“能”或“不能”)用在实验室中加热高锰酸钾制取氧气的实验装置。
(3)在实验室中用氯酸钾制取氧气,若用二氧化锰作催化剂,反应前后二氧化锰的质量 (填序号)。
A.不变 B.变大 C.变小 D.可能变大也可能变小
(4)在实验室中用氯酸钾制取氧气,若忘记加二氧化锰,其结果是 。
A.不能产生氧气 B.生成氧气的速率慢
C.产生氧气的总量减少 D.没有氯化钾生成
25.(16分)同学们对硫在氧气中燃烧的实验做了改进,如实验1所示,当火焰熄灭后发现硫有剩余,硫为什么会熄灭呢?每个人都提出了不同的猜想:
【猜想】甲同学猜想:硫燃烧耗尽了瓶内的氧气,所以它熄灭了;
乙同学猜想:硫燃烧生成的二氧化硫(不支持燃烧)浓度过高导致了硫熄灭;
丙同学猜想:甲和乙都只看到了问题的一个方向,他认为甲和乙都有道理。
丁同学猜想:
【设计实验】丁同学设计了实验2来验证自己的猜想:
实验步骤|实验现象实验结论
【实验反思】(1)实验1中火焰颜色如何变化?
(2)与教科书上的实验相比,实验1的优点是
(3)实验2中集气瓶内垫细沙的作用是
(4)教科书里测定空气中氧气含量的实验为什么使用红磷而不用硫粉?除了硫燃烧产生二氧化硫气体影响测定结果,还有其他原因:
初中化学人教版九年级上册本单元综合和测试达标测试: 这是一份初中化学人教版九年级上册本单元综合和测试达标测试,共6页。试卷主要包含了CO2等内容,欢迎下载使用。
初中化学人教版九年级上册本单元综合和测试精练: 这是一份初中化学人教版九年级上册本单元综合和测试精练,共10页。试卷主要包含了选择题,填空与简答,实验与探究等内容,欢迎下载使用。
人教版九年级上册本单元综合和测试课时训练: 这是一份人教版九年级上册本单元综合和测试课时训练,共10页。试卷主要包含了选择题,填空与简答,实验与探究等内容,欢迎下载使用。

