- 卷08 第二单元 课题3 制取氧气--2022-2023学年九年级化学上册同步优化分层测评(人教版) 试卷 13 次下载
- 卷09 实验活动1 氧气的实验室制取与性质--2022-2023学年九年级化学上册同步优化分层测评(人教版) 试卷 12 次下载
- 卷11 第三单元 课题1 分子和原子--2022-2023学年九年级化学上册同步优化分层测评(人教版) 试卷 13 次下载
- 卷12 第三单元 课题2 原子的结构--2022-2023学年九年级化学上册同步优化分层测评(人教版) 试卷 13 次下载
- 卷13 第三单元 课题3 元素--2022-2023学年九年级化学上册同步优化分层测评(人教版) 试卷 10 次下载
初中化学人教版九年级上册本单元综合和测试优秀当堂检测题
展开第二单元 我们周围的空气
〔单元综合检测〕
(限时:60分钟 满分:100分)
一、选择题(本题包括13小题,每小题3分,共39分,每小题只有一个选项符合题意)
1.空气中含量最多且化学性质不活泼的气体是 ( )
A.氧气 B.二氧化碳 C.氮气 D.氖气
2.下列关于空气及其成分的说法,错误的是 ( )
A.氧气主要来源于植物的光合作用 B.医疗急救时,需要纯氧
C.氮气可用来保存粮食、水果 D.燃放烟花爆竹不会污染空气
3.“创建全国文明城市,从我做起”。下列做法与“创文”不相符的是 ( )
A.积极参加义务植树,增加绿地面积 B.减少城市雾霾,提倡公交出行
C.为了购物方便,提倡使用塑料袋 D.生活垃圾分类投放
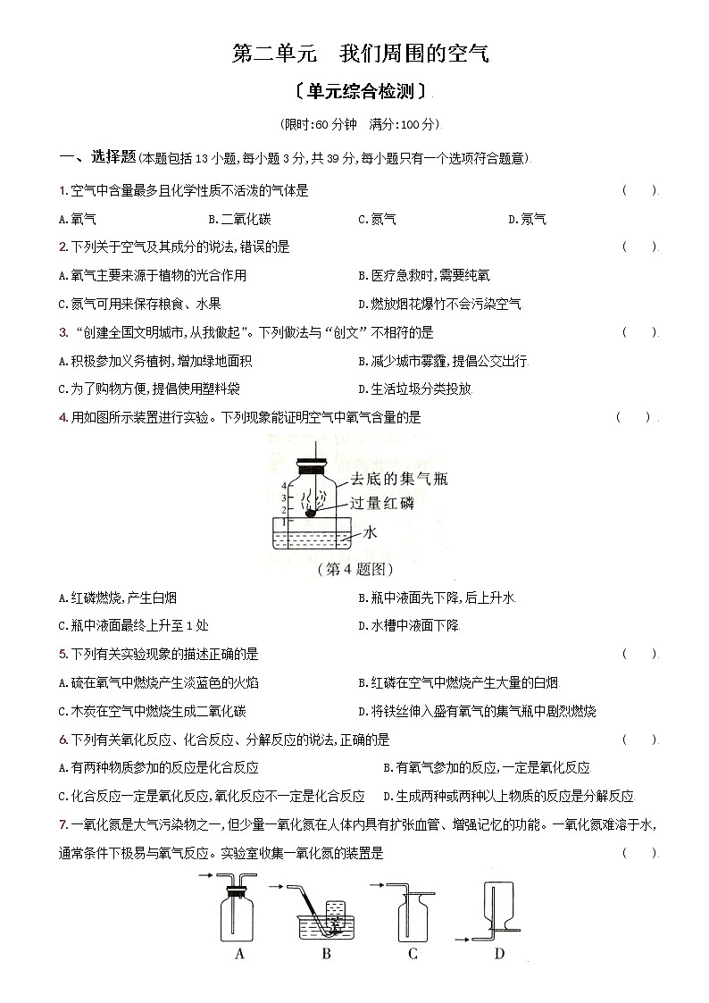
4.用如图所示装置进行实验。下列现象能证明空气中氧气含量的是 ( )
A.红磷燃烧,产生白烟 B.瓶中液面先下降,后上升水
C.瓶中液面最终上升至1处 D.水槽中液面下降
5.下列有关实验现象的描述正确的是 ( )
A.硫在氧气中燃烧产生淡蓝色的火焰 B.红磷在空气中燃烧产生大量的白烟
C.木炭在空气中燃烧生成二氧化碳 D.将铁丝伸入盛有氧气的集气瓶中剧烈燃烧
6.下列有关氧化反应、化合反应、分解反应的说法,正确的是 ( )
A.有两种物质参加的反应是化合反应 B.有氧气参加的反应,一定是氧化反应
C.化合反应一定是氧化反应,氧化反应不一定是化合反应 D.生成两种或两种以上物质的反应是分解反应
7.一氧化氮是大气污染物之一,但少量一氧化氮在人体内具有扩张血管、增强记忆的功能。一氧化氮难溶于水,通常条件下极易与氧气反应。实验室收集一氧化氮的装置是 ( )
8.实验室制取氧气并使用排水法收集,下列有关操作正确的是 ( )
A.酒精灯里的酒精装得越满越好 B.导管口开始有气泡冒出时就立即收集
C.装入试管里的药品应平铺在试管的底部 D.收集满气体的集气瓶,应倒放在桌面上
9.小金在做硫燃烧实验时,进行了如下操作:①在铺有细沙的燃烧匙里放入少量硫;②将燃烧匙在酒精灯火焰上加热,直至硫燃烧;③将燃烧匙伸入盛有氧气的集气瓶中。实验中可观察到的现象与结论不符合的是 ( )
A.对比①和②可说明硫燃烧需要达到一定的温度
B.对比②和③中硫的燃烧现象说明氧气具有助燃性
C.在②中有刺激性气味的气体产生,说明发生了化学变化
D.在③中观察到微弱的淡蓝色火焰,并有大量白烟
10.下列几种常见的物质中,属于纯净物的是 ( )
A.碘酒 B.空气 C.氧化钙 D.生铁
11.下列各图中“●”和“〇”分别表示不同元素的原子,其中表示混合物的是 ( )
12.在进行实验室制取和收集O2的过程中,有关做法不正确的是 ( )
A.选择装置①或②作为O2的发生装置 B.选择装置③或④作为O2的收集装置
C.将装置①中的长颈漏斗下端管口插入液面以下 D.装置④中有气泡冒出时立即收集气体
13.工业上制取大量氧气的方法是 ( )
A.加热氯酸钾 B.加热高锰酸钾 C.分离液态空气 D.加热二氧化锰
二、填空题(本题包括3小题,每空2分,共42分)
14.(6分)如图所示是测定空气里氧气含量的装置,装置气密性良好,在集气瓶内加入少量水,将水面上方空间分为5等份。用弹簧夹夹紧橡皮管,点燃红磷后,迅速伸入集气瓶中并塞紧塞子;待燃烧停止并冷却至室温后,打开
(1)红磷燃烧的文字表达式为________________________________。
(2)打开弹簧夹后,烧杯中的水能够进入集气瓶中的原因是________________________________。
(3)实验结束后,进入集气瓶中水的体积小于瓶内空间的1/5,可能的一种原因是________________________。
15.下图为某同学在实验室通过加热高锰酸钾制备氧气的装置图:
(1)写出图中标号仪器的名称:a____________,b__________________,c__________________,d____________。
(2)该反应的文字表达式为____________________,属于化学基本反应类型中的________反应。
(3)采用排水法收集氧气的原因是________________________________________。
(4)在试管口放一团棉花的目的是_______________________________________________________。
(5)在收集完氧气后,该同学首先熄灭酒精灯,然后再将导管移出水槽。
该操作会导致什么结果?________________________________________,原因是________________________
________________________________________________________________________________。
16.(16分)某校化学兴趣小组的同学利用下图所示装置进行实验。
【实验目的】
(1)用高锰酸钾制取一瓶氧气,做细铁丝燃烧的实验。
(2)粗略测定加热2g高锰酸钾所收集到的氧气体积。
【反应原理】
用文字表达式表示,并注明反应类型。
高锰酸钾制氧气:____________________;____________________。
细铁丝在氧气中燃烧:____________________;____________________。
【装置连接】
用高锰酸钾制取并收集一瓶较纯的氧气,应选用装置________(填字母序号)
用分解过氧化氢(H2O2)的方法也能制取氧气,发生装置应选取________(填字母序号)。
【问题分析】
(1)实验过程发现C瓶中的水变红了,原因是________________________________________。
(2)用收集到的氧气做细铁丝燃烧的实验时,发现瓶底炸裂,发生失误的操作原因可能是________________
____________________________________________________________。
三、实验探究题(本题包括2小题,共19分)
17.(8分)下图是实验室制取气体的装置图,请回答下列问题:
(1)写出仪器m的名称:________________。
(2)实验室用高锰酸钾制取并收集一瓶干燥的氧气,仪器接口的连接顺序是a→________→__________→__________,验满方法是_________________________________________________。
(3)实验室用浓盐酸和二氧化锰共热制取氯气,应选择的发生装置为________________。
18.(11分)某兴趣小组对氯酸钾分解反应的催化剂进行研究,在相同的加热条件下,用下图装置完成表中实验:
(第18题图)
(1)设置实验1的目的是________________________________________。
(2)表中所列3种催化剂的催化效果最佳的是________________。
(3)写出氯酸钾分解的文字表达式:________________________________。
(4)由实验1和实验4可知,氯化钾________(填“有”或“无”)催化作用。维持加热条件不变,用实验1再继续收集50mL O2,所需时间明显少于171 s,解释原因:________________________________________________。
(5)要比较氯酸钾分解反应中不同催化剂的催化效果,除了测量收集50mL O2所需时间外,还可以测量相同时间内________________________。
【参考答案与解析】
一、
1.C [解析]空气中含量最多且化学性质不活泼的气体是氮气。
2.D [解析]A.空气中的氧气主要来自植物的光合作用,光合作用中二氧化碳和水在光照的条件下在叶绿体内生成有机物和氧气,正确;B.医疗急救需要纯氧或富氧空气,正确;C.氮气化学性质稳定、无毒,可以用来保护粮食、水果等,正确;D.燃放烟花爆竹会产生大量空气污染物,造成空气污染,错误。
3.C [解析]积极参加义务植树,增加绿地面积,树木能净化空气,与“““创文”相符;减少城市雾霾,提倡公交出行,能减少大气污染,与“创文”相符;为了购物方便,提倡使用塑料袋,会造成白色污染,与“创文”不相符;生活垃圾分类投放,能减少环境污染,与“创文”相符。
4.C
[解析]红磷在空气中燃烧,产生大量的白烟,但不能证明空气中氧气的含量,A不符合题意;红磷在空气中燃烧,放出大量的热,使装置内空气受热膨胀,完全反应并冷却至室温后,消耗装置内的氧气,装置内压强减小,故瓶中液面先下降,后上升,但不能证明空气中氧气的含量,B不符合题意;瓶中液面最终上升至1处,说明氧气约占空气总体积的1/5,能证明空气中氧气的含量,C符合题意;水槽中液面下降只能说明空气中含有氧气,不能证明空气中氧气的含量,D不符合题意。
5.B [解析]硫在氧气中燃烧发出明亮的蓝紫色火焰,故A选项说法错误。红磷在空气中燃烧,产生大量的白烟,故B选项说法正确。木炭在空气中燃烧生成二氧化碳,是实验结论而不是实验现象,故C选项说法错误。将铁丝伸入盛有氧气的集气瓶中,若事先不点燃,不会剧烈燃烧,故D选项说法错误。
6.B [解析]由两种或两种以上物质反应生成另一种物质的反应是化合反应,故A错误;有氧气参加的反应一定是氧化反应,故B正确;化合反应强调的是反应物与生成物的多少,而氧化反应强调物质与氧气的反应,两者无必然联系,故C错误;由一种物质生成两种或两种以上物质的反应是分解反应,故D错误。
7.B [解析]由于一氧化氮难溶于水,且通常条件下极易与氧气反应,因此只能用排水法收集一氧化氮。
8.C
[解析]A.酒精灯里酒精的量不能超过酒精灯容积的三分之二;B.导管口开始有气泡冒出时,不宜立即收集,因为开始排出的气体是空气,要待导管口气泡连续、均匀冒出时再开始收集;D.收集满氧气的集气瓶应正放在桌面上,因为氧气的密度比空气的密度大。
9.D [解析]①中硫不燃烧,②中加热后硫燃烧,对比①和②可说明硫燃烧需要达到一定的温度,A不符合题意;硫在氧气中比在空气中燃烧剧烈,说明氧气具有助燃性,B不符合题意;②中有刺激性气味的气体产生,说明硫燃烧有新物质生成,是化学变化,C不符合题意;在③中观察到有明亮的蓝紫色火焰,D符合题意。
10.C [解析]物质可分为混合物和纯净物混合物由两种或两种以上的物质组成,纯净物由一种物质组成。碘酒中有碘和酒精,属于混合物;空气中有氧气、氮气等,属于混合物;氧化钙是一种物质,属于纯净物;生铁中有铁、碳等,属于混合物。
11.C 解标图A、B、D中均含有一种分子表示纯净物;图C中含三种分子,表示混合物.故选C。
12.D [解析]用过氧化氢制取氧气可选用装置①;用高锰酸钾制取氧气可用装置②,故A正确。因为氧气的密度比空气大,不易溶于水,可用向上排空气法和排水法收集,故B正确。为了防止生成的气体从长颈漏斗中逸出,要把长颈漏斗下端伸入液面以下,故C正确。用排水法收集气体时,为了防止收集的气体不纯,要等到导管口气泡连续且均匀冒出时再收集,故D不正确。
13.C [解析]工业上需要制取大量氧气时,可利用氧气和氮气的沸点不同,采用加压、降温的方法使空气液化然后再蒸发掉氮气,就能得到大量氧气.故答案选C。
二、
14.(6分)(1)红磷+氧气五氧化二磷
(2)红磷燃烧将集气瓶内氧气消耗掉,使瓶内压强减小,在大气压的作用下,水被压入集气瓶中
(3)红磷的量不足(合理即可)
[解析]
(1)红磷燃烧产生大量白烟,并放出热量,其反应的文字表达式为红磷+氧气五氧化二磷。
(2)实验结束后,打开弹簧夹,烧杯里的水进入瓶中的原因是集气瓶中的氧气被消耗,压强小于外界压强,在大气压的作用下,将水压入集气瓶中。
(3)进入集气瓶中水的体积小于瓶内空间1/5的原因可能是红磷的量不足等。
15.
(1)酒精灯 试管 铁架台 集气瓶
(2)高锰酸钾锰酸钾+二氧化锰+氧气 分解
(3)氧气不易溶于水
(4)防止高锰酸钾粉末进入导管而堵塞导管,或微小的高锰酸钾颗粒随着氧气流进集气瓶中
(5)试管破裂 先熄灭酒精灯会导致水沿导管流入热的试管内,引起试管破裂
16.(16分)
【反应原理】高锰酸钾锰酸钾+二氧化锰+氧气 分解反应 铁+氧气四氧化三铁 化合反应
【装置连接】AC B
【问题分析】
(1)高锰酸钾粉末随气流进入水槽中使水变红
(2)没有在集气瓶的底部加少量水或铺一层细沙
[解析]
【反应原理】加热高锰酸钾分解生成锰酸钾、二氧化锰和氧气,由一种物质反应生成多种物质,属于分解反应,反应的文字表达式为高锰酸钾锰酸钾+二氧化锰+氧气。铁和氧气在点燃的条件下生成四氧化三铁,由两种物质反应生成一种物质,属于化合反应,反应的文字表达式为铁+氧气四氧化三铁。
【装置连接】高锰酸钾加热分解应选用固体加热型装置,则选A装置,收集较纯净的氧气应采用排水法,则选择C装置。因过氧化氢分解反应不需要加热,则应选择B装置。
【问题分析】
(1)因高锰酸钾为紫红色,溶于水可使水变红,所以可能是高锰酸钾粉末随氧气流进入水槽中。
(2)铁和氧气反应生成的高温熔化物,若直接和集气瓶底部接触,会导致集气瓶底部炸裂,故应事先在集气瓶中加入少量水或铺一层细沙。
三、
17.(8分)
(1)试管(1分)
(2)h(1分) g(1分) e(1分) 把带火星的木条放到集气瓶口,如果木条复燃,则已集满(2分)
(3)D(2分)
[解析]
(1)据图可知仪器m是试管。
(2)用高锰酸钾制取并收集一瓶干燥的氧气,应选择装置A,浓硫酸具有吸水性,所以用装置G(长进短出)对氧气进行干燥,氧气的密度比空气大,所以用向上排空气法来收集较为干燥的氧气;验满时将带火星的木条放在集气瓶口,观察木条是否复燃。
(3)浓盐酸和二氧化锰共热制取氯气属于固、液加热型,所以选择装置D来制取。
18.(11分)
(1)做对比实验(2分)
(2)二氧化锰(2分)
(3)氯酸钾氯化钾+氧气(2分)
(4)有(1分) 生成的氯化钾加快了反应速率(2分)
(5)收集到的气体的体积(2分)
[解析]
(1)设置实验1的目的是与其他实验组进行对比。
(2)收集50mL O2所需时间越短,说明催化效果越佳,故填二氧化锰。
(3)氯酸钾分解反应的文字表达式为氯酸钾氯化钾+氧气。
(4)由题表中的数据可知,氯化钾有催化作用,维持加热条件不变,用实验1再继续收集50mL O2,所需时间明显少于171s是因为氯酸钾分解生成氯化钾,氯化钾有催化作用,加快了反应速率。
(5)还可以测量相同时间内收集到的气体的体积来比较反应速率。
卷41 期末综合检测卷--2022-2023学年九年级化学上册同步优化分层测评(人教版): 这是一份卷41 期末综合检测卷--2022-2023学年九年级化学上册同步优化分层测评(人教版),共10页。
卷24 期中综合检测--2022-2023学年九年级化学上册同步优化分层测评(人教版): 这是一份卷24 期中综合检测--2022-2023学年九年级化学上册同步优化分层测评(人教版),共10页。试卷主要包含了选择题,填空题,实验探究题,计算题等内容,欢迎下载使用。
卷23 期中复习热门考点聚焦(二)--2022-2023学年九年级化学上册同步优化分层测评(人教版): 这是一份卷23 期中复习热门考点聚焦(二)--2022-2023学年九年级化学上册同步优化分层测评(人教版),共8页。试卷主要包含了四单元〕等内容,欢迎下载使用。

