语文八年级上册10 短文二篇综合与测试说课课件ppt
展开1.借助诵读,感受两篇短文的语言风格。2.把握文中景物的不同特点,领略不同的写景手法。3.理解和把握作者的情感。4.感受作者热爱自然山水的情感、乐观豁达的人生态度,培养高尚的审美情趣。
谢征,作者的朋友。中书,是谢征的官职。
陶弘景 南朝齐梁时期道教思想家、医学家。字通明,自号华阳隐居。丹阳秣陵(今南京)人。仕齐,拜左卫殿中将军。入梁,隐居句曲山(茅山)。武帝礼聘不出,但朝迁大事辄就咨询,时人称为“山中宰相”。
南北朝时,因政局动荡,矛盾尖锐,不少文人遁迹山林,从自然美中寻求精神上的解脱。因而他们在书信中常常描山绘水,表明自己所好,并作为对友人的安慰。本文是作者写给谢中书(谢征)的一封书信,写的是江南山水之美,是六朝山水小品的名作。
山水小品是散文品种之一,短小灵活,简练隽永,可议论抒情,随性抒写自己感兴趣的所见所闻,是一种轻便自由的文学形式
答谢中书书陶弘景山川/之美,古来/共谈。高峰/入云,清流/见底。两岸/石壁,五色/交辉。青林/翠竹,四时/俱备。晓雾/将歇,猿鸟/乱鸣;夕日/欲颓,沉鳞/竞跃。实是/欲界之仙都。自/康乐以来,未复有/能与(yù)其奇者。
山川景色的美丽,自古以来就是文人雅士共同谈论的。
巍峨的山峰耸入云端,明净的溪流清澈见底。
两岸的石壁五彩斑斓,交相辉映。
这里实在是人间的仙境啊。 自从南朝的谢灵运以来,就再也没有人能够欣赏这种奇丽景色了。
青葱的林木,翠绿的竹丛,四季都有。
清晨的薄雾将要消散,猿、鸟此起彼伏地鸣叫着;
夕阳快要落山了,潜游在水中的鱼儿争相跃出水面。
实是欲界之仙都。自康乐以来,未复有能与其奇者。
实是欲界之仙都,自康乐以来,未复有能与其奇者。
具体描绘了秀美的山川景色。
美:是山川风物的客观形态,也是作者对山川风物的审美感受——愉悦。 “共谈”者:有高雅情趣的人。 作者将谢中书当作能够谈山论水的朋友,同时也期望与古往今来的林泉高士相比肩。
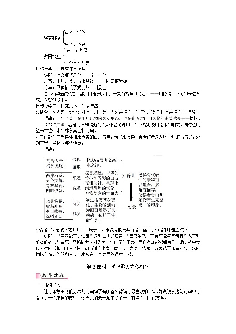
两岸石壁, 五色交辉。 青林翠竹, 四时俱备。
晓雾将歇, 猿鸟乱鸣。 夕日欲颓, 沉鳞竞跃。
极力描写山之高,水之净。
描绘了秀美的山川景色
极目远眺,青翠的竹林和五彩的山石互相映衬,呈现出绚烂辉煌的气象,万物勃发的生命力。
通过描写朝夕变化、生物的活动,为画面增添了灵动感,传达了生命气息。
选择有代表性的景物加以组合,多角度描写,使读者对山川景物产生完整、统一的印象。
实是欲界之仙都。自康乐来,未复有能与其奇者。
既有对前贤的钦敬与追慕,又惋惜世人对秀美山水的无动于衷。而作者却能够继康乐之后,从中发现无尽的乐趣,自许之情,期与谢公比肩之意,溢于言表。
表达了作者沉醉山水的愉悦之情、能够和古今山水知音共赏美景的得意之感。
让你印象深刻的苏轼的诗词句子有哪些?背诵你最喜欢的一句,并说说从这句诗句中你看到了一个怎样的苏轼。
今天我们要一起来了解一下有点“闲”的苏轼。
苏轼(1037—1101): 北宋文学家、书画家。号东坡居士,与父苏洵、弟苏辙并称为“三苏”,为“唐宋八大家”之一。1079年,因反对王安石变法被贬职,任杭州通判,知密州、徐州、湖州。后以作诗“谤讪朝廷”罪贬黄州。
承天寺,位于今湖北省黄冈市南,南唐初年建寺,初名“南禅寺”。北宋景德四年(1007)赐名承天寺,其规模仅次于开元寺。因寺宇第一山门横匾上有金光闪烁的“月台”两字,故又名月台寺。
元丰六年/十月十二日/夜,解衣/欲睡,月色/入户,欣然/起行。 念/无与/为乐者,遂至/承天寺/寻张怀民。怀民/亦/未寝,相与/步于中庭。庭下/如积水空明,水中/藻、荇交横,盖/竹柏影/也。何夜/无月?何处/无竹柏?但/少闲人/如吾两人者耳。
遂至承天寺念无与为乐者相与步于中庭怀民亦未寝盖竹柏影也但少闲人如吾两人者耳
元丰六年十月十二日夜,解衣欲睡,月色入户,欣然起行。 念无与为乐者,遂至承天寺寻张怀民。 怀民亦未寝,相与步于中庭。
元丰六年十月十二日夜晚,我解开衣服,正打算睡觉,这时月光照进门里,(十分美好,动人游兴),(于是)我高兴地起来走到户外。
想到没有人与我共同游乐,于是来到承天寺找张怀民。
张怀民也还没有睡觉,(于是)我们一起在庭院中散步。
庭下如积水空明,水中藻、荇交横,盖竹柏影也。 何夜无月?何处无竹柏? 但少闲人如吾两人者耳。
庭院中的月光如积水般清明澄澈,仿佛有藻、荇交错其中,大概是竹子和柏树的影子吧。
只是缺少像我俩这样的闲人罢了。
哪一夜没有月光?哪里没有竹子和柏树?
1.作者为什么要夜游承天寺?2.找出本文写景的句子,说说写出了景物的什么特点?
“庭下如积水空明,水中藻、荇交横,盖竹柏影也”。
一是作者被贬,心情郁闷、孤独;二是因为月色很美。
作者用“积水空明”比喻月光,写出了庭院中月光的空灵清澈,用“藻、荇交横”比喻月下美丽的竹柏倒影,写出了倒影的清丽淡雅:点染出一个空明澄澈、疏影摇曳、似真似幻的美妙境界。
3.文中多处语句体现出了苏轼与张怀民的友谊深厚,试找出一句做简要赏析。
“念无与为乐者,遂至承天寺寻张怀民,怀民亦未寝,相与步于中庭。” 面对美景,只有张怀民可以共乐,而张怀民也没有睡觉,表现了两个人心有灵犀,友情深厚。
入夜即解衣欲睡见月色入户便欣然起行与怀民于庭中散步欣赏月下美景
文中哪些句子可以看出苏轼之“闲”?
背景资料:元丰二年苏轼因对新法持有不同意见,被罗织罪名,贬为黄州团练副使。官衔上还加了“本州安置”字样,不得签署公事,不得擅离安置所,实际上跟流放差不多。本文是苏轼在被贬黄州的困苦境遇中写的。
作者感慨:何夜无月?何处无竹柏?但少闲人如吾两人者耳。
贬谪的悲凉人生的感慨赏月的欣喜漫步的悠闲
“闲人”既指二人的政治处境,即作为贬谪之人,无职无权,清闲无比,内心悲凉无可诉说;又指夜游时的心境,即空灵自在,悠游自如,故能欣赏到一派空明的景象。既含有自嘲、自慰之意——不能修齐治平,只好夤夜夜游赏月;又颇有自许的意味——此等美景,如果不是我们两个富有情趣之人欣赏,岂不浪费?这又表现出一种达观的生活态度。
苏轼虽被贬到黄州,心情郁闷,但是他没有灰心丧气,而是借游赏山水等自然美景来消解内心的孤独,抚平心灵的创伤,表现了他的坦荡、旷达的人生态度。
小品文有如下特征:一曰真。人真、情真、语真。要求为文不做作、不矫饰,不隐藏情感,至情至性,纯真流露,所谓“性灵”。二曰趣。情趣、理趣、谐趣、韵趣。新鲜多姿,幽默诙谐,情趣盎然。三曰闲。格调悠闲轻松,最宜闲暇时消遣。四曰畅。语言通俗流畅,语语家常,雅俗共赏。五曰小。篇幅短小,但小中寓大。
初中语文人教部编版八年级上册记承天寺夜游课文内容课件ppt: 这是一份初中语文人教部编版八年级上册记承天寺夜游课文内容课件ppt,文件包含11教学课件短文二篇第2课时pptx、11教学设计短文二篇第2课时docx、11知识导学短文二篇第2课时docx等3份课件配套教学资源,其中PPT共24页, 欢迎下载使用。
人教部编版八年级上册第三单元11 短文二篇答谢中书书图片ppt课件: 这是一份人教部编版八年级上册第三单元11 短文二篇答谢中书书图片ppt课件,文件包含11教学课件短文二篇第1课时pptx、11教学设计短文二篇第1课时docx、11知识导学短文二篇第1课时docx等3份课件配套教学资源,其中PPT共21页, 欢迎下载使用。
人教部编版八年级下册核舟记试讲课说课ppt课件: 这是一份人教部编版八年级下册核舟记试讲课说课ppt课件,文件包含11核舟记pptx、11《核舟记》说课稿doc、11《核舟记》PPT配套教案doc、11《核舟记》导学案doc、核舟记mp3等5份课件配套教学资源,其中PPT共34页, 欢迎下载使用。

