化学6.2 盐和肥料获奖教案
展开第1课时 盐的组成和分类 焰色反应
一、设计思想
单质、氧化物和酸碱盐是初中化学重点学习的几类物质。这些物质相互联系,形成了一个知识网络。在这个网络中,盐就是中心环节,连接起了各类物质,因此学习盐的组成和分类显得非常有必要。在第三章第三节《溶液的酸碱性》以及第五章第一节《酸碱中和反应》中学生已经接触过“盐类物质”,他们知道食盐并不是唯一的盐,所以教学中我以“盐”的含义入手,将学生对盐的理解从食盐扩展到广义的盐。在盐的分类和组成的讲述中,注重“以旧引新”,运用学生已有的知识,推测新知识,为学生理解并掌握新的内容寻找“生长点”;同时在盐的分类和盐的溶解性规律的教学中,运用学生活动和表格的阅读,培养学生的类比归纳能力和分类思想方法。
二、教学目标
1.知识与技能
(1)能够根据盐的组成对盐进行分类。
(2)识记一些常见的盐类水合物的化学式。
(3)掌握硫酸铜晶体受热分解的化学性质。
(4)会用焰色反应鉴别钠盐、钾盐。
2.过程与方法
(1)通过演绎、归纳盐的分类和命名,具有初步的类比、分类的思想。
(2)会查阅部分酸、碱、盐的溶解性表,提高读表能力和归纳能力。
3.情感态度与价值观
通过问题的引导和情境的设置,提高学习化学的兴趣。
三、重点和难点
教学重点:通过演绎、归纳等方法,掌握盐的组成、分类和命名。
教学难点:通过盐的组成、分类和溶解性规律的发现,具有初步分类的思想和表格阅读能力。
四、教学用品
药品:胆矾、石碱、明矾、碳酸钠、碳酸钾、蒸馏水
仪器:带铂丝的玻璃棒、酒精灯、铁架台(带铁圈)、蒸发皿、试管、蓝色的钴玻璃片
媒体:多媒体电脑、投影仪
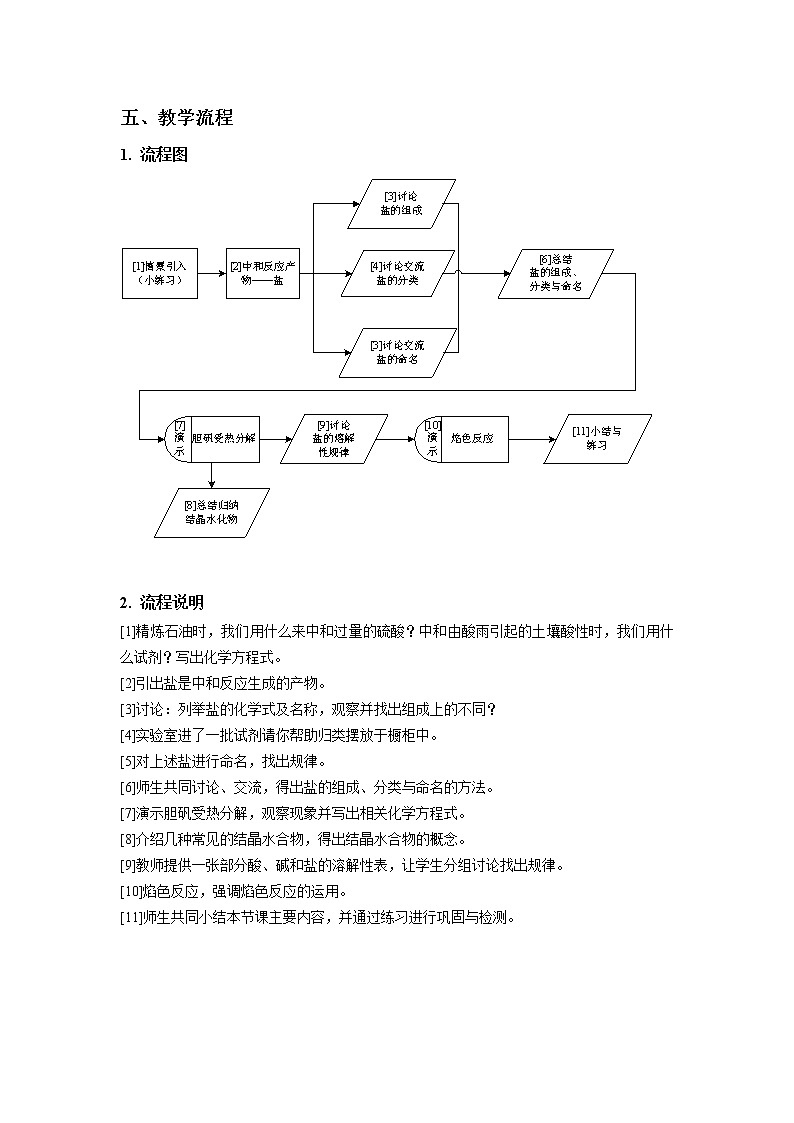
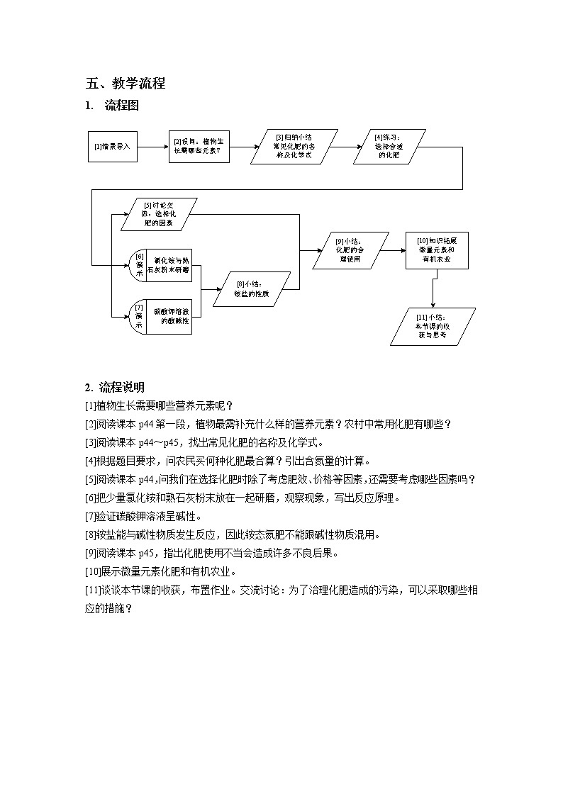
五、教学流程
1. 流程图
2. 流程说明
[1]精炼石油时,我们用什么来中和过量的硫酸?中和由酸雨引起的土壤酸性时,我们用什么试剂?写出化学方程式。
[2]引出盐是中和反应生成的产物。
[3]讨论:列举盐的化学式及名称,观察并找出组成上的不同?
[4]实验室进了一批试剂请你帮助归类摆放于橱柜中。
[5]对上述盐进行命名,找出规律。
[6]师生共同讨论、交流,得出盐的组成、分类与命名的方法。
[7]演示胆矾受热分解,观察现象并写出相关化学方程式。
[8]介绍几种常见的结晶水合物,得出结晶水合物的概念。
[9]教师提供一张部分酸、碱和盐的溶解性表,让学生分组讨论找出规律。
[10]焰色反应,强调焰色反应的运用。
[11]师生共同小结本节课主要内容,并通过练习进行巩固与检测。
六、教学案例
1.教学过程
2. 主要板书
3. 相关链接
课本p36课堂实验“用硫酸铜晶体制取无水硫酸铜粉末”,该实验是用蒸发皿盛放硫酸铜晶体进行加热演示,但课堂实际操作情况看,学生很难观察到晶体的变化情况及水珠生成的实验现象。因此对本演示实验进行了改进,改进后的装置如下:
焰色反应实验改进:
方法一:
1.准备
酒精 喷瓶(女士化妆品最好) 酒精灯
2.方法及步骤
(1)以酒精为溶剂(约含酒精60%,其余为水)配成钠、钾的化合物的酒精溶液,并装入洗干净的喷瓶中,摇匀。
(2)点燃酒精灯,直接在酒精灯的外焰上喷所配制的溶液,观看实验现象
方法二:
找几个塑料小瓶,将瓶盖用烧热的粗一点的针,扎许多小孔,瓶内装入研细的钾、钠化合物细粉。另取蒸发皿两个,每个注入三分之一体积的酒精,将它们点燃,作为热源。然后用装有钾、钠化合物的小瓶,瓶口向下,在火焰上分别抖动,学生立即观察到一个较大的黄色或紫色火苗,现象明显、直观。(注意:在一个蒸发皿中,只能抖动同种物质,否则离子颜色相互干扰,现象不好)
七、教学反思
本节课通过中和反应的产物──盐入手,让学生明确化学中盐的概念与生活中的盐既有联系又有区别,通过学生──列举已经知道的盐以及实验室药品摆放的问题情境等,由学生自行归纳、类比得出盐的组成和分类,并且在这个过程中也发现了盐的命名规律。溶解性的规律课本上的设计是直接告诉学生,而我正好利用了课本后面“部分酸碱盐的溶解性表”,让学生在观察表格规律的基础上找出盐的溶解性规律,这个设计提高了学生表格的阅读能力。把原本枯燥的内容,变为学生自主参与的活动。在这里,知识的获得是在学生现有基础上获得的,关注到了学生的“最近发展区”,让教学效率事半功倍。
在讲授几种特殊的盐──结晶水合物受热易分解的内容中,课本上的实验是用蒸发皿来进行加热实验的,如果作为学生实验应该说没有太大的问题。可教学时间紧凑,作为演示实验更加合理,那么利用蒸发皿演示的话学生很难看到实验现象,因此在实际的教学中,采用的是管口略向下倾斜的试管,下面盛放了蒸发皿,反应过程中的现象非常明显。
教学内容
教师活动
学生活动
设计意图
课前练习
【复习】前面我们学习了有关酸、碱的性质,我们先巩固一下酸碱的应用:
(1)精炼石油时,我们用什么来中和过量的硫酸?
(2)中和由酸雨引起的土壤酸性时,我们用什么试剂?
问:以上反应属于什么反应?
回答:氢氧化钠
氢氧化钙
请两位同学到黑板上书写相关反应的化学方程式。
2NaOH+H2SO4 →Na2SO4+2H2O
Ca(OH)2+H2SO4 →CaSO4+2H2O
中和反应:酸+碱→盐+水
从已有的知识入手,唤醒学生的记忆,起到新旧知识的联系、巩固。
巩固化学方程式的书写,为认识盐的组成埋下伏笔。
盐的分类和命名
【过渡】中和反应生成的盐,与我们生活中的盐有什么不同?
那么,盐是由什么组成的呢?
【板书】§6.2.1盐
1.组成:金属元素(或铵根)和酸根组成
【提问】请你列举一些你所熟知的盐
【板书】学生列举的盐的化学式及名称(按照含氧酸盐和无氧酸盐进行归类书写)
【讲述】我们可以把盐看成酸中的氢被金属元素(或铵根)取代后的产物。如果酸中的氢全部被金属(或铵根)取代,生成的盐称为正盐。比如上述同学们所举的盐。
【提问】观察上述所列正盐有什么不同之处?
【板书】
2.分类
(1)根据组成不同:
a、正盐→金属元素(或铵根)+酸根
含氧酸盐:命名为“某酸某”
无氧酸盐:命名为“某化某”
【讲述】除正盐外,如果酸分子中部分氢被金属(或铵根)取代,生成的盐称为酸式盐。
例如:硫酸氢钠NaHSO4
碳酸氢钠NaHCO3
碳酸氢钙Ca(HCO3)2
同样,如果碱中的氢氧根离子部分被中和的产物,称为碱式盐。
例如:碱式碳酸铜Cu2(OH)2CO3
【提问】可见,酸式盐和碱式盐的组成和命名有什么规律?
【板书】
b、酸式盐→金属元素(或铵根)+H+酸根 命名为“某酸氢某”
c:碱式盐→金属元素(或铵根)+OH+酸根 命名为“碱式某酸某”
【练习】课本P37/思考与讨论/第2题
【过渡】分类的角度不同,则分类的方法不同。
【学生活动】请你帮帮忙:
实验室进了一批试剂请你帮助归类摆放于橱柜中。
KNO3、(NH4)2SO4、NaCl、NH4NO3、K2CO3、NH4Cl、KCl、Na2CO3、Na2SO4、(NH4)2CO3、NaNO3
【小结】盐也可以根据含有相同的金属元素或酸根来分。比如:都含有钠元素的盐我们称为钠盐,都含有硫酸根的盐我们称为硫酸盐等等。
【板书】(2)根据含有相同的金属元素或酸根来分
a、相同的金属元素:钾盐、铵盐、钠盐等;
b、相同的酸根:盐酸盐、硝酸盐、硫酸盐等。
回答:生活中所说的盐是特指食盐;化学中的盐是一类物质的总称
(可能回答)金属元素和酸根
不对,还可能有铵根和酸根组成
学生举例说出名称及化学式
回答1:有的含有氧元素,有的不含氧元素。
回答2:有的叫某酸某,有的叫某化某。
回答:
酸式盐→金属元素(或铵根)+H+酸根
命名:某酸氢某
碱式盐→金属元素(或铵根)+OH+酸根
命名:碱式某酸某
独立完成,交换批改
小组讨论:
1、根据含有的金属元素不同归类,分别含有K、Na、NH4。
2、根据含有的酸根不同归类,分别含有Cl、SO4、NO3、CO3
完成课本P35/思考与练习
填写下列表格中的化学式并说出对应盐的名称
纠正学生已有的错误认识,从而引入新的知识,便于辨析。
进一步完善知识。
考察学生现有知识,利用学生已掌握的知识来学习新内容,激发学生兴趣。
启发学生找出不同之处,学会基本的分类方法。
并且在发现和掌握盐的命名规律的过程中培养了学生演绎推理的能力。
巩固训练,掌握盐的命名方法。
在游戏互动中轻松发现和掌握分类规律,也让学生认识到不同的分类角度有着不同的分类结果。
在练习中,熟练盐的分类依据,巩固分类和命名方法。
结晶水合物
【过渡】刚才我们已经学过盐的组成、分类和命名,请问:胆矾CuSO4·5H2O属于盐吗?
【讲述】像胆矾这样带有结晶水的化合物,我们称为结晶水合物,它们是纯净物,也属于盐。
【提问】能否举出一些我们已经学过的结晶水合物?
【讲述】结晶水合物受热后容易失掉结晶水。
【演示实验】用大试管盛取少量硫酸铜晶体,用酒精灯加热,一段时间后,观察现象,并尝试解释反应原理。
【结论】结晶水合物在受热后容易失去结晶水变成无水盐
【提问】该变化属于化学变化还是物理变化?
学生举例:
石碱Na2CO3·10H2O
明矾KAl(SO4)2·12H2O
观察现象并记录下来
回答:蓝色晶体变成白色粉末
CuSO4·5H2OCuSO4+5H2O
回答:化学变化,因为结晶水合物和相应的无水盐分属不同的纯净物。
在对一般规律掌握之后,列举出特殊情况,一方面可以巩固先前所学,另一方面可以完善知识点。
培养观察实验现象、分析、得出结论的能力。
巩固物理变化和化学变化、混合物和纯净物的辨析。
盐的溶解性规律
【过渡】其实,我们在前面的教学中已经涉及到了很多盐,比如熟悉的食盐、纯碱、碳酸钙等,它们有的难溶于水,有的溶于水。那么,如果面对我们不熟悉的盐,比如:硝酸钙,我们应如何判断它的溶解性呢?
【学生活动】现在老师提供给你们一张部分酸、碱和盐的溶解性表,看谁能在1分钟内把它们记住?
……
若不能,那你们能否找出规律,让我们在30秒内记住常见盐的溶解性规律?
【归纳】钾盐、钠盐、铵盐、硝酸盐均溶于水,硫酸盐除硫酸钡,盐酸盐除氯化银,其它盐类个个不溶。
思考几秒钟
阅读课本P70:附录Ⅴ
小组讨论寻找规律。
30秒钟记忆巩固,检验记忆效果
加强学生对图表的阅读,并且培养学生通过对表格的分析对规律进行分析、归纳的能力。
让学生认识到记忆也是有规律可循的,教会学生一种学习的方法。
焰色反应
【过渡】炒菜时,不慎将食盐或食盐水溅到煤气火焰上,有什么现象?
【讲述】许多金属或他们的化合物在灼烧时都会使火焰呈现特殊的颜色,我们可以用这种方法来检验这些元素的存在,这种方法叫做焰色反应。
【演示实验】用碳酸钠溶液、碳酸钾溶液、氯化钾溶液进行焰色反应。
【结论】通过焰色反应可知,能使火焰呈现黄色的盐为钠盐,呈现紫色的盐为钾盐。除了钠元素和钾元素之外,其他金属元素也可以利用这种方法检验。在节日的晚上,燃放的五彩缤纷的焰火,就是利用了金属元素的性质。
可能回答:火焰呈黄色或火焰更旺。
注意教师操作顺序,观察现象并得出结论。
强调操作中的注意点:
1、每次实验结束后都要用稀盐酸洗净铂丝。
2、观察钾的火焰颜色时要透过钴玻璃,排除钠的干扰。
拓展阅读:课本p38资料库
用问题情境引出新课题。
通过教师操作,了解焰色反应的操作步骤和注意事项以及结论。
了解焰色反应可以用来鉴别不同金属元素,也让学生知道生活中焰色反应的应用,让化学与生活能更好的联系起来。
小结
【师生共同小结】
盐的组成、分类和命名
盐的溶解性规律
焰色反应
【练习】课本p38/思考与练习/第1、2题
师生共同小结
在课本上完成练习,当堂检测、巩固。
对本节课的知识进行梳理和回顾,并通过练习进行巩固与检测
作业
【思考】如何鉴别碳酸钙、碳酸钾和碳酸钠三种白色固体?
§6.2.1盐的分类与组成 焰色反应
一、盐的组成和分类
1.组成:金属元素(或铵根)和酸根组成
2.分类
(1)根据组成不同:
a、正盐→金属元素(或酸根)+酸根
含氧酸盐:命名为“某酸某”
无氧酸盐:命名为“某化某”
b、酸式盐→金属元素(或酸根)+H+酸根
命名为“某酸氢某”
c、碱式盐→金属元素+OH+酸根
命名为“碱式某酸某”或“碱式某化某”
(2)根据含有相同的金属元素或酸根
a、相同的金属元素:钾盐、钠盐、铵盐等
b、相同的酸根:盐酸盐、硝酸盐、硫酸盐等
二、几种特殊的盐——结晶水合物
1.胆矾CuSO4·5H2O
CuSO4·5H2OCuSO4+5H2O
(化学变化)
2.石碱Na2CO3·10H2O
3.明矾KAl(SO4)2·12H2O
三、盐的溶解性规律
口诀:钾盐、钠盐、铵盐、硝酸盐均溶于水,硫酸盐除硫酸钡不溶,
盐酸盐除氯化银不溶,
其它盐类个个不溶于水。
四、焰色反应
钾元素:紫色(透过蓝色钴玻璃)
钠元素:黄色
沪教版 (上海)九年级第二学期6.2 盐和肥料教学设计及反思: 这是一份沪教版 (上海)九年级第二学期6.2 盐和肥料教学设计及反思,共11页。教案主要包含了知识梳理,典型例题,易错题点拨,难点突破,趣味阅读等内容,欢迎下载使用。
初中化学沪教版 (上海)九年级第二学期6.2 盐和肥料教学设计及反思: 这是一份初中化学沪教版 (上海)九年级第二学期6.2 盐和肥料教学设计及反思,共4页。教案主要包含了、教学设计思路等内容,欢迎下载使用。
初中沪教版 (上海)第七单元 化学与生活7.2 食品中的营养素公开课教学设计: 这是一份初中沪教版 (上海)第七单元 化学与生活7.2 食品中的营养素公开课教学设计,共6页。教案主要包含了设计思想,教学目标,教学设计等内容,欢迎下载使用。

