初中化学沪教版 (上海)九年级第二学期6.1 奇光异彩的金属优秀教学设计
展开第2课时 金属和酸、盐的反应
设计思想
九年级的学生己初步具备了一定的观察问题、分析问题和解决问题的能力,对事物的认识正处于从感性到理性的转变时期,实验是激发他们学习兴趣的最好方法。因此,在教学设计中,重点是改进学生的学习方式,将学习的主动权交给学生,让学生真正体验和感受知识的形成过程。采用的教学方法是实验探究──讨论的教学模式,通过对大量实验事实的观察、分析,让学生充分发挥自身的潜能,去探究、观察、交流和思考,在教师的层层诱导下,归纳总结出金属活动性顺序和置换反应的特点。再通过练习,使学生学以致用,能应用置换反应和金属活动性顺序解释一些与日常生活有关的化学问题,从而完成对金属化学性质的认识从具体到抽象、从感性到理性的转变。使学生在“做中学,学中会”。
由于想给学生一个较完整的金属活动顺序探究过程,因此对教材上的这些内容作了适当微调,把有关氢气的性质、制取及用途放在第3课时进行研究;同时在探究活动中重点要求学生对反应能否进行,反应进行的剧烈程度等情况进行认真观察、比较,而对置换反应特点和规律的总结放在最后,这样学生更容易理解、掌握和运用置换反应。
二、教学目标
1.知识与技能
(1)初步认识常见金属与稀盐酸、稀硫酸的置换反应,以及与盐溶液的置换反应,能用置换反应解释一些与日常生活有关的化学问题。
(2)能用金属活动性顺序对有关的置换反应进行简单的判断,并能利用金属活动性顺序解释一些与日常生活有关的化学问题。
2.过程与方法
(1)通过金属活动顺序的探究,初步学会运用观察、实验等方法获取信息,并能用图表和化学语言表达有关的信息。
(2)在探究金属活动性顺序和置换反应特点的过程中,初步学会运用比较、归纳、概括等方法对获取的信息进行加工,逐步形成良好学习习惯和方法。
3.情感态度与价值观
(1)通过学生亲自做探究实验,激发学习化学的浓厚兴趣。
(2)通过对实验的探究、分析,培养严谨、认真、实事求是的科学态度。
三、重点和难点
教学重点:金属活动性顺序的理解和应用。
教学难点:(1)用置换反应和金属活动性顺序判断反应能否发生。
(2)用置换反应和金属活动性顺序解释某些与生活有关的化学问题。
四、教学用品
仪器:试管、镊子。
药品:镁条、铁片、锌粒、铜片、银粒、稀盐酸、稀硫酸、硫酸铜溶液、硝酸银溶液、硫酸亚铁溶液等。
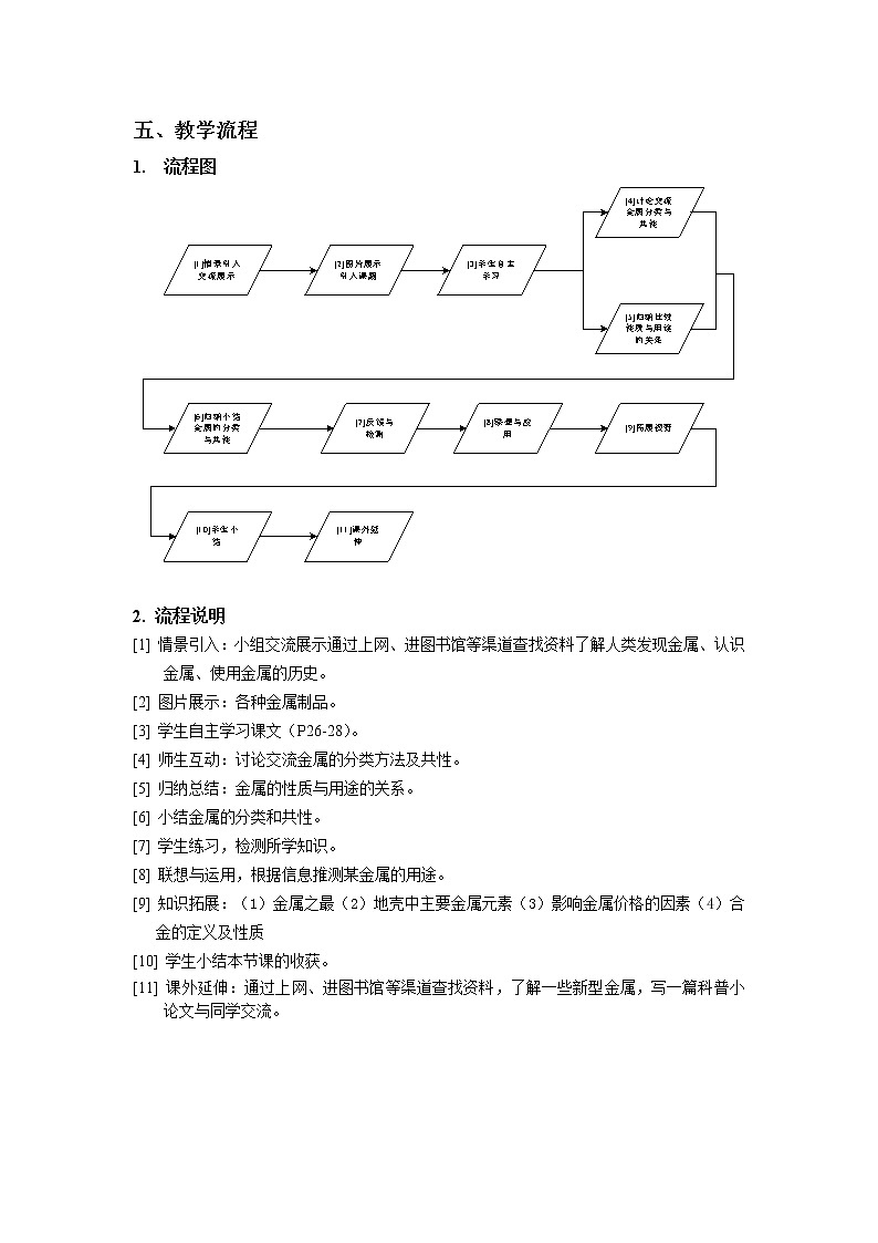
五、教学流程
1.流程图
2. 流程说明
[1] 引入:判断金属活动性顺序的依据。
[2] 实验设计1:金属与酸反应中如何判断金属的活动性强弱。
[3]、[4]、[5]学生探究活动1:镁条、锌粒、铁片、铜片分别与稀盐酸和稀硫酸反应,根据①能否反应②反应的激烈程度来探究金属的活泼性。
[8] 实验设计2:金属与盐溶液反应中如何判断金属的活动性强弱。
[9]、[10]、[11] 学生探究活动2:锌粒、铁片、铜片分别与FeSO4、CuSO4、AgNO3溶液反应,根据①能否反应②反应的激烈程度来探究金属的活泼性。
[13]、[14]根据[6]、[12]的结论得出金属活动顺序表及有关运用规律和置换反应的定义及特点。
[15] 学生练习,检测所学知识。
[16] 学生小结本节课的收获。
[17] 课外延伸
六、教学案例
1.教学过程
2. 主要板书
§6.1.2金属和酸、盐的反应
一、金属与酸反应
金属活动性由强到弱的顺序:镁>锌>铁>铜
二、金属与盐溶液反应
金属活动性由强到弱的顺序:锌>铁>铜>银
三、金属活动顺序
钾 钙 钠 镁 铝 锌 铁 锡 铅 (氢) 铜 汞 银 铂 金
金属活动性由强到弱
金属活动顺序应用规律:P33
四、置换反应
1.定义:P30
2.特点:A + BC →B + AC
3. 相关链接
湿法炼铜
我国劳动人民很早就认识了铜盐溶液里的铜能被铁置换,从而发明了湿法炼铜。它成为湿法冶金术的先驱,在世界化学史上占有光辉的一页。
湿法炼铜的原理是:CuSO4+Fe→Cu+FeSO4
在汉代许多著作里有记载“石胆能化铁为铜”,晋葛洪《抱朴子内篇·黄白》中也有“以曾青涂铁,铁赤色如铜”的记载。南北朝时更进一步认识到不仅硫酸铜,其他可溶性铜盐也能与铁发生置换反应。南北朝的陶弘景说:“鸡屎矾投苦洒(醋)中涂铁,皆作铜色”,即不纯的碱式硫酸铜或碱式碳酸铜不溶于水,但可溶于醋,用醋溶解后也可与铁起置换反应。显然认识的范围扩大了。到唐末五代间,湿法炼铜的原理应用到生产中去,至宋代更有发展,成为大量生产铜的重要方法之一。
湿法炼铜也称胆铜法,其生产过程主要包括两个方面。一是浸铜,就是把铁放在胆矾(CuSO4·5H2O)溶液(俗称胆水)中,使胆矾中的铜离子被金属置换成单质铜沉积下来;二是收集,即将置换出的铜粉收集起来,再加以熔炼、铸造。各地所用的方法虽有不同,但总结起来主要有三种方法:第一种方法是在胆水产地就近随地形高低挖掘沟槽,用茅席铺底,把生铁击碎,排放在沟槽里,将胆水引入沟槽浸泡,利用铜盐溶液和铁盐溶液颜色差异,浸泡至颜色改变后,再把浸泡过的水放去,茅席取出,沉积在茅席上的铜就可以收集起来,再引入新的胆水。只要铁未被反应完,可周而复始地进行生产。第二种方法是在胆水产地设胆水槽,把铁锻打成薄片排置槽中,用胆水浸没铁片,至铁片表面有一层红色铜粉覆盖,把铁片取出,刮取铁片上的铜粉。第二种方法比第一种方法麻烦是将铁片锻打成薄片。但铁锻打成薄片,同样质量的铁表面积增大,增加铁和胆水的接触机会,能缩短置换时间,提高铜的产率。第三种方法是煎熬法,把胆水引入用铁所做的容器里煎熬。这里盛胆水的工具既是容器又是反应物之一。煎熬一定时间,能在铁容器中得到铜。此法长处在于加热和煎熬过程中,胆水由稀变浓,可加速铁和铜离子的置换反应,但需要燃料和专人操作,工多而利少。所以宋代胆铜生产多采用前两种方法。宋代对胆铜法中浸铜时间的控制,也有比较明确的了解,知道胆水越浓,浸铜时间可越短;胆水稀,浸铜的时间要长一些。可以说在宋代已经发展从浸铜方式、取铜方法、到浸铜时间的控制等一套比较完善的工艺。
湿法炼铜的优点是设备简单、操作容易,不必使用鼓风、熔炼设备,在常温下就可提取铜,节省燃料,只要有胆水的地方,都可应用这种方法生产铜。
在欧洲,湿法炼铜出现比较晚。15世纪50年代,人们把铁片浸入硫酸铜溶液,偶尔看出铜出现在铁表面,还感到十分惊讶,更谈不上应用这个原理来炼铜了。
七、教学反思
在对这次课堂教学的设计和实施过程中,我认为新课程标准下的初中化学课堂教学目标,已经不仅仅是传授必要的基本知识和技能,更重要的是要通过有效的教学手段,培养学生的科学素养,促进其提高。通过问题、假设、验证、结论,使学生在获得知识的过程中,逐步懂得研究科学的一般过程,知道观察和实验是获得知识的基本方法。在学习中,学生都能各抒己见,发表自己的观点,养成求异思维的习惯。在设计实验方案中,鼓励学生积极思考,对实验方案进行比较,让学生敢于和善于提出自己的新见解和新方法;在获得知识的过程中,培养学生实事求是的科学态度,以及富有独立思考和创新精神的思维方式。在动手实验中,引导学生开动脑筋,促进学生思维,以加速对问题的深入理解。真正培养学生的科学的研究方法和科学的思维方法。因此,教师在观念上必须真正转变,找准自己在教学过程中的角色;在教学设计上,要切实以“学生发展”为本,利用一切条件创设情景,让学生主动参与到学习过程中,通过师生互动、生生互动,不断建构和丰富自己的知识。最终达到教师的专业水平和学生的学习方法共同发展的双赢效果。
教学建议:本课题内容较多,系统性强,建议可以结合第一课时,用两节课(连堂课)完成,以保证学生有较充分的时间进行实验探究、思考和交流,同时要加强练习,使学生充分消化本课题知识。
教
学
内
容
教师活动
学生活动
设计意图
金
属
活
动
顺
序
的
探
究
【引入】在前面的学习中,我们已经知道有些金属的化学性质活泼,有些金属的化学性质不活泼,我们可以从①能否反应②反应的激烈程度来探究金属的活泼程度即金属活动性差异。
听讲
了解判断金属活动性差异的初步方法。
【设问】我们已经学习了酸能与碱和碱性氧化物反应,酸还可以与金属发生反应,那么金属与酸的反应现象是否存在一定的差异呢?同学们可以先提出自己的假设,设计实验方案,通过实验来探究这个问题。
猜想、假设、设计实验方案。
激发学生兴趣,培养学生思维推理能力和实验设计能力。
【探究活动1】将学生分成A、B两组:
A组:在四支试管中分别放入两小块打磨光洁的镁条、锌粒、铁片、铜片,各加入约5 mL稀盐酸,观察现象,比较反应的剧烈程度;用燃着的木条放在试管口,观察并记录实验现象。
B组:用稀硫酸代替稀盐酸进行实验,并比较发生的现象。
【提示】按操作规范进行实验,认真观察现象。
【巡视、指导实验】
学生分组实验探究,并完成课文P30实验报告。
培养实验操作能力、观察能力、思维推理能力和同学间的合作精神。
【讨论、交流】引导学生进行讨论、交流和展示探究结果。
学生进行讨论、交流。展示探究结果:镁、锌、铁、铜的金属活动性由强到弱依次为:镁>锌>铁>铜。
在讨论、交流中,吸取别人有益的意见,让不同的意识在碰撞中相互同化。
【设问】在镁、锌、铁、铜几种金属中,哪些金属能与盐酸、稀硫酸发生反应?哪些金属不能与盐酸、稀硫酸发生反应?说明了什么?
思考、讨论并得出结论。
结论:由于镁、锌、铁能与盐酸、稀硫酸反应生成氢气,说明镁、锌、铁比氢活泼,而铜与盐酸、稀硫酸不反应,说明铜的活泼性比氢弱,即活泼性为镁>锌>铁>氢>铜。
为后面学习金属活动顺序时,为什么会出现氢元素打下基础。
【过渡】以上我们通过金属与酸的反应来证明不同金属活动性的相对强弱呢,同样我们也可以通过金属与盐溶液的反应来证明不同金属的活泼性强弱。如某金属能与金属盐溶液反应生成新的金属,即可说明反应物的金属比生成物的金属活泼。请同学们根据实验桌上除刚才的实验药品外还有几种盐溶液,可以参考刚才的金属与酸反应的探究活动,提出自己的假设,设计实验方案,然后进行实验来探究。
猜想、假设、设计实验方案。
激发学生兴趣,培养学生严谨、认真的科学思维能力和态度,增强学生实验设计能力。
【探究活动2】
金属与盐溶液的反应
【巡视、指导实验】
学生分组实验探究:锌、铁、铜分别与硫酸亚铁溶液、硫酸铜溶液、硝酸银溶液反应。仔细观察实验现象,记录并通过比较得出结论。
培养学生实验操作能力、观察能力和同学间的协作精神。
【设问】通过实验,结合上一个探究的结果,你能得出铁、铜、银这几种金属的活动性顺序吗?
【引导学生讨论、交流和展示探究结果】
分析:铁能与硫酸铜溶液反应生成铜,说明金属活泼性铁>铜;铁又能与硝酸银溶液反应生成银,说明金属活泼性铁>银;铜能与硝酸银溶液反应生成银,说明金属活泼性铜>银。
得出结论:铁、铜、银的金属活动性由强到弱依次为:铁>铜>银。
通过学生间对话、师生间对话,使知识在对话中形成,在交流中拓展。
【讲解】经过了许多类似上述实验的探究过程,人们进行了认真的去伪存真、由表及里的分析,归纳和总结出了常见金属在溶液中的活动性顺序:
【板书】金属活动性顺序
K Ca Na Mg Al Zn Fe Sn Pb(H)Cu Hg Ag Pt Au
金属活动性:由强到弱
【设问】为什么会出现氢元素?金属元素的位置与它的活动性有什么关系?位于前面的金属能否把位于后面的金属从其化合物的溶液里置换出来?
观察、记忆。
思考、交流、讨论,总结出金属活动顺序的应用规律。加强学生记忆。
1.在金属活动性顺序里,金属的位置越靠前,它的活动性就越强;
2.在金属活动性顺序里,位于氢前面的金属能置换出盐酸、稀硫酸中的氢;
3. 在金属活动性顺序里,位于前面的金属能与位于后面金属的盐溶液反应生成新的金属。
引导学生由实验得出结论。从而使学生的思维从现象到本质产生飞跃。
培养学生思维的深度和广度,增强学生分析、归纳、总结知识的能力及从现象到本质的分析能力
置
换
反
应
【过渡】下面,是我们本节课探究时所发生的一些化学反应:
【投影】
Mg+2HCl→ MgCl2+ H2↑
Zn+H2SO4→ ZnSO4+ H2↑
Fe+ CuSO4→ FeSO4 + Cu
Cu+2AgNO3→Cu(NO3)2+2Ag
【讨论】请大家从反应物和生成物的物质类别如单质、化合物的角度分析,这些反应有什么特点?它与我们学习过的化合反应和分解反应的特点是否相同?
【评价】化学上,我们把具有这一特点的反应叫做置换反应。
特点:A + BC→ B + AC
【投影】完善金属活动顺序的应用规律。
1.在金属活动性顺序里,金属的位置越靠前,它的活动性就越强;
2.在金属活动性顺序里,位于氢前面的金属能置换出盐酸、稀硫酸中的氢;
3.在金属活动性顺序里,位于前面的金属能把位于后面的金属从它们的盐溶液中置换出来。
思考、交流、讨论,总结:
这些反应的特点是: 由一种单质跟一种化合物起反应生成另一种单质和另一种化合物。其特点不同于化合反应和分解反应。
培养学生分析问题能力和实事求是的科学态度。
使学生在交流中互相启发,相互激励,发展和完善自我。
课
堂
检
测
【投影】课堂练习:下列物质能否发生反应?写出能发生反应的化学方程式并判断它们是否为置换反应。
(1)银与稀盐酸
(2)锌与硫酸铜溶液
(3)铜与硫酸锌溶液
(4)铝与硝酸银溶液
思考、完成课堂练习。
获得学生反馈信息,检测本节课所学知识。
小
结
指导学生自主归纳总结本课题。
学生自主总结本节课的主要内容。评价自己在本节课的启示和收获。
培养学生对知识的归纳、总结能力。
课
后
思
考
题
【投影】
1.波尔多液是一种农业上常用的杀菌剂,它是由硫酸铜、石灰加水配制而成,为什么不能用铁制容器来配制波尔多液?
2.不法商贩常常用铝制的假银元坑害消费者,小明在市场上买了一枚银元,请你用化学方法帮他鉴别这枚银元的真假。
体现知识的应用性,联系生产,联系生活。增强学生用化学知识服务生活的意识。
沪教版 (上海)九年级第二学期第六单元 常用的金属和盐6.1 奇光异彩的金属教案: 这是一份沪教版 (上海)九年级第二学期第六单元 常用的金属和盐6.1 奇光异彩的金属教案,共7页。教案主要包含了知识梳理,典型例题,易错题点拨,难点突破,趣味阅读等内容,欢迎下载使用。
沪教版 (上海)九年级第二学期6.1 奇光异彩的金属教案设计: 这是一份沪教版 (上海)九年级第二学期6.1 奇光异彩的金属教案设计,共4页。教案主要包含了成果展示,提出问题,查阅资料,作出猜想,实验与结论,实验反思,实验验证,总结反思等内容,欢迎下载使用。
初中沪教版 (上海)第七单元 化学与生活7.2 食品中的营养素公开课教学设计: 这是一份初中沪教版 (上海)第七单元 化学与生活7.2 食品中的营养素公开课教学设计,共6页。教案主要包含了设计思想,教学目标,教学设计等内容,欢迎下载使用。

