搜索
      上传资料 赚现金
      独家版权

      [精] 9.1.1简单的随机抽样(学案)高一数学人教A版(2019)必修 第二册

      加入资料篮
      立即下载
      9.1.1简单的随机抽样(学案)高一数学人教A版(2019)必修 第二册第1页
      1/8
      9.1.1简单的随机抽样(学案)高一数学人教A版(2019)必修 第二册第2页
      2/8
      9.1.1简单的随机抽样(学案)高一数学人教A版(2019)必修 第二册第3页
      3/8
      还剩5页未读, 继续阅读

      人教A版 (2019)必修 第二册随机抽样优秀导学案

      展开

      这是一份人教A版 (2019)必修 第二册随机抽样优秀导学案,共8页。学案主要包含了学习目标,自主学习,合作探究,当堂检测等内容,欢迎下载使用。
      1.体会随机抽样的必要性和重要性
      2.理解随机抽样的目的和基本要求;
      3.掌握简单随机抽样中的抽签法、随机数法的一般步骤.
      【自主学习】
      1.全面调查与抽样调查
      (1)对每一个调查对象都进行调查的方法,称为全面调查,又称普查W.
      (2)在一个调查中,我们把调查对象的全体称为总体,组成总体的每一个调查对象称为个体W.
      (3)根据一定的目的,从总体中抽取一部分个体进行调查,并以此为依据对总体的情况作出估计和推断的调查方法,称为抽样调查W.
      (4)把从总体中抽取的那部分个体称为样本W.
      (5)样本中包含的个体数称为样本量W.
      (6)调查样本获得的变量值称为样本的观测数据,简称样本数据.
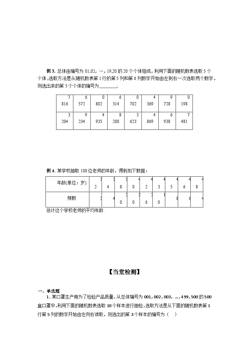
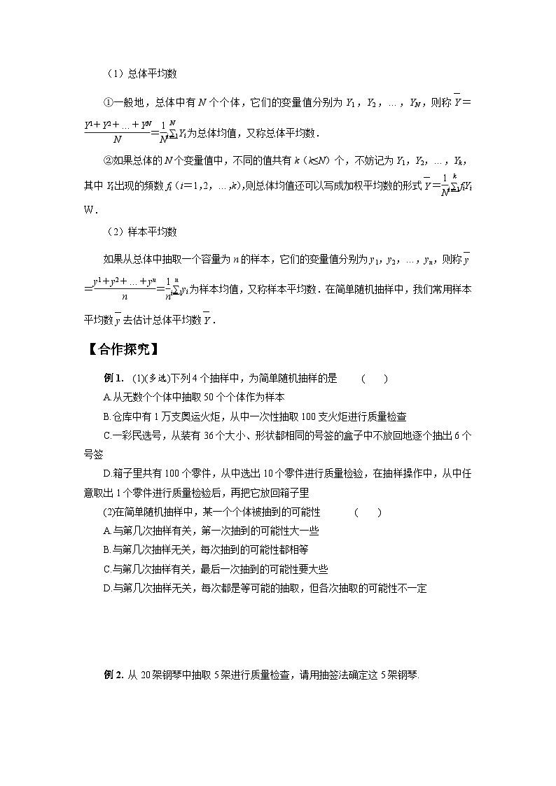
      2.简单随机抽样
      (1)有放回简单随机抽样
      一般地,设一个总体含有N(N为正整数)个个体,从中逐个抽取n(1≤n

      相关学案

      人教A版 (2019)必修 第二册随机抽样优秀导学案:

      这是一份人教A版 (2019)必修 第二册随机抽样优秀导学案,共8页。学案主要包含了学习目标,自主学习,合作探究,当堂检测等内容,欢迎下载使用。

      高中数学人教A版 (2019)必修 第二册9.1 随机抽样导学案及答案:

      这是一份高中数学人教A版 (2019)必修 第二册9.1 随机抽样导学案及答案,共4页。

      人教A版 (2019)必修 第二册随机抽样优质学案:

      这是一份人教A版 (2019)必修 第二册随机抽样优质学案,共5页。学案主要包含了答案及解析等内容,欢迎下载使用。

      资料下载及使用帮助
      版权申诉
      • 1.电子资料成功下载后不支持退换,如发现资料有内容错误问题请联系客服,如若属实,我们会补偿您的损失
      • 2.压缩包下载后请先用软件解压,再使用对应软件打开;软件版本较低时请及时更新
      • 3.资料下载成功后可在60天以内免费重复下载
      版权申诉
      若您为此资料的原创作者,认为该资料内容侵犯了您的知识产权,请扫码添加我们的相关工作人员,我们尽可能的保护您的合法权益。
      入驻教习网,可获得资源免费推广曝光,还可获得多重现金奖励,申请 精品资源制作, 工作室入驻。
      版权申诉二维码
      高中数学人教A版 (2019)必修 第二册电子课本

      9.1 随机抽样

      版本: 人教A版 (2019)

      年级: 必修 第二册

      切换课文
      • 同课精品
      • 所属专辑40份
      • 课件
      • 教案
      • 试卷
      • 学案
      • 更多
      欢迎来到教习网
      • 900万优选资源,让备课更轻松
      • 600万优选试题,支持自由组卷
      • 高质量可编辑,日均更新2000+
      • 百万教师选择,专业更值得信赖
      微信扫码注册
      手机号注册
      手机号码

      手机号格式错误

      手机验证码 获取验证码 获取验证码

      手机验证码已经成功发送,5分钟内有效

      设置密码

      6-20个字符,数字、字母或符号

      注册即视为同意教习网「注册协议」「隐私条款」
      QQ注册
      手机号注册
      微信注册

      注册成功

      返回
      顶部
      学业水平 高考一轮 高考二轮 高考真题 精选专题 初中月考 教师福利
      添加客服微信 获取1对1服务
      微信扫描添加客服
      Baidu
      map