所属成套资源:(人教版)必修第一册高一物理同步导学案 (2份,原卷版+解析版)
物理必修 第一册速度变化快慢的描述—加速度课时作业
展开
这是一份物理必修 第一册速度变化快慢的描述—加速度课时作业,文件包含人教版必修第一册高一物理同步导学案14速度变化快慢的描述加速度解析版docx、人教版必修第一册高一物理同步导学案14速度变化快慢的描述加速度原卷版docx等2份试卷配套教学资源,其中试卷共22页, 欢迎下载使用。
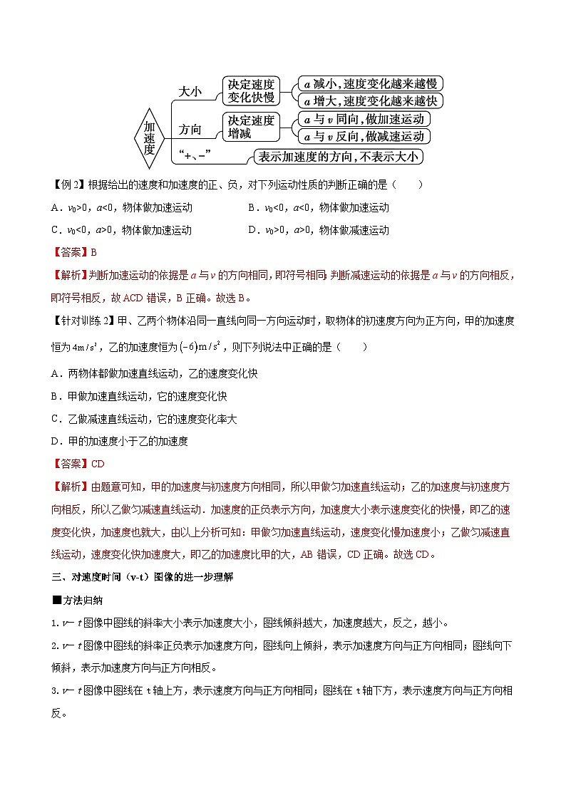
一、加速度
1.定义:速度的变化量与发生这一变化所用时间之比。
2公式:a=eq \f(Δv,Δt)
3.单位:米每二次方秒,符号是m/s2或m·s-2。
4.矢量性:既有大小,又有方向,是矢量。
5.物理意义:表示物体速度变化快慢的物理量。
二、加速度的方向
1.加速度的方向:与速度变化量的方向相同。
2.加速度与速度的方向关系:在直线运动中(1)加速度的方向与初速度的方向相同,速度增加;(2)加速度的方向与初速度的方向相反,速度减小。
三、从v-t图像看加速度
1.v-t图像的斜率大小反映加速度的大小。
2.斜率正、负表示加速度的方向:斜率为正,表示加速度的方向为正;斜率为负,表示加速度的方向为负。
【方法突破】
一、对加速度的理解
■方法归纳
1.对a=eq \f(Δv,Δt)的理解:此公式为加速度的定义式,加速的大小与v、Δv没有必然联系。其大小取决于物体速度变化的快慢或速度的变化率的大小。
2.速度、速度的变化量、加速度的比较
【例1】下列关于匀变速直线运动的加速度的理解正确的是( )
A.与成正比,与成反比
B.随的变化而变化
C.无论大些还是小些,对应的速度变化量与所用时间之比都是一样的
D.是矢量,方向始终与的方向一致
【答案】CD
【解析】A.由比值定义法定义的物理量与所比的物理量无关,则加速度与速度变化量以及变化的时间无关,A错误;
B.是指速度的变化快慢,速度变化量发生改变,保持不变,B错误;
C.因为是匀变速直线运动,不变,故无论大些还是小些,对应的速度变化量与所用时间之比都是一样的,C正确;
D.加速度是既有大小又有方向的矢量,方向和速度变化量的方向相同,D正确。故选CD。
【针对训练1】如图所示,小球以的速度水平撞向墙壁,碰到墙壁经0.1s后以的速度沿同一直线反弹回来。在小球与墙碰撞的过程中,平均加速度为( )
A.,方向垂直墙壁向里B.,方向垂直墙壁向外
C.,方向垂直墙壁向里D.,方向垂直墙壁向外
【答案】D
【解析】以反弹的方向为正方向,由加速度的定义可得
即加速度大小为,方向与正方向相同,即垂直墙壁向外,D正确。故选D。
二、对加速度的方向的理解
■方法归纳
物体做加速运动还是减速运动,不是看加速度的大小是否变化,也不是看加速度的正、负号,而要由加速度的方向与速度的方向关系进行判断。
【例2】根据给出的速度和加速度的正、负,对下列运动性质的判断正确的是( )
A.v0>0,a
相关试卷
这是一份高中物理第一章 运动的描述4 速度变化快慢的描述——加速度练习,文件包含人教版高中物理必修一同步题型训练专题14速度变化快慢的描述加速度学生版docx、人教版高中物理必修一同步题型训练专题14速度变化快慢的描述加速度解析版docx等2份试卷配套教学资源,其中试卷共34页, 欢迎下载使用。
这是一份人教版 (2019)必修 第一册4 速度变化快慢的描述——加速度同步测试题,文件包含人教版高中物理必修一同步精讲精练14速度变化快慢的描述加速度教师版docx、人教版高中物理必修一同步精讲精练14速度变化快慢的描述加速度学生版docx等2份试卷配套教学资源,其中试卷共21页, 欢迎下载使用。
这是一份高中物理人教版 (2019)必修 第一册4 速度变化快慢的描述——加速度精品同步测试题,文件包含人教版2019高中物理必修第一册14《速度变化快慢的描述加速度》导学案原卷docx、人教版2019高中物理必修第一册14《速度变化快慢的描述加速度》导学案解析卷docx等2份试卷配套教学资源,其中试卷共17页, 欢迎下载使用。
相关试卷 更多
- 1.电子资料成功下载后不支持退换,如发现资料有内容错误问题请联系客服,如若属实,我们会补偿您的损失
- 2.压缩包下载后请先用软件解压,再使用对应软件打开;软件版本较低时请及时更新
- 3.资料下载成功后可在60天以内免费重复下载
免费领取教师福利

