所属成套资源:(人教版)必修第一册高一物理同步导学案 (2份,原卷版+解析版)
高中物理人教版 (2019)必修 第一册时间位移测试题
展开
这是一份高中物理人教版 (2019)必修 第一册时间位移测试题,文件包含人教版必修第一册高一物理同步导学案12时间位移解析版docx、人教版必修第一册高一物理同步导学案12时间位移原卷版docx等2份试卷配套教学资源,其中试卷共30页, 欢迎下载使用。
一、时刻和时间间隔
1.时刻:表示某一时间点,即瞬间,在时间轴上用点来表示。
2.时间间隔:表示某一时间段,在时间轴上用线段来表示。
二、位置和位移
1.路程:物体运动轨迹的长度。
2.位移:是描述物体位置变化的物理量,大小为从初位置到末位置的有向线段长度,方向由初位置指向末
3.矢量和标量:既有大小,又有方向的物理量为矢量,只有大小,没有方向的物理量为标量。
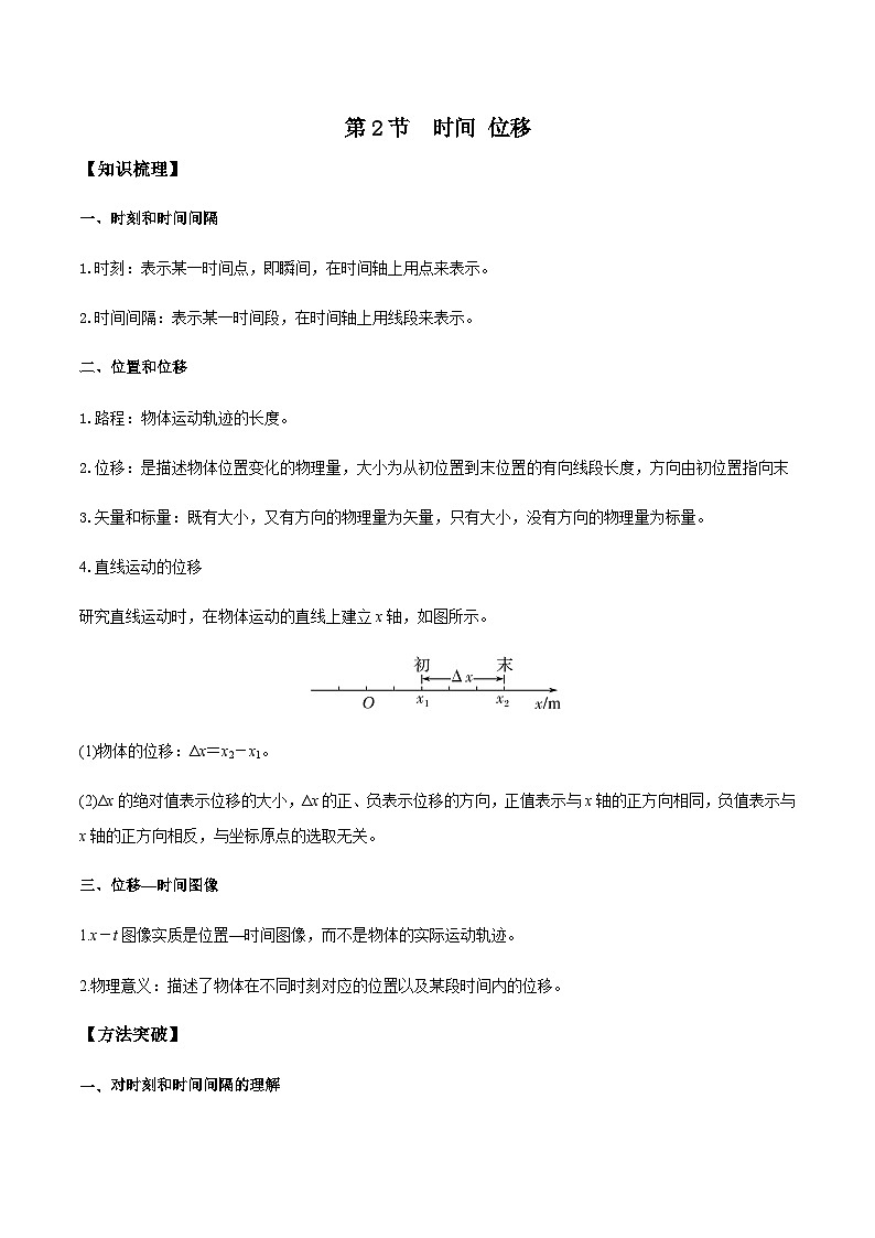
4.直线运动的位移
研究直线运动时,在物体运动的直线上建立x轴,如图所示。
(1)物体的位移:Δx=x2-x1。
(2)Δx的绝对值表示位移的大小,Δx的正、负表示位移的方向,正值表示与x轴的正方向相同,负值表示与x轴的正方向相反,与坐标原点的选取无关。
三、位移—时间图像
1.x-t图像实质是位置—时间图像,而不是物体的实际运动轨迹。
2.物理意义:描述了物体在不同时刻对应的位置以及某段时间内的位移。
【方法突破】
对时刻和时间间隔的理解
■方法归纳
时间轴上的时刻和时间间隔
1.时刻
2.时间间隔
【例1】以下各种说法中指时间的是( )
A.列车员说:动车8点42分到沈丘北站
B.“你这么早就起来啦”
C.“前3秒”“最后3秒”
D.“第3秒初”,“第3秒末”
【针对训练1】下列关于时刻和时间的说法错误的是( )
A.上午第一节课从8:00到8:45共45分钟,这里的45分钟指时刻
B.第2s末与第3s初指的是同一时刻
C.任何一段时间都有一个初时刻和一个末时刻
D.第2s内所表示的时间为1s
二、对位移和路程的理解
■方法归纳
【例2】如图所示,物体沿半径为R的圆弧由A顺时针第一次到达B,已知∠AOB=60°,则它的位移大小和路程分别是( )
A.R,B.R,C.,D.,
【针对训练2】2017年4月23日07时26分,“天舟一号"与“天宫二号”对接成功,组合体在原“天宫二号”距地心R处的轨道上做圆周运动,如图所示,P、Q为轨迹上两点,且OP⊥OQ,则关于组合体从P运动到Q过程中,下列说法错误的是( )
A.路程先增大后减小,最终为B.位移大小先增大后减小,最终为
C.路程是标量,没有方向D.位移的方向由Q指向P
三、对打点计时器的使用和认识
1.电磁打点计时器与电火花计时器的比较
2.练习使用电磁打点计时器
(1)固定电磁打点计时器于桌子上,纸带穿过限位孔,把复写纸套在定位轴上,并且压在纸带上面。
(2)把电磁打点计时器接到4-6 V的低压交流电源上。
(3)先接通电源开关,开始打点,再用手水平拉动纸带,使它在水平方向运动,纸带上就打下一系列点,随后立即关闭电源。
(4)取下纸带,从能看得清的某个点开始,往后数出若干个点,如果共有n个点,那么n个点的间隔数为(n-1)个,则纸带的运动时间t=(n-1)×0.02 s。
(5)用刻度尺测量出从开始计数的点到最后的点间的距离,即位移大小x。
【例3】下列关于电磁打点计时器的说法中正确的是( )
A.电磁打点计时器使用低压直流电源
B.电磁打点计时器使用低压交流电源
C.使用电磁打点计时器打出的纸带相邻两个点的时间间隔为0.02 s
D.使用电磁打点计时器打出的纸带相邻两个点的时间间隔为0.1 s
【针对训练3】在“练习使用打点计时器的实验”中,下列操作正确的是( )
A.打点前小车应靠近打点计时器,要先接通电源,待计时器开始打点再释放小车
B.要舍去纸带上密集点,然后选取计数点
C.打点频率为50Hz,每四个点取一个计数点,则计数点之间的时间间隔为0.01s
D.实验中应使小车速度尽量小些
四、对位移时间(x-t)图像的理解
1.通过x-t图像可以知道物体某时刻的位置,某段时间内的位移或某段位移对应的时间。
2.x-t图像表示的是物体的位置随时间变化的规律,而不是物体运动的轨迹。
3.x-t图像中若两条图线相交,说明两个物体在某一个时刻相遇。
4.x-t图像中,图线与纵轴相交,纵截距表示t=0时,物体的位置坐标;图线与横轴相交,横截距表示开始计时的时刻。
【例4】如图所示是一物体的图像,则该物体在内的路程是( )
A.B.C.D.
【针对训练4】如图所示为某物体做直线运动的x-t图象,由图可知,该物体( )
A.第3s内和第4s内的位移相同
B.在0~2s内的位移大小是1.5m
C.在第1s内和第3s内的运动方向相同
D.第2s内的速度为1m/s
【对点检测】
随堂检测
1.下列关于时间与时刻,说法正确的是( )
A.物体在5s时指的是物体在5s末这一时刻
B.时间间隔极其短时就是时刻
C.1min等于60s,所以1min可分成60个时刻
D.第1秒末与第2秒初之间的时间间隔是1s
2.如图所示,一个质点沿两个半径为的半圆弧由运动到,规定向右方向为正方向,在此过程中,它的位移和路程分别为( )
A.,B.,C.,D.,
3.关于打点计时器的使用,下列说法正确的是( )
A.电磁打点计时器使用的是10 V以下的直流电源
B.在使用打点计时器时,先让物体运动,再接通打点计时器的电源
C.使用的电源频率越高,打点的时间间隔就越小
D.纸带上打的点越密,说明物体运动得越快
4.任何运动的物体都有“运动轨迹”的说法,则下列认识正确的是( )
A.信号弹在夜空中划出的痕迹就是信号弹运动的轨迹
B.我们可以作出信号弹的位移—时间(x-t)图线,该图线就是信号弹的运动轨迹
C.当我们作出运动物体的位移—时间(x-t)图线是曲线时,运动物体的轨迹也是曲线
D.做匀速直线运动物体的位移—时间(x-t)图像呈现的就是运动物体的轨迹
课后检测
1.下列关于时间和时刻的几种说法中,正确的是( )
A.时间和时刻的区别在于长短不同,长的为时间,短的为时刻
B.第3s内的时间间隔是3s
C.第3s末和第4s初是同一时刻
D.第3节下课和第4节上课是同一时刻
2.下列关于时间与时刻,说法正确的是 ( )
A.第3秒内、前3秒、第5秒末都指的是时间间隔。
B.早晨7:00准时到校,指的是时间间隔。
C.1min等于60s,所以1min可分成60个时刻。
D.第1秒初一般指的是0时刻为计时起点。
3.如图所示,一小球在光滑的V形槽中由A点释放,经B点到达与A点等高的C点,设A点的高度为1m,则全过程中小球通过的路程和位移大小分别为( )
A.m,mB.m,m
C.m,mD.m,1m
4.一个质点从平面直角坐标系的原点开始运动并开始计时,它在t1时刻达到x1=2.0m,y1=1.5m的位置;在t2时刻达到x2=3.6m,y2=4.8m的位置,则( )
A.质点在0-t1时间内发生的位移为3.5mB.质点在0-t1时间内发生的位移为2.5m
C.质点在0-t2时间内发生的位移为7.4mD.质点在0-t2时间内发生的位移为6.0m
5.在“练习打点计时器”的实验中,下列说法正确的是( )
A.电磁打点计时器使用的是以下的直流电源
B.在测量物体速度时,先让物体运动,后接通打点计时器的电源
C.纸带上的点迹记录了物体运动的时间及位移信息
D.纸带上相邻计数点间的时间间隔一定是
6.使用打点计时器测量瞬时速度时应注意( )
A.电火花计时器使用的电源是220V的交流电源,电磁打点计时器使用的电源是6V以下的直流电源
B.使用打点计时器时应先接通电源,再拉动纸带
C.使用打点计时器时,小车应远离打点计时器
D.打点计时器只能连续工作较短时间,打点之后要立即关闭电源
7.如图所示为甲、乙两物体在同一直线上运动的s-t图象,以甲的出发点为原点,出发时间即为计时起点,则下列说法中正确的是( )
A.甲、乙同时出发
B.乙比甲先出发
C.甲开始运动时,乙在甲的前面s0处
D.虽然甲在途中停止了一段时间,乙没有停止,但却在t3时刻相遇
8.某同学匀速向前走了一段路后,停了一会儿,然后沿原路匀速返回出发点,下图中能正确反映此同学运动情况的是( )
A.B.C.D.
【提升训练】
1.2020年,面对新型冠状病毒疫情,县第一人民医院医疗专家先后两批前往第二人民医院指导工作,假设两批人员分别采用导航中推荐的2条路线前往,下列说法正确的是( )
A.两批医疗人员的路程一定相同
B.图片下方的推荐方案的“1小时37分钟”是指时刻
C.两批医疗人员的平均速度一定相同
D.两批医疗人员乘车运动的过程中可将医疗车看做质点
2.下列说法正确的是( )
A.升国旗时,观察到国旗冉冉升起,观察者是以地面或旗杆作为参考系的
B.某同学参加学校田径运动会200 m决赛中的位移大小等于路程
C.某中学每天早上开始上课的时间是8:00,“8:00”指的是时间间隔
D.矢量都是有方向的,初中学过的电流是有方向的量,所以电流是矢量
3.“复兴号”动车组于2017年6月26日11时05分,从北京南站发车沿京沪高铁至上海虹桥站终点,整个行程用时4.5h,总行程1315km.在“复兴号”动车组这一运行过程中,下列说法正确的是( )
A.“复兴号”动车组运行的路程是1315km
B.“复兴号”动车组运行的位移是1315km
C.运行时间4.5h指的是时刻
D.2017年6月26日11时05分指的是时刻
4.关于打点计时器的原理和使用方法,下列说法正确的是( )
A.如果纸带上相邻两个计数点之间有四个点,则相邻两个计数点间的时间间隔是0.08s
B.打点计时器应接交流电源,交流频率通常为50Hz
C.如果打点计时器在纸带上打下的点先密集后稀疏,则说明纸带的速度由小变大
D.电磁打点计时器接在220V电源上,电火花打点计时器接在6V电源上
5.一辆汽车沿平直道路行驶,以x表示它相对于出发点的位移。汽车在0到内的图像如图所示。下列说法正确的是( )
A.汽车在时离出发点最远
B.汽车在到内匀速行驶
C.汽车在0到内运动方向始终保持不变
D.汽车在到内驶向出发点
6.如图所示是做直线运动的甲、乙两物体的s-t图象,下列说法中正确的是( )
A.当t=t1 s时,乙才开始运动
B.当t=t2 s时,两物体相遇
C.当t=t2 s时,两物体相距最远
D.当t=t3s时,两物体相距s1m
位移
路程
区别
物理意义
表示物体的位置变化
表示物体运动轨迹的长度
大小
等于初位置到末位置的距离,与运动轨迹无关
按运动轨迹计算的实际长度
标矢性
有方向,是矢量
无方向,是标量
联系
同一运动过程中路程不小于位移大小,在单向直线运动中,位移大小等于路程
电磁打点计时器
电火花计时器
结构图示
工作电压
4-6 V低压交流电源
220 V交流电源
打点方式
振针周期性振动
周期性产生电火花
打点周期
0.02 s
记录信息
位置、时刻或位移、时间
相关试卷
这是一份高中人教版 (2019)2 时间 位移课时作业,文件包含人教版高中物理必修一同步讲与练12时间位移原卷版doc、人教版高中物理必修一同步讲与练12时间位移解析版doc等2份试卷配套教学资源,其中试卷共31页, 欢迎下载使用。
这是一份高中物理人教版 (2019)必修 第一册2 时间 位移同步达标检测题,文件包含人教版高中物理必修一同步题型训练专题12时间位移学生版docx、人教版高中物理必修一同步题型训练专题12时间位移解析版docx等2份试卷配套教学资源,其中试卷共32页, 欢迎下载使用。
这是一份高中物理人教版 (2019)必修 第一册2 时间 位移课后练习题,文件包含人教版高中物理必修一同步精讲精练12时间位移教师版docx、人教版高中物理必修一同步精讲精练12时间位移学生版docx等2份试卷配套教学资源,其中试卷共16页, 欢迎下载使用。
相关试卷 更多
- 1.电子资料成功下载后不支持退换,如发现资料有内容错误问题请联系客服,如若属实,我们会补偿您的损失
- 2.压缩包下载后请先用软件解压,再使用对应软件打开;软件版本较低时请及时更新
- 3.资料下载成功后可在60天以内免费重复下载
免费领取教师福利

