所属成套资源:2025-2026高一历史(人教版)中外历史纲要(上)同步测试题(Word版附解析)
- 2025-2026高一历史(人教版)中外历史纲要(上)课时跟踪检测(一)中华文明的起源与早期国家(Word版附解析) 试卷 0 次下载
- 2025-2026高一历史(人教版)中外历史纲要(上)课时跟踪检测(三)秦统一多民族封建国家的建立(Word版附解析) 试卷 0 次下载
- 2025-2026高一历史(人教版)中外历史纲要(上)课时跟踪检测(四)西汉与东汉——统一多民族封建国家的巩固(Word版附解析) 试卷 0 次下载
- 2025-2026高一历史(人教版)中外历史纲要(上)课时跟踪检测(五)三国两晋南北朝的政权更迭与民族交融(Word版附解析) 试卷 0 次下载
- 2025-2026高一历史(人教版)中外历史纲要(上)课时跟踪检测(六)从隋唐盛世到五代十国(Word版附解析) 试卷 0 次下载
历史(必修)中外历史纲要(上)诸侯纷争与变法运动精练
展开
这是一份历史(必修)中外历史纲要(上)诸侯纷争与变法运动精练,共7页。试卷主要包含了选择题,非选择题等内容,欢迎下载使用。
一、选择题
1.春秋战国时期,诸侯列国“遂相吞灭,并大兼小,暴师经岁,流血满野”。“国异政教,各自制断。上无天子,下无方伯,力功争强,胜者为右。兵革不休,诈伪并起”。由此可见,当时( )
A.礼乐制度彻底消亡
B.华夏认同观念得到加强
C.分封制度遭到破坏
D.中央集权体制受到挑战
2.西周前期,青铜器高古凝重,无取巧用意,纹饰原始,颇有图腾意味;春秋中叶至战国末年,器制多轻便实用,每每以现实性的动物为附饰物,追求精巧玲珑,标新立异。这一变化说明( )
A.宗法观念已经名存实亡
B.青铜铸造进入鼎盛时期
C.青铜器的礼乐功能弱化
D.农耕工具发生显著变化
3.春秋初期,一些诸侯国大臣向国君进谏时会重申礼乐社会的贵族共识,希望形成一种旨在捍卫礼乐制度的政治表达。但到春秋中晚期,以恢复礼乐秩序为导向的进谏行为逐步减少,被有谋略色彩的谏言所取代。这一变化( )
A.加剧了君臣之间矛盾
B.促成了百家争鸣局面出现
C.得益于士阶层的崛起
D.缘于政治经济秩序的变动
4.下表展示了春秋战国时期部分国家的变法运动内容。据此可知,这些变法意在( )
A.调整生产关系B.废除宗法体制
C.推动文化繁荣D.改革社会风俗
5.下图所示是春秋战国时期主要水利工程分布图。据此可知,春秋战国时期( )
A.工商业空前繁荣B.江南大规模开发
C.生产力水平提高D.各国经贸往来多
6.春秋战国时期,楚国吴起主张“使封君子孙三世而收爵禄”“废公族疏远者,以抚养战斗之士”;秦国商鞅制定了二十等爵制,并规定“宗室非有军功论,不得为属籍。明尊卑爵秩等级……有功者显荣,无功者虽富无所芬华”。这些举措( )
A.表明军功已成为入仕唯一的标准
B.强化了中央对地方的控制
C.标志着官僚政治已取代贵族政治
D.利于推动社会制度的转型
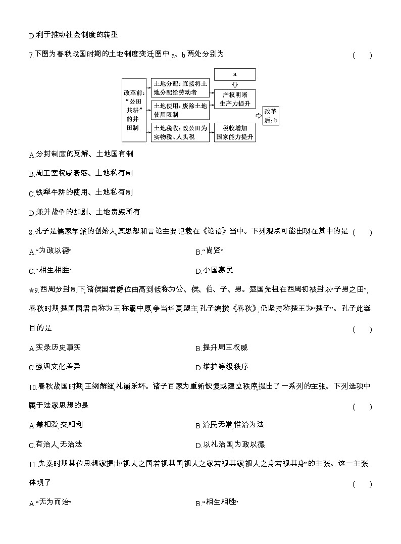
7.下图为春秋战国时期的土地制度变迁,图中a、b两处分别为( )
A.分封制度的瓦解、土地国有制
B.周王室权威衰落、土地私有制
C.铁犁牛耕的使用、土地私有制
D.兼并战争的加剧、土地贵族所有
8.孔子是儒家学派的创始人,其思想和言论主要记载在《论语》当中。下列观点可能出现在其中的是( )
A.“为政以德”B.“尚贤”
C.“相生相胜”D.小国寡民
9.西周分封制下,诸侯国君爵位由高到低称为公、侯、伯、子、男。楚国先祖在西周初被封以“子男之田”,春秋时期,楚国国君自称为王,称霸中原,争当华夏盟主,孔子编撰《春秋》,仍坚持称楚王为“楚子”。孔子此举目的是( )
A.实录历史事实B.提升周王权威
C.强调文化差异D.维护等级秩序
10.春秋战国时期,王纲解纽,礼崩乐坏。诸子百家为重新恢复或建立秩序,提出了一系列的主张。下列选项中属于法家思想的是( )
A.兼相爱,交相利B.治民无常,惟治为法
C.有治人,无治法D.以礼治国,为政以德
11.先秦时期某位思想家提出“视人之国若视其国,视人之家若视其家,视人之身若视其身”的主张。这一主张体现了( )
A.“无为而治”B.“相生相胜”
C.“为政以德”D.“兼爱”
12.春秋战国时期,游士(游说之士)峰起,齐桓公聚“游士八十人”“是时(战国)诸侯多辩士”,如孔子曾周游列国,商鞅游说秦国并主持了秦国的变法。这折射出,当时( )
A.著书立说蔚然成风B.儒家学说成为主流
C.学术环境宽松自由D.诸子思想互通互融
二、非选择题
13.阅读材料,完成下列要求。(16分)
材料一 春秋战国社会转型
材料二 春秋战国铸就成型的政治经济模式和思想文化格局,决定了中国古代社会的发展方向,故可视为中国历史长线上的一个扣结:三代文明,吕盛于斯;秦后政治,发端于此。
——摘编自中国历史研究院主编《中华文明史简明读本》
(1)根据材料一并结合所学知识,说明春秋战国出现社会转型的原因。(8分)
(2)根据材料一、二并结合所学知识,谈谈你对材料二中观点的理解。(8分)
14.阅读材料,回答问题。(12分)
材料
——摘编自朱绍侯等《中国古代史》
结合所学知识,提取材料信息,自拟论题,并加以阐述。(要求:主题明确,史论结合,逻辑严谨,表述成文。)
课时跟踪检测(二)
1.选C 材料中诸侯列国“相吞灭”“并大兼小”“上无天子,下无方伯”等现象,体现了诸侯不再遵守分封制下的等级秩序和义务,相互攻伐,说明分封制度遭到破坏,故选C项;“彻底消亡”表述过于绝对,排除A项;题干主要描述的是诸侯之间的兼并战争,未提及华夏认同观念相关内容,排除B项;春秋战国时期尚未建立起中央集权体制,排除D项。
2.选C 材料提到春秋中叶至战国末年,青铜器变得轻便实用,以现实性动物为附饰物,追求精巧玲珑和标新立异,不像西周前期那样主要侧重于礼乐方面,而是更注重实用性和装饰性,反映出青铜器的礼乐功能在弱化,故选C项;“名存实亡”的表述过于绝对,排除A项;青铜铸造的鼎盛是在商周时期,排除B项;春秋战国时期,随着铁农具的出现和推广,农耕工具确实发生了重要变化,但这与材料内容不符,排除D项。
3.选D 据材料“以恢复礼乐秩序为导向的进谏行为逐步减少”可知,随着分封宗法制的逐渐崩溃和井田制的瓦解,春秋战国时期国家权力逐渐从天子、诸侯向卿大夫、士下移,出现了礼崩乐坏的局面,材料中这一变化缘于政治经济秩序的变动,故选D项;材料中的变化会加剧各级贵族之间的矛盾,形成诸侯争霸的局面,排除A项;百家争鸣局面的形成是因为社会生产力的发展和新经济因素的成长,排除B项;士阶层的崛起是建立在礼崩乐坏的前提之上的,C项存在因果倒置的错误,排除。
4.选A 从表格内容可以看出,无论是按亩征税、按土地占有情况征税,还是承认土地现实占有权、废除井田制等,都是对土地制度和赋税制度的改革,其实质是调整生产关系,以适应当时生产力发展的需要,故选A项。
5.选C 春秋战国时期,铁犁牛耕的使用和推广,农业生产力得到了极大提高,对水利灌溉的需求日益增加,而材料图中众多水利工程的修建,有力地证明了春秋战国时期生产力水平的提高,故选C项;水利工程分布图主要反映的是与农业相关的基础设施建设情况,与工商业的繁荣没有直接关联,排除A项;江南大规模开发是在魏晋南北朝时期,排除B项;水利工程分布图主要体现的是各国在水利建设方面的情况,与各国经贸往来无关,排除D项。
6.选D 据材料可知,楚国吴起和秦国商鞅都主张破除以血缘为依据的传统选官制度,而主张以军功作为授爵标准,这有利于打击贵族势力,推动当时政治由贵族政治向官僚政治的转型,加速封建制度的建立,故选D项;“唯一”的说法过于绝对,与材料“使封君子孙三世而收爵禄”及史实不符,排除A项;材料反映的是选官标准由血缘向军功的转变,这与加强中央对地方的控制无关,排除B项;秦朝郡县制在全国推广是官僚政治取代贵族政治的重要标志,排除C项。
7.选C 结合所学可知,春秋战国时期铁制农具开始使用,牛耕也得到推广,生产力获得了发展,诸侯国纷纷变法,授田于百姓,土地所有权由国家所有的井田制变为农民土地所有制,促进了农业的发展,增强了国家的实力,推动了社会的转型,所以a、b处分别为铁犁牛耕的使用、土地私有制,C项正确;A、B、D三项与材料不符,排除。
8.选A 据所学可知,“为政以德”是孔子的政治主张,强调统治者要以道德为基础来治理国家,会出现在《论语》中,故选A项;“尚贤”是墨家的思想主张,并非孔子的思想,排除B项;“相生相胜”是阴阳家的观点,与孔子思想无关,排除C项;“小国寡民”是道家老子的理想社会状态,不会出现在《论语》中,排除D项。
9.选D 由材料“由高到低称为公、侯、伯、子、男”“仍坚持称楚王为‘楚子’”可知,根据西周的分封制,诸侯国君的爵位代表了其地位和权力,楚国先祖的爵位是子或男,尽管后来楚国势力壮大,但孔子在《春秋》中仍坚持按原来的爵位称呼楚王,体现了对等级秩序的维护,故选D项。
10.选B “治民无常,惟治为法”意思是治理百姓没有固定不变的方法,只有依靠法令进行治理,体现了法家以法治国的思想,故选B项;“兼相爱,交相利”是墨家思想,强调人与人之间要相互关爱、互利互惠,不符合题意,排除A项;“有治人,无治法”是儒家思想,强调治理国家关键在于有贤能的人,而不是仅仅依靠法律制度,不符合题目要求,排除C项;“以礼治国,为政以德”是儒家孔子的思想主张,强调用礼义道德来治理国家,不符合题意,排除D项。
11.选D 材料“视人之国若视其国,视人之家若视其家,视人之身若视其身”体现的是对别人和自己一视同仁,不别亲疏,不分贵贱,结合所学可知,这是墨家“兼爱”的思想主张,故选D项。
12.选C 根据材料并结合所学可知,孔子能够周游列国、商鞅能够游说秦国,说明当时的学术环境宽松自由,故选C项;材料没有提及孔子、商鞅等人著书立说,排除A项;春秋战国时期,百家争鸣,没有形成主流思想或学说,排除B项;材料并未涉及诸子思想互通互融,且各学派的思想各具特色,有一定的排他性,排除D项。
13.解析:第(1)问,由材料一春秋战国社会转型的图示可以看出,当时的社会转型涉及政治、经济和思想文化等领域,其原因需要结合所学知识,主要从经济和政治的角度去分析。第(2)问,首先,要提炼出材料二的观点,由材料二“春秋战国……决定了中国古代社会的发展方向”可得,材料二中的观点指出,春秋战国时期的政治经济模式和思想文化格局对中国古代社会的发展方向产生了深远影响。然后,根据材料观点谈谈自己的理解。最后,总结陈词。
答案:(1)春秋战国出现社会转型的原因:铁犁牛耕的使用和推广,极大地提高了农业生产效率,促进了社会经济的发展,为社会转型提供了物质基础;封建土地私有制的确立,使得土地可以自由买卖和转让,加速了社会阶层的流动和分化;井田制的瓦解,打破了原有的土地分配制度,进一步推动了社会经济的变革;各国变法运动的开展,如商鞅变法等,通过政治改革加强了中央集权,削弱了贵族势力,为封建社会的建立奠定了政治基础。
(2)材料二中的观点指出,春秋战国时期的政治经济模式和思想文化格局对中国古代社会的发展方向产生了深远影响。
理解:春秋战国时期是中国古代社会的重要转型期,其政治上的中央集权制度、经济上的封建土地私有制以及思想文化上的百家争鸣,共同构成了中国古代社会的基本框架。这些制度和思想不仅在当时推动了社会的进步和发展,也为后世提供了重要的历史借鉴。因此,可以说春秋战国时期是中国历史长线上的一个关键扣结,它决定了中国古代社会的发展方向,并对后世的政治、经济和文化产生了深远的影响。
14.解析:首先,根据材料并结合所学,可拟论题为:儒学在春秋战国时期经历了不断的发展和深化,并对政治治理模式产生了深远影响。其次,围绕所拟论题进行阐述,阐述主要围绕孔子、孟子、荀子三人思想主张对中国古代政治治理的影响进行。最后,总结升华儒家思想影响。
答案:论题:儒学在春秋战国时期经历了不断的发展和深化,并对政治治理模式产生了深远影响。
阐述:在春秋晚期,孔子强调“仁”与“礼”,主张通过道德教化和礼仪规范来维持社会秩序。“为政以德”则将道德修养与政治施政紧密结合,希望通过君主的德行来影响民众。在孔子看来,天命是不可违抗的,他强调“畏天命,敬鬼神”,体现了对自然和超自然力量的敬畏和顺从。到了战国中期,孟子的思想进一步发展,他提出“仁政”与“民贵君轻”的思想,突出民本思想的趋势,认为人民是国家的根基,主张统治者应施行仁政以赢得民心。这一思路改变了对君主至上观念的看法,强调民众的地位和作用,从而带来了政治观念的变革。在战国末期,荀子将儒学思想推进到新的高度,他提出“仁义”和“王道”,强调伦理道德在治理国家中的重要性。荀子的“君舟民水”观点指出君主与民众的关系,提醒君主无视民意将招致政权不稳。总之,儒学思想从孔子的道德教化、孟子的民本思想到荀子的强调法度和实践,更加深化了对政治治理模式的理解与应用,推动了古代中国政治思想的持续演进。这种思想的流变不仅适应了当时社会的发展需要,也为后世政治思想提供了丰富的理论资源。
国家
变法内容
鲁国
“初税亩”(按亩征税的田赋制度)
齐国
“相地而衰征”(按土地的现实占有情况、土地的多少与土质的好坏,进行租收赋税)
晋国
“作爰田”(将国家控制的土地分给国人,且承认土地的现实占有权)
楚国
“量入修赋”(按田亩、土地好坏征收军赋)
秦国
“废井田,开阡陌”
时期
儒学代表
思想主张
春秋晚期
孔子
仁、礼、有教无类、为政以德、“畏天命,敬鬼神”
战国中期
孟子
仁政、“民为贵,君为轻”
战国末期
荀子
仁义、王道、“君舟民水”“制天命而用之”
相关试卷
这是一份历史人教统编版第2课 诸侯纷争与变法运动课后作业题,文件包含二诸侯纷争与变法运动docx、二诸侯纷争与变法运动-学生版docx等2份试卷配套教学资源,其中试卷共13页, 欢迎下载使用。
这是一份高中历史人教统编版(必修)中外历史纲要(上)第一单元 从中华文明起源到秦汉统一多民族封建国家的建立与巩固第2课 诸侯纷争与变法运动课后练习题,文件包含第2课诸侯纷争与变法运动doc、第2课诸侯纷争与变法运动-学生版doc等2份试卷配套教学资源,其中试卷共12页, 欢迎下载使用。
这是一份高中历史人教统编版(必修)中外历史纲要(上)第2课 诸侯纷争与变法运动巩固练习,文件包含二诸侯纷争与变法运动docx、二诸侯纷争与变法运动-学生版docx等2份试卷配套教学资源,其中试卷共16页, 欢迎下载使用。
相关试卷 更多
- 1.电子资料成功下载后不支持退换,如发现资料有内容错误问题请联系客服,如若属实,我们会补偿您的损失
- 2.压缩包下载后请先用软件解压,再使用对应软件打开;软件版本较低时请及时更新
- 3.资料下载成功后可在60天以内免费重复下载
免费领取教师福利

