





所属成套资源:(人教A版)必修一高一数学上册同步题型讲练+同步检测(2份,原卷版+教师版)
高中数学人教A版 (2019)必修 第一册函数y=Asin(ωx+φ)课时练习
展开 这是一份高中数学人教A版 (2019)必修 第一册函数y=Asin(ωx+φ)课时练习,文件包含人教A版必修一高一数学上册同步题型讲练+同步检测56函数y=Asinωx+φ教师版docx、人教A版必修一高一数学上册同步题型讲练+同步检测56函数y=Asinωx+φ原卷版docx等2份试卷配套教学资源,其中试卷共51页, 欢迎下载使用。
知识点一:用五点法作函数的图象
用“五点法”作的简图,主要是通过变量代换,设,由z取来求出相应的,通过列表,计算得出五点坐标,描点后得出图象.
知识点二:函数中有关概念
表示一个振动量时,A叫做振幅,叫做周期,叫做频率,叫做相位,x=0时的相位称为初相.
知识点三:由得图象通过变换得到的图象
1、振幅变换:
,(且)的图象可以看作把正弦曲线上的所有点的纵坐标伸长()或缩短()到原来的倍得到的(横坐标不变),它的值域,最大值是,最小值是.若可先作的图象,再以轴为对称轴翻折,称为振幅.
2、周期变换:
函数,(且)的图象,可看作把正弦曲线上所有点的横坐标缩短或伸长到原来的倍(纵坐标不变).若则可用诱导公式将符号“提出”再作图.决定了函数的周期.
3、相位变换:
函数,(其中)的图象,可以看作把正弦曲线上所有点向左(当时)或向右(当时)平行移动个单位长度而得到.(用平移法注意讲清方向:“左加右减”).
4、函数的图象经变换得到的图象的两种途径
知识点诠释:一般地,函数,的图象可以看作是用下面的方法得到的:
(1)先把y=sinx的图象上所有的点向左()或右()平行移动个单位;
(2) 再把所得各点的横坐标缩短或伸长到原来的倍(纵坐标不变);
(3) 再把所得各点的纵坐标伸长()或缩短()到原来的倍(横坐标不变).
【题型归纳目录】
题型一:根据函数图象求解析式
题型二:同名函数图象的变换
题型三:异名函数图象的变换
题型四:变换的重合问题
题型五:求图象变换前、后的解析式
题型六:由图象变换研究函数的性质
题型七:三角函数图象与性质的综合应用
题型八:用五点法作函数的图象
【典型例题】
题型一:根据函数图象求解析式
例1.若的图像如下图所示,且和是最小的两个正零点,若,则的解析式可以是( )
A.B.
C.D.
【答案】B
【解析】由题意,,得,所以,由图可知,在取得最大值,
所以,得,又和是最小的两个正零点,故,所以,又,所以的解析式为.
故选:B
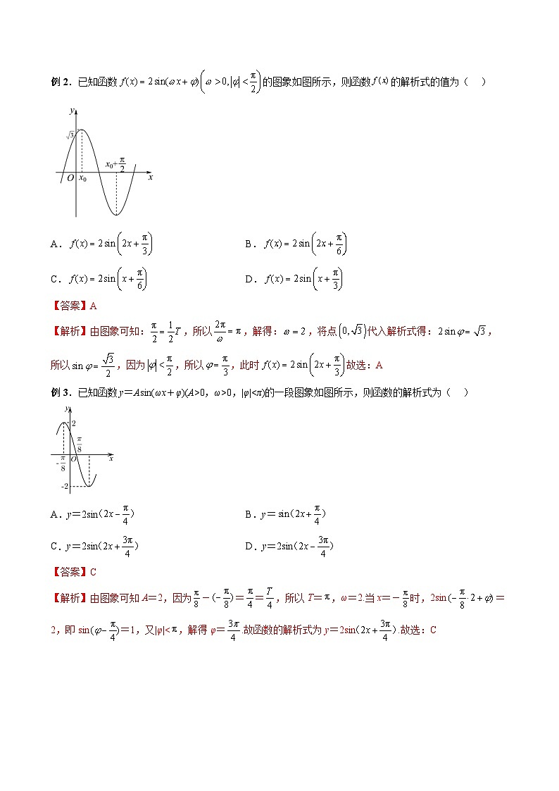
例2.已知函数的图象如图所示,则函数的解析式的值为( )
A.B.
C.D.
【答案】A
【解析】由图象可知:,所以,解得:,将点代入解析式得:,
所以,因为,所以,此时故选:A
例3.已知函数y=Asin(ωx+φ)(A>0,ω>0,|φ|0>个单位,所得到的两个图象都与函数的图象重合的最小值为( )
A.B.C.D.
【答案】C
【解析】将函数的图象向左平移个单位,得函数,
其图象与的图象重合,,,,故,,,当时,取得最小值为.将函数的图象向右平移个单位,得到函数,其图象与的图象重合,,,,故,,当时,取得最小值为,的最小值为,
故答案为.
例11.如果若干个函数的图象经过平移后能够重合,则称这些函数为“同簇函数”. 给出下列函数:
①; ②;③; ④.
其中“同簇函数”的是
A.①②B.①④C.②③D.③④
【答案】C
【解析】对于①中的函数而言,,对于③中的函数而言,
,由“同簇函数”的定义而知,互为“同簇函数”的若干个函数的振幅相等,将②中的函数向左平移个单位长度,得到的新函数解析式为,故选C.
例12.若将函数的图象向右平移个单位长度后,与函数的图象重合,则的最小值为( )
A.B.C.2D.4
【答案】C
【解析】函数的图象向右平移个单位得,依题意,,,解得,而,有,,所以的最小值为2.故选:C
变式7.将函数的图象向左平移个单位后与的图象重合,则( )
A.B.
C.D.
【答案】C
【解析】由已知可得.故选:C.
变式8.若把函数的图象向左平移个单位长度,所得到的图象与函数y=cs ωx的图象重合,则ω的一个可能取值是( )
A.B.C.D.2
【答案】A
【解析】函数的图象向左平移个单位长度,得到
由可得,即当时,.故选:A
变式9.的图象向左平移个单位,恰与的图象重合,则的取值可能是( )
A.B.C.D.
【答案】D
【解析】的图像向左平移个单位后得,,与图象重合,所以,解得:,当时,.故选:D
变式10.已知函数
(1)求的值;
(2)将函数的图象向左平移个单位长度,所得函数图象与函数的图象重合,求实数的最小值;
(3)若时,的最小值为,求的最大值
【解析】
(1);
(2)将函数的图象向左平移个单位长度,得到,与重合,
所以,由m>0,所以当k=0时,;
(3)当时,时,因为的最小值为,所以可以取到,即,所以,即的最大值为.
变式11.(多选)设函数的图象为曲线,则下列结论中正确的是( )
A.是曲线的一个对称中心
B.若,且,则的最小值为
C.将曲线向右平移个单位长度,与曲线重合
D.将曲线上各点的横坐标缩短到原来的,纵坐标不变,与曲线重合
【答案】BD
【解析】函数的图象为曲线,
令,求得,为最小值,故的图象关于直线对称,故A错误;
若,且,则的最小值为,故B正确;
将曲线向右平移个单位长度,可得的图象,故C错误;
将曲线上各点的横坐标缩短到原来的,纵坐标不变,可得的图象,与曲线E重合,故D正确,故选:BD.
题型五:求图象变换前、后的解析式
例13.已知的最大值为,将图象上所有点的横坐标伸长为原来的2倍得到的函数解析式为( )
A.B.
C.D.
【答案】B
【解析】由题可知,的最大值为4,则,,
且,解之得,.故,
将图象上所有点的横坐标伸长为原来的2倍,得到.故选:B.
例15.将函数的图象上各点向右平行移动个单位长度,再把横坐标缩短为原来的一半,纵坐标伸长为原来的4倍,则所得到的图象的函数解析式是( )
A.B.
C.D.
【答案】A
【解析】根据题意依次得到:,,.
故选:A .
变式12.函数的部分函数图象如图所示,将函数的图象先向右平移个单位长度,然后向上平移1个单位长度,得到函数的解析式为( )
A. B. C. D.
【答案】D
【解析】根据函数,的部分函数图象,,.再根据五点法作图,,,.将函数的图象先向右平移个单位长度,可得的图象.然后向上平移1个单位长度,得到函数的解析式为,
故选:D
变式14.将函数的图像上所有点的横坐标变为原来的倍,纵坐标不变,再将所得图像向左平移个单位长度,得到函数的图像,则函数的一个解析式为( )
A. B. C. D.
【答案】B
【解析】函数的图像上每个点的横坐标缩短为原来的,纵坐标不变,得到的函数解析式为,再向平左移个单位,得到函数,故选:B
变式15.已知函数(其中,,)的部分图象如图所示;将函数图象上所有点的横坐标伸长到原来的6倍后,再向左平移个单位,得到函数的图象,则函数的解析式为( )
A.B.
C.D.
【答案】A
【解析】由图知:且,则,所以,故,则,
由,则,,所以,,又,故,
综上,,所以.故选:A
【方法技巧与总结】
常规法主要有两种:先平移后伸缩;先伸缩后平移.值得注意的是,对于三角函数图象的平移变换问题,其平移变换规则是“左加、右减”,并且在变换过程中只变换自变量x,如果x的系数不是1,那么需把x的系数提取后再确定平移的单位和方向.
题型六:由图象变换研究函数的性质
例16.将函数的图象向左平移个单位长度,再将图象上每个点的横坐标变为原来的倍纵坐标不变,得到函数的图象,若函数在区间上有且仅有一个零点,则的取值范围为_______.
【答案】
【解析】将函数的图象向左平移个单位长度,可得的图象;再将图象上每个点的横坐标变为原来的倍(纵坐标不变),得到函数的图象,若函数在区间上有且仅有一个零点,因为,所以,即,
故答案为:
例17.若将函数的图象向右平移个单位,所得图象关于轴对称,则的最小正值是________.
【答案】
【解析】将的图象向右平移个单位,得到函数的图象,该图象关于y轴对称,即为偶函数,因此,所以,故时得的最小正值为.故答案为:.
例18.将函数的图象向左平移个单位后得到函数的图象,若函数为偶函数,则函数在上的值域为____________.
【答案】
【解析】将函数的图象向左平移个单位后得到函数的图象,若函数为偶函数,则,,故函数.,,,,,,,则函数在的值域为,
故答案为:
变式16.将函数的图象向右平移个单位,再将图象上每一点横坐标缩短到原来的倍,所得图象关于直线对称,则的最小正值为__________.
【答案】
【解析】由题意得,的图象向右平移个单位,
变为,再将图象上每一点横坐标缩短到原来的倍,所得解析式为,因为所得图象关于直线对称,所以,,当时,取得最小正值为.故答案为:
变式17.已知函数,将函数f(x)的图象上所有点的横坐标变成原来的倍,纵坐标不变,得到函数g(x)的图象,且当x∈时,,则a的取值范围是__________.
【答案】
【解析】由题意可得,当时,,又,
结合正弦函数的图象可得,所以.故答案为:.
变式18.已知函数(其中为常数,且)有且仅有三个零点,则的取值范围是______.
【答案】
【解析】因为函数(其中为常数,且)有且仅有三个零点,故必有一个零点为x=0,所以.所以问题等价于函数与直线y=1的图像在上有3个交点,如图所示:
所以.故答案为:[2,4).
变式19.已知函数的部分图象如图所示,,给出以下说法:
①将的图象向左平移个单位长度可以得到的图象;
②的图象关于直线x=1对称;
③的图象关于点成中心对称;
④在上单调递减.
其中所有正确说法的编号是___________
【答案】①②③
【解析】令函数周期为T,观察图象得,即,则,又当时,取得最大值,于是有,因,则有,
所以,因,即g(x)的图象可以由y=f(x)的图象向左平移个单位长度得到,①正确;
由得函数图象的对称轴为,于是得直线x=1是g(x)图象的一条对称轴,②正确;
由得,图象的对称中心为,则点是图像的一个对称中心,③正确;
当时,,所以在单调递减,在上单调递增,④错误.
故答案为:①②③
变式21.把函数的图象沿轴平移个单位,所得图象关于原点对称,则的最小值是__________.
【答案】
【解析】将函数的图象沿轴向左平移个单位,得到函数的图象,
因为函数为奇函数,则,可得,当时,;将函数的图象沿轴向右平移个单位,得到函数的图象,
因为函数为奇函数,则,可得,当时,.综上所述,的最小值是.故答案为:.
【方法技巧与总结】
求函数周期、最值、单调区间的方法步骤:
①利用公式求周期;
②根据自变量的范围确定的范围,根据相应的正弦曲线或余弦曲线求值域或最值,另外求最值时,根据所给关系式的特点,也可换元转化为求二次函数的最值;
③根据正、余弦函数的单调区间列不等式求函数或的单调区间.
题型七:三角函数图象与性质的综合应用
例19.已知函数,其中
(1)若的最小正周期为12,求满足上的的集合;
(2)若在上有且只有一个零点,求的取值范围.
【解析】(1)因为,且所以,
所以,当,
所以,即或
所以或.所以的集合为或
(2),所以,从而,
因为在上有且只有一个零点所以,解得,
所以或.
例20.已知函数 .
(1) 求的最小正周期和单调递增区间;
(2) 若关于的方程在上有解,求实数的取值范围.
【解析】(1)
,最小正周期,
函数的单调递增区间满足:,
解得的单调递增区间为.
(2),所以,,所以的值域为.
而,所以,即.
例21.已知函数.
(1)求图像的对称轴方程;
(2)若存在,使得成立,求m的取值范围.
【解析】(1).
令,解得.故图像的对称轴方程为.
(2)因为,所以.
当,即时,取最大值,.
因为存在,使得成立,所以,
解得,故m的取值范围为.
变式23.已知函数.
(1)求的周期;
(2)将函数的图象向右平移个单位,再把图象上所有点的横坐标伸长到原来的2倍,纵坐标不变,得到函数的图象,求在上的值域.
【解析】(1)
,
所以的周期;
(2)将函数的图象向右平移个单位,可得,
再把图象上所有点的横坐标伸长到原来的2倍,纵坐标不变,可得,
所以,因为,所以,所以,
所以,所以,所以在上的值域为.
变式25.已知函数,其图象中相邻的两个对称中心的距离为,且函数的图象关于直线对称;
(1)求出的解析式;
(2)将的图象向左平移个单位长度,得到曲线,若方程在上有两根,,求的值及的取值范围.
【解析】(1)因为函数的图象相邻的对称中心之间的距离为,
所以,即周期,所以,所以,
又因为函数的图象关于直线轴对称,
所以,,即,,
因为,所以,所以函数的解析式为;
(2)将的图象向左平移个单位长度,得到曲线,所以,
当时,,,
当时,有最小值且关于对称,
因为方程在上有两根,,所以,
,即的取值范围.
【方法技巧与总结】
研究函数性质的基本策略
(1)借助周期性:研究函数的单调区间、对称性等问题时,可以先研究在一个周期内的单调区间、对称性,再利用周期性推广到全体实数.
(2)整体思想:研究当时的函数的值域时,应将看作一个整体,利用求出的范围,再结合的图象求值域.
题型八:用五点法作函数的图象
例22.已知函数.
(1)用“五点作图法”在给定的坐标系中,画出函数在上的图像,并写出图像的对称中心;
(2)先将函数的图像向右平移个单位后,再将得到的图像上各点的横坐标伸长为原来的4倍,纵坐标不变,得到函数y=g(x)的图像,若在上的值域为,求的取值范围
【解析】(1)
由函数图像可知函数的对称中心为:;
(2)因为将函数的图像向右平移个单位后,再将得到的图像上各点的横坐标伸长为原来的4倍,纵坐标不变,得到函数y=g(x)的图像,所以,
当时,当时,函数单调递增,即时,函数单调递增,而,所以当时,函数单调递增,而,此时函数的值域为,
当时,函数单调递减,即时,函数单调递减,此时由,解得:,要想在上的值域为,只需,所以的取值范围是.
例24.已知函数.
(1)用“五点作图法”在给定的坐标系中,画出函数在上的图像,并写出图像的对称中心;
(2)先将函数的图像向右平移个单位后,再将得到的图像上各点的横坐标伸长为原来的4倍,纵坐标不变,得到函数的图像,若在上的值域为,求的取值范围.
【解析】(1),列表如下:
在上的图像如图所示,其对称中心为,.
(2)将函数的图像向右平移个单位后得到的图像,
再将得到的图像上各点的横坐标伸长为原来的4倍,纵坐标不变,得到函数的图像,
∵,∴,结合正弦函数图数可知,解得,
∴的取值范围是.
【方法技巧与总结】
用“五点法”作的简图,主要是通过变量代换,设,由取来求出相应的,通过列表,计算得出五点坐标,描点后得出图象.
【同步练习】
一、单选题
1.为了得到函数的图像,可以将函数的图像( )
A.向左平移个单位B.向右平移个单位
C.向左平移个单位D.向右平移个单位
【答案】D
【解析】因为,,且,
所以由的图像转化为需要向右平移个单位.故选:D.
2.已知函数()的图像的相邻的两个对称中心之间的距离为,则的值是( )
A.B.3C.2D.1
【答案】C
【解析】因为函数()的图像的相邻的两个对称中心之间的距离为,
所以,所以,所以.故选:C.
3.把函数图象上所有点的横坐标伸长到原来的2倍,纵坐标不变,再把所得图象向右平移个单位长度,得到图象对应的解析式为( )
A.B.
C.D.
【答案】B
【解析】将函数图象上所有点的横坐标伸长到原来的2倍,纵坐标不变得到,
将向右平移个单位长度得到;故选:B
4.把函数的图象上所有点的横坐标伸长为原来的2倍,纵坐标保持不变,再把所得的图象向左平移个单位长度,得到函数的图象,则可以是( )
A.B.C.D.
【答案】D
【解析】由题意,将函数的图象上所有点的横坐标伸长为原来的2倍,纵坐标保持不变可得函数的图象,将该图象向左平移个单位长度,得到的图象,所以,对于A中,当时,,故A错误;
对于B中,当时,,故B错误;
对于C中,当时,,故C错误;
对于D中,当时,,故D正确.故选:D.
5.要得到函数的图像,需( )
A.将函数图像上所有点的横坐标变为原来的2倍(纵坐标不变)
B.将函数图像上所有点的横坐标变为原来的2倍(纵坐标不变)
C.将函数图像上所有点向左平移个单位长度
D.将函数图像上所有点向左平移个单位长度
【答案】D
【解析】对于A,将图像上所有点的横坐标变为原来的2倍(纵坐标不变),得到的图像,错误;
对于B,将图像上所有点的横坐标变为原来的2倍(纵坐标不变),得到的图像,错误;
对于C,将图像上所有点向左平移个单位长度后,得到的图像,错误;
对于D,将图像上所有点向左平移个单位长度后,得到的图像,正确.
故选:D.
6.若函数在上的最小值和最大值分别为和4,则实数b的取值范围是( )
A.B.C.D.
【答案】D
【解析】当时,,设则
所以函数在上的最小值和最大值分别为和4,
当时,,所以要使函数的最小值和最大值分别为和4, 由正弦函数的图像性质可得,,解得.故选:D
7.将图象上每一个点的横坐标变为原来的3倍(纵坐标不变),得到的图象,再将图象向左平移,得到的图象,则的解析式为( )
A.B.C.D.
【答案】A
【解析】将图象上每一个点的横坐标变为原来的3倍(纵坐标不变),得到的图象,再将图象向左平移,得到的图象,故选:A.
8.函数,给出下列四个命题:
①在区间上是减函数;②直线是函数图像的一条对称轴;
③函数的图像可由函数的图像向左平移个单位得到;
④若,则的值域是
其中,正确的命题的个数是( )
A.1B.2C.3D.4
【答案】B
【解析】,求函数的单调减区间:
由,得,时,有在区间上是减函数,①正确;
求函数的对称轴:由,得,时,是函数图像的一条对称轴,②正确;
由向左平移个单位后得到,③不正确;
当时,,有,所以的值域为,④不正确.
故正确的是①②,正确的命题个数是2个.故选:B
二、多选题
9.为了得到函数的图象,只要将函数的图象( )
A.所有点的横坐标缩短到原来的,纵坐标不变,然后所得图象向右平移个单位长度
B.所有点的横坐标缩短到原来的,纵坐标不变,然后所得图象向右平移个单位长度
C.向右平移个单位长度,纵坐标不变,然后所有点的横坐标缩短到原来的
D.向右平移个单位长度,纵坐标不变,然后所有点的横坐标缩短到原来的
【答案】AC
【解析】因为,所以将函数图象上所有点的横坐标缩短到原来的,纵坐标不变,然后所得图象向右平移个单位长度,得到函数的图象,或者将的图象向右平移个单位长度,纵坐标不变,然后所有点的横坐标缩短到原来的,得到函数的图象.故选:AC.
10.已知直线是函数的一条对称轴,则( )
A.点是函数的一个对称中心
B.函数在上单调递减
C.函数的图像可由的图像向左平移个单位长度得到
D.函数与的图像关于直线对称
【答案】BD
【解析】因为直线是函数的一条对称轴,所以,,∴,故函数,因为,所以A错误;
当时,,所以函数在上单调递减,故B正确;
函数的图像向左平移个单位长度得到函数的图像,所以C错误;
因为,所以D正确,故选BD.
11.已知函数,将函数的图象上所有点的横坐标伸长为原来的3倍,纵坐标不变,再向左平移个单位长度,向上平移2个单位长度,得到函数的图象,则以下结论正确的是( )
A.的最大值为1
B.函数的单调递增区间为
C.直线是函数图象的一条对称轴
D.是函数图象的一个对称中心
【答案】BC
【解析】将函数的图象上所有点的横坐标伸长为原来的3倍,纵坐标不变,得到函数的图象,再向左平移个单位长度,向上平移2个单位长度,得到函数的图象.对A,的最大值为3,A错;
对B,令,得,
故函数的单调递增区间为,B对;
对C,因为,所以直线是函数图象的一条对称轴,C对;对D,因为,所以不是函数图象的对称中心,D错.故选:BC.
三、填空题
12.己知函数的图象向左平移个单位后得到函数的图象,若实数,满足,则的最小值为______.
【答案】【解析】,
因为实数,满足,所以.
所以,,解得,,
,,解得,,所以,,.
所以.综上:.故答案为:
13.有下列说法:
①函数的最小正周期是;
②终边在轴上的角的集合是;
③把函数的图像上所有的点向右平移个单位长度得到函数的图像;
④函数在上是减函数.其中,正确的说法是__________.(填序号)
【答案】①③
【解析】①函数的最小正周期是,正确;;
②终边在轴上的角的集合是,错误;;
③把函数的图像上所有的点向右平移个单位长度得到图象的函数解析式为,正确;④,它在上是增函数,错误.
故答案为:①③.
14.函数,的部分图象如图所示,则______.
【答案】0
【解析】由图象可知,函数的周期T=8,所以,故,
因为,,所以.
故答案为:0.
15.将函数的图象向右平移个单位长度,得到函数的图象.若是函数的一个零点,则的最小值是______.
【答案】
【解析】由题意,可知函数的图象向左平移个单位长度,
可得函数的图象,所以.
因为是函数的一个零点,所以,
即,所以,因此有或,
解得或.因为,所以当时,的最小值是;
当时,的最小值是.综上,的最小值是.故答案为:.
四、解答题
16.已知函数的部分图象如图.
(1)求f(x)的表达式;
(2)将函数f(x)的图象向右平移个单位长度得到曲线C,把C上各点的横坐标保持不变,纵坐标变为原来的2倍得到函数g(x)的图象.若关于x的方程在上有两个不同的实数解,求实数m的取值范围.
【解析】(1)根据图象,可得,,∴
∴,将代入f(x),得,即,,
又,∴,∴.
(2)将函数(x)的图象向右平移个单位长度,得曲线C,由题得,
∵在[0,]上有两个不同的实数解,∴在[0,]上有两个不同的实数解.
∵,令,∴,
则需直线与的图象在有两个不同的公共点.画出在时的简图如下:
∴实数m的取值范围是.
17.已知函数.
(1)求函数的最小正周期及其单调递增区间;
(2)当,时,恒成立,求a的最大值.
【解析】(1)
故函数的最小正周期.由得.
∴函数的单调递增区间为,.
(2)∵,∴,∴,.
由恒成立,得,即.故a的最大值为0.
18.已知点,是函数图象上的任意两点,且角的终边经过点,当时,的最小值为.
(1)求函数的解析式;
(2)求函数图象的对称中心及在上的单调减区间.
【解析】(1)角的终边经过点,∴,又∵,∴.
由当时,的最小值为,得,则,即,∴
∴.
(2)令,,得,,
∴函数图象的对称中心为,.
令,,得,,
又∵,∴在上的单调递减区间为.
19.设,其中为正整数,.当时,函数在上单调递增且在上不单调.
(1)求正整数的值;
(2)在①函数的图象向右平移个单位长度所得图象对应的函数为奇函数,②函数在上的最小值为,③函数的图象的一条对称轴为,这三个条件中任选一个补充在下面横线中,并完成解答.
已知函数满足___________,在锐角三角形ABC中,,且.试问:这样的锐角三角形ABC是否存在?若存在,求角C;若不存在,请说明理由.
【解析】(1)时,,,
因为当时,函数在上单调递增,
所以,且,得,
因为为正整数,所以,或,
当时,,显然在上单调,不合题意,
当时,在上不单调,符合题意,所以.
(2)选①.
函数的图象向右平移个单位长度所得图象对应的函数为,
又为奇函数,则,,解得,,
又,故,所以,,即,
则或,,即或,.
又A,B为的内角,且,故,所以.故这样的锐角三角形ABC不存在.
选②.在上的最小值为,
因为,所以在上的最小值为,
所以,所以,,即,
则或,,即或,,
又A,B为的内角,且,故,所以.
故这样的锐角三角形ABC存在,且.
选③.的图象关于对称,则,,解得,,
又,故,所以,,即,
则或,,即或,,
又A,B为的内角,且,故,所以.
故这样的锐角三角形ABC存在,且. 0
0
1
2
0
0
1
相关试卷
这是一份高中数学人教A版 (2019)必修 第一册函数y=Asin(ωx+φ)课时练习,文件包含人教A版必修一高一数学上册同步题型讲练+同步检测56函数y=Asinωx+φ教师版docx、人教A版必修一高一数学上册同步题型讲练+同步检测56函数y=Asinωx+φ原卷版docx等2份试卷配套教学资源,其中试卷共51页, 欢迎下载使用。
这是一份人教A版 (2019)必修 第一册函数y=Asin(ωx+φ)课时训练,文件包含人教A版必修一高一数学上册同步题型归纳讲与练56函数y=Asinωx+φ原卷版docx、人教A版必修一高一数学上册同步题型归纳讲与练56函数y=Asinωx+φ解析版docx等2份试卷配套教学资源,其中试卷共32页, 欢迎下载使用。
这是一份人教A版 (2019)必修 第一册函数y=Asin(ωx+φ)的图像与性质课后作业题,文件包含人教A版必修一高一数学上册考点归纳同步讲与练56函数y=Asinωx+φ原卷版docx、人教A版必修一高一数学上册考点归纳同步讲与练56函数y=Asinωx+φ解析版docx等2份试卷配套教学资源,其中试卷共28页, 欢迎下载使用。
相关试卷 更多
- 1.电子资料成功下载后不支持退换,如发现资料有内容错误问题请联系客服,如若属实,我们会补偿您的损失
- 2.压缩包下载后请先用软件解压,再使用对应软件打开;软件版本较低时请及时更新
- 3.资料下载成功后可在60天以内免费重复下载
免费领取教师福利 






.png)




