搜索
      上传资料 赚现金
      点击图片退出全屏预览

      课题2 碳的氧化物(共2课时)(分层练习)-【大单元教学】2024-2025学年九年级化学上册同步备课系列(人教版2024)(原卷版+解析版)

      • 2.17 MB
      • 2025-05-27 10:44:08
      • 77
      • 0
      • 教习网2373707
      加入资料篮
      立即下载
      查看完整配套(共2份)
      包含资料(2份) 收起列表
      原卷
      课题2 碳的氧化物(共2课时)(分层练习)(原卷版).docx
      预览
      解析
      课题2 碳的氧化物(共2课时)(分层练习)(解析版).docx
      预览
      正在预览:课题2 碳的氧化物(共2课时)(分层练习)(原卷版).docx
      课题2 碳的氧化物(共2课时)(分层练习)(原卷版)第1页
      点击全屏预览
      1/12
      课题2 碳的氧化物(共2课时)(分层练习)(原卷版)第2页
      点击全屏预览
      2/12
      课题2 碳的氧化物(共2课时)(分层练习)(原卷版)第3页
      点击全屏预览
      3/12
      课题2 碳的氧化物(共2课时)(分层练习)(解析版)第1页
      点击全屏预览
      1/19
      课题2 碳的氧化物(共2课时)(分层练习)(解析版)第2页
      点击全屏预览
      2/19
      课题2 碳的氧化物(共2课时)(分层练习)(解析版)第3页
      点击全屏预览
      3/19
      还剩9页未读, 继续阅读

      人教版(2024)九年级上册(2024)碳的氧化物课后复习题

      展开

      这是一份人教版(2024)九年级上册(2024)碳的氧化物课后复习题,文件包含课题2碳的氧化物共2课时分层练习原卷版docx、课题2碳的氧化物共2课时分层练习解析版docx等2份试卷配套教学资源,其中试卷共31页, 欢迎下载使用。

      1.(2024·四川德阳·中考真题)大量排放的CO2造成了碳循环的失衡,导致大气温室效应加剧,修复大气中 CO2,含量的平衡必定要“降碳”。下列说法错误的是( )
      A.大规模开采和利用化石燃料,会导致大气中CO2含量持续升高
      B.将CO2压入地下实现碳封存,CO2分子间隔变小、运动停止
      C.CO2被绿色植物光合作用吸收,CO2分子变成了其他分子
      D.江河湖海的水体吸收CO2过程中既有物理变化,又有化学变化
      【答案】B
      【解析】A、化石燃料包括煤、石油、天然气,化石燃料燃烧产生CO2气体,导致空气中二氧化碳含量升高,A项正确;
      B、将CO2压入地下封存时CO2分子间的间隔会变小,但不会停止运动,B项错误;
      C、绿色植物光合作用是将CO2在一定条件下转化为 O2,CO2分子变成了其他分子,C项正确;
      D、CO2溶于水属于物理变化,与水发生反应生成碳酸属于化学变化,D项正确;
      故选:B。
      2.(2024·江苏扬州·中考真题)自然界存在多种元素及物质的循环。下图表示的是自然界中的( )
      A.氮循环B.硫循环
      C.碳循环D.水循环
      【答案】C
      【解析】由图可知,化石燃料燃烧产生二氧化碳,动植物呼吸作用生成二氧化碳,动植物的遗体和排泄物通过缓慢氧化生成二氧化碳,绿色植物通过光合作用吸收二氧化碳,故该图表示的是自然界中的碳循环。
      故选C。
      3.(2024·山东烟台·中考真题)空气是一种宝贵的自然资源。下列有关空气及其成分的说法错误的是
      A.二氧化碳是空气污染物,也是重要的资源( )
      B.工业上可用分离液态空气法制氧气
      C.氧气能供给生物呼吸,约占空气体积的
      D.氮气化学性质不活泼,可用来延长食品保质期
      【答案】A
      【解析】A、二氧化碳是空气成分之一,不属于空气污染物,但二氧化碳排放过多会导致温室效应,说法错误,符合题意;
      B、工业上可用分离液态空气法制氧气,说法正确,不符合题意;
      C、氧气约占空气体积的,其用途是供给呼吸、支持燃烧,说法正确,不符合题意;
      D、氮气化学性质不活泼,可用作保护气来延长食品保质期,说法正确,不符合题意。
      故选:A。
      4.(2024·山东烟台·中考真题)我国力争2060年前实现“碳中和”,彰显大国责任与担当。“碳中和”的“碳”是指( )
      A.二氧化碳B.碳元素
      C.碳原子D.所有含碳物质
      【答案】A
      【解析】“碳中和”是指某个地区在一定时间内,人类活动直接和间接排放的碳总量,与通过植树造林、工业固碳等方式吸收的碳总量相互抵消,实现碳“净零排放”,这里的“碳”指的是二氧化碳;
      故选A。
      5.(2024·云南·中考真题)下列有关碳及其化合物的说法错误的是( )
      A.CO可用于冶炼金属
      B.CO和CO2不能相互转化
      C.用墨绘制的画能保存长时间不变色
      D.干冰升华吸收大量的热,可用作制冷剂
      【答案】B
      【解析】A、一氧化碳有还原性,可用于冶炼金属,故说法正确;
      B、CO燃烧可生成二氧化碳,CO2在高温下能与碳反应生成一氧化碳,CO和CO2在一定条件下能相互转化,故说法错误;
      C、墨汁中含有炭黑,主要成分是碳,碳在常温下化学性质不活泼,很难与其它物质发生反应,保存的时间较长,故说法正确;
      D、干冰升华时要吸收大量的热,可用作制冷剂,故说法正确。
      故选B。
      6.(2024·四川成都·中考真题)中科院李灿院士团队在二氧化碳制甲醇的研究方面取得了新进展,其反应过程如图。相关说法错误的是( )
      A.消耗的CO2与生成的CH3OH质量比为11:16
      B.反应中CO2、H2一定要与催化剂接触
      C.反应过程中“”分成“”和“”
      D.该研究有利于实现“碳中和”目标
      【答案】A
      【分析】由微观示意图可知:该反应化学方程式为。
      【解析】A、由化学方程式可知:每有44份质量的二氧化碳气体与6份质量的氢气在催化剂条件下完全反应生成32份质量的甲醇和18份质量的水,消耗的CO2与生成的CH3OH质量比=44:32=11:8,说法错误;
      B、反应中CO2、H2一定要与催化剂接触,增大接触面积,说法正确;
      C、化学变化的实质:分子破裂成原子,原子自由组合生成新的分子,反应过程中“”分成“”和“”,说法正确;
      D、该反应消耗二氧化碳,有利于实现“碳中和”目标,说法正确;
      故选:A。
      7.(2024·四川巴中·中考真题)物质的性质决定用途。下列物质的用途是利用其化学性质的是( )
      A.天然气用作燃料B.干冰用于人工降雨
      C.活性炭用来吸附色素和异味D.金刚石用来裁玻璃
      【答案】A
      【解析】A、天然气能燃烧因此可作为燃料,可燃性是化学性质,符合题意;
      B、干冰用于人工降雨是利用干冰升华能吸热使水蒸气液化,不需要通过化学变化表现,属于物理性质,不符合题意;
      C、活性炭吸附有色物质,属于物理变化,没有通过化学变化表现属于物理性质,不符合题意;
      D、金刚石硬度大切割玻璃,不需要化学变化表现属于物理性质,不符合题意;
      故选:A。
      8.(2024·内蒙古兴安盟·中考真题)物质的性质决定用途。下列有关物质的性质和用途对应关系正确的是( )
      A.氮气难溶于水,可用作保护气
      B.石墨具有导电性,可用作铅笔芯
      C.一氧化碳具有还原性,可用作燃料
      D.活性炭具有吸附性,可用作冰箱除味剂
      【答案】D
      【解析】A、氮气化学性质稳定,可作保护气,不符合题意;
      B、石墨质软,且是灰黑色,容易留下痕迹,可用作铅笔芯,不符合题意;
      C、一氧化碳具有可燃性,可用作燃料,不符合题意;
      D、活性炭结构疏松多孔,具有吸附性,可吸附异味,可以用作冰箱除味剂,符合题意。
      故选D。
      9.(2024·广东广州·中考真题)部分含碳物质的分类与相应的化合价关系如图所示。下列推断不合理的是( )
      A.a可能是C60B.b和c能相互转化
      C.c能与水反应生成dD.c不能直接转化成e
      【答案】D
      【解析】A、a点表示碳单质,碳元素的价态为0,因此可能是C60,故推断正确;
      B、b为一氧化碳,c为二氧化碳,一氧化碳与氧气反应得到二氧化碳,二氧化碳与碳高温下反应得到一氧化碳,可以相互转化,故推断正确;
      C、c为二氧化碳,d是碳酸,二氧化碳与水反应可以生成碳酸,因此c能与水反应生成d,故推断正确;
      D、e是碳酸盐,二氧化碳与氢氧化钠反应得到碳酸钠和水,因此c可以直接转化成e,故推断错误。
      故选D。
      10.(2024·上海徐汇·二模)下列关于干冰的说法错误的是( )
      A.干冰由二氧化碳分子构成B.干冰是固体,其中的分子运动已停止
      C.干冰可以用于人工降雨D.干冰升华的过程中分子间距增大
      【答案】B
      【解析】A、干冰为固体二氧化碳,是由二氧化碳分子构成,该选项说法正确;
      B、干冰为固体,其中的分子仍在不断运动,该选项说法不正确;
      C、干冰升华吸热,则可用于人工降雨,该选项说法正确;
      D、干冰升华过程中,分子间的间隔变大,该选项说法正确。
      故选B。
      11.(2024·江苏镇江·中考真题)SO2能使澄清石灰水变浑浊。用如图装置研究炭粉与浓硫酸反应的产物。下列说法不正确的是( )
      A.装置②用于检验混合气体中是否有H2O
      B.装置③中溶液颜色变浅,说明反应产物中有SO2
      C.装置④中澄清石灰水变浑浊,说明反应产物中有CO2
      D.装置③、④互换位置,不影响CO2和SO2的检验
      【答案】D
      【解析】A、水能使无水硫酸铜变蓝,所以装置②用于检验混合气体中是否有H2O。A正确;
      B、二氧化硫具有还原性,能够被酸性高锰酸钾氧化,高锰酸钾溶液颜色变浅。所以装置③中溶液颜色变浅,说明反应产物中有SO2。B正确;
      C、二氧化碳能使澄清石灰水变浑浊,所以装置④中澄清石灰水变浑浊,说明反应产物中有CO2。C正确;
      D、由于SO2也能使澄清石灰水变浑浊,所以装置③、④互换位置,不能确定是二氧化碳还是二氧化硫使澄清石灰水变浑浊,所以影响CO2和SO2的检验。D不正确。
      综上所述:选择 D。
      12.(2024·江苏镇江·中考真题)下列物质的用途主要与化学性质有关的是( )
      A.用镁粉制作照明弹B.用活性炭除冰箱异味
      C.用铜制作电线电缆D.用干冰进行人工降雨
      【答案】A
      【解析】A、用镁粉制作照明弹,是因为镁燃烧发出耀眼白光,需要通过化学变化才能表现出来,利用的是其化学性质,符合题意;
      B、用活性炭除冰箱异味,是因为活性炭结构疏松多孔,具有吸附性,吸附性不需要通过化学变化就能表现出来,属于物理性质,不符合题意;
      C、用铜制作电线电缆,是因为铜具有良好的导电性,导电性不需要通过化学变化就能表现出来,属于物理性质,不符合题意;
      D、用干冰进行人工降雨,是因为干冰升华吸热,能使周围温度降低,不需要通过化学变化就能表现出来,属于物理性质,不符合题意。
      故选A。
      13.(2024·内蒙古赤峰·中考真题)社会发展需要人与自然和谐共生。生活中的下列做法,符合低碳环保理念的是( )
      ①积极植树种草 ②乘公交车出行 ③废弃电池深埋
      ④践行光盘行动 ⑤随意丢弃垃圾 ⑥自备购物布袋
      A.①②④⑥B.①③④⑤
      C.②③④⑥D.②④⑤⑥
      【答案】A
      【解析】①积极植树种草,符合低碳环保理念,符合题意;
      ②乘公交车出行,有利于节约资源,符合低碳环保理念,符合题意;
      ③废弃电池含有有毒物质,统一回收处理,不能深埋,否则会造成土壤和地下水污染,不符合题意低碳环保理念,不符合题意;
      ④践行光盘行动,符合低碳环保理念,符合题意;
      ⑤随意丢弃垃圾,污染环境,不符合题意低碳环保理念,不符合题意;
      ⑥自备购物布袋,节约资源,且能减少白色污染,符合低碳环保理念,符合题意;
      故选:A。
      14.(2024·北京·中考真题)下列燃料在中充分燃烧时,不会产生的是( )
      A.B.CO
      C.D.
      【答案】D
      【解析】A、甲烷充分燃烧生成二氧化碳和水,不符合题意;
      B、一氧化碳充分燃烧生成二氧化碳,不符合题意;
      C、乙醇充分燃烧生成二氧化碳和水,不符合题意;
      D、氢气燃烧生成水,符合题意。
      故选D。
      15.(2024·山东泰安·三模)如图所示是自然界存在的三大重要循环——“水循环”“氧循环”和“碳循环”。用学科观点分析碳循环和氧循环,其中正确的是( )
      A.变化观:每个人都在参与碳、氧循环,碳循环中的“碳”是指二氧化碳
      B.守恒观:碳、氧循环过程中各元素守恒
      C.平衡观:碳、氧循环使得大气中氧气增加和二氧化碳减少
      D.微粒观:绿色植物的光合作用会使自然界中的氧原子总数增加
      【答案】B
      【解析】A、人类每时每刻都在进行呼吸作用以及其他各项生理活动,进行其他工作与劳动,所以每个人都在参与碳、氧循环,碳循环中的“碳”指的是碳元素,不符合题意;
      B、由质量守恒定律可知,碳、氧循环过程中各元素守恒,符合题意;
      C、碳、氧循环有利于维持大气中氧气和二氧化碳含量的相对稳定,不符合题意;
      D、由质量守恒定律可知,化学反应的过程中,原子的种类与数目均保持不变,所以自然界中的氧原子总数不变,不符合题意。
      故选B。
      16.(2024·山东东营·中考真题)我国提出2030年前实现“碳达峰”,2060年前实现“碳中和”。下列做法不利于实现“碳达峰,碳中和”的是( )
      A.绿色出行B.焚烧垃圾
      C.节约用纸D.随手关灯
      【答案】B
      【解析】A、绿色出行,可以减少化石燃料的使用,减少二氧化碳的排放,利于实现“碳达峰,碳中和”,不符合题意;
      B、焚烧垃圾,会产生大量的二氧化碳,不利于实现“碳达峰,碳中和”,符合题意;
      C、节约用纸,可以节约资源,减少森林的砍伐,增加二氧化碳的吸收,利于实现“碳达峰,碳中和”,不符合题意;
      D、随手关灯,可以节约能源,减少化石燃料的使用,减少二氧化碳的排放,利于实现“碳达峰,碳中和”,不符合题意。
      故选B。
      17.(2024·江苏常州·中考真题)科学家用淀粉和改性材料制成生物降解塑料,该塑料在自然界条件下最终能完全降解成、等物质。下列说法不正确的是( )
      A.该技术可以减少“白色污染”B.淀粉与碘单质作用呈现红色
      C.该塑料的降解参与“碳循环”D.生物降解塑料也需合理使用
      【答案】B
      【解析】A、白色污染是人们对难降解的塑料垃圾污染环境现象的一种形象称谓。由于该塑料在自然界条件下最终能完全降解成CO2、H2O等物质,所以该技术可以减少“白色污染”。A正确;
      B、淀粉与碘单质作用呈现蓝色。B不正确;
      C、由于该塑料在自然界条件下最终能完全降解成CO2、H2O等物质,所以该塑料的降解参与“碳循环”。C正确;
      D、由于生物降解塑料在自然界条件下最终能完全降解成CO2、H2O等物质,如果生物降解塑料不合理使用,会使温室效应增强,所以生物降解塑料也需合理使用。D正确。
      综上所述:选择B。
      18.(2024·山东滨州·一模)如图所示,小海同学进行了模拟炼铁的实验。下列有关该实验的说法正确的是( )
      A.实验开始前先通入CO再点燃A装置
      B.硬质玻璃管中的现象是固体由黑变红
      C.B装置的作用是吸收二氧化碳
      D.A和C两处的酒精灯作用相同
      【答案】A
      【解析】A、一氧化碳具有可燃性,与空气混合点燃易发生爆炸,因此实验开始前应先通入一段时间CO再点燃A装置,其目的是排尽装置内的空气,防止爆炸,说法正确,符合题意;
      B、硬质玻璃管中发生的反应是一氧化碳与氧化铁在高温条件下反应生成铁和二氧化碳,实验现象是固体由红色变黑色,说法错误,不符合题意;
      C、二氧化碳能使澄清石灰水变浑浊,则B装置的作用是检验二氧化碳,说法错误,不符合题意;
      D、A处酒精喷灯的作用是加热,C处酒精灯的作用是点燃尾气中的一氧化碳,防止污染空气,因此A和C两处的酒精灯作用不相同,说法错误,不符合题意。
      故选:A。
      19.(2024·福建福州·模拟预测)为验证绿色植物在光照下能产生氧气,小明将如图所示装置放在阳光下一段时间,用带火星木条检验试管内的气体,出现复燃现象。下列叙述正确的是( )
      A.该实验中起对照作用的变量是有无金鱼藻
      B.该实验证明植物在光照下产生氧气的同时也吸收二氧化碳
      C.选水生植物金鱼藻而不选盆栽植物作实验材料的优点是便于观察和收集气体
      D.该实验若在无光照条件下进行,实验结果完全相同
      【答案】C
      【解析】A、该实验不是对照实验,选项错误;
      B、该实验证明植物在光照下吸收二氧化碳释放氧气,选项错误;
      C、选水生植物金鱼藻而不选盆栽植物作实验材料的优点是便于观察和收集气体,选项正确;
      D、该实验若在无光条件下进行,植物将发生呼吸作用,吸收氧气释放二氧化碳,实验结果完全不同,选项错误;
      故选C。
      20.(2024·四川内江·中考真题)如图是实验室模拟工业炼铁的装置。下列有关分析不正确的是( )
      A.澄清石灰水变浑浊,说明有CO2生成
      B.该反应中,失去氧的物质是CO
      C.CO具有可燃性
      D.硬质玻璃管中固体质量逐渐减小
      【答案】B
      【解析】A、二氧化碳能使澄清石灰水变浑浊,澄清石灰水变浑浊,说明有CO2生成,故选项说法正确;
      B、一氧化碳与氧化铁在高温下反应生成铁和二氧化碳,该反应中,失去氧的物质是氧化铁,故选项说法错误;
      C、一氧化碳有毒,直接排放到空气中会污染环境,常在装置末端的导管口放一盏燃着的酒精灯,是为了点燃尾气,利用的是一氧化碳具有可燃性,故选项说法正确;
      D、一氧化碳具有还原性,高温下与氧化铁反应生成铁和二氧化碳,随着反应的进行,硬质玻璃管中固体质量逐渐减小,故选项说法正确;
      故选:B。
      21.(2024·四川遂宁·中考真题)构建元素化合价和物质类别的“价类二维图”是学习化学的一种重要方法。如图是碳元素的“价类二维图”,回答有关问题:
      (1)写出图中物质X的化学式 。
      (2)将物质Y通入紫色石蕊溶液中,溶液变为红色。请用化学方程式解释溶液变红的原因 。
      【答案】(1)CO
      (2)
      【解析】(1)物质X是氧化物,则该物质由碳、氧两种元素组成,其中碳元素为+2价,氧元素为-2价,化合物中各元素正负化合价代数和为0,所以物质X的化学式为CO。
      (2)物质Y是氧化物,则该物质由碳、氧两种元素组成,其中碳元素为+4价,氧元素为-2价,化合物中各元素正负化合价代数和为0,所以物质X的化学式为CO2。二氧化碳可以和水反应生成碳酸,碳酸呈酸性,能使紫色石蕊变红。化学方程式为。
      22.(2024·江苏镇江·中考真题)助力“碳中和”,CO2的产生、捕集与资源化利用是重要研究课题。
      (1)CO2的产生:化石燃料的燃烧排放大量CO2。
      ①化石燃料主要包括 、石油和天然气。
      ②大气中CO2的含量过高,会造成 (填环境问题)。
      (2)CO2的捕集:工业上可用氨水、K2CO3溶液等化学物质捕集烟气中的CO2。
      氨水捕集CO2的实验流程如下。
      ①转化中可循环使用的物质X的化学式为 。
      ②氨水吸收室中反应温度不宜过高,原因是 。
      (3)CO2的利用:CO2和H2在Ni/CaO表面发生反应生成CH4的原理如图所示。
      ①整个转化过程中Ni/CaO的作用为 。
      ②生成CH4的总反应化学方程式为 。
      【答案】(1)煤 温室效应
      (2)NH3 氨水易分解,温度过高,氨水又分解成氨气
      (3)催化
      【解析】(1)①化石燃料主要包括煤、石油和天然气,故填写:煤。
      ②二氧化碳气体具有吸热和隔热的功能,二氧化碳在大气中增多的结果是形成一种无形的玻璃罩,使太阳辐射到地球上的热量无法向外层空间发散,其结果是地球表面变热起来,因此,二氧化碳也被称为温室气体,能引起温室效应,大气中二氧化碳含量的增加是导致温室效应的主要原因,故填写:温室效应。
      (2)①由氨水捕集CO2的实验流程图可知,富含CO2的烟气,进入氨水吸收室,生成碳酸铵和碳酸氢铵,碳酸铵和碳酸氢铵加热分解,生成X和高纯CO2,X能被氨水吸收塔吸收,根据质量守恒定律宏观实质:化学反应前后,元素种类不变可知,反应前碳酸铵和碳酸氢铵中含有碳、氢、氧元素,加热分解,生成X和高纯CO2(含有碳元素和氧元素),X中可能含有氮元素和氢元素,X能被氨水吸收塔吸收,说明X能与水反应,生成氨水,因此,X为氨气,化学式为:NH3,故填写:NH3。
      ②氨水吸收室中反应温度不宜过高,原因是氨水易分解,温度过高,氨水又分解成氨气和水,故填写:氨水易分解,温度过高,氨水又分解成氨气。
      (3)①由CO2和H2在Ni/CaO表面发生反应生成CH4的原理示意图可知,该反应过程中Ni/CaO的化学性质不变,起到过渡作用,符合催化剂的性质,因此,整个转化过程中Ni/CaO的作用为催化作用,故填写:催化。
      ②由CO2和H2在Ni/CaO表面发生反应生成CH4的原理示意图可知,生成CH4的总反应是二氧化碳和氢气,在Ni/CaO的催化下,生成甲烷和水,总反应方程式为:,故填写:
      23.(2024·山东威海·中考真题)绿色转化
      二氧化碳的资源化利用是指将二氧化碳转化为有价值的产品或材料的过程,以减少其对环境的负面影响并实现其经济价值。如图是二氧化碳资源化利用的部分途径:
      (1)海水藻类通过光合作用可以转化二氧化碳,发生反应的化学方程式是 。
      (2)化工产业中,常用原子经济百分比来衡量工艺效率,公式是:原子经济百分比。我国科学家首次实现二氧化碳和氢气在一定条件下直接合成乙醇,该反应同时生成水,写出反应的化学方程式 ,其原子经济百分比是 。
      (3)使用可降解塑料代替聚乙烯等塑料可以解决的环境问题是 。
      (4)除图中实例外,请列举生产、生活中二氧化碳的用途,并指出其应用的性质 (答一条即可)。
      (5)践行绿色理念,共建美丽家园。下列做法正确的是___________(填字母编号)。
      A.作物秸秆发酵制沼气B.生活垃圾分类处理
      C.废弃电池深埋地下D.大力发展燃煤发电
      【答案】(1)
      (2) 46%
      (3)白色污染
      (4)灭火;密度比空气大,既不燃烧也不支持燃烧(合理即可)
      (5)AB
      【解析】(1)海水藻类通过光合作用可以转化二氧化碳,发生反应的化学方程式是:;
      (2)二氧化碳和氢气在一定条件下直接合成乙醇,该反应同时生成水,反应的化学方程式;其原子经济百分比是;
      (3)由塑料造成的环境问题是白色污染,所以使用可降解塑料代替聚乙烯等塑料可以解决的环境问题是白色污染;
      (4)二氧化碳密度比空气大,既不燃烧也不支持燃烧,可用于灭火(合理即可);
      (5)A、作物收割的秸秆发酵后制沼气是资源的合理利用,符合绿色化学理念;
      B、生活垃圾分类处理,节约资源,减少污染,符合绿色化学理念;
      C、废弃电池深埋地下,会污染土壤和地下水,增大污染,不符合绿色化学理念;
      D、燃煤发电,会产生大量污染物,不符合绿色低碳理念;
      故选AB。
      24.(2024·内蒙古赤峰·中考真题)我国科学家在国际上首次实现了二氧化碳到淀粉的人工合成,其中二氧化碳制取甲醇环节的微观示意图如图(图中的微观粒子恰好完全反应)。
      (1)该变化前后不发生改变的微观粒子是 (填“分子”“原子”或“离子”)。
      (2)物质丁的化学式为 ,该物质属于 (填物质类别)。
      (3)甲醇中碳元素和氢元素的质量比为 。
      (4)你认为人工合成淀粉技术对解决粮食、环境等社会热点问题的意义是 。
      【答案】(1)原子
      (2)H2O 化合物(或氧化物等)
      (3)3:1
      (4)缓解温室效应,缓解粮食危机
      【解析】(1)根据质量守恒定律,化学反应前后,原子的种类和数目不变,故该变化前后不发生改变的微观粒子是:原子;
      (2)根据质量守恒定律,化学反应前后,原子的种类和数目不变,反应物中含C、H、O的个数分别是1、6、2,生成物中含C、H、O的个数分别是1、4、1,故生成物中还应含2个H、1个O,故丁的化学式为:H2O;
      水是由H、O元素组成的纯净物,属于化合物,也属于氧化物;
      (3)甲醇中碳元素和氢元素的质量比为:12:4=3:1;
      (4)人工合成淀粉技术,可以消耗二氧化碳,减少空气中二氧化碳的含量,缓解温室效应,缓解粮食危机。
      25.(2024·黑龙江齐齐哈尔·中考真题)能源的利用促进了经济的发展,便利了人们的生活,也带来了一些环境问题。
      (1)温室效应会导致全球气候变暖,土地沙漠化,农业减产等问题,请写出温室效应产生的一条原因。
      (2)氢气是最理想的清洁能源,但目前还未能广泛应用,请写出一条原因。
      (3)除了氢能源以外,请写出一种人类正在利用和开发的新能源。
      【答案】(1)人类所消耗的化石能源急剧增加,森林不断减少,大气中含量不断上升(合理即可)
      (2)贮存困难(合理即可)
      (3)太阳能(合理即可)
      【解析】(1)二氧化碳的排放会导致温室效应,化石燃料的燃烧会产生大量的二氧化碳,人类所消耗的化石能源急剧增加,森林不断减少,大气中CO2含量不断上升(合理即可);
      (2)氢气制取成本高,贮存困难(合理即可);
      (3)目前和氢气一样无污染的能源有很多,如太阳能、风能、地热能、潮汐能、生物质能、核能等(合理即可)。
      26.(2024·北京·中考真题)用如图所示装置和干燥紫色石蕊纸花进行实验,验证的性质。
      (1)观察到澄清石灰水变浑浊,反应的化学方程式为 ;由该实验还可以得出分子具有的性质是 。
      (2)为验证能与水反应,需进行的操作及现象是 。
      【答案】(1) 分子在不断运动
      (2)先将干燥紫色石蕊纸花放入盛有二氧化碳的集气瓶中,纸花不变色,将纸花取出喷水后再放入盛有二氧化碳的集气瓶中,纸花变红
      【解析】(1)澄清石灰水变浑浊发生反应为二氧化碳和氢氧化钙反应生成碳酸钙和水,该反应的化学方程式为:;
      该实验中,二氧化碳和澄清石灰水没有直接接触,一段时间后,澄清石灰水变浑浊,说明分子在不断运动,当二氧化碳分子运动到澄清石灰水处时,二氧化碳和氢氧化钙反应,澄清石灰水变浑浊;
      (2)验证二氧化碳能与水反应,可先将干燥紫色石蕊纸花放入盛有二氧化碳的集气瓶中,纸花不变色,说明二氧化碳不能使石蕊变色,将纸花取出喷水后再放入盛有二氧化碳的集气瓶中,纸花变红,说明二氧化碳和水发生了反应,故填:先将干燥紫色石蕊纸花放入盛有二氧化碳的集气瓶中,纸花不变色,将纸花取出喷水后再放入盛有二氧化碳的集气瓶中,纸花变红。
      27.(2023·江苏无锡·中考真题)阅读下列短文,回答相关问题。
      科技助力人工碳循环
      中国的经济发展离不开大量的能源,目前我国的能源结构中以煤(高碳)、石油(中碳)、天然气(低碳)为代表的化石燃料仍占主导地位,化石燃料的燃烧在释放热量的同时产生,是最主要的温室气体。低碳、零碳、负碳技术的开发是我国科学家正致力研发的项目。
      也是巨大的碳资源。目前,的低能耗捕集、转化和利用正受到世界各国的广泛关注。根据与其他能源的耦合方式不同,的转化利用技术可分为以下三条途径。
      途径1:耦合化石能源的转化利用技术。如与催化重整为与CO。
      途径2:耦合零碳能源的转化利用技术。如图所示是我国科研团队利用催化剂实现低温、高效、长寿命催化加氢制甲醇()的工艺。
      途径3:直接转化利用技术。如以太阳能或其他可再生能源发电为驱动力,在温和条件下将直接转化为化学原料或燃料。
      科学技术的研发和应用将促进自然界碳循环回归平衡。如何摆脱对含碳化石能源的依赖,转化利用丰富的资源,跨越低碳及创新新能源,拥抱新式零碳能源,期待同学们学好和利用化学开创未来。
      (1)写出自然界中吸收的一条途径: 。
      (2)氢氧燃料电池的能量转化形式是将化学能转化为 。
      (3)我国科学家将直接转化成葡萄糖的过程中,第一阶段的反应可表示为:,R的化学式是 。
      (4)写出和在催化剂和加热条件下转化为甲醇()的化学方程式: 。
      (5)下列叙述正确的是 (填序号)。
      a.、与在一定条件下可相互转化
      b.途径2解决了氢气低成本制取和有效储存的难题
      c.能源的开发与利用向“减碳趋氢”的方向发展
      【答案】(1)植物光合作用
      (2)电能
      (3)C2H4O2
      (4)
      (5)abc
      【解析】(1)自然界中,绿色植物可以通过光合作用吸收二氧化碳。
      (2)氢氧燃料电池的能量转化主要形式是把化学能转化为电能。
      (3)根据质量守恒定律,化学反应前后原子种类和个数不变,反应前有2个碳原子、6个氧原子和4个氢原子,反应后有4个氧原子,故R为2个碳原子、4个氢原子和2个氧原子,R的化学式为:C2H4O2。
      (4)由流程图可知,CO2和H2在MS2催化剂和加热条件下转化为甲醇和水,化学方程式为:。
      (5)a、由流程图可知,CO2和H2可以转化为甲醇和水,甲醇和水又可以反应生成二氧化碳和氢气,所以H2 、CO2与CH3OH在一定条件下可相互转化,说法正确;
      b、途径2是催化二氧化碳加氢生成甲醇,使用时,再利用甲醇释放出氢气和二氧化碳,二氧化碳循环利用继续加氢生成甲醇,储存甲醇的成本相比储存氢气要低很多,说法正确;
      c、由流程图可知,二氧化碳是作为反应中的循环气体,氢气则是作为产物,所以是尽量减小二氧化碳的排放同时达到生成氢气,可以看出能源的开发与利用是向“减碳趋氢”的方向发展,说法正确。
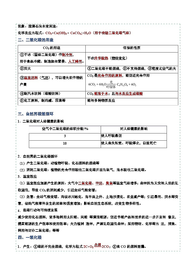
      故选abc。一、二氧化碳性质
      1.物理性质:无色,无味的气体,密度比空气大,能溶于水,高压低温下可得固态二氧化碳(干冰)
      2.证明二氧化碳的密度大于空气
      实 验
      现 象

      将CO2倒入装有高、低燃着蜡烛的烧杯中,下面的蜡烛比上面的先熄灭。
      将水倒入装满CO2的软塑料瓶,旋紧瓶塞,振荡,软塑料瓶变瘪。
      分析:二氧化碳溶于水使瓶内气压变小,大气压使瓶子变瘪。
      化学性质:①二氧化碳不能燃烧;②不支持燃烧;
      物理性质:密度比空气的大。
      物理性质:二氧化碳能溶于水
      生活小贴士:因为二氧化碳密度大于空气,且不能供给呼吸,进入久未开启的菜窖或干涸的深井前,做灯火实验。
      3.证明二氧化碳与水反应(资料:紫色石蕊试液遇酸性溶液变红)
      实验
      操作
      = 1 \* GB3 ①干燥的石蕊
      小花上喷稀醋酸
      = 2 \* GB3 ②干燥的石蕊
      小花上喷水
      = 3 \* GB3 ③把干燥的小花
      放进CO2气体中
      = 4 \* GB3 ④把用水湿润的石蕊
      小花放入CO2气体
      = 5 \* GB3 ⑤取出实验 = 4 \* GB3 ④取出用吹风机烘干
      现象
      变红
      不变红
      不变红
      变红
      红色变为紫色
      分析
      稀醋酸能使石蕊变红
      水不能使石蕊
      变红
      二氧化碳不能 使石蕊变红
      二氧化碳与水反应生
      成酸性物质使石蕊变红
      碳酸不稳定分解
      结论
      CO2不显酸性,CO2与水反应生成了酸性物质
      使紫色石蕊试液变成红色
      化学方程式:CO2+H2O=H2CO3
      碳酸分解生成
      二氧化碳和水
      化学方程式:
      H2CO3=H2O+CO2↑
      4.证明二氧化碳与澄清石灰水反应
      操作:将二氧化碳通入澄清石灰水;
      现象:澄清石灰水变浑浊:
      化学反应方程式:CO2+Ca(OH)2 = CaCO3↓+H2O(用于检验二氧化碳气体)
      二、二氧化碳的用途
      CO2的用途
      依据的性质
      = 1 \* GB3 ①干冰(固体二氧化碳)作制冷剂,
      用于食品冷藏、制造舞台雾景、人工降雨。
      干冰升华吸热(物理变化)
      = 2 \* GB3 ②灭火
      ①二氧化碳不能燃烧,②不支持燃烧,③密度比空气的大
      = 3 \* GB3 ③温室肥料(气肥),可以增大农作物的产量
      CO2是光合作用的原料,能促进光合作用
      = 4 \* GB3 ④制汽水饮料(碳酸饮料)
      CO2能溶于水;且与水反应生成碳酸
      = 5 \* GB3 ⑤化工原料,制纯碱、尿素等
      能与多种物质反应
      三、自然界碳氧循环
      1.二氧化碳对人体健康的影响
      空气中二氧化碳的体积分数/%
      对人体健康的影响
      3
      使人呼吸急促
      10
      使人丧失知觉、呼吸停止,以致死亡
      2.自然界的二氧化碳循环
      产生二氧化碳:动植物呼吸、化石燃料的燃烧等
      消耗二氧化碳:植物的光合作用吸收二氧化碳并放出氧气,海水吸收二氧化碳。
      3.温室效应
      (1)温室效应加剧产生的原因:大气中二氧化碳、甲烷、臭氧等温室气体增多;森林因为天灾和人类的乱砍滥伐,导致CO2的消耗减少,引起全球气候变暧;
      (2)危害:全球气候变暖、两极冰川融化、海平面上升、土地沙漠化、农业减产等;引起暴雨、洪水等灾害,极端气候事件发生的频率和强度增加;影响自然生态系统,改变生物多样性。
      低碳行动与可持续发展
      减少使用化石燃料,更多地利用太阳能、风能 等清洁能源;促进节能产品和技术的进一步开发和 普及,提高能源的生产效率和使用效率;大力植树 造林,严禁乱砍滥伐森林;采用物理、化学等方 法,捕集、利用与封存二氧化碳;等等
      四、一氧化碳
      1.产生:①碳的不完全燃烧,化学方程式2C+O2点燃2CO;②含CO的燃料泄漏。
      2.中毒生理过程:CO极易与血液中的血红蛋白结合,结合能力是氧气的200~300倍,从而使血红蛋白不能很好地与氧气结合,造成生物体内缺氧,严重时会危及生命。
      处理方法:
      ①万一CO中毒了,怎么急救? 轻度的应呼吸大量新鲜空气,严重的立即送医院医治。
      ②万一煤气泄漏,怎么处理? 及时关闭阀门,开窗通风。
      ③冬天用煤火取暖时,应该注意什么? 一定要装烟囱,并注意开窗通风,防止中毒。
      ④用煤炭取暖时,火炉上放一盆水,可以预防中毒吗? 不能,因为CO难溶于水。
      ⑤煤气罐中掺有微量具有刺激性气味的气体,为什么? 便于泄漏时及时发现。
      ⑥检查煤气泄漏的时候怎么检漏? 用肥皂水检验,有气泡产生说明漏气了。
      3.可燃性
      ①纯净的CO安静的燃烧,产生蓝色火焰,用内壁涂有澄清石灰水的烧杯罩在火焰上方,澄清石灰水变变浑浊。
      ②燃烧的化学方程式:2CO+O2点燃2CO2
      澄清石灰水变浑浊的化学方程式:CO2+Ca(OH)2 = CaCO3↓+H2O
      ③用途:作燃料。注意点燃前先检验气体的纯度(验纯)。
      煤炉底部:C+O2点燃CO2
      煤炉中部:C+CO2高温2CO
      煤炉上口:2CO+O2点燃2CO2
      4.还原性
      装置及说明
      现象及注意事项
      A处的现象是:黑色粉末逐渐变成光亮的红色。
      CO+CuO △ Cu+CO2
      B处的现象是:澄清石灰水变浑浊。
      Ca(OH)2 + CO2 = CaCO3↓+ H2O
      C处的现象是:气体燃烧,发出蓝色火焰。
      2CO + O2 2CO2
      (1)澄清石灰水的目的是检验二氧化碳的生成
      (2)右侧酒精灯的作用是点燃尾气,防止污染空气
      其它尾气处理的方法
      = 1 \* GB3 ①用气球收集尾气(图A) = 2 \* GB3 ②用排水法收集尾气(图B) = 3 \* GB3 ③换一个长的导管伸到玻璃管下火焰处将尾气燃烧(图C)
      【注意】
      = 1 \* GB3 ①先通一氧化碳后加热的原因是:排出装置内的空气,防止加热一氧化碳与空气的混合气体发生爆炸。
      = 2 \* GB3 ②实验结束后先停止加热继续通入CO至玻璃管冷却的原因是防止热的铜遇到空气又被氧化。
      A B C
      在 CO+CuO △ Cu+CO2 中,CO得氧被氧化, CO具有还原性,作还原剂,用途:冶炼金属。
      ★CO和CO2的化学性质有很大差异的原因是:分子的构成不同。
      五、气体的鉴别和除杂
      1.鉴别:二氧化碳和一氧化碳
      鉴别方法
      现象及结论
      通入澄清石灰水
      能使澄清石灰水变浑浊的是CO2,无明显现象的是CO
      分别点燃
      在空气中能燃烧的是CO,不能燃烧的是CO2
      通入紫色石蕊溶液
      能使紫色石蕊溶液变红的是CO2,无明显现象的是CO
      还原金属氧化铜
      通入灼热的氧化铜中,使黑色粉末变红的是CO,没有明显现象的是CO2
      2.除杂:括号外为主要物质,括号内为杂质。
      CO【CO2】通入足量的石灰水(或氢氧化钠溶液)吸收 Ca(OH)2 + CO2 = CaCO3↓+ H2O
      CO2【CO】通过灼热的氧化铜 CO+CuO △ Cu+CO2
      CaO【CaCO3】只能煅烧(不可加盐酸) CaCO3高温CaO+CO2↑
      3.实验室制取二氧化碳气体除杂和净化
      盐酸具有挥发性,故制得的CO2气体中可能混
      有少量的HCl气体,一般可用饱和碳酸氢钠溶
      液除去CO2中的HCl气体。气体经过饱和碳酸
      氢钠溶液后,会有水蒸气混入,浓硫酸有吸水
      性,可用浓硫酸除去水蒸气,进行干燥。

      相关试卷

      初中化学人教版(2024)九年级上册(2024)碳的氧化物第2课时同步训练题:

      这是一份初中化学人教版(2024)九年级上册(2024)碳的氧化物第2课时同步训练题,文件包含课题2碳的氧化物第2课时分层作业-九年级化学上册同步高效课堂人教版2024原卷版docx、课题2碳的氧化物第2课时分层作业-九年级化学上册同步高效课堂人教版2024解析版docx等2份试卷配套教学资源,其中试卷共17页, 欢迎下载使用。

      化学九年级上册(2024)碳的氧化物优秀第1课时课时练习:

      这是一份化学九年级上册(2024)碳的氧化物优秀第1课时课时练习,共8页。试卷主要包含了某石灰水中含有氢氧化钙2等内容,欢迎下载使用。

      资料下载及使用帮助
      版权申诉
      • 1.电子资料成功下载后不支持退换,如发现资料有内容错误问题请联系客服,如若属实,我们会补偿您的损失
      • 2.压缩包下载后请先用软件解压,再使用对应软件打开;软件版本较低时请及时更新
      • 3.资料下载成功后可在60天以内免费重复下载
      版权申诉
      若您为此资料的原创作者,认为该资料内容侵犯了您的知识产权,请扫码添加我们的相关工作人员,我们尽可能的保护您的合法权益。
      入驻教习网,可获得资源免费推广曝光,还可获得多重现金奖励,申请 精品资源制作, 工作室入驻。
      版权申诉二维码
      初中化学人教版(2024)九年级上册(2024)电子课本 新教材

      课题2 碳的氧化物

      版本: 人教版(2024)

      年级: 九年级上册(2024)

      切换课文
      • 同课精品
      • 所属专辑91份
      • 课件
      • 教案
      • 试卷
      • 学案
      • 更多
      欢迎来到教习网
      • 900万优选资源,让备课更轻松
      • 600万优选试题,支持自由组卷
      • 高质量可编辑,日均更新2000+
      • 百万教师选择,专业更值得信赖
      微信扫码注册
      手机号注册
      手机号码

      手机号格式错误

      手机验证码 获取验证码 获取验证码

      手机验证码已经成功发送,5分钟内有效

      设置密码

      6-20个字符,数字、字母或符号

      注册即视为同意教习网「注册协议」「隐私条款」
      QQ注册
      手机号注册
      微信注册

      注册成功

      返回
      顶部
      添加客服微信 获取1对1服务
      微信扫描添加客服
      Baidu
      map