小学语文人教部编版三年级下册小虾评优课习题课件ppt
展开SUYANGFENXI
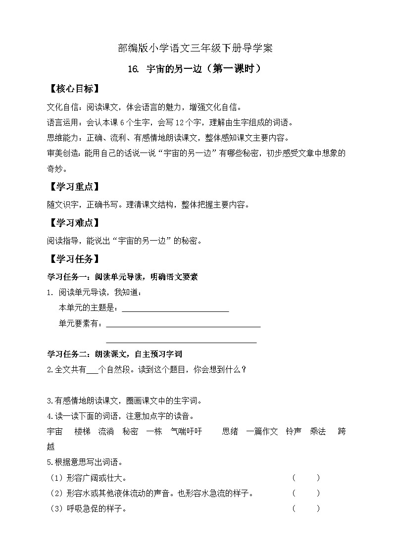
文化自信:阅读课文,体会语言的魅力,增强文化自信。 语言运用:会认本课6个生字,会写12个字,理解由生字组成的词语。思维能力:正确、流利、有感情地朗读课文,整体感知课文主要内容。审美创造:能用自己的话说一说“宇宙的另一边”有哪些秘密,初步感受文章中想象的奇妙。
随文识字,正确书写。理清课文结构,整体把握主要内容。
阅读指导,能说出“宇宙的另一边”的秘密。
DANYUANZHUTI
◎走进想象的世界,感受想象的神奇。◎发挥想象写故事,创造自己的想象世界。
XUEXIXINZHI
看着浩瀚无垠的宇宙星空,说说你了解的和想到的。
1.形容呼吸急促,大声喘气。( )2.广大,漫无边际。( )3.思想的头绪;思路。( )4.像织布的梭子来回活动,形容来往频繁。( )
1.请同学按照正确的姿势习字本上描红、临写三个生字。2.看准每个字在田字格里的位置。3.看清每个字的结构,放慢速度。4.严格按笔顺描写。
再读课文 整体感知
1.本文有___个自然段。想象“加法和乘法”的内容 分别在第___、___自然段。
2.文中的“我”指的是___________。
3.思考:课文中“宇宙的另一边”有哪些秘密?
1.是宇宙这一边的倒影。
2.有个一样的“我”,做着和“我”相反的事情。
3.雪是夏天下的,太阳从西边升起。
5.这一边上语文课,另一边上数学课。
2.了解童话故事的体裁特点。
3.了解文中“宇宙的另一边”的秘密: __________________________________。
4.交流:阅读课文,有话想说__________。
1.积累运用本课识记的生字新词。
宇宙的另一边,是这一边的倒影
DABIAOXUNLIAN
流淌(shàng tǎng )
一栋(dōng dòng )
秘密( bì mì )
思绪(xù zhě )
篇章(piān biǎn)
气喘吁吁(yú xū)
流( ) ( )下 ( )若
ZONGJIEPINGJIA
本节课你学会了什么?你是怎么学会的?
1.朗读课文,抄写本课生字词。
2.思考:课后练习第二题。
教习网(以下简称“本网站”)系属深圳市智学帮科技有限公司(以下简称“本公司”)旗下网站,为维护本公司合法权益,现依据相关法律法规作出如下郑重声明:1.本文件仅用于个人学习、研究,不得用于商业性或盈利性用途,不得侵犯本司及相关权利人的合法权利。一旦发现侵权,本公司将联合司法机关获取相关用户信息并要求侵权者承担相关法律责任。2.本网站上所有原创内容,是本公司依据相关法律法规,安排专项经费运营规划,组织老师创作完成,著作权归属本公司所有。3.经由网站用户上传至本网站的课件、教案、学案、试卷等内容,其作品仅代表作者本人观点,本网站不保证其内容的有效性,凡因本作品引发的任何法律纠纷,均由上传用户承担法律责任,本网站仅有义务协助司法机关了解事实情况。
教习网()专为 K12教育老师提供同步备课资料下载、教学经验学习等服务的互联网教育平台。为了进一步完善网站的资料体系,最大化满足用户的精品资源需求,现诚邀全国各地优秀一线老师加入教习网兼职创作老师团队,参与资源建设,获取高额现金收益。兼职招募详情请看:
教习网诚挚地为各位老师推荐两款免费的朗读小程序,可用于课前预习、课中学习和课后复习,打开微信扫下方二维码即可使用,欢迎分享广大师生使用。
小学语文人教部编版一年级下册动物王国开大会评优课习题ppt课件: 这是一份小学语文人教部编版一年级下册<a href="/yw/tb_c128370_t3/?tag_id=26" target="_blank">动物王国开大会评优课习题ppt课件</a>,文件包含核心素养部编版语文一年级下册-16动物王国开大会第1课时课件pptx、核心素养部编版语文一年级下册-16动物王国开大会第1课时教学设计含反思docx、核心素养部编版语文一年级下册-16动物王国开大会第1课时分层作业含答案docx、核心素养部编版语文一年级下册-16动物王国开大会第1课时导学案docx等4份课件配套教学资源,其中PPT共43页, 欢迎下载使用。
小学语文人教部编版二年级下册雷雨优秀习题课件ppt: 这是一份小学语文人教部编版二年级下册<a href="/yw/tb_c139538_t3/?tag_id=26" target="_blank">雷雨优秀习题课件ppt</a>,文件包含核心素养部编版语文二年级下册-16雷雨第2课时课件pptx、核心素养部编版语文二年级下册-16雷雨第2课时教案含反思docx、核心素养部编版语文二年级下册-16雷雨第2课时分层作业含答案docx、核心素养部编版语文二年级下册-16雷雨第2课时学案有答案doc等4份课件配套教学资源,其中PPT共45页, 欢迎下载使用。
小学语文人教部编版二年级下册雷雨完美版习题课件ppt: 这是一份小学语文人教部编版二年级下册<a href="/yw/tb_c139538_t3/?tag_id=26" target="_blank">雷雨完美版习题课件ppt</a>,文件包含核心素养部编版语文二年级下册-16雷雨第1课时课件pptx、核心素养部编版语文二年级下册-16雷雨第1课时教案含反思docx、核心素养部编版语文二年级下册-16雷雨第1课时分层作业含答案docx、核心素养部编版语文二年级下册-16雷雨第1课时学案有答案doc等4份课件配套教学资源,其中PPT共49页, 欢迎下载使用。

