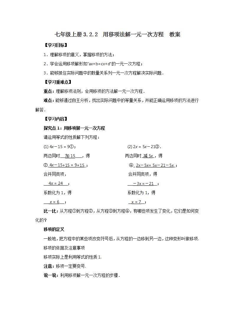
人教版七年级上册3.2 解一元一次方程(一)----合并同类项与移项评优课ppt课件
展开七年级上册3.2.2 用移项法解一元一次方程 分层练习
【基础篇】
一、选择题
1.方程2x-1=3x+2的解为( )
A.x=1 B.x=-1 C.x=3 D.x=-3
2.解方程4x-2=3-x的步骤是( )
①合并同类项,得5x=5;②移项,得4x+x=3+2;③系数化为1,得x=1.
A.①②③ B.③②① C.②①③ D.③①②
3.若方程3x+5=11的解也是方程6x+3a=22的解,则a为( )
A. B. C.10 D.3
4.某同学在解方程5x-1=■x+3时,把■处的数字看错了,解得x=-,则该同学把■看成了( )
A.3 B.- C.-8 D.8
二、填空题
5.湖园中学学生志愿服务小组在“三月学雷锋”活动中,购买了一批牛奶到敬老院慰问老人.如果送给每位老人2盒牛奶,那么剩下16盒;如果送给每位老人3盒牛奶,那么正好送完.设敬老院有x位老人,依题意可列方程为________.
6.已知关于x的方程x-3a=+3的解是4,则a=________.
7.如果5m+与m+互为相反数,那么m的值为________.
三、解答题
8.解下列方程:
(1)2x-19=7x+6; (2)x-2=x+; (3)-5x+6+7x=1+2x-3+8x.
【能力篇】
9.清明节期间,七(1)班全体同学分成若干小组到革命传统教育基地缅怀先烈,若每小组7人,则余下3人;若每小组8人,则少5人.该班共有多少名同学?
【拔高篇】
10.当m为何值时,关于x的方程4x-2m=3x+1的解是x=2x-3m
的解的2倍?
参考答案
1.D
2.C
3.A
4.D
5.2x+16=3x
6.-
7.-
8.解:(1)移项,得2x-7x=19+6.合并同类项,得-5x=25.系数化为1,得x=-5.
(2)移项,得x-
x=2+.合并同类项,得x=.系数化为1,得x=5.
(3)移项,得-5x+7x-2x-8x=1-3-6.合并同类项,得-8x=-8.系数化为1,得x=1.
9.解:设一共分为x个小组.
由题意得7x+3=8x-5.
解得x=8.
则7x+3=7×8+3=59.
答:该班共有59名同学.
10.解:因为关于x的方程x=2x-3m的解为x=3m,
所以关于x的方程4x-2m=3x+1的解是x=6m.
将x=6m代入4x-2m=3x+1,得24m-2m=18m+1.
移项、合并同类项,得4m=1.
所以m=.
初中数学人教版七年级上册3.2 解一元一次方程(一)----合并同类项与移项多媒体教学课件ppt: 这是一份初中数学人教版七年级上册3.2 解一元一次方程(一)----合并同类项与移项多媒体教学课件ppt,共28页。PPT课件主要包含了逐点学练,本节小结,作业提升,本节要点,学习流程,知识点,合并同类项,系数化为1,解x=1等内容,欢迎下载使用。
数学七年级上册3.2 解一元一次方程(一)----合并同类项与移项集体备课课件ppt: 这是一份数学七年级上册3.2 解一元一次方程(一)----合并同类项与移项集体备课课件ppt,共17页。PPT课件主要包含了智力大比拼,号5y2x,号abc,把同类项连线,你有什么收获等内容,欢迎下载使用。
初中数学人教版七年级上册3.2 解一元一次方程(一)----合并同类项与移项图片ppt课件: 这是一份初中数学人教版七年级上册3.2 解一元一次方程(一)----合并同类项与移项图片ppt课件,共16页。PPT课件主要包含了★所含字母相同,★与字母顺序无关,★与系数无关,号-x2,号abc2,号5ab,号-2yx2,号103c2ba,号-1,号x2等内容,欢迎下载使用。

