高中数学人教A版 (2019)必修 第一册5.7 三角函数的应用导学案
展开1.会用三角函数模型解决一些具有周期变化规律的实际问题.
2.能将某些实际问题抽象为三角函数模型.
1.三角函数模型的作用
三角函数作为描述现实世界中周期现象的一种数学模型,可以用来研究很多问题,在刻画周期变化规律、预测未来等方面发挥重要作用.
2.用函数模型解决实际问题的一般步骤
收集数据→画散点图→选择函数模型→求解函数模型→检验.
判断正误(正确的打“√”,错误的打“×”)
(1)在解决实际问题时,利用收集的数据作散点图,可精确估计函数模型.( )
(2)若函数y=asinx+1在x∈[0,2π]上有两个不同零点,则实数a的取值范围是a∈[-1,1].( )
(3)已知某一天从4~16时的温度变化曲线近似满足函数y=10sineq \b\lc\(\rc\)(\a\vs4\al\c1(\f(π,8)x-\f(5,4)π))+20,x∈[4,16],则该地区在这一时段的温差为20℃.( )
[答案] (1)× (2)× (3)×
题型一 三角函数在物理中的应用
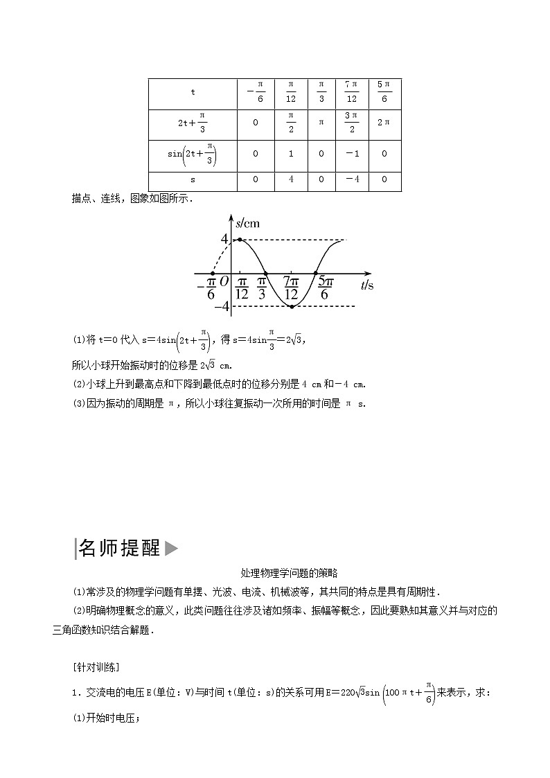
【典例1】 已知弹簧上挂着的小球做上下振动时,小球离开平衡位置的位移s(cm)随时间t(s)的变化规律为s=4sineq \b\lc\(\rc\)(\a\vs4\al\c1(2t+\f(π,3))),t∈[0,+∞).用“五点法”作出这个函数的简图,并回答下列问题:
(1)小球在开始振动(t=0)时的位移是多少?
(2)小球上升到最高点和下降到最低点时的位移分别是多少?
(3)经过多长时间小球往复振动一次?
[思路导引] 画出函数图象,再求解.
[解] 列表如下,
描点、连线,图象如图所示.
(1)将t=0代入s=4sineq \b\lc\(\rc\)(\a\vs4\al\c1(2t+\f(π,3))),得s=4sineq \f(π,3)=2eq \r(3),
所以小球开始振动时的位移是2eq \r(3) cm.
(2)小球上升到最高点和下降到最低点时的位移分别是4 cm和-4 cm.
(3)因为振动的周期是π,所以小球往复振动一次所用的时间是π s.
处理物理学问题的策略
(1)常涉及的物理学问题有单摆、光波、电流、机械波等,其共同的特点是具有周期性.
(2)明确物理概念的意义,此类问题往往涉及诸如频率、振幅等概念,因此要熟知其意义并与对应的三角函数知识结合解题.
[针对训练]
1.交流电的电压E(单位:V)与时间t(单位:s)的关系可用E=220eq \r(3)sineq \b\lc\(\rc\)(\a\vs4\al\c1(100πt+\f(π,6)))来表示,求:
(1)开始时电压;
(2)电压值重复出现一次的时间间隔;
(3)电压的最大值和第一次获得最大值的时间.
[解] (1)当t=0时,E=220eq \r(3)sineq \f(π,6)=110eq \r(3) V.
(2)电压值重复出现一次的时间间隔
T=eq \f(2π,100π)=eq \f(1,50) s.
(3)电压的最大值为220eq \r(3) V.
第一次获得最大值的时间为
100πt+eq \f(π,6)=eq \f(π,2),即t=eq \f(1,300) s.
题型三 三角函数在实际生活中的应用
【典例2】 某港口水深y(米)是时间t(0≤t≤24,单位:小时)的函数,下面是水深数据:
据上述数据描成的曲线如图所示,经拟合,该曲线可近似的看成正弦函数模型y=Asinωt+B的图象.
(1)试根据数据表和曲线,求出y=Asinωt+B的解析式;
(2)一般情况下,船舶航行时船底与海底的距离不小于4.5米是安全的,如果某船的吃水度(船底与水面的距离)为7米,那么该船在什么时间段能够安全进港?若该船欲当天安全离港,它在港内停留的时间最多不能超过多长时间?(忽略离港所用的时间)
[思路导引] (1)根据所给水深数据,求出解析式;(2)由三角不等式求解.
[解] (1)从拟合的曲线可知,函数y=Asinωt+B的一个周期为12小时,因此ω=eq \f(2π,T)=eq \f(π,6).又ymin=7,ymax=13,
∴A=eq \f(1,2)(ymax-ymin)=3,
B=eq \f(1,2)(ymax+ymin)=10.
∴函数的解析式为y=3sineq \f(π,6)t+10(0≤t≤24).
(2)由题意,得水深y≥4.5+7,
即y=3sineq \f(π,6)t+10≥11.5,t∈[0,24],
∴sineq \f(π,6)t≥eq \f(1,2),
eq \f(π,6)t∈eq \b\lc\[\rc\](\a\vs4\al\c1(2kπ+\f(π,6),2kπ+\f(5π,6))),k=0,1,
∴t∈[1,5]或t∈[13,17],
所以,该船在1∶00至5∶00或13∶00至17∶00能安全进港.
若欲于当天安全离港,它在港内停留的时间最多不能超过16小时.
解三角函数应用问题的基本步骤
[针对训练]
2.通常情况下,同一地区一天的温度随时间变化的曲线接近函数y=Asin(ωx+φ)+b的图象.2018年2月下旬某地区连续几天最高温度都出现在14时,最高温度为14℃;最低温度出现在凌晨2时,最低温度为零下2℃.
(1)求出该地区该时段的温度函数y=Asin(ωx+φ)+b(A>0,ω>0,|φ|<π,x∈[0,24))的表达式;
(2)29日上午9时某高中将举行期末考试,如果温度低于10℃,教室就要开空调,请问届时学校后勤应该开空调吗?
[解] (1)由题意知eq \b\lc\{\rc\ (\a\vs4\al\c1(A+b=14,,-A+b=-2,))解得eq \b\lc\{\rc\ (\a\vs4\al\c1(A=8,,b=6,))
易知eq \f(T,2)=14-2,所以T=24,所以ω=eq \f(π,12),
易知8sineq \b\lc\(\rc\)(\a\vs4\al\c1(\f(π,12)×2+φ))+6=-2,
即sineq \b\lc\(\rc\)(\a\vs4\al\c1(\f(π,12)×2+φ))=-1,
故eq \f(π,12)×2+φ=-eq \f(π,2)+2kπ,k∈Z,
又|φ|<π,得φ=-eq \f(2π,3),
所以y=8sineq \b\lc\(\rc\)(\a\vs4\al\c1(\f(π,12)x-\f(2π,3)))+6(x∈[0,24)).
(2)当x=9时,y=8sineq \b\lc\(\rc\)(\a\vs4\al\c1(\f(π,12)×9-\f(2π,3)))+6=8sineq \f(π,12)+6<8sineq \f(π,6)+6=10.
所以届时学校后勤应该开空调.
课堂归纳小结
1.三角函数模型是研究周期现象最重要的数学模型.三角函数模型在研究物理、生物、自然界中的周期现象(运动)有着广泛的应用.
2.三角函数模型构建的步骤
(1)收集数据,观察数据,发现是否具有周期性的重复现象.
(2)制作散点图,选择函数模型进行拟合.
(3)利用三角函数模型解决实际问题.
(4)根据问题的实际意义,对答案的合理性进行检验.
1.如图所示,单摆离开平衡位置O的位移s(单位:cm)和时间t(单位:s)的函数关系为s=6sineq \b\lc\(\rc\)(\a\vs4\al\c1(2πt+\f(π,6))),则单摆在摆动时,从最右边到最左边的时间为( )
A.2 s B.1 s
C.eq \f(1,2) s D.eq \f(1,4) s
[解析] 因为T=eq \f(2π,2π)=1,所以从最右边到左边的时间为半个周期,即eq \f(1,2) s,故选C.
[答案] C
2.已知某人的血压满足函数解析式f(t)=24sin(160πt)+115.其中f(t)为血压(mmHg),t为时间(min),则此人每分钟心跳的次数为( )
A.60 B.70 C.80 D.90
[解析] 由题意可得频率f=eq \f(1,T)=eq \f(160π,2π)=80(次/分),所以此人每分钟心跳的次数是80.
[答案] C
3.如图表示电流I与时间t的关系I=Asin(ωt+φ)(A>0,ω>0)在一个周期内的图象,则该函数的解析式为( )
A.I=300sineq \b\lc\(\rc\)(\a\vs4\al\c1(50πt+\f(π,3)))
B.I=300sineq \b\lc\(\rc\)(\a\vs4\al\c1(50πt-\f(π,3)))
C.I=300sineq \b\lc\(\rc\)(\a\vs4\al\c1(100πt+\f(π,3)))
D.I=300sineq \b\lc\(\rc\)(\a\vs4\al\c1(100πt-\f(π,3)))
[解析] 由图象得周期T=2eq \b\lc\(\rc\)(\a\vs4\al\c1(\f(1,150)+\f(1,300)))=eq \f(1,50),最大值为300,图象经过点eq \b\lc\(\rc\)(\a\vs4\al\c1(\f(1,150),0)),则ω=eq \f(2π,T)=100π,A=300,
∴I=300sin(100πt+φ).
∴0=300sineq \b\lc\(\rc\)(\a\vs4\al\c1(100π×\f(1,150)+φ)).
∴sineq \b\lc\(\rc\)(\a\vs4\al\c1(\f(2π,3)+φ))=0.取φ=eq \f(π,3),
∴I=300sineq \b\lc\(\rc\)(\a\vs4\al\c1(100πt+\f(π,3))).
[答案] C
4.某城市一年中12个月的平均气温与月份的关系可近似地用三角函数y=a+Acseq \b\lc\[\rc\](\a\vs4\al\c1(\f(π,6)x-6))(x=1,2,3,…,12)来表示,已知6月份的月平均气温最高,为28℃,12月份的月平均气温最低,为18℃,则10月份的平均气温值为________℃.
[解析] 由题意可知A=eq \f(28-18,2)=5,a=eq \f(28+18,2)=23.从而y=5cseq \b\lc\[\rc\](\a\vs4\al\c1(\f(π,6)x-6))+23.故10月份的平均气温值为y=5cseq \b\lc\(\rc\)(\a\vs4\al\c1(\f(π,6)×4))+23=20.5.
[答案] 20.5
课后作业(五十六)
复习巩固
一、选择题
1.电流I(A)随时间t(s)变化的关系是I=3sin100πt,t∈[0,+∞),则电流I变化的周期是( )
A.eq \f(1,50) B.50 C.eq \f(1,100) D.100
[解析] T=eq \f(2π,100π)=eq \f(1,50).
[答案] A
2.一根长l cm的线,一端固定,另一端悬挂一个小球,小球摆动时离开平衡位置的位移s(cm)与时间t(s)的函数关系式是s=3cseq \b\lc\(\rc\)(\a\vs4\al\c1(\r(\f(g,l))t+\f(π,3))),其中g是重力加速度,当小球摆动的周期是1 s时,线长l等于( )
A.eq \f(g,π) B.eq \f(g,2π) C.eq \f(g,π2) D.eq \f(g,4π2)
[解析] T=eq \f(2π,\r(\f(g,l)))=1,∴2π=eq \r(\f(g,l)),∴l=eq \f(g,4π2),故选D.
[答案] D
3.稳定房价是我国实施宏观调控的重点,国家出台的一系列政策已对各地的房地产市场产生了影响,某市房地产中介对本市一楼盘的房价作了统计与预测:发现每个季度的平均单价y(每平方米的价格,单位:元)与第x季度之间近似满足:y=500sin(ωx+φ)+9500(ω>0),已知第一、二季度平均单价如下表所示:
则此楼盘在第三季度的平均单价大约是( )
A.10000元 B.9500元
C.9000元 D.8500元
[解析] 因为y=500sin(ωx+φ)+9500(ω>0),所以当x=1时,500sin(ω+φ)+9500=10000;当x=2时,500sin(2ω+φ)+9500=9500,所以ω可取eq \f(3π,2),φ可取π,即y=500sineq \b\lc\(\rc\)(\a\vs4\al\c1(\f(3π,2)x+π))+9500,当x=3时,y=9000.
[答案] C
4.据市场调查,某种商品一年内每件出厂价在7千元的基础上,按月呈f(x)=Asin(ωx+φ)+beq \b\lc\(\rc\)(\a\vs4\al\c1(A>0,ω>0,|φ|<\f(π,2)))的模型波动(x为月份),已知3月份达到最高价9千元,7月份价格最低为5千元,根据以上条件可确定f(x)的解析式为( )
A.f(x)=2sineq \b\lc\(\rc\)(\a\vs4\al\c1(\f(π,4)x-\f(π,4)))+7(1≤x≤12,x∈N*)
B.f(x)=9sineq \b\lc\(\rc\)(\a\vs4\al\c1(\f(π,4)x-\f(π,4)))(1≤x≤12,x∈N*)
C.f(x)=2eq \r(2)sineq \f(π,4)x+7(1≤x≤12,x∈N*)
D.f(x)=2sineq \b\lc\(\rc\)(\a\vs4\al\c1(\f(π,4)x+\f(π,4)))+7(1≤x≤12,x∈N*)
[解析] 令x=3可排除D,令x=7可排除B,由A=eq \f(9-5,2)=2可排除C;或由题意,可得A=eq \f(9-5,2)=2,b=7,周期T=eq \f(2π,ω)=2×(7-3)=8,∴ω=eq \f(π,4).
∴f(x)=2sineq \b\lc\(\rc\)(\a\vs4\al\c1(\f(π,4)x+φ))+7.
∵当x=3时,y=9,
∴2sineq \b\lc\(\rc\)(\a\vs4\al\c1(\f(3π,4)+φ))+7=9,
即sineq \b\lc\(\rc\)(\a\vs4\al\c1(\f(3π,4)+φ))=1.
∵|φ|
[答案] A
5.如图所示为一简谐运动的图象,则下列判断正确的是( )
A.该质点的振动周期为0.7 s
B.该质点的振幅为-5 cm
C.该质点在0.1 s和0.5 s时的振动速度最大
D.该质点在0.3 s和0.7 s时的加速度为零
[解析] 该质点的振动周期为T=2×(0.7-0.3)=0.8(s),故A是错误的;该质点的振幅为5 cm,故B是错误的;该质点在0.1 s和0.5 s时的振动速度是零,所以C是错误的.故选D.
[答案] D
二、填空题
6.如图某港口一天6时到18时的水深变化曲线近似满足函数y=3sineq \b\lc\(\rc\)(\a\vs4\al\c1(\f(π,6)x+φ))+k.据此函数可知,这段时间水深(单位:m)的最大值为________m.
[解析] 由题图可知-3+k=2,k=5,
y=3sineq \b\lc\(\rc\)(\a\vs4\al\c1(\f(π,6)x+φ))+5,∴ymax=3+5=8.
[答案] 8
7.一半径为6米的水轮如图,水轮圆心O距离水面3米,已知水轮每分钟转动4圈,水轮上点P从水中浮现时开始到其第一次达到最高点的用时为________秒.
[解析] 过O作水平线的垂线,垂足为Q,由已知可得:OQ=3,OP=6,则cs∠POQ=eq \f(1,2),即∠POQ=60°,则水轮上点P从水中浮现时开始到其第一次达到最高点要旋转120°,即eq \f(1,3)个周期,又由水轮每分钟转动4圈,可知周期是15秒,故用时为15×eq \f(1,3)=5秒.
[答案] 5
8.如图所示的图象显示的是相对平均海平面的某海湾的水面高度y(m)在某天24小时内的变化情况,则水面高度y关于从夜间0时开始的时间x的函数关系式为________,x∈[0,24].
[解析] 将其看成y=Asin(ωx+φ)的图象,由图象知,A=6,T=12,∴ω=eq \f(2π,T)=eq \f(π,6).将(6,0)看成函数图象的第一个特殊点,则eq \f(π,6)×6+φ=0,∴φ=-π.∴函数关系式为y=6sineq \b\lc\(\rc\)(\a\vs4\al\c1(\f(π,6)x-π))=-6sineq \f(π,6)x.
[答案] y=-6sineq \f(π,6)x
三、解答题
9.已知某海滨浴场海浪的高度y(米)是时间t(0≤t≤24,单位小时)的函数,记作:y=f(t),下表是某日各时的浪高数据:
经长期观测,y=f(t)的曲线可近似地看成是函数y=Acsωt+b.
(1)根据以上数据,求函数y=Acsωt+b的最小正周期T、振幅A及函数表达式;
(2)依据规定,当海浪高度高于1米时才对冲浪爱好者开放,请根据(1)的结论,判断一天内的上午8∶00至晚上20∶00之间,有多少时间可供冲浪者进行运动?
[解] (1)由表中数据,知周期T=12.∴ω=eq \f(2π,T)=eq \f(2π,12)=eq \f(π,6).
由t=0,y=1.5,得A+b=1.5,
由t=3,y=1.0,得b=1.0,
∴A=0.5,b=1,∴振幅为eq \f(1,2),∴y=eq \f(1,2)cseq \f(π,6)t+1.
(2)由题知,当y>1时才可对冲浪者开放,
∴eq \f(1,2)cseq \f(π,6)t+1>1,∴cseq \f(π,6)t>0.
∴2kπ-eq \f(π,2)
得0≤t<3或9
综合运用
10.有一冲击波,其波形为函数y=-sineq \f(πx,2)的图象,若其在区间[0,t]上至少有2个波峰,则正整数t的最小值是( )
A.5 B.6 C.7 D.8
[解析] 由y=-sineq \f(πx,2)的图象知,要使在区间[0,t]上至少有2个波峰,必须使区间[0,t]的长度不小于2T-eq \f(T,4)=eq \f(7T,4),
即t≥eq \f(7,4)·eq \f(2π,|ω|)=eq \f(7,4)·eq \f(2π,\f(π,2))=7.故选C.
[答案] C
11.动点A(x,y)在圆x2+y2=1上绕坐标原点沿逆时针方向匀速旋转,12秒旋转一周.已知当时间t=0时,点A的坐标是eq \b\lc\(\rc\)(\a\vs4\al\c1(\f(1,2),\f(\r(3),2))),则当0≤t≤12时,动点A的纵坐标y关于t(单位:秒)的函数的单调递增区间是( )
A.[0,1] B.[1,7]
C.[7,12] D.[0,1]和[7,12]
[解析] 由已知可得该函数具有周期性,其周期T=12,不妨设该函数为y=asin(ωx+φ),(A>0,ω>0),∴ω=eq \f(2π,T)=eq \f(π,6).
又∵当t=0时,Aeq \b\lc\(\rc\)(\a\vs4\al\c1(\f(1,2),\f(\r(3),2))),∴y=sineq \b\lc\(\rc\)(\a\vs4\al\c1(\f(π,6)t+\f(π,3))),t∈[0,12].可解得函数的单调递增区间是[0,1]和[7,12].
[答案] D
12.如图所示,一个单摆以OA为始边,OB为终边的角θ(-π<θ<π)与时间t(s)满足函数关系式θ=eq \f(1,2)sineq \b\lc\(\rc\)(\a\vs4\al\c1(2t+\f(π,2))),t∈[0,+∞),则当t=0时,角θ的大小及单摆频率是________.
[解析] 当t=0时,θ=eq \f(1,2)sineq \f(π,2)=eq \f(1,2),由函数解析式易知单摆周期为eq \f(2π,2)=π,故单摆频率为eq \f(1,π).
[答案] eq \f(1,2),eq \f(1,π)
13.如图为一个缆车示意图,该缆车半径为4.8 m,圆上最低点与地面距离为0.8 m,60秒转动一圈,图中OA与地面垂直,以OA为始边,逆时针转动θ角到OB,设B点与地面距离为h.
(1)求h与θ之间的函数关系式;
(2)设从OA开始转动,经过t秒后到达OB;求h与t之间的函数解析式,并求缆车第一次到达最高点时用的最少时间是多少?
[解] (1)以圆心O为原点,建立如图所示的坐标系,则以Ox为始边,OB为终边的角为θ-eq \f(π,2).
故B点坐标为eq \b\lc\(\rc\)(\a\vs4\al\c1(4.8cs\b\lc\(\rc\)(\a\vs4\al\c1(θ-\f(π,2))),4.8sin\b\lc\(\rc\)(\a\vs4\al\c1(θ-\f(π,2))))).
∴h=5.6+4.8sineq \b\lc\(\rc\)(\a\vs4\al\c1(θ-\f(π,2))),θ∈[0,+∞).
(2)点A在圆上转动的角速度是eq \f(π,30),
故t秒转过的弧度数为eq \f(π,30)t,
∴h=5.6+4.8sineq \b\lc\(\rc\)(\a\vs4\al\c1(\f(π,30)t-\f(π,2))),
t∈[0,+∞).
到达最高点时,h=10.4 m.
由sineq \b\lc\(\rc\)(\a\vs4\al\c1(\f(π,30)t-\f(π,2)))=1.
得eq \f(π,30)t-eq \f(π,2)=eq \f(π,2),∴t=30.
∴缆车到达最高点时,用的时间最少为30秒.
t
-eq \f(π,6)
eq \f(π,12)
eq \f(π,3)
eq \f(7π,12)
eq \f(5π,6)
2t+eq \f(π,3)
0
eq \f(π,2)
π
eq \f(3π,2)
2π
sineq \b\lc\(\rc\)(\a\vs4\al\c1(2t+\f(π,3)))
0
1
0
-1
0
s
0
4
0
-4
0
t(小时)
0
3
6
9
12
15
18
21
24
y(米)
10.0
13.0
9.9
7.0
10.0
13.0
10.1
7.0
10.0
x
1
2
3
y
10000
9500
?
t(时)
0
3
6
9
12
15
18
21
24
y(米)
1.5
1.0
0.5
1.0
1.5
1
0.5
0.99
1.5
人教A版 (2019)必修 第一册5.7 三角函数的应用学案: 这是一份人教A版 (2019)必修 第一册5.7 三角函数的应用学案,共20页。
数学人教A版 (2019)5.7 三角函数的应用学案及答案: 这是一份数学人教A版 (2019)5.7 三角函数的应用学案及答案,共15页。
高中数学人教A版 (2019)必修 第一册5.7 三角函数的应用精品学案: 这是一份高中数学人教A版 (2019)必修 第一册5.7 三角函数的应用精品学案,共4页。

