高中人教版 (新课标)第三章 有机化合物第三节 生活中两种常见的有机物教案
展开第三节 生活中两种常见的有机物
(第1课时)
教学过程
【多多媒体】
1.白日放歌须纵 ,青春作伴好还乡。
2.明月几时有,把 问青天。
3.借问 何处有,牧童摇指杏花村。
4. 何以解忧,唯有 。 (把酒相关的词语空出,由学生填写)
师:古往今来无数咏叹酒的诗篇都证明酒是一种奇特而富有魅力的饮料。
多媒体:杜康酒的由来
多媒体录音:相传杜康酒就是偶然将饭菜到入竹筒,泥土封住后,形成的。酒经过几千年的发展。在酿酒技术提高的同时,也形成了我国博大精深的酒文化。中国的酒文化源远流长,古往今来传颂着许多与酒有关的诗歌和故事。
师:此时此刻你想起了哪些美妙的诗句?
生:举杯邀明月,对影成三人。醉卧沙场君莫笑,古来征战几人回。葡萄美酒夜光杯,欲饮琵琶马上催等
师:那么你知道酒的主要成分是什么?
【多多媒体】酒是多种化学成份的混合物,酒精是其主要成份,酒精的学名是乙醇,啤酒中乙醇含量为3-5%,葡萄酒含酒精6%~20%,黄酒含酒精8%~15%,一些烈性白酒中含乙醇50-70%。 (均为体积分数)。
师:为什么有的人“千杯万盏皆不醉”,而有的人则“酒不醉人,人自醉”,闻酒就脸红呢?就让我们一起从本堂课开始来慢慢解开其“醉人的笑容”吧!
探索练习1:某有机物中只含C、H、O三种元素,其蒸气的密度是同温同压下H2的23倍,2.3克该物质完全燃烧后生成0.1摩尔CO2和27克H2O,求该化合物的分子式? (学生分组训练,对照讨论结果)
小结:分子式 C2H6O
启发思考:根据C、H、O元素在有机物中的价键特征,你能否推测乙醇具有可能的结构简式呢?(学生讨论练习,分组汇报结果,教师总结):
设问:这两种结构哪种表现乙醇分子呢?如何通过简单的实验来证实,常见无机物中含有-OH基团的物质(如H2O,H2SO4等),它们常有哪些典型性质呢?
实验探究2:将一小粒金属钠投入无水乙醇中,观察现象。
演示实验:
观察现象
解析:钠与乙醇反应能产生气体,那此气体是什么?如何检验?
收集产生的气体,检验其是否可燃烧产生蓝色火焰。
这样检验就能证明产生的气体肯定是H2吗?
点燃后依次用干燥洁净的小烧杯和蘸有澄清石灰水的小烧杯罩在火焰
上方,看是否有水珠和变浑浊现象。
现象:
有气体放出,能燃烧,火焰呈淡蓝色,烧杯壁有水滴,加石灰水不变浑浊。
数据处理:
1摩尔无水乙醇与足量钠反应时收集到H2 11.2升(已换成STP)
探究3:乙醇与钠反应产生氢气的H是来自于乙醇分子结构中的哪一部分?
根据事实证明乙醇结构是(I)式,那么你能否根据其它事实证明C-H中的氢不能置换呢?
师点拨:金属钠保存在什么物质中——煤油
生:煤油是各种低级烃的混合物,也就是说,金属钠不是置换出烃中的氢
师:刚才我们推倒过程正是科学家发现乙醇分子结构的过程
视频:乙醇的分子结构视频剪辑(同时展示乙醇的分子结构模型)
师:先展示乙烷的球棍模型,再在一个C—H键之间加一个氧原子球模型,变成乙醇分子的模型。让学生观察后,写出乙醇的分子式、结构式、电子式、结构简式。
[学生活动,教师巡视]指出学生的书写错误。
[板书]一、乙醇的组成和结构
乙醇的分子结构
结构简式:CH3CH2OH或C2H5OH
师:如何看待乙醇的分子结构呢?
生:乙醇分子是由乙基C2H5-和羟基-OH构成的,可看作乙烷分子里的氢原子被羟基所取代的产物,乙醇是衍生物或是水分子中氢原子被乙基取代的产物
[讨论乙醇溶于水是否导电?为什么?
[学生讨论后得出结论]
乙醇溶于水不导电。因为乙醇是非电解质。
师:我们知道,物质的性质主要由官能团-OH决定,那么乙醇有哪些性质首先通过实验来研究有关乙醇的物理性质
二.物理性质
学生实验:观察酒精灯内的酒精,观察色、态、闻气味
(请一名同学总结乙醇的物理性质,其它同学补充)
总结:乙醇俗称酒精。无色透明具有特殊香味的易挥发液体,密度比水小,沸点78.5℃,可与水以任意比互溶。
师:如何检验市场销售的乙醇是否含有水分呢?
走进生活:谁能帮帮我――老王的烦恼(老王几次买到的都是劣质酒精,含水很多,这一次找同学帮助检验酒精的真伪,同学现场表演用无水硫酸铜检验水分存在的实验)。
师:刚才实验中的不纯酒精如何除去水分提纯呢?
生:可以利用蒸馏的方法分离。
三.乙醇的化学性质
师:从刚才的乙醇结构的推倒过程及以前所学的知识,你能推测出乙醇具有哪些典型的化学性质吗?
乙醇与金属钠(活泼金属)反应
(回忆乙醇和钠反应的实验现象,并与以前学习的钠和水反应的实验现象比较)
动画模拟:金属钠与乙醇反应时断键情况(乙醇中羟基中的O-H键断裂)
师:你能否完成本实验涉及的化学方程式呢?与钠和水反应的实验现象比较,你能够得到什么结论?(学生讨论)
生: 2CH3CH2OH + 2Na →2CH3CH2ONa + H2↑
生:此反应类似于钠与水的反应,故乙醇又可以看作是水分子里的氢原子被乙基取代的产物,根据实验现象可以比较出乙醇与钠反应不如水与钠反应激烈,这说明乙醇羟基中的氢原子不如水分子中的氢原子活泼。
探究问题4:根据原电池的构建条件,把乙醇与钠的反应设计成原电池。
(学生讨论展示实验设计方案,互相交流、讨论,教师用多多媒体展示参考实验装置)
乙醇的氧化反应
⑴常用的燃料
图片 乙醇可做燃料
录音材料:燃料乙醇的使用不仅可节省能源,而且可以减少环境污染。巴西等国是推广汽车燃烧乙醇的最早国家,我国燃料乙醇刚起步,2003年投产的吉林60万吨燃料乙醇项目,是国内乙醇生产规模之最。
生: CH3CH2OH+ 3O2 2CO2 +3H2O
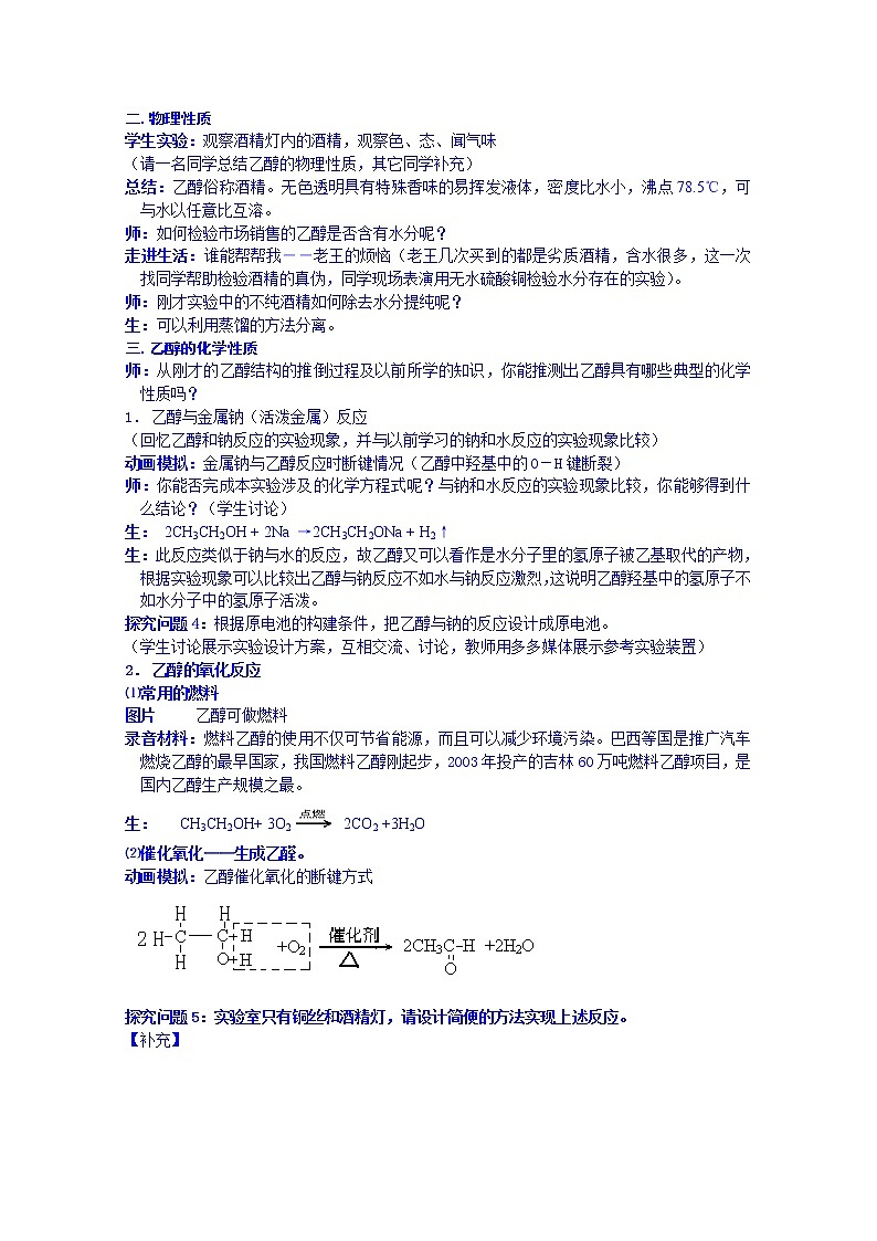
⑵催化氧化——生成乙醛。
动画模拟:乙醇催化氧化的断键方式
探究问题5:实验室只有铜丝和酒精灯,请设计简便的方法实现上述反应。
【补充】
短片:交警查酒后驾车的操作
学生实验: 酒精检测仪原理之一 (乙醇与三氧化铬硫酸溶液的反应)
生:记录反应现象,探讨结论,思考完成方程式。
师:乙醇还可以被酸性高锰酸钾溶液或酸性重铬酸钾溶液反应,直接生成乙酸。
探究问题6:乙醇作为还原剂脱氢而生成乙醛,那么如果改变氧化剂和外界条件,乙醇是否有其他可能的脱氢方式?产物是什么?
讨论 :试写出乙醇各种脱氢方式后产物的结构式:
师:因乙醇性质的多样化,则乙醇在生活中的用途很广泛,它有哪些用途呢?你能否尝试用乙醇的性质来解释呢?
(学生联系实际讨论乙醇的用途)
师:本节课我们认识了乙醇的常见性质,也对酒这种神奇的饮料有了全新的认识,不过我们正处于身体发育的关键阶段,千万不可饮酒。
李白,唐代大诗人,传说他非常爱喝酒,且酒后常诗兴大发,故有“李白斗酒诗百篇”之说。就是说,李白酒喝的越多,写的诗越多。其实喝酒,特别是大量饮酒,能刺激人的神经,使人处于一种不能自已的状态,往往表现为头昏脑胀、醉语连篇,严重者甚至会昏迷、损伤大脑神经,哪里还能写诗!青少年正处于生长发育期,酒精的刺激会影响大脑发育,所以同学们一定不要饮酒,也应该劝告大人少饮酒!
(第2课时)
教学过程
[引言]
师:为何在醋中加少许白酒,醋的味道就会变得芳香且不易变质?厨师烧鱼时常加醋并加点酒,为何这样鱼的味道就变得无腥、香醇、特别鲜美?通过本节课的学习,大家便会知道其中的奥妙。
[板书]第三节两种常见的有机物-----乙酸
一、乙酸
师:乙酸是日常生活中的常见物质,我们饮用的食醋,其主要成分就是乙酸,因此乙酸又叫醋酸,普通醋含醋酸3%~5%,山西陈醋含醋酸7%。下面我们进一步学习乙酸的结构和性质。
[板书]1.分子结构
【讲述】 从以上实验知道乙酸有两个重要化学性质,就是它有酸的通性和能发生酯化反应。为什么乙酸会有这些性质呢?要从结构上来认识。下面我们研究乙酸的分子结构。
师:在初三化学中我们已经学习了乙酸的简单性质,也知道性质决定于结构,请回忆乙酸的结构?
生:乙酸的结构含有甲基(—CH3)和羧基(—COOH)。
【展示】 乙酸分子的比例模型
师:请同学们写出乙酸的结构式、结构简式和分子式。(一位同学到黑板上写。)
生:分子式:C2H4O2
结构简式:CH3COOH
官能团:—COOH(羧基)
【讲述】 乙酸分子是由甲基和羧基组成的。羧基是由羰基和羟基相连而成的。这两个基团连在一起,相互影响,结果不再是两个独立的官能团,而成为一个统一的整体。所以羧基表现的性质跟羟基和羰基都不同,而是羧基特有的性质。
师:结合生活知识,请思考乙酸有哪些典型的物理性质呢?
师:展示乙酸样品,让学生观察其颜色、状态,并闻其气味。结合初中所学知识概括出乙酸的重要物理性质及用途。
[板书]2.物理性质及用途
生:乙酸是一种有强烈刺激性气味的无色液体,沸点是117.9℃,熔点是16.6℃,易溶于水和乙醇。乙酸是醋的主要成分之一,醋是用得较多的一种酸性调味品,它能改善和调节人体的新陈代谢。
师:将一瓶纯乙酸和一瓶乙酸的水溶液同时放入冰水浴中,片刻后同时取出,让学生观察现象。
生:[观察实验现象]纯乙酸立即变为冰状固体,而醋酸的水溶液无明显变化。
师:乙酸的熔点是16.6℃,当温度低于16.6℃时,乙酸就凝结成像冰一样的固体,所以无水乙酸又称冰醋酸。
师:[过渡]乙酸的官能团是—COOH,其化学性质主要由羧基(—COOH)决定。乙酸有什么化学性质呢?
[板书]3.化学性质
师:初中学过乙酸有什么重要的化学性质?
生:具有酸的通性。
[板书](1)酸的通性
CH3COOHCH3COO-+H+
师:醋酸是一元弱酸,在水中部分电离生成CH3COO-和H+,那么酸性有哪几方面的表现呢?请看练习。【多媒体】实验设计:根据下列药品设计实验方案证明乙酸的确有酸性
药品:镁粉、NaOH溶液、Na2CO3粉未、Na2SO3粉未、乙酸溶液、酚酞、石蕊。
生:①方案一:往乙酸溶液中加石蕊,使酸碱指示剂变色。
②方案二:往镁粉中加入乙酸溶液,和活动性顺序表中H前金属发生置换反应生成H2。
③方案三:方案四:NaOH溶液与乙酸溶液混和,和碱、碱性氧化物反应。
④往Na2CO3粉未中加入乙酸溶液,和盐反应。
师:下面我们用实验证明醋酸是否具有这些性质。
[实验]学生分组完成上述实验,互相合作,共同讨论乙酸的性质。
师:[引导学生讨论]通过以上实验得出什么结论?
生:醋酸显酸性,根据以上反应确定CH3COOH酸性比H2CO3强,比H2SO3弱。
师:根据此实验我们可以知道家中铝壶内的水垢用食醋浸泡可以除去。那么水垢的成分是什么?请大家写出反应方程式。
生:Mg(OH)2和CaCO3
Mg(OH)2+2CH3COOH====(CH3COO)2Mg+2H2O
CaCO3+2CH3COOH====(CH3COO)2Ca+H2O+CO2↑
师:请大家写出下列方程式
[多媒体]写出下列反应的离子方程式(学生分组练习,先互相检查,再对照答案)
1.乙酸溶液与Fe(OH)3反应
2.乙酸与CuO反应
3.将铁粒投入到乙酸溶液中
4.用乙酸除水垢
生:(学生对照答案)1.2CH3COOH+Ca(OH)2====2CH3COO-+Ca2++2H2O
2.2CH3COOH+CuO====Cu2++2CH3COO-+H2O
3.2CH3COOH+Zn====Zn2++H2↑+2CH3COO-
4.2CH3COOH+CaCO3====Ca2++2CH3COO-+CO2↑+H2O
2CH3COOH+Mg(OH)2====Mg2++2CH3COO-+2H2O
师:[过渡]乙酸除具有酸的通性外,还可以发生酯化反应。
[板书](2)酯化反应
[演示实验]在大试管里加入3mL乙醇、2mL冰醋酸,再缓缓加入2mL浓硫酸,边加边振荡。在另一支试管中加入饱和碳酸钠溶液。按投影片上的装置(制乙酸乙酯的装置)组装好。注意组装顺序,导管口不能伸入饱和碳酸钠液面下。装有碳酸钠的试管里有什么变化?生成新物质的色、态、味怎样?
师:请一位同学讲述看到的现象。
生:[观察现象]饱和Na2CO3溶液的液面上有透明的油状液体产生,并可闻到香味。
[结论]在有浓H2SO4存在、加热的条件下,乙酸与乙醇发生反应,生成无色、透明、不溶于水、有香味的油状液体。
师:这种有香味的油状液体就是乙酸乙酯。该反应为可逆反应。
师:像这种酸和醇起作用,生成酯和水的反应,叫做酯化反应。红葡萄酒储存时间越长,质量越好,原因之一就是因为产生了一种有香味的酯。
【板书】 2.酯化反应
【讲述】 酯化反应是怎样发生的?
【多媒体动画模拟】酯化反应的化学键断裂过程。(同位素示踪法)
师:这个反应有何特征呢?
生:酸脱羟基醇脱氢
师:乙酸分子中羧基上的羟基跟醇分子中羟基上的氢原子结合生成水,其余部分结合生成酯。酸跟醇生成酯时,部分酯发生水解,生成酸和醇。所以,酯化反应是可逆反应,要用可逆符号表示。当正逆方向的反应速率相等时,酯化反应跟水解反应处于平衡状态。
师:在酯化反应中,乙酸最终变成乙酸乙酯。这时乙酸的分子结构发生什么变化?
生:乙酸分子中的羟基被—OC2H5(烷氧基)替换了。
师:酯化反应在常温下反应极慢,一般15年才能达到平衡。怎样能使反应加快呢?
生:使用催化剂。
师:还有其他办法吗?
生:加热。
师:我们做酯化反应的实验时加热、加入浓硫酸。浓硫酸在这里起什么作用?
生:作催化剂。
师:除了作催化剂外,从酯化反应产物考虑,反应中还利用浓硫酸的什么性质?
生:脱水性。
师:所以,浓硫酸在这里既是催化剂又是脱水剂。
师:为什么用来吸收反应生成物的试管里要装饱和碳酸钠溶液?
生:可能因为加热时有一部分乙酸和乙醇被蒸发出来,用碳酸钠溶液吸收它们。因为碳酸钠可以跟乙酸反应,乙醇溶于水。
师:不用饱和碳酸钠溶液而改用水来吸收酯化反应的生成物,会有什么不同的结果?
生:乙酸被碳酸钠溶液吸收时发生反应,生成乙酸钠、二氧化碳和水。溶液没有特殊的气味。用水吸收会生成乙酸溶液。乙酸溶液有刺激性气味。
师:我们在实验中闻到乙酸乙酯的香味,因为饱和碳酸钠溶液吸收乙酸,如果改用水吸收产物,就很难闻到香味。所以,使用饱和碳酸钠,一是为了吸收乙酸,二是乙酸乙酯在无机盐溶液中溶解度减小,容易分层析出。
师:为什么出气导管口不能插入碳酸钠液面下?
生:防止倒吸。
【教学小结】
1.羧基在水溶液中有一部分电离产生H+。
CH3COOHCH3COO-+H+
因此乙酸有酸性,但它只部分电离,所以它是弱酸。
2.羧基上的羟基能被其他原子或原子团取代。在酯化反应中,酸从羧基上脱去羟基。乙酸的化学反应都跟羧基有关,所以羧基是决定乙酸化学性质的官能团。最后,我们看看乙酸的用途。
【板书】 四、乙酸的用途
师:物质的用途都跟性质有关。乙酸有酸性,能生成多种金属乙酸盐,如乙酸锰、乙酸铝。乙酸铝在染色工业中被广泛地用作媒染剂,也可作合成染料的原料。乙酸跟多种低级脂肪醇形成的酯都是喷漆溶剂的主要成分。乙酸跟不饱和醇形成的酯可聚合成高分子化合物,制成纤维。有些酯是香料,如乙酸异戊酯是香蕉精。乙酸经氯化后,得到的一氯乙酸和三氯乙酸是医药和农药的原料。乙酸还能制得乙酸酐,它是重要的化工原料。乙酸的用途极广,因而要研究它的制备,我们将在下节课探讨。
【总结】 本节课通过观察实物和实验,认识乙酸重要的物理、化学性质,还了解酯化反应。通过对乙酸分子结构的解析,我们认识乙酸的化学性质是由羧基决定的。
高中化学人教版 (新课标)必修2第四节 基本营养物质教案: 这是一份高中化学人教版 (新课标)必修2第四节 基本营养物质教案,共8页。教案主要包含了教学评价设计等内容,欢迎下载使用。
人教版 (新课标)必修2第四节 基本营养物质教学设计及反思: 这是一份人教版 (新课标)必修2第四节 基本营养物质教学设计及反思,共2页。
高中化学人教版 (新课标)必修2第三节 生活中两种常见的有机物教案: 这是一份高中化学人教版 (新课标)必修2第三节 生活中两种常见的有机物教案,共2页。

