

初中语文人教部编版(2024)八年级下册(2024)第三单元阅读10 小石潭记教案设计
展开 这是一份初中语文人教部编版(2024)八年级下册(2024)第三单元阅读10 小石潭记教案设计,共5页。
1.语言建构与运用:积累“乐、清、幽、邃”等关键词,梳理“清”的行文脉络,掌握“移步换景”“动静结合”的写景手法,提升文言文解读与表达能力。
2.思维发展与提升:通过品析“清”的多层内涵,探究景物之清与情感之的关联,培养逻辑思辨与深度分析能力。
3.审美鉴赏与创造:感受小石潭“清澄幽美”的意境,体会作者“借景抒情”的艺术魅力,提升古典散文审美素养。
4.文化传承与理解:结合时代背景,领悟古代文人“贬谪文学”中“寄情山水”的精神追求,理解“清”背后的人格坚守与命运感慨。
教学重难点
1. 教学重点:掌握重点文言实词、虚词的含义及用法,理解课文内容,体会作者的写景技巧。
2. 教学难点:理解作者在文中所表达的“乐”与“忧”的复杂情感,领会文中借景抒情的写作手法。
第一课时
导入:“同学们,今天我们要去一个地方。这个地方很偏,要‘伐竹取道’才能到;这个地方很小,小到连名字都没有,只能叫‘小石潭’。但就是这样一个不起眼的地方,有人却为它写了一篇文章,而且一写就成了千古名篇。
这个人是谁?这个地方到底有什么特别?”
(板书:小石潭记 柳宗元)
(一)读通:课文写了什么?
1. 听读,正音
听范读,在书上标出生字读音:篁竹(huáng) 佩环(pèi) 清冽(liè)
坻(chí) 屿(yǔ) 嵁(kān)
参差(cēn cī) 俶尔(chù) 翕忽(xī)
2.自读,疏通文意
①结合注释,疏通全文。教师解答疑难。
②学生自由朗读课文,试着说说:课文写了小石潭的哪些景物?
篁竹、水声、小潭、石底、坻屿嵁岩、青树翠蔓、鱼、日光、溪流、岸势……
3.检查,梳理结构
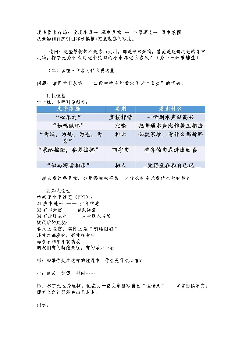
理清作者行踪:发现小谭→ 潭中景物 → 小谭源流→ 谭中氛围
从景物到行踪引出移步换景+定点观察的写法。
追问:这些景物都不是名山大川,都是平常景物,甚至是荒僻之地的寻常之物。柳宗元为什么对这个荒僻的小水潭这么喜欢?(为下一环节铺垫)
(二)读懂·作者为什么爱这里
问题:请同学们从第一、二段中找出能看出作者“喜欢”的词句。
1.找证据
学生找,老师引导归类:
一般人看这些景物,会觉得稀松平常。为什么柳宗元看什么都有趣?
2.知人论世
柳宗元生平速览(PPT):
21岁中进士 —— 少年得志
33岁当大官 —— 春风得意
34岁被贬永州 —— 人生跌入谷底
被贬后的处境:
名义上是官,实际上是“朝廷囚犯”
连住处都没有,寄住在寺庙
母亲不到半年就病故
朋友们有的断绝来往,有的落井下石
师:如果你处在这样的境遇中,你会是什么心情?
生:痛苦、绝望、郁闷……
师:柳宗元也是这样。他在另一篇文章里写自己“恒惴栗”——常常恐惧不安。那怎么办?只能去山里走走。
出示:
“自余为僇人,居是州,恒惴栗。其隙也,则施施而行,漫漫而游。”
师讲解:
“僇人” :罪人
“恒惴栗” :常常恐惧
“施施而行,漫漫而游” :慢慢地走,随意地游。
小结:正因为长时间在山水中行走、观察,柳宗元对自然的感受变得特别敏锐。别人眼里的荒草野竹,在他眼里是有灵性的;别人懒得看的小水潭,他能蹲在那儿看半天。他是大自然的知音 —— 因为热爱,寻常景物也有了灵趣
第二课时
(一)品读:水为什么这么美
问题:第二段写水,却没有出现一个“水”字,你信吗?
1.对比
比较一下,柳宗元的写法有什么不同?
引导发现:
吴均、郦道元都直接写了“水”
柳宗元根本没提“水”,只写鱼和日光
2.品读
老师带读第二段(读一句,品一句):
“潭中鱼可百许头”——鱼有多少?清清楚楚。
“皆若空游无所依”——最妙的一句!鱼好像在空中有游,什么都不靠。为什么能看出“空游”?因为水太清了,清得像不存在一样。
“日光下澈,影布石上”——阳光直照到水底,鱼的影子印在石头上。为什么能看到影子?还是因为水清。
“佁然不动”——呆呆地,一动不动。
“俶尔远逝,往来翕忽”——忽然游走,忽然游回,轻快敏捷。
“似与游者相乐”——好像在和人逗乐。
师:这一段写了鱼的几种状态?
生:两种——静(佁然不动)和动(俶尔远逝,往来翕忽)
小结:这一段没有一个“水”字,但我们处处感受到水的存在。因为只有水极清,才能看到鱼的每一种状态。这种写法叫——
板书:侧面描写
(二)悟读·鱼和人有什么关系
师:作者写鱼,只是在写鱼吗?第二段哪一句最有味道?
预设:皆若空游无所依。
师:飘在空中,什么都不依靠。
联系人生。这句话表面写鱼,实际上和柳宗元自己有关。
他曾经依靠什么?——高官厚禄、政治理想、朋友支持
后来怎么样了?——一夜之间全没了
柳宗元可能会想:如果我当初不依靠这些,是不是就不会这么痛苦?
引导理解:
人依靠什么,就会被什么束缚;依靠得越多,失去时越痛。
这个道理,中国古代的庄子早就说过。庄子认为,真正的自由是“无所待”——什么都不依靠。
板书:无所依 → 真自由
师:鱼“空游无所依”,反而自由自在,想停就停,想游就游。柳宗元从小石潭的鱼身上,看到了自己向往的状态。
这句话的妙处在于:它既是写景,又是说理;既有形象,又有哲理。但哲理念完全藏在形象里,不仔细品根本发现不了。这就是—
板书:哲理隐身于写景之中
相关教案
这是一份初中语文人教部编版(2024)八年级下册(2024)第三单元阅读10 小石潭记教案设计,共5页。
这是一份初中语文小石潭记教案及反思,共5页。教案主要包含了教学目标,重点难点,教学过程等内容,欢迎下载使用。
这是一份初中语文人教部编版(2024)八年级下册(2024)第三单元阅读10 小石潭记教学设计,共5页。教案主要包含了设计依据与理念,教学目标,教学重难点,课时安排与板块设计,教学过程,板书设计,作业设计,设计说明等内容,欢迎下载使用。
- 1.电子资料成功下载后不支持退换,如发现资料有内容错误问题请联系客服,如若属实,我们会补偿您的损失
- 2.压缩包下载后请先用软件解压,再使用对应软件打开;软件版本较低时请及时更新
- 3.资料下载成功后可在60天以内免费重复下载
免费领取教师福利 





.png)




