高中数学人教A版 (2019)必修 第一册3.1 函数的概念及其表示优秀第1课时教案
展开3.1 函数的概念及其表示
3.1.2 函数的表示法
【素养目标】
1.了解函数的三种表示法及各自的优缺点.(数学抽象)
2.尝试作图并从图象上获取有用的信息.(直观想象)
3.会用解析法及图象法表示分段函数.(数学建模)
4.掌握求函数解析式的常见方法.(数学运算)
5.能根据给出的分段函数,研究有关性质.(数据分析)
【学法解读】
1.函数的三种表示方法体现了“式”“表”“图”的不同形态,特别是“式”与“图”的结合,体现了数形结合思想,学习过程中,应注意把它们相互结合,特别要注意加强“式”与“图”的相互转化,学生应从不同的侧面认识函数的本质.
2.学习分段函数时,学生要注意结合实例体会概念,还要注意书写的规范.
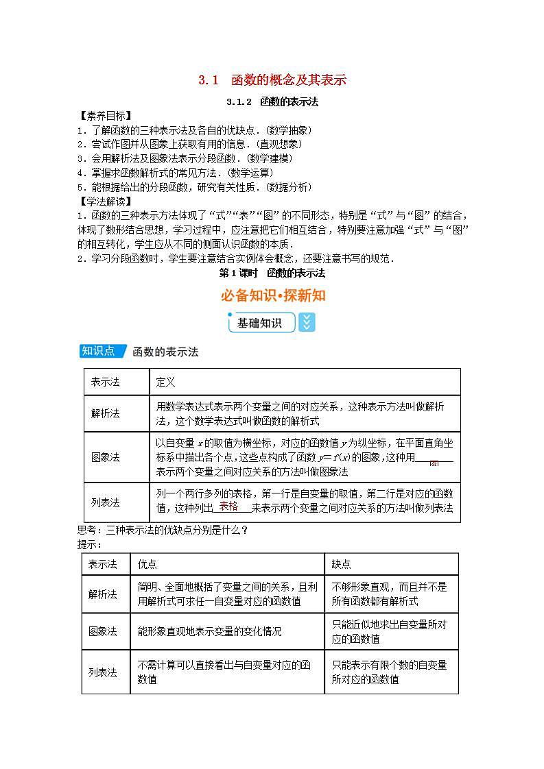
第1课时 函数的表示法
表示法 | 定义 |
解析法 | 用数学表达式表示两个变量之间的对应关系,这种表示方法叫做解析法,这个数学表达式叫做函数的解析式 |
图象法 | 以自变量x的取值为横坐标,对应的函数值y为纵坐标,在平面直角坐标系中描出各个点,这些点构成了函数y=f(x)的图象,这种用________表示两个变量之间对应关系的方法叫做图象法 |
列表法 | 列一个两行多列的表格,第一行是自变量的取值,第二行是对应的函数值,这种列出________来表示两个变量之间对应关系的方法叫做列表法 |
思考:三种表示法的优缺点分别是什么?
提示:
表示法 | 优点 | 缺点 |
解析法 | 简明、全面地概括了变量之间的关系,且利用解析式可求任一自变量对应的函数值 | 不够形象直观,而且并不是所有函数都有解析式 |
图象法 | 能形象直观地表示变量的变化情况 | 只能近似地求出自变量所对应的函数值 |
列表法 | 不需计算可以直接看出与自变量对应的函数值 | 只能表示有限个数的自变量所对应的函数值 |
1.已知,则等于()
A.
B.
C.
D.不确定
答案:
B
解析:
因为,所以.
2.已知函数的图象如图,则的定义域是()
A.
B.
C.
D.
答案:
C
解析:
由图象,知,即.
3.如图,函数的图象是曲线,其中点,,的坐标分别为,,,则的值等于.
答案:
解析:
据图象,知,所以.
4.已知函数,分别由下表给出:
则的值为;当时,.
答案:
解析:
由对应表,知,所以.
由对应表,得,所以.
由对应表,得当时,,
又,所以.
又由对应表,得时,.所以.
题型一 列表法表示函数
例1某商场新进了台彩电,每台售价元,试求售出台数与收款数之间的函数关系,分别用列表法、图象法、解析法表示出来.
[分析]函数的定义域是,值域是,可直接列表、画图表示.分析题意得到表达与关系的解析式,注意定义域.
[解析](1)列表法:
(2)图象法:如图所示:
(3)解析法:,.
[归纳提升] 列表法、图象法和解析法是从三个不同的角度刻画自变量与函数值的对应关系,同一个函数可以用不同的方法表示.在应用三种方法表示函数时要注意:
(1)解析法:必须注明函数的定义域.
(2)列表法:选取的自变量要有代表性,应能反映定义域的特征.
(3)图象法:是否连线.
【对点练习】①某种笔记本的单价是元,买个笔记本需要元,试用函数的三种表示法表示函数.
[解析]这个函数的定义域是数集.
用解析法可将函数表示为,.
用列表法可将函数表示为
用图象发可将函数表示为如图.
题型二与函数图象有关的问题
例2 作出下列函数的图象并求出其值域.
(1),;(2),;
(3),.
[分析]
(1)画函数的图象时首先要注意的是什么?
(2)所给三个函数的大致图象分别是什么形式的?
[解析]
(1)列表:
当时,图象是直线的一部分,观察图象可知,其值域为.
(2)列表
当,图象是反比例函数的一部分,观察图象可知其值域为.
(3)列表
画图象,图象是抛物线在之间的部分.
由图可得函数的值域是.
[归纳提升](1)常见函数图象的特征:
①一次函数是一条直线;
②是与坐标轴无限接近的双曲线;
③是顶点为,对称轴为的抛物线.
(2)作函数图象时应注意以下几点:
①在定义域内作图;
②图象是实线或实点,定义域外的部分有时可用虚线来衬托整个图象;
③要标出某些关键点,例如图象的顶点、端点与坐标轴的交点等.要分清这些关键点是实心点还是空心点.
【对点练习】作出下列函数的图象,并指出其值域.
(1);
(2),且.
[解析]
(1)用描点法可以作出函数的图象如图①.
由图可知的值域为.
(2)用描点法可以作出函数的图形如图②.
由图可知,且的值域为.
题型三求函数解析式
角度1 待定系数法求解析式
例3(1)(2020·湖北部分重点中学高一联考)已知一次函数满足,则的解析式为__.
(2)已知二次函数满足,,,则该二次函数的解析式为.
【分析】已知函数类型分别为一次函数和二次函数,设出函数解析式求出参数即可.
【解析】(1)设,
则
,
于是有,解得或,
所以或.
(2)设二次函数的解析式为,
由题意得,解得,故.
角度2 换元法(或配凑法)求解析式
例4(1)(2020·广东六校教研协作体高一联考)已知,则的解析式为.
(2)(2020·湖北天门高-联考)已知函数,则的解析式为.
【分析】已知求有两种思路:一是将视为一个整体,应用数学的整体化思想,换元求解;二是将函数解析式的右端凑成含的形式.
【解析】(1)方法一(换元法)令,则,。
所以,
所以函数的解析式为.
方法二(配凑法).
因为,所以函数的解析式为.
(2)方法一(换元法)两条,则,,
所以,即.
方法二(配凑法)因为,所以,即.
【归纳提升】函数解析式的求法
(1)待定系数法:若已知函数的类型(如一次函数、二次函数),可用待定系数法.
(2)换元法:已知复合函数的解析式,可用换元法,此时要注意新元的取值范围.
(3)解方程组法:已知与或)之间的关系式,可根据已知条件再构造出另外一个等式组成方程组,通过解方程组求出.
角度3 方程组法求函数解析式
例5(1)(2020·江西九校高一联考)已知函数满足,则函数的解析式为_.
(2)(2018·武汉四校高一联考)已知,其中,则函数的解析式为.
【分析】(1)求函数的解析式,由已知条件知,必修消去,不难想到再寻找一个方程,构成方程组,消去得.
(2)类似于(1)的思路,利用与的关系,再列一个方程,通过方程组求解.
【解析】(1)在已知等式中,将换成,的,与已知方程联立,的,消去,的.
(2)在原式中用替换,的,
于是得,消去,得.
故的解析式为,.
[归纳提升]函数解析式的求法
(1)待定系数法:若已知函数的类型(如一-次函数、二次函数),可用待定系数法.
(2)换元法:已知复合函数的解析式,可用换元法,此时要注意新元的取值范围.
(3)解方程组法:已知与或之间的关系式,可根据已知条件再构造出另外一个等式组成方程组,通过解方程组求出.
【对点练习】(1)已知是一个正比例函数和一个反比例函数的和,且,,则.
(2)①已知函数满足.求的解析式;
②已知函数的定义域为,且,求的解析式.
[解析]
(1)设,
∴,∴,∴.
(2)①设,则,
所以,所以.
②在中,用代替,得,
由,得.
人教A版 (2019)必修 第一册3.1 函数的概念及其表示优质第2课时教案: 这是一份人教A版 (2019)必修 第一册3.1 函数的概念及其表示优质第2课时教案,共7页。教案主要包含了教学目标,教学重点、难点,教学方法,课时安排,教学过程,题型探究,对点练习,误区警示等内容,欢迎下载使用。
人教A版 (2019)必修 第一册第三章 函数概念与性质3.1 函数的概念及其表示优秀第1课时教学设计: 这是一份人教A版 (2019)必修 第一册第三章 函数概念与性质3.1 函数的概念及其表示优秀第1课时教学设计,共10页。教案主要包含了素养目标,学法解读,对点练习,归纳提升等内容,欢迎下载使用。
数学必修 第一册3.1 函数的概念及其表示公开课第2课时教学设计: 这是一份数学必修 第一册3.1 函数的概念及其表示公开课第2课时教学设计,共7页。教案主要包含了探索新知等内容,欢迎下载使用。

