鲁科版 (2019)必修 第一册第2节 质点和位移课后练习题
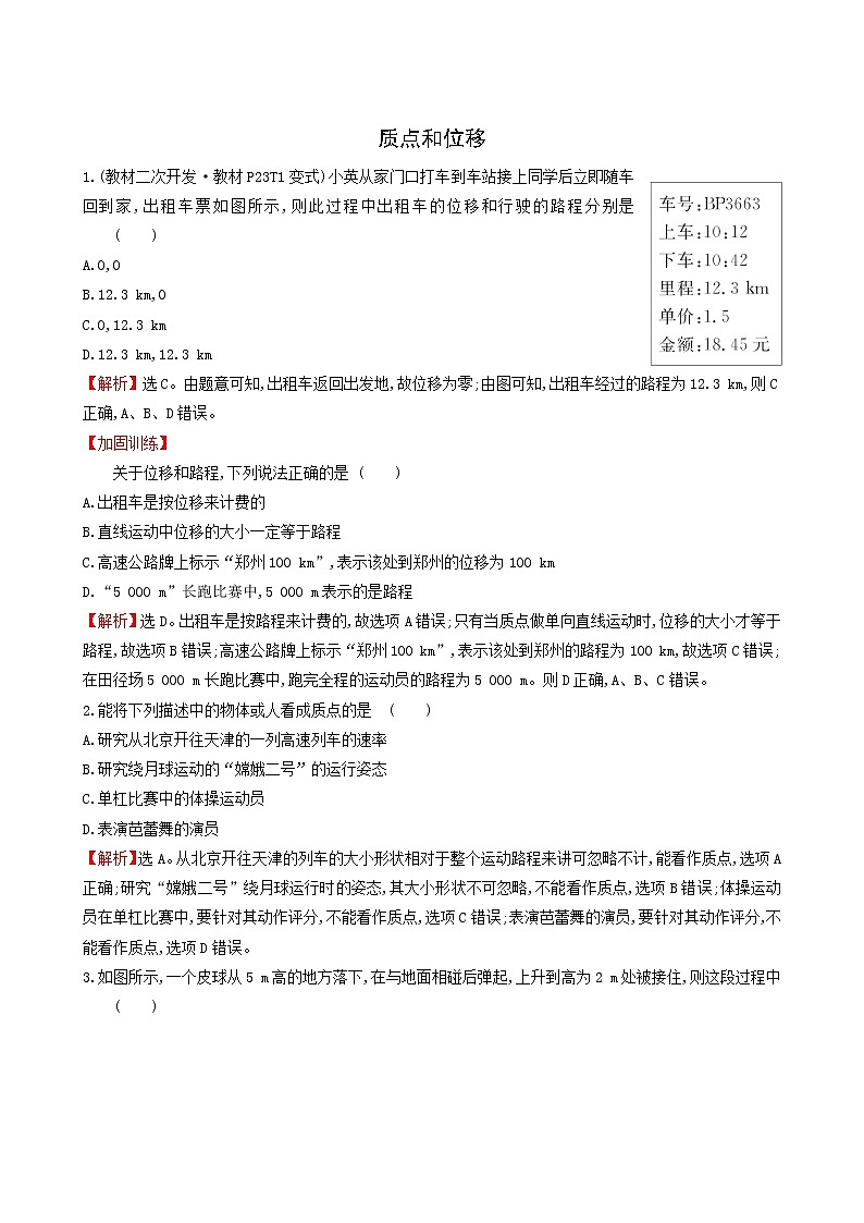
展开A.0,0
B.12.3 km,0
C.0,12.3 km
D.12.3 km,12.3 km
【解析】选C。由题意可知,出租车返回出发地,故位移为零;由图可知,出租车经过的路程为12.3 km,则C正确,A、B、D错误。
【加固训练】
关于位移和路程,下列说法正确的是( )
A.出租车是按位移来计费的
B.直线运动中位移的大小一定等于路程
C.高速公路牌上标示“郑州100 km”,表示该处到郑州的位移为100 km
D.“5 000 m”长跑比赛中,5 000 m表示的是路程
【解析】选D。出租车是按路程来计费的,故选项A错误;只有当质点做单向直线运动时,位移的大小才等于路程,故选项B错误;高速公路牌上标示“郑州100 km”,表示该处到郑州的路程为100 km,故选项C错误;在田径场5 000 m长跑比赛中,跑完全程的运动员的路程为5 000 m。则D正确,A、B、C错误。
2.能将下列描述中的物体或人看成质点的是( )
A.研究从北京开往天津的一列高速列车的速率
B.研究绕月球运动的“嫦娥二号”的运行姿态
C.单杠比赛中的体操运动员
D.表演芭蕾舞的演员
【解析】选A。从北京开往天津的列车的大小形状相对于整个运动路程来讲可忽略不计,能看作质点,选项A正确;研究“嫦娥二号”绕月球运行时的姿态,其大小形状不可忽略,不能看作质点,选项B错误;体操运动员在单杠比赛中,要针对其动作评分,不能看作质点,选项C错误;表演芭蕾舞的演员,要针对其动作评分,不能看作质点,选项D错误。
3.如图所示,一个皮球从5 m高的地方落下,在与地面相碰后弹起,上升到高为2 m处被接住,则这段过程中( )
A.皮球的位移为3 m,方向竖直向下,路程为7 m
B.皮球的位移为7 m,方向竖直向上,路程为7 m
C.皮球的位移为3 m,方向竖直向下,路程为3 m
D.皮球的位移为7 m,方向竖直向上,路程为3 m
【解析】选A。位移是由初位置指向末位置的有向线段,题中皮球初、末位置高度差为3 m,即位移大小为3 m,末位置在初位置下方,故位移方向竖直向下,路程指皮球实际运动轨迹的长度,则路程为7 m,则A正确,B、C、D错误。
4.(多选)如图所示为甲、乙两物体在同一直线上运动的s-t图像,以甲的出发点为原点,出发时间即为计时的起点,则下列说法中正确的是( )
A.甲、乙同时出发
B.乙比甲先出发
C.甲开始运动时,乙在甲的前面s0处
D.虽然甲在途中停止了一段时间,乙没有停止,但却在t3时刻相遇
【解题指南】解答本题应把握以下两点:
(1)观察甲、乙两图像的特征,比较二者的“起点”“交点”,理解其意义。
(2)在s-t图像中,倾斜的直线表示物体做匀速直线运动,平行于t轴的直线表示物体处于静止状态。
【解析】选A、C、D。由图像知,甲、乙的计时起点都是零,即两物体是同时出发的。计时开始时,甲的纵坐标是零,而乙的纵坐标是s0,即甲开始运动时,乙已在甲的前方s0处了。从t1到t2这段时间内甲的位移没有变化,即甲在途中停止了一段时间,而乙没有停止,在t3时刻甲、乙两物体离出发点的位移相同,即在t3时刻两物体相遇。由以上分析可知选项A、C、D正确,B项错误。
5.如图所示表示撑杆跳高运动的几个阶段:助跑、撑杆起跳、越横杆。讨论并回答下列几个问题。
(1)教练通过训练录像纠正运动员的错误动作时,能否将运动员看成质点?
(2)分析运动员的助跑速度时,能否将其看成质点?
(3)测量其所跳高度时,能否看成质点
【解析】(1)不能,纠正动作不能忽略运动员的形状大小。
(2)(3)能,分析运动员的助跑速度及所跳高度时,可以忽略形状。
答案:见解析
必修 第一册第1章 运动的描述第2节 质点和位移课后作业题: 这是一份必修 第一册第1章 运动的描述第2节 质点和位移课后作业题,共7页。试卷主要包含了单选题,多选题,计算题,实验题等内容,欢迎下载使用。
高中鲁科版 (2019)第4节 加速度课时练习: 这是一份高中鲁科版 (2019)第4节 加速度课时练习,共2页。
2021学年第1章 运动的描述第3节 速度同步练习题: 这是一份2021学年第1章 运动的描述第3节 速度同步练习题,共2页。试卷主要包含了2 m/s等内容,欢迎下载使用。

