2020-2021学年2 变阻器教案设计
展开1.知识与技能:
(1)知道滑动变阻器的构造、作用和原理;
(2)知道滑动变阻器的正确使用方法。
2.过程与方法:
(1)学会正确使用滑动变阻器,培养学生的观察、实验能力;
(2)通过实验,得出滑动变阻器的使用方法,培养学生的分析概括能力。
3.情感、态度与价值观:
(1) 通过教学过程中各个教学环节的设计,如:观察、实验等,充分调动学生的积极性,激发学生的学习兴趣;
(2) 通过学生实验,培养学生的创新精神和与人合作的能力。
教学重点:滑动变阻器的作用、原理和使用方法。
教学难点:滑动变阻器的正确使用方法。
教学方法:实验探索式
教学器材:电源、小灯泡、开关、滑动变阻器、电阻箱、圆纸筒、滑动变阻器模型
教学过程:
(一) 实验引入:
声音强弱的变化,舞台灯光明暗的变化。
问:在刚才的演出中,声音的强弱,灯的亮度都发生了变化。在学习电流时,我们已经知道它们的变化是由于通过的电流发生变化引起的,那要改变电流,可以改变那些因素?
学生:电路两端的电压,连入电路的导体
师:对于改变导体,其实是改变了导体的什么物理量?
学生:电阻
讲:在实际生活中,要改变电路中的电流,常常就是靠改变电路中的电阻完成的。能够改变电阻的仪器称之为变阻器。我们今天就来学习有关变阻器的知识。
板书:第二节 变阻器
一、 滑动变阻器
(二)分析得出变阻器的原理:
问∶变阻器是用来改变电阻的仪器,电阻与什么因素有关?
学生:电阻与导体的材料、长度、横截面积和温度有关。
问∶同学们觉得改变哪个因素比较方便?
学生:导体的长度。
讲:下面我们也尝试改变小电灯的亮度。请同学们参照学案连接电路来连续的改变灯泡的亮度
学生实验
问:夹子移动时有没有改变铅笔芯的总长度?(没有),那么改变的是哪段铅笔芯的长度?
学生:(分析、总结)夹子移动时改变了连入电路的铅笔芯的长度,从而改变了电路中的电阻,这样就可以改变电路中的电流。(为下面滑动变阻器原理做铺垫)
问:就材料而言,用铅笔芯做电阻有什么不足?
学生:铅笔芯比较脆,容易断,并且铅笔芯容易磨损,使用不够长久。
问:那用什么材料较好呢?
生:用不容易断不易磨损的金属丝来做比较好。
教师用金属丝代替铅笔芯做实验。
师:接入电路的金属丝长了又不方便操作,不便于携带,还有没有更好的器件呢?这个问题科技人员已经帮我们解决了,他们将金属丝绕在绝缘的瓷管上,再根据电阻的相关特性制成了滑动变阻器。
(三)提出问题,引出实验室用滑动变阻器并介绍其构造
演示∶出示滑动变阻器
师:我们来对照屏幕仔细观察它的构造。
板书:1.构造
电脑演示:滑动变阻器的构造。说明滑动变阻器各部分的名称和作用。
教师:结合电脑演示,引导学生观察实物。根据结构构造画出结构示意图。
板书:2.结构示意图:
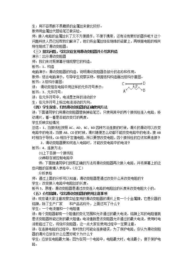
讲: 滑动变组在电路中用这样的元件符号表示:
板书:3.元件符号:
讲:在元件符号中,电流是怎样的流动的?
生:在元件符号上标出电流流动的方向。
(四)学生探索、归纳滑动变阻器的正确使用方法
讲:下面请同学们用滑动变阻器替换掉铅笔芯,只使用其中的两个接线柱连入电路,移动滑片,看一看是否能改变灯的亮度。
学生反映实验情况
总结:1、当接线柱按照AC、AD、BC、BD四种方法连接的时候,滑片的滑动可以改变电路中的电流。当接AB、CD的时候,滑片随便怎么动都不能改变电路中的电流。接AB时相当于导线,CD相当于定值电阻,所以要想改变电阻,四个接线柱的应该如果连接?
2、滑动变阻器要如何连入电路时,才能改变电路中的电流?
板书:4.连接方法:
(1)上下各接一个接线柱
(2)串联在被控制电路中
师:下面就请同学们按照正确的方法将滑动变阻器再次接入电路,并将屏幕上的这些问题的答案填入表格中。(分工)
分析表格
师:通过上面的分析可以知道,滑动变阻器是通过改变什么来改变电阻的?
学生:改变接入电路中电阻丝的长度。
板书5、原理:滑动变阻器是通过改变连入电路的电阻丝的长度来改变电阻大小的。
(五)介绍铭牌,引出滑动变阻器的使用注意事项
讲:现在请大家注意观察实验室用的滑动变阻器的滑片上有一个小金属牌,它是仪器的铭牌,除了生产厂家 和产品名称外,上面还写了什么?
学生:一个电流值和一个电阻值
讲:每个变阻器都有一个阻值的变化范围和允许通过的最大电流,铭牌上写的电阻值就是该变阻器所能达到的最大阻值;电流值就是该变阻器允许通过的最大电流,使用时电流若超过了它,将烧坏变阻器,这一点大家在使用过程中一定要注意。
讲:在连接电路的过程中,有时我们可能会连接错误,为了保护电路,你认为滑动变阻器的滑片应放在什么位置好呢?为什么?
学生:应放在电阻最大端。因为在同一个电路中,电阻最大时,电流最小,便于保护电路。
板书:6.注意事项:滑片要放在阻值最大处后接入电路。
(六)电阻箱
讲:滑动变阻器可以改变电阻的大小,但不能知道电阻的具体数值。在实验室中,还有另一种变阻器,它可以读出连入电路的电阻值的大小,这就是电阻箱。
板书:二.其他变阻器
展示:电阻箱
讲:电阻箱有两个接线柱,连入电路即可。它上面有四个旋纽,分别是×1、×10、×100、×1000,按照每个旋纽下面箭头所指示的数字,再乘以它的倍数,加在一起就是连入电路的阻值的大小。
(七)小结、反馈
小结:到现在为止,我们学习了滑动变阻器的原理、构造、使用方法和注意事项,介绍了电阻箱的读数方法。变阻器在生活、生产中的应用是非常广泛的,大家在今后的实践中还可以进一步体会它的原理和使用方法。
练习:1.如图,滑片P向右移动时,连入电路的电阻变_______,电路中的电流变______,灯泡的亮度变______。
2.如图,要使滑片向左移动时,变阻器连入电路的电阻值变大,应连入电路的接线柱是:( )
A.A和B B.B和C C.C和D D.D和A
3、能解决书本上的问题,能不能解决实际的操作问题呢。每个桌上有一个电铃,要求滑片向右移动时,铃声变大。
铃声中结束本课。
教学说明:
因为初中物理只讲滑动变阻器的限流作用,所以本节只介绍滑动变阻器的串联使用。
后附:
1:板书设计:
第二节 变阻器
一. 滑动变阻器
1,构造
2.结构示意图
3.元件符号:
4.连接方法:
(1)上下各接一个接线柱
(2)串联在被控制电路中
5.原理:滑动变阻器是通过改变连入电路的电阻丝的长度来改变电阻大小的
6.注意事项:滑片要放在阻值最大处后接入电路
二.其他变阻器
1.电阻箱
2.电位器
鲁教版 (五四制)九年级上册第四节 变阻器教学设计: 这是一份鲁教版 (五四制)九年级上册第四节 变阻器教学设计,共2页。教案主要包含了情景引入,新课学习,课堂小结,练习等内容,欢迎下载使用。
物理苏科版2 变阻器教学设计: 这是一份物理苏科版2 变阻器教学设计,共5页。教案主要包含了教材分析,教学目标,教学重点,教学难点,教学方法,教学器材,教学过程,课堂跟踪等内容,欢迎下载使用。
初中物理人教版九年级全册第十四章 内能的利用第2节 热机的效率教学设计及反思: 这是一份初中物理人教版九年级全册第十四章 内能的利用第2节 热机的效率教学设计及反思,共4页。教案主要包含了自学检测,知识梳理,合作探究,展示交流,达标过关等内容,欢迎下载使用。

