化学九年级下册课题1 常见的酸和碱第2课时教学设计及反思
展开课题10.1 常见的酸和碱(第2课时)
【学习目标】
1.认识常见酸(盐酸和硫酸)的主要性质。
2.知道浓硫酸的腐蚀性和稀释方法。
3.了解酸具有相似的化学性质。
4.初步学会运用观察.实验等方法获取信息。
【课前准备】
1、写出下列物质的化学式盐酸(HCl)、碳酸(H2CO3)、硫酸(H2SO4)、硝酸(HNO3)、氯化镁(MgCl2)、氧化铁(Fe2O3)、氯化银(AgCl)、氯化亚铁(FeCl2 )、氯化钡(BaCl2)、硝酸银(AgNO3)。
2、石灰石的主要成分是什么?请写出稀盐酸与石灰石的主要成分反应的化学方程式:CaCO3+2HCl== CaCl2+CO2↑+H2O。
【新课学习】
一、导入新课
你已经知道哪些酸和碱?了解它们的性质吗?它们在生产、生活中有哪些应用?
二、自主学习、合作探究
任务一:常见的酸
指导学生阅读课本实验10-2,观看演示实验(或视频),完成学案。
1、实验现象
浓盐酸
浓硫酸
颜色、状态
无色液体
无色液体
打开瓶盖后的现象
在空气中会形成白雾[挥发性]
不易挥发
气味
有刺激性气味
无味
2、盐酸、硫酸的用途
用途
盐酸
重要化工产品。用于金属表面除锈、制造药物(如盐酸麻黄素、氯化锌)等;人体胃液中有盐酸,可帮助消化。
硫酸
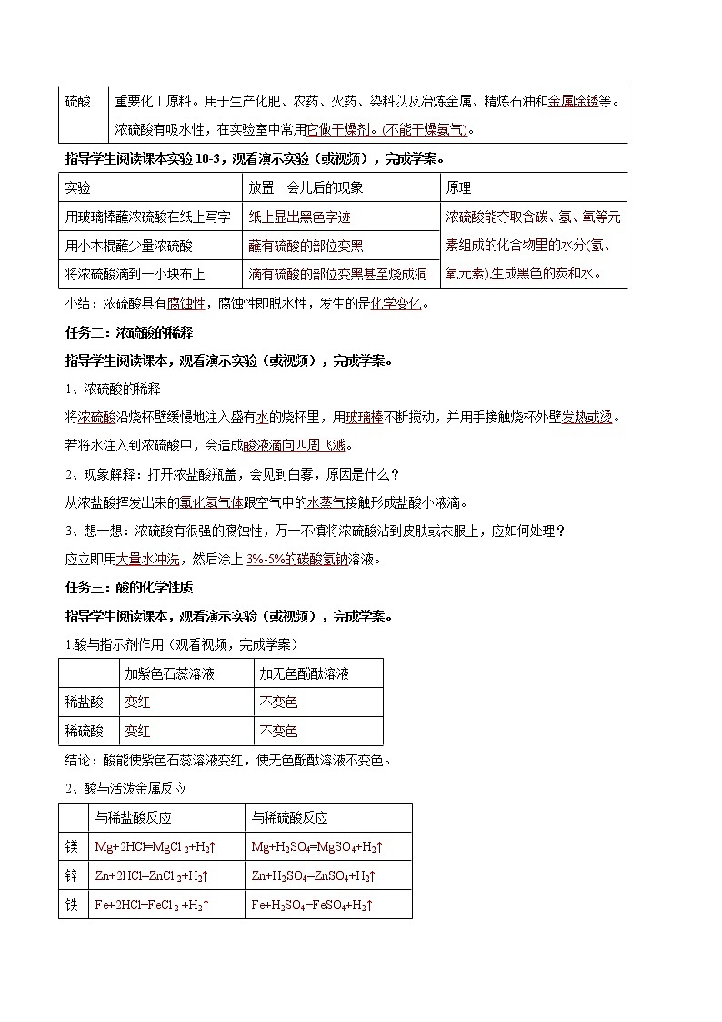
重要化工原料。用于生产化肥、农药、火药、染料以及冶炼金属、精炼石油和金属除锈等。
浓硫酸有吸水性,在实验室中常用它做干燥剂。(不能干燥氨气)。
指导学生阅读课本实验10-3,观看演示实验(或视频),完成学案。
实验
放置一会儿后的现象
原理
用玻璃棒蘸浓硫酸在纸上写字
纸上显出黑色字迹
浓硫酸能夺取含碳、氢、氧等元素组成的化合物里的水分(氢、氧元素),生成黑色的炭和水。
用小木棍蘸少量浓硫酸
蘸有硫酸的部位变黑
将浓硫酸滴到一小块布上
滴有硫酸的部位变黑甚至烧成洞
小结:浓硫酸具有腐蚀性,腐蚀性即脱水性,发生的是化学变化。
任务二:浓硫酸的稀释
指导学生阅读课本,观看演示实验(或视频),完成学案。
1、浓硫酸的稀释
将浓硫酸沿烧杯壁缓慢地注入盛有水的烧杯里,用玻璃棒不断搅动,并用手接触烧杯外壁发热或烫。
若将水注入到浓硫酸中,会造成酸液滴向四周飞溅。
2、现象解释:打开浓盐酸瓶盖,会见到白雾,原因是什么?
从浓盐酸挥发出来的氯化氢气体跟空气中的水蒸气接触形成盐酸小液滴。
3、想一想:浓硫酸有很强的腐蚀性,万一不慎将浓硫酸沾到皮肤或衣服上,应如何处理?
应立即用大量水冲洗,然后涂上3%-5%的碳酸氢钠溶液。
任务三:酸的化学性质
指导学生阅读课本,观看演示实验(或视频),完成学案。
1.酸与指示剂作用(观看视频,完成学案)
加紫色石蕊溶液
加无色酚酞溶液
稀盐酸
变红
不变色
稀硫酸
变红
不变色
结论:酸能使紫色石蕊溶液变红,使无色酚酞溶液不变色。
2、酸与活泼金属反应
与稀盐酸反应
与稀硫酸反应
镁
Mg+2HCl=MgCl2+H2↑
Mg+H2SO4=MgSO4+H2↑
锌
Zn+2HCl=ZnCl2+H2↑
Zn+H2SO4=ZnSO4+H2↑
铁
Fe+2HCl=FeCl2 +H2↑
Fe+H2SO4=FeSO4+H2↑
讨论:上面反应的生成物有什么共同之处?
上述反应都会生成氢气,另一生成物是金属离子与酸根离子构成的化合物(盐)。
结论:酸 + 活泼金属→盐+氢气。
3、 酸与金属氧化物反应
(1)与铁锈反应
现 象
化学方程式
铁锈+盐酸
铁锈消失,溶液变为黄色(Fe3+)
Fe2O3+6HCl = 2FeCl3+3H2O
铁锈+硫酸
Fe2O3+3H2SO4=Fe2(SO4)3+3H2O
(2)酸与氧化铜反应
现象:黑色粉末逐渐溶解,溶液由无色变成蓝色。
CuO+H2SO4=CuSO4+H2O;CuO+2HCl=CuCl2+H2O 。
讨论:上面反应的生成物有什么共同之处?
上述反应的生成物之一都是水,另一生成物是金属离子与酸根离子构成的化合物(盐)。
结论:酸+金属氧化物 → 盐+水。
4、补充实验
(1)稀盐酸与硝酸盐溶液反应:AgNO3+HCl=AgCl↓+HNO3。
(2)稀硫酸与氯化钡溶液反应:BaCl2+H2SO4=BaSO4↓+2HCl。
(3)石灰石的主要成分是什么?请写出稀盐酸与石灰石的主要成分反应的化学方程式。
CaCO3+2HCl== CaCl2+CO2↑+H2O。
结论:酸能和某些盐反应生成新的盐和新的酸。
【跟踪练习1】
【重点题型】酸及其性质是中考的必考点,常以选择题、填空与简答题的形式考查。考查的命题点有:酸的化学性质、化学方程式的书写等。常以文字或图文结合的形式出现。
【解题秘籍】1、熟记酸的通性:(1)与酸碱指示剂作用,酸能使紫色石蕊试液变红;使无色酚酞不变色;(2)与活泼金属反应生成氢气;(3)与金属氧化物反应生成酸和盐;(4)与碱反应发生中和反应生成盐和水;(5)与部分盐反应发生复分解反应。
2、注意:单质铁和酸反应时,生成物中铁显+2价,所得溶液是浅绿色。酸与铁锈反应,生成物中铁显+3价,所得溶液是黄色。
【易错解答】(1)产生的阳离子全部是氢离子的化合物属于酸,如果有其他阳离子的则不是酸。
(2)稀盐酸和浓盐酸都具有挥发性,但是浓盐酸打开瓶口有白雾,稀盐酸没有白雾。浓硫酸有吸水性,因而常用作气体干燥剂(但不能干燥与浓硫酸反应的气体,如氨气);而稀硫酸没有吸水性。
(3)稀释浓硫酸时,把水倒入酸,会造成酸液飞溅,很危险。
【基础过关】
1、下列对盐酸的叙述正确的是( )
A.盐酸是氯化氢气体的水溶液
B.纯净的盐酸往往带有黄色
C.浓盐酸在空气中会冒白烟
D.盐酸具有强烈的吸水性
【答案】A
【解析】纯净的盐酸是无色的;浓盐酸在空气中会形成白雾而不是白烟;盐酸具有挥发性,不具有吸水性。
2、除铁锈的试剂是( )
A.氯化钠溶液 B.稀盐酸
C.氢氧化钠溶液 D.水
【答案】B
【解析】A、铁锈的主要成分是氧化铁,氯化钠能加快铁锈蚀的速率,不能用作除铁锈的试剂,故选项错误;
B、铁锈的主要成分是氧化铁,能与稀盐酸反应生成氯化铁和水,能用作除铁锈的试剂,故选项正确;
C、铁锈的主要成分是氧化铁,不与氢氧化钠溶液反应,不能用作除铁锈的试剂,故选项错误;
D、铁锈的主要成分是氧化铁,难溶于水,不能用作除铁锈的试剂,故选项错误。
故选B。
3、下列方程式中,能正确表示铁与盐酸反应的化学方程式是( )
A.2Fe+6HCl===2FeCl3+3H2↑
B.Fe+HCl===FeCl2+H2↑
C.Fe+2HCl===FeCl2+2H↑
D.Fe+2HCl===FeCl2+H2↑
【答案】D
【解析】铁与酸反应生成正二价的亚铁离子,故A错误;B没有配平,错误;C生成应该是氢气,错误。故选D。
4、下列物质不能与盐酸反应的是( )
A.Mg B.AgNO3 C.Cu( OH)2 D.FeSO4
【答案】D
【解答】解:A、Mg能与盐酸反应生成氯化镁溶液和氢气,故选项错误。
B、AgNO3能与盐酸反应氯化银沉淀和硝酸,故选项错误。
C、Cu( OH)2能与盐酸反应生成氯化铜和水,故选项错误。
D、FeSO4与盐酸不反应,故选项正确。
故选:D。
5、用稀盐酸除去铁锈主要成分的原理是( )
A.FeO+2HCl═FeCl2+H2O B.FeO+2HCl═FeCl3+H2O
C.Fe2O3+6HCl═2FeCl2+3H2O D.Fe2O3+6HCl═2FeCl3+3H2O
【答案】D
【解析】铁锈的主要成分是氧化铁,与盐酸反应生成氯化铁和水,反应的化学方程式是:Fe2O3+6HCl═2FeCl3+3H2O。
故选D。
6、盐酸和硫酸是两种重要的酸,其化学式分别为______和______;由于浓盐酸具有________性,故在盛浓盐酸的瓶口可看到有白雾形成;由于浓硫酸具有________性,故常用作干燥剂。这两种物质均需要密封保存,但原因________(填“相同”或“不同”)。
【答案】HCl、H2SO4、挥发、吸水、不同
【解析】浓盐酸因为易挥发,所以需要密封保存;浓硫酸因为易吸水,所以需要密封保存。
【能力提高】
1、关于硫酸的说法错误的是( )
A.稀硫酸与锌反应可制得氢气 B.稀硫酸可用于除铁锈
C.可将水注入浓硫酸中进行稀释 D.浓硫酸可用来干燥氢气
【答案】C
【解析】实验室用稀硫酸与锌反应可制得氢气;氧化铁能与稀硫酸反应生成能溶于水的硫酸铁和水,稀硫酸可用于除铁锈;稀释浓硫酸时不能把水直接注入浓硫酸中,防止局部产生沸腾;浓硫酸具有吸水性,且不与氢气反应,可用来干燥氢气。故选C。
2、下列有关酸的说法中,正确的是( )
A.酸的组成中一定含有氢元素
B.能够导电的溶液是酸
C.滴加无色酚酞不变色的溶液是酸
D.能与碱发生反应的物质是酸
【答案】A
【解析】A.电离时,产生的阳离子全部是氢离子的化合物属于酸,所以酸中一定含有氢元素,故正确;
B.酸、碱、盐的水溶液都具有导电性,能导电的不一定是酸,故错误;
C.酸性溶液与中性溶液均不能使无色酚酞试液变色,故错误;
D.部分非金属氧化物也能与碱反应,如二氧化碳与氢氧化钠反应生成碳酸钠和水,故错误。
故选A。
3、如图所示,已平衡的天平两端放着两个分别盛有浓盐酸和浓硫酸的敞口烧杯,过一段时间后,天平会( )
A.左端下沉 B.右端下沉 C.仍平衡 D.无法判断
【答案】B
【解析】如图所示,已平衡的天平两端放着两个分别盛有浓盐酸和浓硫酸的敞口烧杯,浓盐酸具有挥发性,过一段时间后会变轻;浓硫酸具有吸水性,过一段时间质量会增加.故选B
4、以下物质中可由金属与酸直接反应制得的是( )
A.FeCl3 B.MgSO4 C.AgCl D.CuCl2
【答案】B
【解析】金属与酸反应,金属必须是活泼金属。银是不活泼金属故银不能直接和盐酸反应生成AgCl,故C选项不正确;金属铁与盐酸反应时显+2价,故FeCl3不是由铁与盐酸反应直接生成的;铜是不活泼金属不能直接和酸反应生成CuCl2。故答案为B。
5、将一根洁净的铁钉放入稀硫酸中,下列预测可能不正确的是( )
A.铁钉表面将产生气泡
B.铁钉表面将很快出现铁锈
C.溶液由无色变为浅绿色
D.溶液质量将增加
【答案】B
【解析】A、铁的金属活动性比氢强,能与稀硫酸反应生成硫酸亚铁溶液和氢气,铁钉表面将产生气泡,故选项说法正确;
B、铁的金属活动性比氢强,能与稀硫酸反应生成硫酸亚铁溶液和氢气,铁锈的主要成分氧化铁能与稀硫酸反应,在酸性环境中铁钉不易锈蚀,故选项说法错误;
C、铁的金属活动性比氢强,能与稀硫酸反应生成硫酸亚铁溶液和氢气,溶液由无色变为浅绿色,故选项说法正确;
D、铁的金属活动性比氢强,能与稀硫酸反应生成硫酸亚铁溶液和氢气,反应的化学方程式为Fe+H2SO4═FeSO4+H2↑,每56份质量的铁完全反应生成2份质量的氢气,由质量守恒定律,溶液质量将增加,故选项说法正确。
6、小明同学想除去卫生间地面瓷砖上的铁锈痕迹,他选择了一种最适宜的物质对铁锈进行了预先处理,你认为这种物质应是( )
A.食盐水 B.汽油 C.白醋 D.洗衣粉
【答案】C
【解析】A、铁锈既不溶于食盐水也不与其反应,故A错误;
B、铁锈的主要成分是氧化铁,既不与汽油反应也不溶于汽油,所以无法除去,故B错误;
C、根据铁锈主要成分氧化铁,金属氧化物一般能与酸发生反应,白醋的成分是醋酸,所以可以选取醋酸来处理铁锈,故C正确;
D、根据铁锈主要成分氧化铁,氧化铁不能和洗衣粉反应,故D错误.
故选C.
7、盐酸、稀硫酸在水溶液中都能产生H+,故有许多共同的性质.下列有关叙述不正确的是( )
A.稀盐酸和稀硫酸都可与碳酸钠溶液产生气体
B.在稀盐酸、稀硫酸中滴加氢氧化钡溶液,都有白色沉淀
C.稀盐酸和稀硫酸都可用于除铁锈
D.稀盐酸、稀硫酸中滴加紫色石蕊都使石蕊变红
【答案】B
【解析】A、稀盐酸和稀硫酸都可与碳酸钠溶液产生二氧化碳气体,故A正确;
B、稀盐酸和氢氧化钡反应生成氯化钡和水,氯化钡溶于水而看不到白色沉淀,硫酸和氢氧化钡反应生成硫酸钡白色沉淀和水,故B错误;
C、稀盐酸和稀硫酸都可以和铁锈中的氧化铁反应,所以稀盐酸和稀硫酸都可用于除铁锈,故C正确;
D、酸能使紫色石蕊都使石蕊变红,所以稀盐酸、稀硫酸中滴加紫色石蕊都使石蕊变红,故D正确.
故选:B.
8、实验室中有两瓶失去标签的稀盐酸和氯化钠溶液,下列四种试剂中能将其鉴别出来的是( )
A.AgNO3溶液 B.无色酚酞试液 C.K2CO3溶液 D.Na2SO4溶液
【答案】C
【解析】A、稀盐酸和氯化钠溶液均能与硝酸银溶液反应生成氯化银白色沉淀,不能出现两种明显不同的现象,不能鉴别,故选项错误;
B、无色酚酞溶液遇酸性溶液不变色,遇碱性溶液变红色,稀盐酸和氯化钠溶液分别显酸性、中性,使酚酞溶液分别显示无色、无色,不能出现两种明显不同的现象,不能鉴别,故选项错误;
C、K2CO3溶液与盐酸反应产生二氧化碳气体,与氯化钠溶液不反应;分别滴加Na2CO3溶液,产生气泡的是盐酸,无明显变化的是氯化钠溶液;能出现两种明显不同的现象,可以鉴别,故选项正确;
D、硫酸钠溶液与稀盐酸和氯化钠溶液均不反应,不能出现两种明显不同的现象,不能鉴别,故选项错误。
故选C。
9、硫酸和盐酸是实验室常用的试剂,也是重要的化工原料。
(1)打开两瓶分别盛有浓硫酸和浓盐酸的试剂瓶,瓶口出现白雾的是盛有 的试剂瓶。
(2)从微观角度看,硫酸和盐酸具有相似化学性质的原因是 。
(3)在盛有少量氧化铜粉末的试管中加入足量稀硫酸,观察到的实验现象是 ,反应的化学方程式为 。
(4)写出把硫酸转化为盐酸的化学方程式 。
(【答案】(1)浓盐酸;
(2)它们在水溶液中都能解离出H+;
(3)黑色粉末消失,溶液变成蓝色;CuO+H2SO4═CuSO4+H2O;
(4)H2SO4+BaCl2═2HCl+BaSO4↓;
【解析】(1)浓盐酸具有挥发性,所以打开两瓶分别盛有浓硫酸和浓盐酸的试剂瓶,瓶口出现白雾的是盛有浓盐酸的试剂瓶;
(2)在水溶液中电离出的阳离子全部是氢离子的化合物叫酸,所以硫酸和盐酸具有相似化学性质的原因是:它们在水溶液中都能解离出H+;
(3)氧化铜和硫酸反应生成硫酸铜和水,所以观察到的实验现象是黑色粉末消失,溶液变成蓝色,化学方程式为:CuO+H2SO4═CuSO4+H2O;
(4)硫酸和氯化钡反应生成硫酸钡沉淀和盐酸,化学方程式为:H2SO4+BaCl2═2HCl+BaSO4↓;
三、课堂小结
可独立展示,可小组为单位集体展示!
四、中考链接
1、【2021山东潍坊】下图是物质M溶于水发生解离的微观示意图。能说明M一定是酸的是( )
A. B. C. D.
【答案】C
【解析】A、图中阳离子是钡离子,不是氢离子,不符合题意;
B、图中阳离子是A离子,不一定是氢离子,不符合题意;
C、图中阳离子都是氢离子,符合题意;
D、图中阳离子是氢离子和钾离子,不都是氢离子,不符合题意。
故选C。
2、【2021湖北黄石】思维导图是知识整理的重要工具,如图是某思维导图的一部分,可以填入括号中的是( )
A. 能与活泼非金属反应 B. 能与某些酸反应
C. 能与非金属氧化物反应 D. 能与某些盐反应
【答案】D
【解析】酸的化学性质有:使指示剂变色、与活泼金属反应、与金属氧化物反应、与碱反应、与某些盐反应;
故选D
3、【2021天津】盛有下列物质的容器敞口放置在空气中一段时间后,容器内物质质量减少的是( )
A.铁钉 B.浓盐酸 C.生石灰 D.浓硫酸
【答案】B
【解答】A、铁钉敞口放置在空气中一段时间后,容易与空气中的氧气、水蒸气反应生成铁锈,质量会增加,故选项错误。
B、浓盐酸具有挥发性,容器敞口放置在空气中一段时间后,容器内物质质量减少,故选项正确。
C、生石灰能与空气的水蒸气反应生成氢氧化钙,生成的氢氧化钙能与空气中的二氧化碳反应生成碳酸钙和水,容器内物质质量增加,故选项错误。
D、浓硫酸具有吸水性,容器内物质质量增加,故选项错误。
故选:B。
4、【2021深圳】小明在探究稀硫酸性质时,下列说法正确的是( )
A.稀H2SO4与紫色石蕊试液反应后,溶液变蓝
B.若能与X反应制取H2,则X是Cu
C.和金属氧化物反应,有盐和水生成
D.若与Y发生中和反应,则Y一定是NaOH
【答案】C
【解析】稀H2SO4具有强酸性,能使紫色石蕊试液变红,而碱性溶液才能使紫色石蕊试液变蓝,A错误;若能与X反应制取H2,则X是金属活动顺序表中氢前金属,氢后金属不能与稀硫酸发生化学反应,B错误;稀硫酸和金属氧化物反应,可以生成盐和水,例如Fe2O3 + 3 H2SO4 = Fe2(SO4)3 + 3 H2O,C正确;若与Y发生中和反应,则Y可能是NaOH,也可能是其他碱(如KOH、Ca(OH)2等),D错误。
5、【2020湖南株洲】下列物质间不能发生反应的是( )
A.稀盐酸和镁条 B.稀盐酸和铜丝
C.稀盐酸和氢氧化镁 D.稀盐酸和氢氧化铜
【答案】B
【解析】A、稀盐酸和镁条反应生成氯化镁和氢气,不符合题意;
B、稀盐酸和铜丝不能反应,因为铜为氢后金属,符合题意;
C、稀盐酸和氢氧化镁发生中和反应生成氯化镁和水,不符合题意;
D、稀盐酸和氢氧化铜发生中和反应生成氯化铜和水,不符合题意;
故选:B。
6、【2021山东临沂】硫酸是一种常见的酸,完成下列问题。
(1)实验室浓硫酸稀释的方法是 。
(2)为研究稀硫酸的化学性质,某同学进行了如下实验。
实验中,有气泡产生的反应的化学方程式是 ,溶液有颜色变化的是______(填序号),E试管中观察到的现象是 。
【答案】(1)将浓硫酸沿烧杯壁缓慢注入水中,并用玻璃棒不断搅拌(2);ACD 有白色沉淀生成
【解析】(1)稀释浓硫酸:将浓硫酸沿烧杯壁缓慢注入水中,并用玻璃棒不断搅拌,使热量及时的散发出去,不能将水注入浓硫酸中;
(2)锌与稀硫酸反应生成硫酸锌和氢气,产生气泡,该反应的化学方程式为:;
A、紫色石蕊试液遇酸变红,故滴加稀硫酸,溶液变为红色,符合题意;
B、锌和稀硫酸反应生成硫酸锌和氢气,产生气泡,溶液无颜色变化,不符合题意;
C、氧化铁和稀硫酸反应生成硫酸铁和水,溶液由无色变为黄色,符合题意;
D、氢氧化铜和稀硫酸反应生成硫酸铜和水,溶液由无色变为蓝色,符合题意;
E、硫酸和氯化钡反应生成硫酸钡和盐酸,溶液颜色不变,不符合题意。
故选ACD;
E试管中,氯化钡和稀硫酸反应生成硫酸钡和盐酸,产生白色沉淀。
7、【2021辽宁抚顺】化学兴趣小组的同学在验证硫酸的性质时,进行了以下实验。
【实验一】浓硫酸稀释过程中的能量变化。
图一实验中,观察到用石蜡固定在铜片下的乒乓球脱落,此现象说明浓硫酸溶于水_______。
【实验二】溶液浓度对硫酸化学性质的影响。
图二实验中,观察到很快变黑的是滤纸_______(填“A”或“B”),由此可知,硫酸溶液的浓度不同,腐蚀性不同。
【实验三】稀硫酸的化学性质。
小组同学按图三进行实验。
(1)试管1中发生反应的化学方程式为_______。
(2)试管2中可观察到的现象是_______。
(3)向试管3中滴加了足量的稀硫酸仍无明显现象,要证明二者已经发生反应,可选用_______(填字母序号)继续进行实验,以达到实验目的。
A 酚酞溶液 B 氯化钡溶液 C 硫酸铜溶液
(4)小组同学将4、5两支试管反应后的物质倒入同一洁净的烧杯中,充分反应后过滤,得到无色滤液和白色沉淀。同学们对白色沉淀的成分产生了兴趣,继续进行实验。
【提出问题】白色沉淀的成分是发什么?
【作出猜想】猜想一:_______ 猜想二:BaSO4、BaCO3
【实验与结论】
实验操作
实验现象
实验结论
取少量白色沉淀与试管中,向其中加入足量的稀盐酸。
_______。
猜想二成立。
实验结束后,在老师指导下同学们对废液缸中的固体物质进行了回收。在检验废液时发现硫酸过量,为防止其污染环境,从实验成本的角度考虑,向该废液中加入适量的_______(填一种具体物质),处理后再排放。
【答案]①. 放热 ②. B ③. Zn+H2SO4=ZnSO4+H2↑ ④. 红棕色固体逐渐溶解,溶液变为黄色 ⑤. A ⑥. BaSO4 ⑦. 有气泡产生,白色沉淀部分溶解 ⑧. 熟石灰
【解析】[实验一]
图一实验中,观察到用石蜡固定在铜片下的乒乓球脱落,石蜡受热熔化,此现象说明浓硫酸溶于水放热;
[实验二]
浓硫酸具有脱水性,能将滤纸碳化,而稀硫酸不能,图二实验中,观察到很快变黑的是滤纸B,由此可知,硫酸溶液的浓度不同,腐蚀性不同;
[实验三]
(1)锌和稀硫酸反应生成硫酸锌和氢气,该反应的化学方程式:Zn+H2SO4=ZnSO4+H2↑;
(2)试管2稀硫酸和氧化铁反应生成硫酸铁和水,氧化铁是红棕色固体与稀硫酸酸反应,红棕色固体逐渐溶解,溶液变为黄色;
(3)A、氢氧化钠溶液中滴加酚酞溶液,溶液变红,再滴加稀硫酸,溶液由红色变成无色,证明二者反生反应;
B、氢氧化钠溶液中滴加稀氯化钡溶液,氯化钡与氢氧化钠不反应,再滴加稀硫酸溶液,稀硫酸与氯化钡反应有白色沉淀生成,不能证明稀硫酸与氢氧化钠发生反应;
C、氢氧化钠溶液与硫酸铜反应生成氢氧化铜与硫酸钠,再滴加稀硫酸,氢氧化铜溶解,不能证明稀硫酸与氢氧化钠溶液反应;
答案:A;
[做出猜想]
碳酸钾与硝酸钡反应生成硝酸钾和碳酸钡沉淀,硫酸钾与硝酸钡反应生成硝酸钾和硫酸钡沉淀,所以猜想一:BaSO4;
[实验与结论]
猜想一、二都有硫酸钡,只需证明有碳酸钡即可,碳酸钡与稀盐酸反应生成氯化钡、水和二氧化碳气体,有气泡产生,白色沉淀部分溶解,证明猜想而成立;在检验废液时发现硫酸过量,为防止其污染环境,从实验成本的角度考虑,向该废液中加入适量的氢氧化钙,硫酸与氢氧化钙发生中和反应,产物不会污染环境,处理后再排放。
【学霸必背】
中考必背考点30:溶液的酸碱性
(1)酸碱指示剂(指示剂)的概念:像石蕊和酚酞这种能跟酸或碱的溶液起作用而显示不同颜色的物质,叫酸碱指示剂,通常也简称指示剂。
(2)常用指示剂:紫色石蕊溶液和无色酚酞溶液。
(3)变色规律:紫色石蕊溶液遇酸溶液变成红色,遇碱溶液变成蓝色(即酸红碱蓝)。
(4)指示剂的作用:能检验溶液的酸碱性。
(5)注意:酸碱指示剂与酸或碱的溶液反应时,变色的是指示剂,而不是酸、碱溶液,并且“酸或碱的溶液”是指酸性或碱性溶液。
考题举例:【2021云南】 在pH=10的肥皂水中滴加酚酞溶液,溶液变( )
A. 无色 B. 红色 C. 蓝色 D. 紫色
【答案】B
【解析】pH>7显碱性,pH=7显中性,pH<7显酸性;碱性溶液能使酚酞试液变红色,故选B。
2021学年课题2 溶解度第2课时教案: 这是一份2021学年课题2 溶解度第2课时教案,共17页。教案主要包含了学习目标,课前准备,新课学习,跟踪练习1,重点题型,解题秘籍,易错解答,基础过关等内容,欢迎下载使用。
2020-2021学年课题1 常见的酸和碱第3课时教学设计: 这是一份2020-2021学年课题1 常见的酸和碱第3课时教学设计,共11页。教案主要包含了学习目标,课前准备,新课学习,跟踪练习1,重点题型,解题秘籍,易错解答,基础过关等内容,欢迎下载使用。
初中化学人教版九年级下册课题1 常见的酸和碱第1课时教案: 这是一份初中化学人教版九年级下册课题1 常见的酸和碱第1课时教案,共6页。教案主要包含了学习目标,课前准备,新课学习,跟踪练习1,重点题型,解题秘籍,易错解答,基础过关等内容,欢迎下载使用。

