浙教版九年级上册第2节 食物的消化与吸收第2课时课后复习题
展开精选练习
一、夯实基础
1.大米是我们的主食,其中的淀粉等大分子物质必须经过消化才能被人体吸收。人体内参与淀粉消化的消化液有( )
A. 胃液、胆汁、胰液 B. 唾液、肠液、胰液
C. 胆汁、肠液、胰液 D. 唾液、胃液、肠液
【答案】B
【解析】淀粉、脂肪、蛋白质等是大分子的有机物,必须经过消化才能被人体吸收,水、无机盐、维生素是小分子的无机物,不要经过消化,可以被人体直接吸收。唾液只能消化淀粉,胃液只能消化蛋白质,胆汁只参与脂肪的消化,胰液、肠液能消化糖类、蛋白质、脂肪。
2.下列关于食物的营养成分及消化过程的叙述,正确的是( )
A. 人体缺乏维生素C容易患夜盲症 B. 糖类是人体生长发育、组织更新的物质基础
C. 脂肪的消化需要多种消化液参与 D. 蛋白质的消化过程只能在小肠中进行
【答案】C
【解析】A.人体缺乏维生素A人会患夜盲症,A错误;
B.糖类是主要的供能物质;蛋白质是人体生长发育、组织更新的物质基础,B错误;
C.脂肪在小肠内开始消化,首先被小肠内的胆汁乳化为脂肪微粒,然后被肠液和胰液的脂肪酶彻底消化为甘油和脂肪酸,因此,脂肪的消化需要胆汁、胰液、肠液等多种消化液参与。C正确;
D.蛋白质在胃内开始初步消化,然后进入小肠,被小肠内的小肠液、胰液彻底分解成氨基酸,D错误;
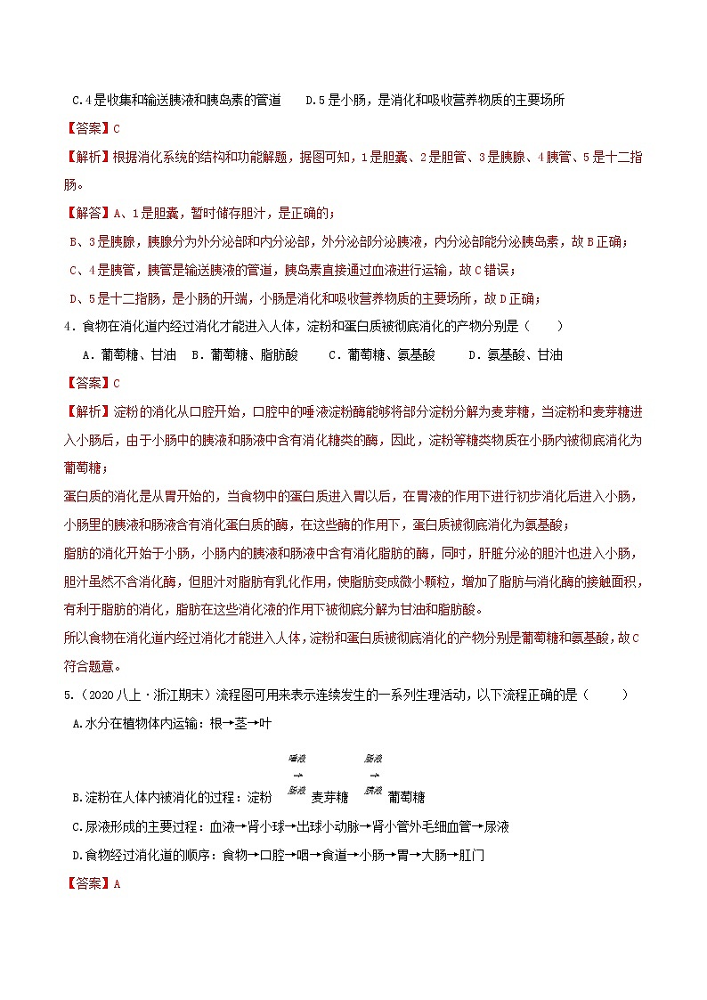
3.如图序号名称或描述错误的是( )
A.1是胆囊,暂时储存胆汁 B.3是胰腺,能分泌胰液和胰岛素
C.4是收集和输送胰液和胰岛素的管道 D.5是小肠,是消化和吸收营养物质的主要场所
【答案】C
【解析】根据消化系统的结构和功能解题,据图可知,1是胆囊、2是胆管、3是胰腺、4胰管、5是十二指肠。
【解答】A、1是胆囊,暂时储存胆汁,是正确的;
B、3是胰腺,胰腺分为外分泌部和内分泌部,外分泌部分泌胰液,内分泌部能分泌胰岛素,故B正确;
C、4是胰管,胰管是输送胰液的管道,胰岛素直接通过血液进行运输,故C错误;
D、5是十二指肠,是小肠的开端,小肠是消化和吸收营养物质的主要场所,故D正确;
4.食物在消化道内经过消化才能进入人体,淀粉和蛋白质被彻底消化的产物分别是( )
A.葡萄糖、甘油B.葡萄糖、脂肪酸 C.葡萄糖、氨基酸 D.氨基酸、甘油
【答案】C
【解析】淀粉的消化从口腔开始,口腔中的唾液淀粉酶能够将部分淀粉分解为麦芽糖,当淀粉和麦芽糖进入小肠后,由于小肠中的胰液和肠液中含有消化糖类的酶,因此,淀粉等糖类物质在小肠内被彻底消化为葡萄糖;
蛋白质的消化是从胃开始的,当食物中的蛋白质进入胃以后,在胃液的作用下进行初步消化后进入小肠,小肠里的胰液和肠液含有消化蛋白质的酶,在这些酶的作用下,蛋白质被彻底消化为氨基酸;
脂肪的消化开始于小肠,小肠内的胰液和肠液中含有消化脂肪的酶,同时,肝脏分泌的胆汁也进入小肠,胆汁虽然不含消化酶,但胆汁对脂肪有乳化作用,使脂肪变成微小颗粒,增加了脂肪与消化酶的接触面积,有利于脂肪的消化,脂肪在这些消化液的作用下被彻底分解为甘油和脂肪酸。
所以食物在消化道内经过消化才能进入人体,淀粉和蛋白质被彻底消化的产物分别是葡萄糖和氨基酸,故C符合题意。
5.(2020八上·浙江期末)流程图可用来表示连续发生的一系列生理活动,以下流程正确的是( )
A.水分在植物体内运输:根→茎→叶
B.淀粉在人体内被消化的过程:淀粉 麦芽糖 葡萄糖
C.尿液形成的主要过程:血液→肾小球→出球小动脉→肾小管外毛细血管→尿液
D.食物经过消化道的顺序:食物→口腔→咽→食道→小肠→胃→大肠→肛门
【答案】A
【解析】(1)植物体内主要有两条运输管道--导管和筛管,筛管位于韧皮部,运输有机物,方向从上往下;导管位于木质部,运输水和无机盐,方向自下而上。
(2)小肠是消化和吸收的作用场所,淀粉的消化从口腔开始,口腔中的唾液淀粉酶能够将部分淀粉分解为麦芽糖,当麦芽糖进入小肠后,由于小肠中的胰液和肠液中含有消化糖类的酶,糖类物质在小肠内被彻底消化为葡萄糖,所以能将麦芽糖转变成物质a的场所是小肠,参与此过程的消化液有肠液和胰液。
(3)人体的泌尿系统主要由肾脏、输尿管、膀胱和尿道等组成,当血液流经肾时,肾将多余的水、无机盐和尿素等从血液中分离出来形成尿液,使血液得到净化;输尿管把尿液运送到膀胱;膀胱暂时储存尿液;尿道排出尿液。
(4)营养物质通过消化道壁进入循环系统的过程叫做吸收,因此葡萄糖由消化道进入血液的生理过程叫吸收。人体的消化系统包括消化道和消化腺,消化道包括口腔、咽、食道、胃、小肠、大肠和肛门。
【解答】A、植物吸收水的主要器官是根,根吸水的主要部位主要是根尖的成熟区,成熟区生有大量的根毛,可以吸收水分。土壤中的水分→根毛细胞→表皮内的层层细胞→根内的导管→茎内的导管→叶脉的导管→叶片的导管→叶肉细胞→气孔→大气(水蒸气),因此水分进入植物体以后的运输途径是在导管中,沿“根一茎一叶”运输,A符合题意;
B、淀粉的消化从口腔开始,口腔中的唾液淀粉酶能够将部分淀粉分解为麦芽糖,当淀粉和麦芽糖进入小肠后,由于小肠中的胰液和肠液中含有消化糖类、脂肪和蛋白质的酶,因此,淀粉等糖类物质在小肠内被彻底消化为葡萄糖,B不符合题意;
C、肾单位是肾脏的结构和功能单位,是形成尿液的基本单位。肾单位包括肾小体和肾小管。肾小体包括呈球状的肾小球和呈囊状包绕在肾小球外面的肾小囊,囊腔与肾小管相通。肾小球是一个毛细血管球,外面紧贴着肾小囊,血液流经肾小球时血液中的成分除大分子蛋白质和血细胞外的水、无机盐、葡萄糖、尿素和尿酸等物质经肾小球和肾小囊内壁过滤到肾小囊腔中形成原尿,原尿流经肾小管时发生了肾小管的重吸收作用。原尿中全部的葡萄糖、大部分水、部分无机盐被肾小管重新吸收又回到了血液循环系统,完全不被重吸收的成分是尿素,剩余的水、无机盐、尿素和尿酸等在肾小管末端形成尿液,C不符合题意。
D、人体的消化系统包括消化道和消化腺两部分,其中消化道有口腔;咽;食道;胃;大肠;小肠;肛门;根据消化道的结构可知:食物经过消化道的顺序:口腔→咽→食道→胃→小肠→大肠→肛门,D不符合题意。
6.下列各项中,不是消化系统的功能的是( )
A.对食物进行机械加工 B.将大分子的化合物分解成为小分子的营养物质
C.将消化后的营养物质吸收进入循环系统 D.将食物中的细菌彻底除掉
【答案】D
【解析】食物在消化道内既有物理消化(如牙齿的咀嚼、舌的搅拌、胃肠的蠕动等),也有化学消化(大分子被分解成小分子)。消化系统的功能是将食物分解成能被身体利用的小分子化合物;将这些小分子化合物吸收到血液这;将消化后产生的食物残渣排出体外。
7.(2020八上·浙江期末)如图,A、B、C、D依次表示人的消化道中的某个部位,曲线(X、Y、Z)表示淀粉、脂肪、蛋白质在消化道中被消化的程度。能代表蛋白质消化程度的曲线是( )
A.X B.Y C.Z D.都可以
【答案】B
【解析】仔细观察图片,食物中含有的蛋白质、糖类、脂肪这些大分子的营养物质是不溶于水的,必须在消化道内变成小分子的能溶于水的物质后,才能被消化道壁吸收。糖类在口腔内就开始消化,蛋白质在胃内开始消化,脂肪只能在小肠内消化,这三类营养物质在小肠内都消化。
【解答】由图观察可知X、Y、Z都能在D消化道内被消化,可以判断D代表小肠;X在A中开始消化,则A代表口腔;Y在C中开始被消化,则C代表胃。蛋白质的消化是从胃开始的,当食物中的蛋白质进入胃以后,在胃液的作用下进行初步消化后进入小肠,小肠里的胰液和肠液含有消化糖类、脂肪和蛋白质的酶,在这些酶的作用下,蛋白质被彻底消化为氨基酸,故能代表蛋白质消化程度的曲线是Y,B符合题意。
8.图一为人体消化系统部分形态结构示意图,图二为淀粉、蛋白质、脂肪在消化道各部分被消化程度的曲线图,请据图回答下列问题:
(1)图一中,能够分泌胆汁的结构是[ ] ,其分泌的胆汁储藏在胆囊中,再经导管流入[ ]内。
(2)图二中,能够体现出营养物质被消化的主要部位是[ ](填字母代号),X曲线所代表的物质是 ,该物质最终被分解为 。
(3)图二中的C部位在图一中所对应的器官是[ ] ,在该器官内开始被消化的物质是 。
【答案】(1)④肝脏;⑦(2)D;淀粉;葡萄糖(3)⑤胃;蛋白质
【解析】图中各部分的名称分别是图一:①为唾液腺,②口腔,③食道,④肝脏、⑤胃,⑦小肠、⑥胰腺,⑧大肠,⑨肛门,图二:A口腔、B咽食道、C胃、D小肠、E大肠。图中,曲线X代表的物质自口腔开始消化,在小肠内被消化完,此物质应为淀粉;曲线Y代表的物质在胃内开始被消化,在小肠内被分解完毕,此物质应为蛋白质;曲线z代表的物质只在小肠内被消化,此物质应为脂肪。
(1)图一中,能够分泌胆汁的结构是④肝脏,是人体内最大的消化腺,其分泌的胆汁储藏在胆囊中,再经导管流入⑦小肠内。
(2)小肠是消化食物和吸收营养物质的主要器官,图二中,能够体现出营养物质被消化的主要部位是D小肠。淀粉在口腔中开始被消化,在唾液淀粉酶的作用下分解成麦芽糖,然后在小肠中在肠液和胰液的作用下被彻底分解成葡萄糖;蛋白质在胃中开始被消化,在胃蛋白酶的作用分解成多肽,然后在小肠在肠液和胰液的作用下被彻底分解成氨基酸。脂肪开始被消化的部位是小肠,在胆汁的作用下,乳化成脂肪微粒,然后在肠液和胰液的作用下被分解成甘油和脂肪酸。图中曲线X在A口腔中就开始下降,在C胃中没有下降,到了D小肠又下降故为糖类的消化;故X曲线所代表的物质是淀粉,该物质最终被分解为葡萄糖。
(3)图二中的C部位在图一中所对应的器官是⑤胃。该器官内腺体所分泌的消化液中含有胃蛋白酶。在该器官内开始被消化的物质是蛋白质。
9.小明吃西瓜时,不小心将西瓜的种子咽了下去。这粒西瓜种子在小明的消化道内,经历 了一天的历险记。它先遇到像轧钢机似的上、下尖硬的怪物,差点儿将它压的粉身碎骨;刚躲过一劫,又遇“酸雨”;后来它钻进一条又长又窄的迷宫,它在这里走了很久,身边的许多物质都神秘地消失了,走出迷宫,它又差点儿钻研进死胡同,幸亏及时改变方向;后来不知怎地,它与一些臭的东西混在一起;最后。它们在小明上厕所时,一起离开了小明。请你帮这粒西瓜种子分析一下:
(1)它消化道的 处遇到象轧钢机似的怪物,在 遇到了“酸雨”。
(2)又长又窄的“迷宫”是 ,许多物质在这里会神秘消失的原因是 。
(3)“死胡同”所指的部位是 。
(4)它在 处与很臭的东西混在了一起。
【答案】(1)口腔 胃 (2)小肠 因为它们被吸收了 (3)盲肠或阑尾 (4)大肠
【解析】口腔内的牙齿在食物的消化过程中起到切断、研磨食物的作用;胃腺分泌的胃液呈酸性;小肠长约6米,是消化道中最长的一段,是消化和吸收的主要场所;大肠的盲端是盲肠,盲肠上面细小的盲管叫阑尾,大肠是形成粪便的场所。
10.有些同学不吃早餐就去上学,上午这些同学往往会出现头晕、心慌、注意力不集中等现象。这样既会影响学习效果,又会影响身体健康。下面是一份较为合理的早餐食谱:一块面包、一杯鲜牛奶、少量的蔬菜和水果。请分析回答:
(1)与成年人相比,处于青春期的少年更应该吃好早餐,这是因为青春期身体生长发育较快,________过程较为旺盛。
(2)面包的主要成分是淀粉,其最早开始消化的场所是________。
(3)牛奶的主要成分是蛋白质,其最终的消化产物是________。
(4)早餐中的营养成分消化吸收的主要场所是________。
(5)早餐中不经过消化,可以直接被吸收的营养成分是________。
(6)为什么说上述的早餐食谱较为合理?________。
【答案】(1)代谢
(2)口腔
(3)氨基酸
(4)小肠
(5)水、无机盐、维生素
(6)因为食谱中含有蛋白质、糖类、脂肪、维生素、无机盐等各种物质,营养全面
【解析】食物中含有糖类、脂肪、蛋白质、水、无机盐和维生素等六大类营养物质。
【解答】(1)与成年人相比,处于青春期的少年更应该吃好早餐,这是因为青春期身体生长发育较快,代谢过程较为旺盛。
(2)口腔中的唾液淀粉酶,能将淀粉转化成麦芽糖,面包的主要成分是淀粉,其最早开始消化的场所是口腔。
(3)牛奶的主要成分是蛋白质,蛋白质首先是在胃里进行初步消化,胃蛋白酶初步分解蛋白质成多肽,然后在小肠里面胰腺分泌的胰蛋白酶等作用下,最终的消化产物为氨基酸。
(4)小肠中有肠液、胰液、胆汁,能消化糖类、蛋白质和脂肪,淀粉最终分解为葡萄糖,蛋白质最终分解为氨基酸,脂肪最终分解为甘油和脂肪酸,各种营养物质在小肠等处被吸收,随着血液循环运往全身,所以早餐中的营养成分消化吸收的主要场所是小肠。
(5)食物中的水、无机盐和维生素等小分子物质,人体可以直接吸收利用,所以早餐中不经过消化,可以直接被吸收的营养成分是 水、无机盐、维生素。
(6)合理膳食要求营养物质种类要齐全,摄取量要均衡;早餐食谱:一块面包、一杯鲜牛奶、少量的蔬菜和水果,因为食谱中含有蛋白质、糖类、脂肪、维生素、无机盐等各种物质,营养全面,较为合理。
二、提升训练
1.某同学因身体不适去医院检查,发现图中甲处堵塞,则造成身体不适最有可能的原因是( )
A.胰腺无法分泌胰液
B.胃液无法分解蛋白质
C.消化脂肪的功能下降
D.吸收氨基酸的功能下降
【答案】C
【解析】肝脏的主要功能是分泌胆汁、储藏糖原,调节蛋白质、脂肪和碳水化合物的新陈代谢等。还有解毒、造血和凝血作用。
【解答】肝脏是人体最大的消化腺,能够分泌胆汁。分泌的胆汁中不含消化酶,对脂肪起乳化作用,进行物理性消化,图中甲处是胆管,发生阻塞,胆汁不能注入十二指肠,因此消化及吸收营养物质功能中,最可能的是消化脂肪的功能下降。
2.在食物的各种营养素中,可以不经化学性消化而由消化道直接吸收的是( )。
A.脂肪、蛋白质 B.蛋白质、水、无机盐 C.水、无机盐、维生素 D.无机盐、维生素、糖类
【答案】C
【解析】食物在消化道内经过消化,最终分解成葡萄糖、氨基酸等能够被人体吸收的营养物质。小肠是人体吸收营养物质的主要器官。
【解答】A、脂肪不能被人体直接吸收,它要在消化酶的作用下分解成甘油和脂肪酸,才能被人体直接吸收,蛋白质也不能被人体直接吸收,它要在消化酶的作用下转化为氨基酸,才能被人体直接吸收,A错误,不符合题意;
B、蛋白质不能被人体直接吸收,它要在消化酶的作用下转化为氨基酸,才能被人体直接吸收, 食物中的水、无机盐、维生素可以不经过消化,在消化道内直接被吸收,B错误,不符合题意;
C、食物中的水、无机盐、维生素可以不经过消化,在消化道内直接被吸收,C正确,符合题意;
D、淀粉是多糖,不能被人体直接吸收,它要在消化酶的作用下初步消化成麦芽糖,麦芽糖在消化酶的作用下分解成葡萄糖才能被人体直接吸收,D错误,不符合题意。
3.如图表示淀粉、脂肪和蛋白质在消化道各部位(A~E)被消化的程度,其中可以表示蛋白质消化过程的曲线是( )
A.甲 B.乙 C.丙 D.甲、丙
【答案】B
【解析】淀粉、蛋白质、脂肪在消化道中开始化学消化的器官依次是口腔、胃、小肠。
【解答】淀粉的消化从口腔开始,口腔中的唾液淀粉酶能够将部分淀粉分解为麦芽糖,最终在小肠内被彻底消化为葡萄糖;蛋白质的消化是从胃开始的,最终在小肠内蛋白质被彻底消化为氨基酸;脂肪的消化开始于小肠,在胰液和肠液及胆汁的作用下被彻底分解为甘油和脂肪酸。所以,图中的乙曲线为蛋白质消化过程,B符合题意。
4.(2018·秀洲模拟)如图是淀粉、脂肪和蛋白质在消化道各部位被消化的情况图,下列说法正确的是( )
A.淀粉在C部位开始消化 B.脂肪在D部位被分解成甘油和脂肪酸
C.甲曲线表示蛋白质的消化过程 D.流入B部位的胆汁含多种消化酶
【答案】B
【解析】根据三大营养物质的消化及吸收知识解题即可。据图可知:甲是淀粉、乙是蛋白质、丙是脂肪。A是口腔、B是食道、C是胃、D是小肠、E是大肠。
【解答】A.淀粉在A口腔部位开始消化,在D是小肠主要消化;故A错误;
B.脂肪在D小肠部位被分解成甘油和脂肪酸,其它部位不消化脂肪;故B正确;
C.甲曲线表示淀粉的消化过程而不是蛋白质;故C错误;
D.胆汁是流到D小肠的,而不是流入B 食道的;而且胆汁中是不含消化酶的;故D错误;
5.图中A、B、C、D依次表示消化道相邻的几个器官,曲线X、Y、Z表示三大类营养物质在上述器官中被消化的程度。图中________为淀粉,________是胃(填字母)。Y最终被消化为________。
【答案】X;C;氨基酸
【解析】糖类在口腔内就开始消化,蛋白质在胃内开始消化,脂肪只能在小肠内消化,最后糖类、蛋白质、脂肪在小肠内都消化,结合图片,思考解题。
【解答】由图可知,物质X最先被消化,然后是物质Y被消化,最后是Z被消化,淀粉最先在口腔开始消化,之后蛋白质在胃开始消化,脂肪在小肠内消化,因此X是淀粉,C是胃,Y就是蛋白质最后在小肠彻底消化成氨基酸。
6.如图所示为淀粉、蛋白质和脂肪三大类营养物质在消化道内的消化情况。横坐标表示人体消化道的某些部分,纵坐标表示各营养物质中未消化部分所占的百分比。据图回答下列问题。
(1)图中的D区域代表的消化器官名称是________。
(2)图中甲所指的营养物质名称是________,乙消化后的最终产物是________。
(3)在小肠内,胆汁能使脂肪变成微小颗粒,从而增加脂肪与消化液的接触面积,有利于脂肪的消化。这一过程属于________性消化。
【答案】(1)小肠
(2)淀粉;氨基酸
(3)物理
【解析】食物中含有六大类营养物质:蛋白质、糖类、脂肪、维生素、水和无机盐,每一类营养物质都是人体所必需的。其中维生素、水和无机盐等小分子的营养物质人体可以直接吸收利用,而蛋白质、糖类、脂肪这些大分子的营养物质是不溶于水的,必须在消化道内变成小分子的能溶于水的物质后,才能被消化道壁吸收。图中A表示口腔、B表示咽和食道、C表示胃、D表示小肠、E表示大肠、F表示肛门。
【解答】 (1)图中A表示口腔、B表示咽和食道、C表示胃、D表示小肠、E表示大肠、F表示肛门。所以图中的D区域代表的消化器官名称是小肠。
(2)甲是从口腔开始被消化,所以甲是淀粉。乙是从C胃开始被消化,所以乙是蛋白质,消化后的最终产物是氨基酸。
(3) 在小肠内,胆汁能使脂肪变成微小颗粒,从而增加脂肪与消化液的接触面积,有利于脂肪的消化。乳化这一过程属于物理学消化。
7、(2018•嘉兴)人体的各系统都由多个器官组成,每个器官各具功能,协同完成相关生理活动。如图是人体部分器官组成示意图。请回答下列问题:
(1)图中器官甲、乙、丙、丁均属于人体 系统。
(2)健康人在进餐一段时间后,血液中葡萄糖含量会上升,随后器官丁中内分泌腺分泌的 也会增多,促进葡萄糖合成糖元储存到 (用图中器官编号表示),起到调节人体血糖浓度作用。
(3)图中器官甲分泌的胆汁,流入胆囊浓缩和贮存。人体如因胆结石或胆囊炎做胆囊切除手术,术后短期内对病人生活有一定的影响。请你对病人的饮食提出合理建议并说明理由。
【答案】(1)消化;
(2)胰岛素;甲;
(3)脂肪在人体内主要作为备用的能源物质储存在皮下,摄入过多可致肥胖和动脉粥样硬化。肝炎病人的肝功能受损,胆汁分泌不足,影响脂肪的消化,因此肝炎病人不宜吃含油脂类较多的食物。
【解析】(1)人体的消化系统包括消化道和消化腺组成,消化道包括口腔、食道、胃、小肠、大肠;消化腺包括大消化腺和小消化腺,大消化腺包括唾液腺,肝脏,胰腺;小消化腺包括胃腺,肠腺。甲是肝脏、乙是十二指肠、丙是胃、丁是胰腺,所有图中器官甲、乙、丙、丁均属于人体消化系统;
(2)健康人在进餐一段时间后,血液中葡萄糖含量会上升,随后器官丁中内分泌腺分泌的胰岛素也会增多,促进葡萄糖合成糖元储存到甲肝脏(用图中器官编号表示),又称肝糖,起到调节人体血糖浓度作用;
(3)脂肪在人体内主要作为备用的能源物质储存在皮下,摄入过多可致肥胖和动脉粥样硬化。肝炎病人的肝功能受损,胆汁分泌不足,影响脂肪的消化,因此肝炎病人不宜吃含油脂类较多的食物。
8.下面表格列出了食物经过消化后的各种营养物质,它们分别在消化道的哪些器官被吸收? ( 请在能吸收营养物质的部位中打“√”)。
【答案】
【解析】食物的消化方式包括物理性消化和化学性消化。通过牙齿的咀嚼、舌的搅拌和胃、肠的蠕动,将食物磨碎、搅拌并与消化液混合,这是物理性消化;通过消化液中消化酶的作用,使食物中的淀粉、蛋白质、脂肪等营养成分分解为可以被吸收的成分,这是化学性消化。
【解答】营养物质的吸收只在人体消化系统的部分消化道内进行。小肠是主要的吸收场所,能够吸收大部分的水、无机盐、维生素和全部的氨基酸、葡萄糖、甘油和脂肪酸。胃只能吸收少量的水、无机盐和酒精。大肠是形成粪便的场所,能够吸收少量的水、无机盐和维生素。其他的消化道基本上没有吸收功能。
9.为了验证在蛋白质消化过程中胃液所起的作用,实验人员利用铃声刺激空腹的狗可获得纯净的胃液,并选取淀粉糊、蛋清制成的蛋花液、花生油等实验材料,以及盐酸、氢氧化钠蒸馏水、碘酒中合适的材料与试剂,然后进行实验。
(1)表中甲、乙两试管中应选择的实验材料①为________。
(2)表中②处应加________,若出现________现象,可说明胃液对蛋白质具有消化作用。
(3)若要进五步探究“胃液中起消化作用的物质不是盐酸,而是胃液中的其他成分”,该如何改善实验设计?________。
【答案】(1)蛋清制成的蛋花液
(2)2毫升胃液;甲试管中物质发生变化(消失),乙试管中物质不变化(不消失)
(3)再加一个试管丙,试管丙内应加入2毫升蛋花液和2毫升盐酸,水浴温度37℃,保温约20~ 30分钟,观察现象。
【解析】对照实验是在研究一种条件对研究对象的影响时,所进行的除了这种条件不同外,其他条件都相同的实验,这个不同的条件,就是惟一变量。设置一组对照实验,使实验结果具有说服力,一般的对实验变量进行处理的,就是实验组,没有处理是的就是对照组。
【解答】(1)蛋清制成的蛋花液含有蛋白质,故选择该实验材料能够探究蛋白质消化过程中胃液所起的作用,而甲、乙两试管为起对照,因此选择的实验材料应当一致。
(2)由于试管乙中加入的试剂为2毫升蒸馏水,那么表中②处应加2毫升胃液,以此对比胃液和蒸馏水中蛋白质的变化情况,若出现甲试管中物质发生变化(消失),乙试管中物质不变化(不消失) 现象,可说明胃液对蛋白质具有消化作用。
(3)再加一个试管丙,而试管丙内应加入2毫升蛋花液和2毫升盐酸,其他条件都相同,比如水浴温度37℃,保温约20~ 30分钟,观察三个试管的情况即可。
10.“全面、均衡适量——培养健康的饮食行为”是2011年中国学生营养日的主题。合理健康的饮食习惯有利于提高生命质量,营养专家为我们提供了“膳食宝塔”中各种类食物的推荐摄入量(如表所示),请回答下列问题。
(1)某同学牙龈经常出血,原因可能是对第________层食物摄入量不足,因为该层的食物富含________和纤维素。
(2)第五层的谷类食物主要为我们提供________物质,这类物质主要在________中被消化和吸收,经过血液循环运输到各组织细胞,在氧气的作用下分解,为生命活动提供________.
(3)蛋白质是构成人体细胞的基本物质,对处于快速生长中的同学们尤其重要,它主要从第________层食物中获得。 但有的同学不喜欢摄入这一类食物,为了验证蛋白质类食物对健康生长的重要作用,请你完善下列实验方案,并预测实验结果。
实验目的:验证蛋白质类食物对健康生长有重要作用。
实验步骤:①取两组生长状况基本相同的健康幼年小白鼠,编号为A、B。分别称取它们的体重,测量它们的体长,并记录。②每天定时定量给A组鼠喂蛋白质含量极少的普通饲料,并加人适量蛋白质粉,给B组鼠只饲哏等量________,其他条件相同。③一段时间后,分别称取两组鼠的体重,测量它们的体长,并记录。④预期实验结果:A组鼠体重和体长的增加量皆________(选填“大于”或“小于”)B组鼠。
实验结论:证明________对健康生长有重要作用。
【答案】(1)二;维生素 (2)糖类;小肠;能量
(3)三、四;普通饲料;大于;蛋白质类食物(或“蛋白质”)
【解析】人体所需的六大营养素为蛋白质、维生素、糖类、脂肪、水、无机盐,夜坏血病是缺乏维生素C引起的,盲症是因为缺乏维生素A引起的,脚气病是因为缺乏维生素B1引起的。
【解答】(1)新鲜的蔬菜和水果中含较多的维生素C,能预防坏血病,牙龈出血等病。
(2)谷类食粮中含有淀粉,淀粉属于糖类物质,淀粉最终在小肠中被彻底消化,能为生命活动提供能量。
(3)探究实验中的对照实验必须满足变量唯一这个条件,除了变量不一样,其它条件要都一样,本实验探究的是蛋白质对健康生长有重要作用,所以变量是蛋白质,其它条件要都一样,因此应给B鼠只饲喂等量的普通饲料,B组在实验中起到对照的作用,蛋白质是构成细胞的重要物质,对生长发育以及细胞的修复和更新有重要作用,因此实验预期结果:A鼠体重和体长的增加量皆大于B鼠,故结论为:蛋白质对健康生长有重要作用。
名称
葡萄糖
甘油
氨基酸
脂肪酸
无机盐
水
酒精
维生素
胃
小肠
大肠
名称
葡萄糖
甘油
氨基酸
脂肪酸
无机盐
水
酒精
维生素
胃
√
√
√
小肠
√
√
√
√
√
√
√
√
大肠
√
√
√
试管甲
试管乙
实验材料
2毫升①
2毫升①
加人试剂
②
2毫升蒸馏水
实验条件
水浴温度37℃,保温约20~30分钟
在“膳食宝塔”中的位置
食物分类
每天建议摄人量(克)
第五层
油脂类
小于25
第四层
豆、奶类
100~150
第三层
鱼、肉、蛋类
125~200
第二层
蔬菜、水果类
400~500
第一层
谷类
150~750
浙教版九年级上册第2节 食物的消化与吸收同步训练题: 这是一份浙教版九年级上册第2节 食物的消化与吸收同步训练题,共5页。试卷主要包含了选择题,填空题,综合题等内容,欢迎下载使用。
科学九年级上册第4章 代谢与平衡第2节 食物的消化与吸收复习练习题: 这是一份科学九年级上册第4章 代谢与平衡第2节 食物的消化与吸收复习练习题,共5页。试卷主要包含了选择题,填空题,综合题等内容,欢迎下载使用。
初中科学浙教版九年级上册第2节 食物的消化与吸收精品第2课时当堂检测题: 这是一份初中科学浙教版九年级上册第2节 食物的消化与吸收精品第2课时当堂检测题,共5页。

