所属成套资源:人教版七年级下生物第四单元第二章课后同步提升精练
人教版 (新课标)七年级下册第一节 食物中的营养物质巩固练习
展开
这是一份人教版 (新课标)七年级下册第一节 食物中的营养物质巩固练习,文件包含421食物中的营养物质练习原卷版docx、421食物中的营养物质练习解析版docx等2份试卷配套教学资源,其中试卷共11页, 欢迎下载使用。
1.人体内缺乏下列哪种无机盐会患贫血
A.碘 B.锌 C.铁 D.钙
【答案】C
【解析】
无机盐在人体内的含量很少,但无机盐对人体很重要,如果缺乏,也会引起相应的病症,如缺铁会造成缺铁性贫血,儿童缺乏含钙的无机盐,会造成佝偻病;缺乏含碘的无机盐,会造成地方性甲状腺肿,缺锌会产生味觉障碍,C正确。
2.下列营养物质中,能为人体生命活动提供能量的是( )
①糖类 ②脂肪 ③蛋白质 ④水 ⑤无机盐 ⑥维生素 ⑦氧气
A.①⑥⑦B.①②④C.①②③D.①②⑤
【答案】C
【解析】
食物中主要含有六大类营养物质:蛋白质、糖类、脂肪、维生素、水和无机盐,每一类营养物质都是人体所必需的。其中能为人体提供能量的是糖类、脂肪和蛋白质,水、无机盐、维生素不能为人体提供能量。糖类是人体最重要的供能物质,人体的一切活动,包括学习、走路、消化和呼吸等所消耗的能量(约70%)主要来自糖类,脂肪是人体内备用的能源物质,蛋白质是构成人体细胞的基本物质,蛋白质还能被分解,为人体的生理活动提供能量。故选C。
3.张明爱吃肯德基,最近经常发生口腔溃疡和牙龈出血的现象,你给他的建议是( )
A.多吃鸡蛋和牛奶B.适当多吃蔬菜和水果
C.多吃炸鸡,多喝鸡汤D.适量运动少食多餐
【答案】B
【解析】
人体一旦缺乏维生素,就会影响正常的生长和发育,还会引起疾病,如图:
口腔溃疡和牙龈经常出血是坏血病的表现,是缺乏维生素C引起的,新鲜的蔬菜和水果中含丰富的维生素C,应该多吃。
4.外出旅游登山时,携带的下列食品中,不能补充能量的是
A.纯净水B.牛奶C.苹果D.面包
【答案】A
【解析】
A、纯净水不能提供能量,水是构成细胞的主要成分,但不是供能物质。A符合题意。
B、牛奶含丰富的蛋白质,蛋白质能提供能量,B不符合题意。
C、苹果含部分糖分,糖能提供能量,C不符合题意。
D、面包含丰富的淀粉,淀粉被消化成葡萄糖,能提供能量,D不符合题意。
故选:A
5.某小孩缺钙,医生建议该小孩服用钙片的同时,还要服用少量鱼肝油,这是因为鱼肝油中含有丰富的( )
A.维生素AB.维生素BC.维生素CD.维生素D
【答案】D
【解析】
缺乏维生素A易患夜盲症、皮肤粗糙,维生素A不影响钙的吸收,A错误;
体内缺乏维生素B会引起脚气病、神经炎等,不影响钙的吸收,B错误.
缺乏维生素C易患坏血病,不影响钙的吸收,C错误;
维生素D能促进人体对钙、磷的吸收和骨骼的发育,体内缺乏维生素D就会引起钙、磷代谢障碍,因此为了促进儿童骨骼的发育,除了给儿童多补充含钙、磷等,还应补充维生素D,有助于人体吸收钙质,D正确。
6.等量的下列食品在体内完全分解,释放能量最多的是( )
A.馒头B.鸡蛋
C.苹果D.花生
【答案】D
【解析】
试题分析:据科学家测定,糖类、脂肪、蛋白质在体内分解所放出的热量分别是:每克糖类平均为17.15千焦,每克脂肪平均为38.91千焦,每克蛋白质平均为17.15千焦。面包、馒头、玉米等食物中主要的营养成分是糖类,花生中的营养成分以脂肪为主。因此等量的馒头、面包、花生和玉米中,花生燃烧释放的能量最多。
故A、B、C错误, D正确,故选D。
7.下列能为生命活动提供能量的是( )
①糖类 ②脂肪 ③蛋白质 ④水 ⑤无机盐 ⑥维生素
A.①⑥B.②③C.①②③D.①﹣⑥全部
【答案】C
【解析】
①糖类是人体最重要的供能物质,糖类也是构成细胞的一种成分。
②脂肪是人体内备用的能源物质,同时也参与细胞膜的构建。
③蛋白质是构成人体细胞的基本物质,蛋白质还能被分解,为人体的生理活动提供能量。
④水是细胞的主要组成成分,人体的各项生命活动都离不开水,人体内的营养物质和废物都必须溶解在水里才能进行运输,但不提供能量。
⑤无机盐是构成人体组织的重要原料,但不提供能量。
⑥维生素对人体的各项生命活动有重要的作用,但不提供能量。
可见食物中含有的六大类营养物质中,蛋白质、糖类、脂肪能提供能量,水、无机盐、维生素不提供能量。故选:C。
8.牙龈经常出血的人,体内可能缺乏的维生素是( )
A.维生素AB.维生素BC.维生素CD.维生素D
【答案】C
【解析】
牙龈经常出血,这是坏血病的表现,是体内缺乏维生素C造成的,新鲜蔬菜和水果中富含维生素C,应该注意补充,C正确。
9.皮肤干燥、干眼和夜盲症,这是缺维生素A,建议多吃哪类食物进行食疗
A.大米和面条B.甘薯和面条
C.西瓜和番茄D.动物肝脏和胡萝卜
【答案】D
【解析】
维生素的种类很多,对人体具有重要的作用。其中维生素A的作用是促进人体正常发育,增强抵抗力,维持人的正常视觉,缺乏时人体会患夜盲症,即傍晚看不清东西。维生素A在动物的肝脏中含量丰富,植物性食物中一般不含维生素A,但是玉米、胡萝卜等植物性食物中含胡萝卜素,胡萝卜素在人体内能转化成维生素A,因此经常食用胡萝卜或适量动物肝脏,有助于防治夜盲症和皮肤粗糙。
10.把晒干的种子放在火上烧,所剩的白色物质是( )
A.无机盐 B.有机物 C.蛋白质 D.核酸
【答案】A
【解析】
因种子中的有机物一般都有可燃性,剩下不可燃的白色物质是无机盐,故A正确;种子内的有机物能够燃烧,剩下的不可燃的不是有机物,故B错误;蛋白质属于有机物,因种子中的有机物一般都有可燃性,剩下不可燃的白色物质不是蛋白质,故C错误;核酸属于有机物,因种子中的有机物一般都有可燃性,剩下不可燃的白色物质不是核酸,故D错误。故选A。
11.某幼儿缺钙,服用钙片仍不见明显疗效,这时应加服()
A.维生素D B.维生素C C.维生素B1 D.维生素A
【答案】A
【解析】
缺钙和缺乏维生素D都患佝偻病和骨质疏松症;是因为维生素D能够促进钙、磷的吸收,缺维生素D一定会导致缺钙。补钙的关键在于吸收,吸收的关键在于维生素D。通常补钙的同时,也要补维生素D。
12.下列疾病与预防方式的搭配不合理的是
A.佝偻病-―多吃含钙和维生素D的食物B.夜盲症―多吃蔬菜水果
C.地方性甲状腺肿―多吃海带紫菜D.贫血—多吃含铁和蛋白质丰富的食物
【答案】B
【解析】
A、佝偻病是由于维生素D或钙缺乏形成的,应多吃含钙和维生素D的食物,A正确。
B、夜盲症是由于维生素A缺乏形成的,动物肝脏含丰富的维生素A,可预防夜盲症,蔬菜水果富含维生素C,B错误。
C、饮食中缺碘,容易导致地方性甲状腺肿,海带、紫菜等食物中含丰富的碘,因此多吃海带、紫菜等含碘丰富的食物可以预防地方性甲状腺肿,C正确。
D、贫血多吃含铁和蛋白质丰富的食物来预防,D正确。
故选:B。
13.食用加碘食盐、提倡使用铁锅、多吃水果和蔬菜可分别预防( )
A.佝偻病、贫血、脚气病
B.地方性甲状腺肿、贫血、坏血病
C.侏儒症、贫血、夜盲症
D.甲亢、冠心病、艾滋病
【答案】B
【解析】
无机盐对人体也很重要,如果缺乏,也会引起相应的病症,如缺乏含碘的无机盐,会造成地方性甲状腺肿,食用加碘食盐可以预防大脖子病;缺铁会造成缺铁性贫血,因此,我们提倡用铁锅做饭。体内一旦缺乏维生素,就会影响正常的生长和发育,还会引起疾病,如缺乏维生素C易患坏血病,维生素C在蔬菜和水果中含量丰富。多吃水果和蔬菜可预防坏血病。故选:B
14.被称为“第七类营养素”的是( )
A.蛋白质B.维生素C.膳食纤维D.无机盐
【答案】C
【解析】
膳食纤维是指除淀粉以外较复杂糖类物质,包括纤维素和果胶等,这些复杂的糖类物质人体是不能消化的。人类所需要的营养物质主要有糖类、脂肪、蛋白质、水、无机盐、维生素等六大类,现在把膳食纤维列为第七类营养元素。膳食纤维主要存在于蔬菜、水果、海藻和粮食等植物性食物中,纤维素等膳食纤维能促进胃肠的蠕动和排空,所以多吃一些富含膳食纤维的食物,就会排便通畅、降低人体内过高的血脂和血糖,有利于维护心脑血管的健康,因此膳食纤维被称为第七营养素。故选C。
15.构成人体细胞的基本物质是( )
A.水B.脂肪C.蛋白质D.糖类
【答案】C
【解析】
蛋白质是构成人体细胞的基本物质,人体的生长发育、组织的更新和修复等都离不开蛋白质,此外,蛋白质还能被分解,为人体的生理活动提供能量;脂肪是人体内备用的能源物质,同时也参与细胞膜的构建;糖类是人体最重要的供能物质,人体的一切活动所消耗的能量主要来自糖类,糖类也是构成细胞的一种成分;维生素既不参与构成人体细胞,也不为人体提供能量,而且人体对它的需要量很小,但它对人体的各项生命活动有重要的作用。因此,构成细胞的基本物质是蛋白质。水是重要成分,含量最多。故选C。
16.人体各种生命活动所消耗的能量主要来自( )
A.糖类B.脂肪
C.蛋白质D.脂肪和蛋白质
【答案】A
【解析】
糖类是人体主要的供能物质,人体的一切活动,包括走路、学习、呼吸等都要消耗能量,这些能量70%是由糖类提供的。脂肪也是人体能量来源的重要物质,但是脂肪一般是储存在体内作为备用能源。蛋白质是构成人体细胞的基本物质,与人体的生长发育以及细胞的修复和更新有重要关系,也能提供少量的能量。因此人体各种生命活动所消耗的能量主要来自糖类。
17.“三大产热营养素”是指( )
A.糖类、脂肪、维生素B.糖类、脂肪、蛋白质
C.糖类、脂肪、无机盐D.糖类、蛋白质、维生素
【答案】B
【解析】
人体生活需要的六大类营养物质是:糖类、蛋白质、脂肪、维生素、水和无机盐。其中糖类、蛋白质、脂肪属于大分子有机物,贮存着能量,在人体内都能氧化分解,为人体的生命活动提供能量,为人体内的“三大产热营养素”。水是细胞的主要组成成分,人体的各项生命活动都离不开水,人体内的营养物质和废物都必须溶解在水里才能进行运输。维生素对人体的各项生命活动有重要的作用。水、无机盐、维生素不提供能量。可见B符合题意。
18.某同学的妈妈因病做了手术,他为妈妈准备了以下营养品,其中最有利于伤口愈合的是
A.牛奶、鸡蛋B.苹果、香蕉C.巧克力、橙汁D.面包、饼干
【答案】A
【解析】
食物中含有蛋白质、糖类、脂肪、维生素、水和无机盐,每一类营养物质都是人体所必需的。蛋白质是构成人体细胞的基本物质,人体的生长发育、组织的修复和更新等都离不开蛋白质;此外蛋白质还能被分解,为人体的生理活动提供能量。某同学的妈妈因病手术,需要修复和更新细胞,应该多吃含蛋白质丰富的食物,奶、蛋、鱼、肉等含蛋白质丰富,应该注意补充。 故选A。
19.某小组的同学尝试测定一粒核桃仁中含有的能量。首先,取一粒核桃仁,称其重量为5克,切取一部分用做实验材料,称其重量为0.5g。然后,组装了如下图所示的实验装置。
(1)用点燃的核桃仁给锥形瓶中的水加热。水量多少合适呢?水量过多,温度变化过小,不易读数;水量过少,则可能出现________现象,从而造成较大的误差。所以,将水量定为20毫升。
(2)要获得较为准确的测量结果,什么时候将燃烧后的核桃仁从锥形瓶下移开,并记录温度计上显示的温度呢?经过讨论,形成了以下三种不同意见,其中最为科学合理的是___________(填字母)。
A.火焰熄灭时 B.核桃仁灰烬凉透时 C.温度计显示的温度不再升高时
(3)已知1毫升水每升高1℃,需要吸收4.2焦的能量。测定锥形瓶中水的温度升高了10℃,请计算每克核桃仁中含有的能量____焦,这粒核桃含有的能量是__________焦(不考虑能量散失造成的误差)。
(4)从这粒核桃仁上再取相似大小的两块,分别用相同的装置、同样的做法重复测量,计算出这粒核桃仁中含有的能量分别是8544焦、8610焦。根据这三次计算的结果,确定最接近这粒核桃仁含有能量真实值的数值。________焦。
【答案】沸腾 C 1680 8400 8610
【解析】
(1)用点燃的核桃仁给锥形瓶中的水加热,水要适量(20毫升)。水量过多,温度变化过小,不易读数;水量过少,则可能出现沸腾现象,从而造成较大的误差。
(2)火焰熄灭时,还有余热,此时若及时计数,会导致数据偏低,A错误;
核桃仁灰烬凉透时,由于这一过程热量的散失,会导致数据偏低,B错误;
温度计显示的温度不再升高时,说明不再有热量产生,此时记录数据比较科学,C正确。
(4)已知1毫升水每升高1℃,需要吸收4.2焦的能量。测定锥形瓶中水的温度升高了10℃,请计算这粒核桃仁中含有的能量:4.2焦×20毫升×10×10=8400焦。每克核桃仁中含有的能量是:8400÷5=1680焦。
(5)为了尽量减少实验结果的误差,提高实验结果的可信度,因此应该设置重复实验(或重复组),多做几次,然后取平均值。即(8400+8544+8610)÷3≈8518。
20.植物性食物为主食的人普遍有缺钙的倾向,请据某人的一日食谱回答:
(1)该人日摄入钙总量是否达到日需的量____,要达到摄入钙量的正常值,最好增加表中_____的食物。
(2)如果少年儿童长期缺钙易患______病。
(3)有的孩子虽补了很多的钙制品,但还有明显的缺钙症状,最可能的原因是缺乏________。
(4)供给人体进行各种生理活动的能量,主要来自食物中的_______。
【答案】没有 牛奶 佝偻 维生素D 糖类
【解析】
(1)分析题干中提供的资料,可以算出该人日摄入钙量仅为0.616g,与日需钙量0.8g还差0.084g,喝牛奶能补充钙。
(2)无机盐中含有的钙磷是构成骨骼和牙齿的重要成分,儿童缺钙会患佝偻病。
(3)维生素D能促进人体对钙磷的吸收,因此补钙的同时要加服维生素D。
(4)人体进行生理活动所需要的能量,主要由食物中的糖类供给。糖类是人体进行生理活动的主要能源物质,人体所需的能量70%都来自于糖类。
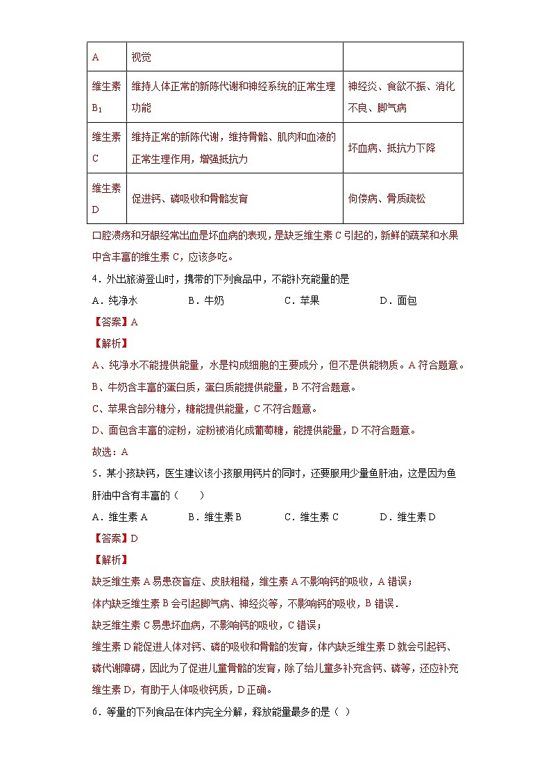
维生素种类
主要功能
缺乏症
维生素A
促进人体正常发育,增强抵抗力,维持人的正常视觉
皮肤粗糙、夜盲症
维生素B1
维持人体正常的新陈代谢和神经系统的正常生理功能
神经炎、食欲不振、消化不良、脚气病
维生素C
维持正常的新陈代谢,维持骨骼、肌肉和血液的正常生理作用,增强抵抗力
坏血病、抵抗力下降
维生素D
促进钙、磷吸收和骨骼发育
佝偻病、骨质疏松
食物种类
食物重量(克)
含钙量(克/100克)
日需钙量(克)
馒头
1000
0.03
0.8
青白菜
500
0.03
豆腐
200
0.16
牛奶
0
0.10
猪肉
50
0.006
相关试卷
这是一份人教版 (新课标)七年级下册第一节 食物中的营养物质课堂检测,共6页。
这是一份2021学年第一节 食物中的营养物质巩固练习,共4页。试卷主要包含了选择题,实验探究题等内容,欢迎下载使用。
这是一份人教版 (新课标)七年级下册第一节 食物中的营养物质课堂检测,共5页。试卷主要包含了选择题,非选择题等内容,欢迎下载使用。

