2021学年第十章 数据的收集、整理与描述综合与测试教案
展开第 2 课时 抽样调查
【教学目标】
1、经历数据的收集、整理和分析的模拟过程,了解抽样调查、样本、个体与总体等统计概念;
2、初步感受抽样调查的必要性,初步体会用样本估计总体的思想;
3、经历较复杂问题的处理过程,感受分层抽样的必要性,掌握分层抽样的方法;
4、学会从样本中分析、归纳出较为正确的结论,增强用统计方法解决问题的意识。
【教学重点与难点】
1、抽样调查、样本、总体等概念以及用样本估计总体的思想是重点;样本的抽取是难点。
2、分层抽样的方法和样本的分析、归纳是重点;分层抽样方案的制定是难点。
【教学过程】
一、问题导入
要了解一罐八宝粥里各种成分的比例,你会怎么做?
把一罐八宝粥铺开在一个盆子里查看。这样可行吗?这样方便吗?为此我们必须找到一种方便合理的调查方法才行。
二、抽样调查及有关概念
问题 1 某校有 2000 名学生,要想了解全校学生对新闻、体育、动画、娱乐四类电视节目的喜爱情况,怎样进行调查?
可以用全面调查的方法对全校学生逐个进行调查,然后整理收集到的数据,统计出全校学生对四类电视节目的喜爱情况。
这样做,当然好,可以准确、全面地了解情况。但是,由于学生人数比较多,这样做
又会有许多弊病,你能说说吗?
花费的时间长,消耗的人力、物力大。
你能找到一种既省时省力又能解决问题的调查方法吗? 可以抽取一部分学生进行调查.
这种只抽取一部分对象进行调查,然后根据调查数据推断全体对象的情况的方法就是抽样调查。这里要考查的全体对象称为总体,组成总体的每一个考查对象称为个体,被抽取的那些个体组成一个样本,样本中个体的数目称为样本容量。[投影 2]上面问题中全校学生是总体,每一名学生是个体,我们从总体中抽取的部分学生是一个样本,抽取的学生数就是 样本容量。例如抽取 100 名学生,样本容量就是 100。
注意:抽样调查还适用一些具有破坏性的调查,如关于灯泡寿命、火柴质量等。 三、样本的抽取
抽样调查的关键是样本的抽取,如果抽取的样本得当,就能很好地反映总体的情况, 否则,抽样调查的结果会偏离总体情况。上面的问题,抽取样本的要求是什么呢?
一、抽取的学生数目要适当。如果抽取的学生数太少,那么样本就不能很好地反映总体的情况;如果抽取的学生人数太多,那么达不到省时省力的目的。我们可以取 100 名学生作为一个样本。
二、要尽量使每一个学生抽取到的机会相等。例如,可以在 2000 名学生的注册学号中,
用电脑随机抽取 100 个学号,调查这些学号对应的 100 名学生。你还能想出使每个学生都有相等机会被抽到的方法吗?
从 2000 名学生的注册学号中,用电脑抽取能被 5 整除的 100 个学号,调查这些学号对
应的学生;放学或上学时在校门口随机访问 100 名学生,等等。
这种总体中的每一个个体都有相等机会被抽到的抽样方法是一种简单随机抽样。
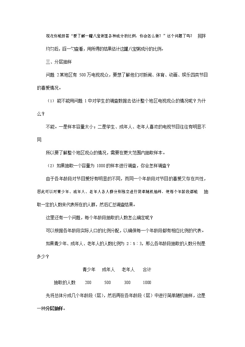
现在你能回答“要了解一罐八宝粥里各种成分的比例,你会怎么做?”这个问题了吗? 搅拌均匀后,舀一勺查看,用所得的结果估计这罐八宝粥成分的比例。
三、分层抽样
问题 2 某地区有 500 万电视观众,要想了解他们对新闻、体育、动画、娱乐四类节目的喜爱情况。
(1) 能不能用问题 1 中对学生的调查数据去估计整个地区电视观众的情况呢?为什
么?
不能。一是样本容量太小;二是学生、成年人、老年人喜欢的电视节目往往有明显不
同.
所以要了解整个地区观众的情况,需要在更大范围内抽取样本。
(2) 如果抽取一个容量为 1000 的样本进行调查,你会怎样调查?
由于各年龄段对节目爱好有明显的不同,而同一个年龄段对节目的喜爱又存在共性, 因此可以对青少年、成年人、老年人各人群分别独立进行简单随机抽样,使每个年龄段都能 抽取一定的人数来代表所在的人群,然后汇总调查结果。
这里还有一个问题,每个年龄段抽取的人数怎么确定呢?
可以根据各年龄段实际人口的比例分配,以确保每一个年龄段都有相应比例的代表。如果青少年、成年人、老年人的人数比例为 2︰5︰3,那么各年龄段抽取的人数分别是
多少?
青少年 成年人 老年人 合计抽取的人数 200 500 300 1000
先将总体分成几个年龄段(层),然后再在各年龄段(层)中进行简单随机抽样,这是一种分层抽样。
分层抽取的样本与这个地区所有观众的年龄结构基本相同,与在整个地区直接进行简单随机抽样相比,更具有代表性。
四、样本的处理
和全面调查一样,对收集的数据要进行整理。下面是某同学抽取样本容量为 100 的调查数据统计表。
抽样调查 100 名学生最喜爱节目的人数统计表
节目类型 划 记 人 数 百分比
A 新闻 正 8 8%
B 体育 正正正正 24 24%
C 动画 正正正正正正 30 30%
D 娱乐 正正正正正正正 38 38%
合 计 100 100 100%
从上表可以看出,样本中喜爱娱乐节目的学生最多,是 38%,据此可以估计出,这个学校的学生中,喜欢娱乐节目的人最多,约为 38%。类似地,由上表可以估计这个学校喜爱其他节目的学生人数的百分比。
表格中的数据也可以用条形统计图和扇形统计图来表示描述。
人数
40
30 24 30
20
38 8%
娱乐
38%
新闻
24%
10 8
0
新闻 体育
动画 娱乐
节目类别 动画
30% 体育
五、样本的分析
下表是用分层抽样进行调查并整理得到的数据。
人数 年龄 |
青少年 |
成年人 |
老年人 |
合 计 |
百分比 |
节目类型 段 |
|
|
|
|
|
A 新闻 |
16 |
137 |
120 |
273 | 27.3% |
B 体育 | 50 | 118 | 82 | 250 | 25% |
C 动画 | 56 | 57 | 28 | 141 | 14.3% |
D 娱乐 | 78 | 188 | 70 | 336 | 33.6% |
合 计 | 200 | 500 | 300 | 1000 | 100% |
请你自己画条形统计图和扇形统计图描述上表中的数据。
从上表中可以大致估计整个地区观众对四种节目的喜爱情况,你能谈谈吗? 此外,还可以估计各个年龄段中观众对某类节目喜爱的情况。
例如,估计各个年龄段中观众对动画类节目和娱乐类节目喜爱的情况。 能根据上表中的数据进行估计吗?为什么?
不能。因为不同年龄层抽取的人数不相等。那么根据什么来进行估计呢?
可根据不同年龄层中喜爱动画和娱乐类节目的百分比来估计。如表:[投影 3]
| 青少年 | 成年人 | 老年人 |
动画 | 28% | 11.2% | 9.3% |
娱乐 | 39% | 37.6% | 23.3% |
从表中你看到了什么?
不同年龄段的观众对节目喜爱不尽相同。用什么方式可以直观地反映这种变化呢? 折线统计图。
下图是不同年龄段观众喜爱娱乐和动画类节目的折线统计图。[投影 4]
40%
30%
20%
10%
0%
百分率
娱乐动画
青少年 成年人 老年人 年龄段
从上图中可以清楚地看到,随着年龄的增加,观众对动画类、娱乐类的喜爱程度逐渐下降。
六、课堂小结
1、个体、总体、样本、样本容量及抽样调查的概念;
2、抽取样本的要求:
(1) 抽取的样本容量要适当;
(2) 要尽量使每一个个体被抽取到的机会相等——简单随机抽样。 3、全面调查和抽样调查的优缺点是什么?
全面调查收集到的数据全面、准确,但一般花费多、耗时长,而且某些调查不宜用全面调查;抽样调查具有花费少、省时的特点,但没有全面调查准确,受样本选取的影响比较 大。
4、对于总体量大,个差异程度较大的问题,需要采取分层抽样的方法确定样本,这样可使样本更具有代表性。
5、对样本进行分析、归纳,得出的结论可以用来估计总体的情况,这就是统计的思想。 七、作业布置
初中人教版第十章 数据的收集、整理与描述综合与测试教学设计及反思: 这是一份初中人教版第十章 数据的收集、整理与描述综合与测试教学设计及反思,共4页。教案主要包含了教学目标,教学重点与难点,教学过程等内容,欢迎下载使用。
人教版七年级下册10.2 直方图教学设计及反思: 这是一份人教版七年级下册10.2 直方图教学设计及反思,共6页。
人教版七年级下册5.1.2 垂线教案及反思: 这是一份人教版七年级下册5.1.2 垂线教案及反思,共9页。教案主要包含了创设情境,引入课题,垂线的定义与性质的应用,巩固训练,熟练技能等内容,欢迎下载使用。

