第01讲 从负数到有理数 知识点及练习题 - 小升初数学衔接教材
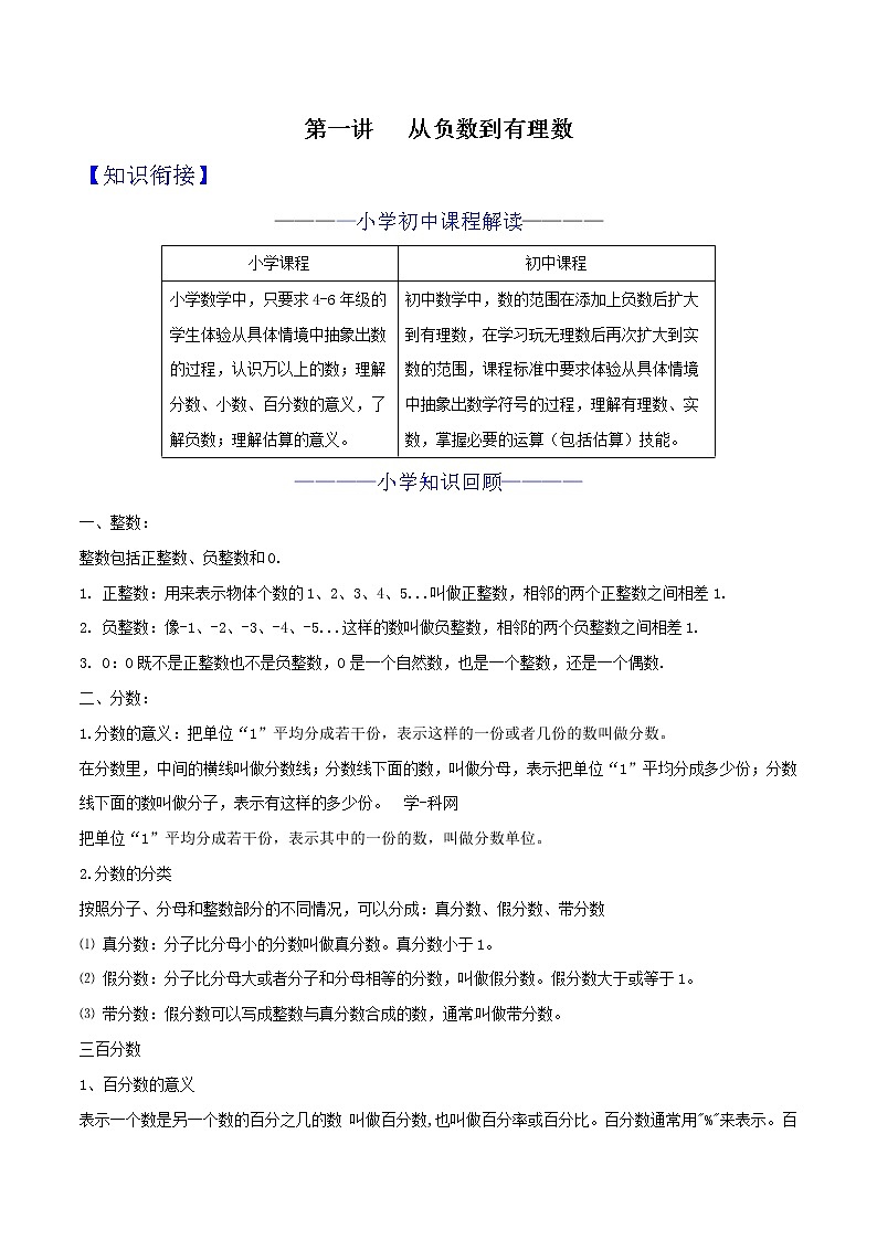
展开————小学初中课程解读————
————小学知识回顾————
一、整数:
整数包括正整数、负整数和0.
正整数:用来表示物体个数的1、2、3、4、5...叫做正整数,相邻的两个正整数之间相差1.
负整数:像-1、-2、-3、-4、-5...这样的数叫做负整数,相邻的两个负整数之间相差1.
0:0既不是正整数也不是负整数,0是一个自然数,也是一个整数,还是一个偶数.
二、分数:
1.分数的意义:把单位“1”平均分成若干份,表示这样的一份或者几份的数叫做分数。
在分数里,中间的横线叫做分数线;分数线下面的数,叫做分母,表示把单位“1”平均分成多少份;分数线下面的数叫做分子,表示有这样的多少份。
把单位“1”平均分成若干份,表示其中的一份的数,叫做分数单位。
2.分数的分类
按照分子、分母和整数部分的不同情况,可以分成:真分数、假分数、带分数
⑴ 真分数:分子比分母小的分数叫做真分数。真分数小于1。
⑵ 假分数:分子比分母大或者分子和分母相等的分数,叫做假分数。假分数大于或等于1。
⑶ 带分数:假分数可以写成整数与真分数合成的数,通常叫做带分数。
三百分数
百分数的意义
表示一个数是另一个数的百分之几的数 叫做百分数,也叫做百分率或百分比。百分数通常用"%"来表示。百分号是表示百分数的符号。
2、百分数的读法:读百分数时,先读百分之,再读百分号前面的数,读数时按照整数的读法来读。
3、百分数的写法:百分数通常不写成分数形式,而在原来的分子后面加上百分号“%”来表示。
四小数
小数是分数的一种特殊形式,但不能说小数就是分数.
2.小数的分类
小数包括有限小数和无限小数,无限小数有包括无限循环小数和无限不循环小数.
注:分数又可分为正分数和负分数,小数也可分为正小数和负小数.
————初中知识链接————
一、正数和负数
1、在以前学过的0以外的数叫做正数,在正数前面加负号“-”,叫做负数,一个数前面的“+”“-”号叫做它的符号.
2、0既不是正数也不是负数.0是正负数的分界点,正数是大于0的数,负数是小于0的数.
3、用正负数表示两种具有相反意义的量.具有相反意义的量都是互相依存的两个量,它包含两个要素,一是它们的意义相反,二是它们都是数量.
二、有理数
1、有理数的概念:整数和分数统称为有理数.
2、有理数的分类:
①按整数、分数的关系分类:有理数{整数{正整数、0、负整数、分数{正分数、负分数}}};
②按正数、负数与0的关系分类:有理数{正数{正整数、正分数}、0、负数{负整数、负分数}}.
注意:如果一个数是小数,它是否属于有理数,就看它是否能化成分数的形式,所有的有限小数和无限循环小数都可以化成分数的形式,因而属于有理数,而无限不循环小数,不能化成分数形式,因而不属于有理数.
【经典题型】
小学经典题型
1.两根同样长的铁丝,一根用去了,另一根用去了米,剩下的铁丝相比,( )
A.第一根长B.第二根长
C.同样长D.无法比较哪根长
2.以学校为起点,向东走为正,向西走为负.丽丽从学校出发先走了+200米,又走了﹣200米,丽丽现在离学校( )米.
A.0B.+200C.﹣200D.400
3.在“ ”能化成有限小数的分数有( )个.
A.2B.3C.4D.5
4.下面各数,读数时只读一个零的是( )
A.2.0500B.1.005C.100.07
5.加工一个零件,甲用了分钟,乙用了分钟,丙用了分钟.( )加工的速度最快.
A.甲B.乙C.丙D.不能确定
6.49□987≈50万,在□里可以填的数字是( )
A.最小是4B.最小是5C.最大是4
7.下列说法正确的是( )
A.任何数都有倒数
B.半径等于直径的
C.π的大小与圆的大小无关
D.假分数的倒数一定比1小
8.凡凡家住19楼,他乘坐电梯回家应按数字 ;爸爸到地下车库开车,他在电梯面板上按数字“﹣2”,爸爸的车停在地 层.
9.在、、83%和中,最大的数是 ,最小的数是 .
10.一个数由7个亿、6个千万、3个百万和2个百组成,这个数写作 ,读作 ,用四舍五入法省略“亿”位后面的尾数约是 .
11.用0、1、2组成最大的三位数是 ,组成的最小三位数是 ,它们的差是 .
12.如果把分子加上21,要使分数的大小不变,分母应加上 .
13.的分子减去12,要使分数的大小不变,分母应减去 .
14.用4、0、3和小数点组成的小数部分是两位数的小数中最小的是 .
初中经典题型
1.在,0,1,四个数中,负数是( )
A.B.0C.1D.
2.若水位上升2m记为+2m,那么水位下降3m可记为( )
A.3mB.–2mC.1mD.–3m
3.如果二模数学成绩比一模成绩进步10分记作+10分,那么退步10分记作( )
A.分B.分C.分D.分
4.不等式a>0表示的意义是( )
A.a不是负数B.a是负数C.a是非负数D.a是正数
5.在数0.25,﹣,7,0,﹣3,100中,正数的个数是( )
A.1个 B.2个 C.3个 D.4个
6.在-6,7.8,,12,0,-0.33,各数中,负分数的个数有( )
A.0个 B.1个 C.2个 D.3个
7.下列说法正确的是( )
A.整数包括正整数和负整数 B.0是整数但不是正数
C.正数,负数,0统称为有理数 D.非负有理数是指正有理数
8.一定是
A.正数B.负数C.D.以上选项都不正确
9.有理数中,最大的负整数是____.
10.在,,,0,120这5个数中,整数有______个
11.如果收入60元记作+60元,那么支出40元记作__________.
12.如果“节约10%”记作+10%,那么“浪费6%”记作: .
13.把下面的各数填入它属于的集合内(将各数用逗号分开)
3.14, 0, -2, 80, -2.1, , -130, ,
负数集合{ …};
整数集合{ …};
14.将下列各数填在相应的集合里.
-45%, 3.14, ∣—6∣, , 0,-2016 , —(+).
整数集合:{ … };
分数集合:{ … };
负数集合:{ … }.
在以上已知的数据中,最大的有理数是 ,最小的有理数是 .
【实战演练】
————先作小学题 —— 夯实基础————
1.把一根绳子截成二段,第一段占全长的 12% ,第二段长 45 米,两段绳子相比较( )。
A.第一段长B.第二段长C.两段一样长D.无法确定
2.用0、4、8三个数字能组成( )个不同的三位数。(数字不重复使用)
A.6B.4C.3
3.两根同样长的绳子,甲绳用去,乙绳用去米,则两根绳子( )。
A.甲剩下的长一些B.乙剩下的长一些
C.甲、乙剩下的一样长D.无法判断谁剩下的长
4.一个小数,小数点向左移动一位后,再向右移动三位后是285,这个小数原来是( )。
A.0.285B.28.5C.2.85D.0.0285
5.的分子加3,要使分数的大小不变,分母应( )。
A. 加3 B. 乘3 C. 加8 D. 乘8
6.的分母增加8,要使分数的大小不变,分子应该( )
A. 增加8 B. 乘3 C. 增加3
7.、、中,最简分数有( )个。
A. 1 B. 2 C. 3
8.温度上升5℃,再上升-2℃的意义是( )。
A. 温度先上升5℃,再上升2℃
B. 温度先上升5℃,再下降2℃
C. 无法确定
9.999前面的一个数是(____),后面的一个数(_____),598和602都比较接近(_____)。
10.海平面的海拔高度记作0米,海拔高度为550米,表示_____;海拔高度为-210米,表示______。
11.最大的二位数加最小的三位数的和是(____),最大的三位数减最小的三位数的差是(____),最小的四位数减最小的三位数的差是(______)。
12.找规律并将合适的数填在( )里。
(1)410,(____),630,740,(____),(____)。
(2)3210,4321,(____),(_____) ,7654。
13.把365.8缩小到原数的 ,只要把这个数的小数点向________移动________位就可以,结果是________。
14.米表示把1米平均分成( )份,取( )份;也表示把3米平均分成( )份,取( )份。
15.从0、4、6、9中选出三个数字组成不同的三位数,其中最大的数是(____),最小的数是(____),最接近600的数是(____)。
16.在一次植树活动中,栽下300棵小树苗,有15棵没成活.这批树苗的成活率是多少?
————再战初中题 —— 能力提升————
1.在0,-13.48,,,-6,这些数中,负分数共有几个( )
A.0个 B.1个 C.2个 D.3个
2.非负数是( )
A.正数 B.零 C.正数和零 D.自然数
3.下列说法中,正确的是( ).
A、正整数和负整数统称整数
B、整数和分数统称有理数
C、零既可以是正整数,也可以是负整数
D、一个有理数不是正数就是负数
4.下面说法正确的有( ).
(1)正整数和负整数统称有理数;
(2)0既不是正数,又不是负数;
(3)0表示没有;
(4)正数和负数统称有理数.
A.4个 B.3个 C.2个 D.1个
5.若规定向东走为正,即向东走8m记为+8m,那么﹣6米表示( )
A.向东走6米B.向南走6米C.向西走6米D.向北走6米
6.张老师手机上显示,某地“海拔﹣45米”,它表示此地( )
A.高于海平面45米B.低于海平面5米
C.低于海平面﹣45米D.低于海平面45米
7.如果温度上升记作,那么温度下降记作( )
A.B.C.D.
8.下列四个数中,是正整数的是( )
A.﹣2B.πC.D.10
9.下列各数:,,,0,,,其中有理数有
A.6个B.5个C.4个D.3个
10.在有理数、-5、3.14中,属于分数的个数共有 个.
11.有理数5,,0,-2.9,3.14,,0.1,10中,分数有 个,整数有 个.
12.把下列各数分别填在相应的括号里:
, ,
整数集合{ … }
分数集合{ … }
负有理数集合{ … }
13.把下列各数分别填入相应的集合里.
﹣7,0.125,﹣3,3,0,50%
(1)正数集合:{ };
(2)负数集合:{ };
(3)整数集合:{ };
(4)分数集合:{ }.
14.把下列各数填在相应额大括号内:1,-0.1,-789,25,0,-20,-3.14,-590,
正整数集{ …};
正有理数集{ …};
负有理数集{ …};
负整数集{ …};
自然数集{ …};
正分数集{ …};
负分数集{ …};
15.把下列各数填在相应的集合里:
1,﹣1,﹣2013,0.5,,﹣,﹣0.75,0,2014,20%,π.
正数集合:{ …}
负数集合:{ …}
整数集合:{ …}
正分数集合:{ …}.
小学课程
初中课程
小学数学中,只要求4-6年级的学生体验从具体情境中抽象出数的过程,认识万以上的数;理解分数、小数、百分数的意义,了解负数;理解估算的意义。
初中数学中,数的范围在添加上负数后扩大到有理数,在学习玩无理数后再次扩大到实数的范围,课程标准中要求体验从具体情境中抽象出数学符号的过程,理解有理数、实数,掌握必要的运算(包括估算)技能。
第15讲 角与角的运算 知识点及练习题 -小升初数学衔接教材: 这是一份第15讲 角与角的运算 知识点及练习题 -小升初数学衔接教材,文件包含第15讲角与角的运算-小升初数学衔接教材原卷版doc、第15讲角与角的运算-小升初数学衔接教材解析版doc等2份教案配套教学资源,其中教案共23页, 欢迎下载使用。
第14讲 直线、射线、线段 知识点及练习题 -小升初数学衔接教材: 这是一份第14讲 直线、射线、线段 知识点及练习题 -小升初数学衔接教材,文件包含第14讲直线射线线段-小升初数学衔接教材原卷版doc、第14讲直线射线线段-小升初数学衔接教材解析版doc等2份教案配套教学资源,其中教案共27页, 欢迎下载使用。
第10讲 等式的性质 知识点及练习题 -小升初数学衔接教材: 这是一份第10讲 等式的性质 知识点及练习题 -小升初数学衔接教材,文件包含第10讲等式的性质-小升初衔接数学教材原卷版doc、第10讲等式的性质-小升初衔接数学教材解析版doc等2份教案配套教学资源,其中教案共28页, 欢迎下载使用。

