化学第十二单元 化学与生活综合与测试课时训练
展开得分________ 评价________
可能用到的相对原子质量:H-1;C-12;O-16;Cl-35.5;Ca-40
一、选择题(每小题3分,共36分)
1.下列食品中主要含糖类的是( B )
A.红花醋 B.米粉 C.菠菜 D.烤肉
2.下列物品所使用的主要材料中,属于有机合成材料的是( B )
A.木制桌椅 B.涤纶衣料 C.金属表链 D.陶瓷碗
3.下列关于菜品中营养素的说法错误的是( D )
A.河南大鲤鱼中鲤鱼含有丰富的蛋白质 B.八宝饭中的糯米含有丰富的糖类
C.桂花山楂糕中的山楂含有丰富的维生素 D.葱扒羊肉中羊瘦肉主要含有丰富的油脂
4.下列物品中的营养元素不属于微量元素的是( A )
A.葡萄糖酸钙口服液 B.补铁酱油 C.含硒茶叶 D.含氟牙膏
5.(河南中考)下列区别物质的方法或试剂不正确的是( C )
A.用灼烧法区分腈纶绒、羊毛绒 B.用肥皂水区分硬水、软水
C.用熟石灰区分氯化铵、硫酸铵 D.用水区分硝酸铵、氢氧化钠
6.(怀化中考)下列说法正确的是( B )
A.葡萄糖是构成细胞的基本物质 B.缺乏维生素C会引起坏血病
C.微量元素对人体作用十分重要,必须大量服用 D.幼儿患佝偻病的主要原因是缺铁
7.(天水中考)化学与生活密切相关,下列做法有益于身体健康的是( B )
A.饮用工业酒精勾兑的白酒 B.吃水果和蔬菜,补充维生素
C.为了减肥不吃油脂 D.霉变大米经淘洗后可食用
8.最近,媒体曝光某地不法商贩将“含乳固体饮料”代替“特医奶粉”,售卖给蛋白质过敏儿童的家长,导致儿童营养不良,生长迟缓,甚至出现佝偻病、“大头娃娃”病。下列有关说法不正确的是( B )
A.蛋白质是人体必需的营养素,能为人体提供能量
B.对蛋白质过敏的儿童不能摄入任何含蛋白质的食品
C.佝偻病主要与钙元素吸收不足有关
D.“含乳固体饮料”中营养素含量比“特医奶粉”低
9.(株洲中考)某小孩食欲不振、生长迟缓、发育不良,下列适合改善该小孩症状的食品是( C )
A.高钙奶 B.补铁剂 C.补锌剂 D.海带汤
10.(哈尔滨模拟)2020年中考即将来临,小明每天都在紧张地学习,为了让小明每天的营养均衡,下面是小明妈妈为他准备的午餐,你认为合理的是( B )
①炒面 ②蒜蓉生菜 ③红烧肉 ④米饭 ⑤清蒸鲈鱼 ⑥凉拌黄瓜
A.①③④⑤ B.②③④⑤ C.①②④⑥ D.②⑤⑥
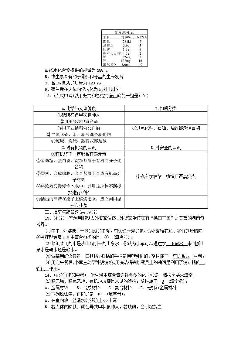
11.(泸州中考)某品牌牛奶的营养成分如表所示,对1盒250 mL的牛奶,叙述正确的是( B )
A.碳水化合物提供的能量为288 kJ
B.维生素D有助于骨骼和牙齿的生长发育
C.含Ca单质的质量为128 mg
D.蛋白质在人体内仅转化为N2排出体外
12.(大庆中考)以下归纳和总结完全正确的一组是( D )
二、填空与简答题(共39分)
13.(4分)小军利用假期去外婆家做客,外婆家坐落在有“梯田王国”之美誉的湖南紫鹊界。
(1)中午,外婆做了一顿别致的午餐,有①红米煮的饭、②水煮稻花鱼、③竹笋炒腊肉、④凉拌醋黄瓜。其中富含糖类的是__①__(填序号)。
(2)做饭菜用的水是从山涧引来的山泉水。你认为小军可以通过加__肥皂水__来判断山泉水是硬水还是软水。
(3)做菜用的炊具是一口铁锅,铁锅的手柄是用塑料做的,塑料属于__有机合成__材料。
(4)用完午餐后,小军主动帮外婆洗碗。用洗洁精去除餐具上的油污是利用了洗洁精的__乳化__作用。
14.(4分)(衡阳中考)日常生活中蕴含着许许多多的化学知识。请按照要求填空。
(1)聚乙烯、聚氯乙烯、有机玻璃都是常见的塑料。塑料属于__B__(填字母)。
A.金属材料 B.合成材料 C.复合材料 D.无机非金属材料
(2)下列说法中,正确的是__D___(填字母)。
A.在室内放一盆清水能够防止CO中毒
B.若人体内缺铁,就会导致甲状腺肿大,若缺碘,会引起贫血
C.发现家中燃气泄露,应该及时打开排气扇
D.实行垃圾分类回收,既节约资源,又保护环境
(3)超市里出售的麦片中含有微量极细的还原铁粉,饮用这种麦片后,铁在胃液中变为亚铁盐的化学反应方程式是__Fe+2HCl===FeCl2+H2↑___。
15.(6分)自行车作为常用的代步工具,既轻便灵活,又符合环保要求,下图是一款自行车的示意图。
(1)图中所标物质中,属于有机合成材料的是__塑料和橡胶__;属于合金的是__钢和不锈钢__,含有的金属元素是__铁__。
(2)车架表面刷漆主要是为了防锈,其原理是__隔绝空气(或氧气)和水__;请再提出一条可延长自行车使用寿命的建议:__保持表面洁净干燥或涂油等__。
(3)当今自行车外形美观,材质轻便、牢固,除了代步,还可以作为健身工具。由此你对化学与人类生活的关系有何感想?__化学可以提高人类生活的质量或化学能美化人类生活等__。
16.(9分)(南京中考)化学就在我们身边,人类的生活离不开化学。
(1)人类为了维持生命和健康,必须摄取食物。基本营养素包括__蛋白质、糖类、油脂、维生素、无机盐、水__六大类。
(2)人们穿的衣服通常是由纤维织成的。下列属于天然纤维的是__AC__(填字母)。
A.棉花 B.尼龙 C.蚕丝 D.涤纶
(3)塑料制品的使用方便了人类的生活,但废弃塑料带来的“白色污染”尤为严重。要解决“白色污染”问题可以采取的措施是__ABCD__(填字母)。
A.减少使用不必要的塑料制品
B.重复使用某些塑料制品
C.回收各种废弃塑料
D.使用一些新型的、可降解的塑料
(4)石油是一种重要的化石燃料,人们利用石油可以炼制多种产品,如柴油、煤油、汽油等。请设计实验证明煤油中含有碳元素并完成实验报告。
17.(8分)(聊城中考)社会在进步,我们的生活进入了新时代。请从化学的视角回答下列生活中的相关问题:
(1)网购已成为人们生活的一部分,小刚通过外卖网站订购了外卖套餐:红烧排骨、西红柿鸡蛋、米饭。其中富含糖类的食物是__米饭__。
(2)常食用黑木耳、绿叶蔬菜可补充人体所需的铁元素,铁元素摄入不足可能会引起的疾病是__缺铁性贫血(或贫血)__症。
(3)饮用水的质量越来越被人们所关注,目前市场上出售的净水器中的活性炭主要起__吸附__作用。
(4)“中国高铁”已成为我国的一张新名片,其车身主要采用的镍铬奥氏体不锈钢属于__B__(填字母)。
A.无机非金属材料 B.金属材料
C.有机合成材料 D.复合材料
18.(8分)(本溪中考)下图是某品牌的风味酸牛奶及每100 g酸牛奶中主要营养成分的数据。请回答下列问题。
(1)人体必需的六大类基本营养素中, 除水外,表中没有标示的营养素是__维生素__。
(2)表中能为人体提供能量的营养素有__3__种。
(3)该酸牛奶的外包装是一种塑料制品, 随意丢弃会造成“白色污染”。为减少“白色污染”,可采取的措施是__使用可降解塑料__(答一点)。
(4)酸牛奶中的蔗糖,在胃肠道内转化为葡萄糖(C6H12O6)。葡萄糖在酶的催化作用下,与氧气反应生成水和二氧化碳,请写出该反应的化学方程式:__C6H12O6_+_6O2_ eq \(=====,\s\up7(酶)) 6CO2+6H2O__。
三、实验题(共14分)
19.(14分)维生素C又名抗坏血酸,易溶于水,易被氧化,能与碘反应。人体缺乏维生素C可能引发多种疾病。某研究性学习小组对它研究如下:
(1)猜想:维生素C可能具有酸性。
(2)实验方案:
提供试剂:维生素C片、蒸馏水、紫色石蕊溶液、无色酚酞溶液、稀盐酸、氢氧化钠溶液、氯化钡溶液、pH试纸。
根据以上试剂,请帮助他们设计出两种实验方案,并写出实验现象:
(3)结论:维生素C具有酸性。根据维生素C的性质,判断下列物质中能与维生素C反应的是__AC__。
A.金属镁 B.食盐 C.氢氧化钠 D.硫酸铜
(4)某同学联想到西红柿等蔬菜、水果中含有丰富的维生素C,放置时间长短是否对维生素C的含量产生影响?他设计了如下实验方案:
Ⅰ.把新鲜西红柿和放置一周的西红柿分别捣碎,用纱布将汁液挤入两个烧杯中;
Ⅱ.取两支盛有2 mL蓝色碘的淀粉溶液的试管,分别滴加上述两种汁液,边滴加边振荡,直到蓝色刚好消失,记录滴数如下:
请回答下列问题:
①你认为两种汁液中维生素C含量较高的是__新鲜西红柿的汁液__。
②你从中得到的启示是__缺乏维生素C的病人要多吃维生素C含量高的蔬菜和水果;要吃新鲜的蔬菜和水果__。
四、计算题(共11分)
20.(11分)(大庆中考)钙是人体中的常量元素,因缺钙而导致骨质疏松、佝偻病等的患者应在医生的指导下服用钙片。某补钙药剂说明书的部分信息如图所示。现将100 g稀盐酸分成五等份,逐次加到用40片药剂制成的粉末中(其他成分不与盐酸反应),得到部分数据与图象如下。请根据相关信息回答问题:
eq \x(\a\al(××牌钙片,有效成分:CaCO3,净含量:100 g,100片/瓶))
(1)该品牌补钙药剂中碳酸钙的质量分数是__50%__,a的数值为__25__。
(2)该盐酸中溶质的质量分数是多少?(写出计算过程,计算结果精确至0.1%)
解:设消耗氯化氢的质量为x。
CaCO3+2HCl===CaCl2+H2O+ CO2↑
73 44
x 8.8 g
eq \f(73,x) = eq \f(44,8.8 g) x=14.6 g
盐酸中溶质的质量分数: eq \f(14.6 g,80 g) ×100%≈18.3%
答:该盐酸中溶质的质量分数是18.3%。
A.化学与人体健康
B.物质分类
①缺碘易得甲状腺肿大
②用甲醛浸泡海产品
③用工业酒精勾兑白酒
①过氧化钙、石油、盐酸都是混合物
②二氧化硫、水、氧气都是氧化物
③纯碱、烧碱、熟石灰都是碱
C.对有机物的认识
D.对安全的认识
①有机物不一定都含有碳元素
②葡萄糖、蛋白质、淀粉都属于有机高分子化合物
③塑料、合成橡胶、合金都属于合成有机高分子材料
①汽车加油站、纺织厂严禁烟火
②将浓硫酸慢慢注入水中,并用玻璃棒不断搅拌进行稀释
③洒出的酒精在桌子上燃烧起来,应立刻用湿抹布扑盖
实验步骤
实验现象
实验结论
__取少量煤油,点燃;将燃烧产生的气体通入澄清石灰水__
__石灰水变浑浊__
__煤油中含有碳元素__
营养成分
蛋白质
脂肪
糖类
钠
钙
质量
3.2 g
3.6 g
11.9 g
60 mg
80 mg
实验方案
实验现象
将维生素C片溶于蒸馏水中配成溶液,向其中滴加__石蕊溶液__
__石蕊溶液由紫色变红色__
向__NaOH溶液中滴加酚酞溶液__,再加入维生素C
__NaOH溶液在滴加酚酞溶液后变红色,加入维生素C后变无色__
汁液
新鲜西红柿的汁液
放置一周的西红柿的汁液
滴数
12
20
实验次数
第一次
第三次
第四次
加入盐酸
的质量(g)
20
20
20
剩余固体
的质量(g)
35
a
20
化学九年级下册第十一单元 盐 化肥综合与测试随堂练习题: 这是一份化学九年级下册第十一单元 盐 化肥综合与测试随堂练习题,共5页。试卷主要包含了5;Ca-40,6 g,2%等内容,欢迎下载使用。
化学第九单元 溶液综合与测试同步达标检测题: 这是一份化学第九单元 溶液综合与测试同步达标检测题,共6页。试卷主要包含了5;Ca-40,3%,5 g、5,3 g等内容,欢迎下载使用。
人教版九年级下册第十单元 酸和碱综合与测试复习练习题: 这是一份人教版九年级下册第十单元 酸和碱综合与测试复习练习题,共5页。试卷主要包含了5;Ca-40,0~3,3~6,3%的稀盐酸中,恰好完全反应,5~4等内容,欢迎下载使用。

