- 第十一单元 盐 化肥(培优卷)——2022-2023学年九年级下册化学单元卷(人教版)(原卷版+解析版) 试卷 16 次下载
- 第十一单元 盐 化肥(基础卷)——2022-2023学年九年级下册化学单元卷(人教版)(原卷版+解析版) 试卷 18 次下载
- 第十二单元 化学与生活(培优卷)——2022-2023学年九年级化学单元卷(人教版)(原卷版+解析版) 试卷 8 次下载
- 第十单元 酸和碱(培优卷)——2022-2023学年九年级下册化学单元卷(人教版)(原卷版+解析版) 试卷 20 次下载
- 第十单元 酸和碱(基础卷)——2022-2023学年九年级下册化学单元卷(人教版)(原卷版+解析版) 试卷 24 次下载
第十二单元 化学与生活(基础卷)——2022-2023学年九年级化学单元卷(人教版)(原卷版+解析版)
展开班级 姓名 学号 分数
第十单元 酸和碱(B卷·能力提升练)
(时间:60分钟,满分:100分)
相对原子质量:H-1 O-16 S-32 Na-23
一、单项选择题(本题共15小题,每小题2分,共30分)
1.某同学用月季花自制酸碱指示剂,并用于检验白醋的酸碱性,部分操作如下,其中错误的是( )
A.研磨花瓣 B.浸取色素
C.取用白醋 D.检验白醋
【答案】D
【详解】A、研磨花瓣可用研钵进行研磨,操作正确,不符合题意;
B、浸取色素,应用玻璃棒搅拌,加快浸取速率,不符合题意;
C、取用白醋时,瓶塞应倒放,瓶口应紧挨,标签应朝向手心处,图中操作正确,不符合题意;
D、胶头滴管加液时,既不能伸入容器,更不能接触容器,应垂直悬空于容器上方,图中操作错误,符合题意。
故选D。
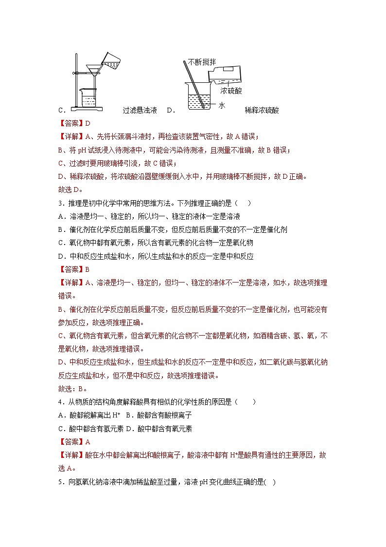
2.化学实验是进行科学探究活动的基础和保证,下列实验操作正确的是( )
A.检查装置气密性 B.测定溶液酸碱度
C.过滤悬浊液 D.稀释浓硫酸
【答案】D
【详解】A、先将长颈漏斗液封,再检查该装置气密性,故A错误;
B、将pH试纸浸入待测液中,可能会污染待测液,且测量不准确,故B错误;
C、过滤时要用玻璃棒引流,故C错误;
D、稀释浓硫酸,将浓硫酸沿器壁缓缓倒入水中,并用玻璃棒不断搅拌,故D正确。
故选D。
3.推理是初中化学中常用的思维方法。下列推理正确的是( )
A.溶液是均一、稳定的,所以均一、稳定的液体一定是溶液
B.催化剂在化学反应前后质量不变,但反应前后质量不变的不一定是催化剂
C.氧化物中都有氧元素,所以含有氧元素的化合物一定是氧化物
D.中和反应生成盐和水,所以生成盐和水的反应一定是中和反应
【答案】B
【详解】A、溶液是均一、稳定的,但均一、稳定的液体不一定是溶液,如水,故选项推理错误。
B、催化剂在化学反应前后质量不变,但反应前后质量不变的不一定是催化剂,也可能没有参加反应,故选项推理正确。
C、氧化物含有氧元素,但含氧元素的化合物不一定都是氧化物,如酒精含碳、氢、氧,不是氧化物,故选项推理错误。
D、中和反应生成盐和水,但生成盐和水的反应不一定是中和反应,如二氧化碳与氢氧化钠反应生成盐和水,但不是中和反应,故选项推理错误。
故选:B。
4.从物质的结构角度解释酸具有相似的化学性质的原因是( )
A.酸都能解离出H+ B.酸都含有酸根离子
C.酸中都含有氢元素 D.酸中都含有氧元素
【答案】A
【详解】酸在水中都会解离出和酸根离子,酸溶液中都有H+是酸具有通性的主要原因,故选A。
5.向氢氧化钠溶液中滴加稀盐酸至过量,溶液pH变化曲线正确的是( )
A. B.
C. D.
【答案】A
【详解】稀氢氧化钠溶液显碱性,pH大于7;向稀氢氧化钠溶液中滴加稀盐酸至过量,氢氧化钠与稀盐酸反应生成氯化钠和水,随着反应的进行,碱性逐渐变弱,至恰好完全反应,溶液显中性,pH等于7;继续滴加稀盐酸,溶液显酸性,pH小于7:观察图像,A图符合变化过程。
故选A。
6.(2020·四川资阳·中考真题)下列化学方程式中,不能正确表达反应颜色变化的是( )
A.向CuSO4溶液中加入足量Zn粉,溶液蓝色消失:
B.澄清石灰水久置后出现白色固体:
C.向铁锈中加入足量稀硫酸,溶液变为棕黄色:
D.硫在充满氧气的集气瓶中燃烧,火焰呈明亮的蓝紫色:
【答案】C
【详解】A、向CuSO4溶液中加入足量Zn粉,CuSO4溶液完全反应,会观察到溶液由蓝色变为无色:,此选项正确;
B、澄清石灰水是氢氧化钙溶液,能与空气中的二氧化碳反应生成碳酸钙白色沉淀,所以久置后出现白色固体:,此选项正确;
C、向铁锈中加入足量稀硫酸,溶液变为棕黄色:Fe2O3+3H2SO4=Fe2(SO4)3+3H2O,此选项错误;
D、硫在充满氧气的集气瓶中燃烧,火焰呈明亮的蓝紫色:,此选项正确。
故选C。
7.以下推理正确的是( )
A.酸中都含有氢元素,所以含有氢元素的化合物一定是酸
B.碱性溶液能使酚酞试液变红,所以能使酚酞试液变红的溶液一定呈碱性
C.中和反应生成盐和水,所以生成盐和水的反应一定是中和反应
D.酸溶液能使石蕊试液变红,所以能使石蕊试液变红的溶液一定是酸的溶液
【答案】B
【详解】A、酸中都含有氢元素,但是含有氢元素的化合物不一定是酸,如水中含氢元素,但是不属于酸,不符合题意;
B、碱性溶液能使酚酞试液变红,所以能使酚酞试液变红的溶液一定呈碱性,符合题意;
C、中和反应生成 盐和水,但是生成盐和水的反应不一定是中和反应,如氢氧化钠和二氧化碳反应生成碳酸钠和水,不是中和反应,不符合题意;
D、酸溶液能使石蕊试液变红,但是能使石蕊试液变红的溶液不一定是酸的溶液,如氯化铵溶液显酸性,能使紫色石蕊试液变红,但是属于盐溶液,不符合题意。
故选B。
8.下列性质不属于化学性质的是( )
A.浓硫酸的脱水性 B.一氧化碳的毒性
C.稀有气体的稳定性 D.浓盐酸的挥发性
【答案】D
【分析】物质在化学变化中表现出来的性质叫化学性质,如可燃性、助燃性、氧化性、还原性、酸碱性、稳定性等;物质不需要发生化学变化就表现出来的性质,叫物理性质;物理性质经常表现为:颜色、状态、气味、密度、硬度、熔点、沸点、导电性、导热性、溶解性、挥发性、吸附性、延展性等。
【详解】A、浓硫酸的脱水性,按水的组成比吸收了氢元素、氧元素,能使物质发生炭化,属于化学性质;错误;
B、一氧化碳的毒性,毒性属于化学性质;错误;
C、稳定性需要在化学变化中体现,则稀有气体的稳定性,属于化学性质;错误;
D、浓盐酸的挥发性,挥发性属于物理性质;正确。
故选:D。
9.如图所示,滴管中吸入某种液体,平底烧瓶中盛有另一种物质,挤压滴管滴入液体,一段时间后气球明显鼓起。下列选项不符合题意的是( )
选项 | 滴管内物质 | 平底烧瓶内物质 |
A | 稀盐酸 | 锌粒 |
B | 氢氧化钙溶液 | 二氧化碳气体 |
C | 浓硫酸 | 水 |
D | 碳酸钠溶液 | 稀硫酸 |
【答案】B
【详解】A.稀盐酸和锌粒反应生成氢气,一段时间后气球明显鼓起,选项A符合题意;
B.氢氧化钙溶液和二氧化碳气体生成碳酸钙和水,气球变瘪,选项B不符合题意;
C.浓硫酸滴入水中,释放出大量的热,一段时间后气球明显鼓起,选项C符合题意;
D.碳酸钠溶液和稀硫酸反应生成二氧化碳,一段时间后气球明显鼓起,选项D符合题意;
故选B。
10.物质的性质决定其保存方法.固体氢氧化钠具有以下性质:①白色固体;②有腐蚀性;③易吸收水分;④能与空气中的二氧化碳反应.由此可知,氢氧化钠固体必须密封保存的主要原因是( )
A.①② B.②③ C.②④ D.③④
【答案】D
【详解】固体氢氧化钠曝露在空气中,容易吸收水分而使表面潮湿,这一现象又叫潮解;它还能与空气中的二氧化碳反应生成碳酸钠而变质,故氢氧化钠固体必须密封保存。故选D。
11.物质的性质在很大程度上决定了物质的用途。下列物质的性质与用途对应关系错误的是( )
A.干冰升华时吸收大量的热——用于人工降雨
B.石墨具有导电性——作干电池的电极
C.浓硫酸易吸水——作某些气体的干燥剂
D.氮气难溶于水——作保护气
【答案】D
【详解】A、干冰用于人工降雨是因为升华时吸热,使水蒸气冷凝成水珠,A正确;
B、石墨作干电池的电极利用其的导电性,B正确;
C、浓硫酸作某些气体的干燥剂利用其具有吸水性,C正确;
D、氮气作保护气利用其化学性质不活泼,不是难溶于水,D不正确;
故选D。
12.逻辑推理是化学学习中常用的思维方法。下列推理正确的是( )
A.在食品包装袋内常充入氮气做保护气,可做保护气的一定是氮气
B.碳酸盐与酸反应产生气体,所以与酸反应产生气体的物质一定是碳酸盐
C.性质活泼的金属在空气中容易被腐蚀,铝在空气中不易被腐蚀是因为其性质不活泼
D.化合物是由不同元素组成的纯净物,所以由不同种元素组成的纯净物一定是化合物
【答案】D
【详解】A、氮气化学性质稳定可用作食品的保护气,但是可做保护气的不一定是氮气,如氩气化学性质稳定,也可作为保护气,故选项说法错误;
B、碳酸盐与酸反应产生气体,但是与酸反应产生气体的物质不一定是碳酸盐,如Mg可以与盐酸反应产生氢气,Mg不是碳酸盐,故选项说法错误;
C、性质活泼的金属在空气中容易被腐蚀,铝在空气中不易被腐蚀是因为铝易与空气中氧气反应生成氧化铝,氧化铝在铝表面形成致密的保护膜,铝化学性质活泼,故选项说法错误;
D、化合物是两种及两种以上元素组成的纯净物,则由不同种元素组成的纯净物一定是化合物,故选项说法正确;
故选D。
13.厕所清洁剂的主要成分是盐酸,炉具清洁剂的主要成分是氢氧化钠。关于这两种清洁剂叙述正确的是( )
A.厕所清洁剂可以用铁制容器盛放
B.测得炉具清洁剂的pH=3
C.厕所清洁剂能使无色酚酞溶液变蓝
D.炉具清洁剂能使紫色石蕊溶液变蓝
【答案】D
【详解】A、厕所清洁剂的主要成分是盐酸,能与铁反应生成氯化亚铁溶液和氢气,厕所清洁剂不能用铁制容器盛放,故选项错误;
B、炉具清洁剂的主要成分是氢氧化钠,显碱性,炉具清洁剂的pH不可能为3,故选项错误;
C、厕所清洁剂的主要成分是盐酸,显酸性,不能使无色酚酞溶液变色,故选项错误;
D、炉具清洁剂主要成分是氢氧化钠,显碱性,能使紫色石蕊溶液变蓝,故选项正确。故选D。
14.如图是氢氧化钠溶液与稀盐酸恰好完全反应的微观示意图,由此得出的结论错误的是( )
A.向反应结束时的溶液中滴入酚酞溶液,溶液不变色
B.反应前后元素的种类没有变化
C.反应后溶液中存在的粒子只有Na+和Cl﹣
D.该反应的实质是H+和OH﹣ 结合生成水
【答案】C
【详解】A、氢氧化钠和盐酸反应生成氯化钠和水,恰好完全反应时溶液中的H+和OH-没有剩余,溶液呈中性,向反应结束时的溶液中滴入酚酞溶液,溶液不变色,故选项说法正确。
B、根据质量守恒定律,化学反应前后元素的种类不变,故选项说法正确。
C、氢氧化钠溶液中含有钠离子、氢氧根离子和水分子,故选项说法错误。
D、氢氧化钠和盐酸反应生成氯化钠和水,反应的实质是酸中的H+和碱中的OH-结合生成了水分子,故选项说法正确。
故选C。
15.人被蚊虫叮咬后,蚊虫会在皮肤内分泌出蚁酸而痛痒,涂抹下列物质可减轻痛痒的是( )
A.米醋 B.食盐水 C.苹果汁 D.肥皂水
【答案】D
【详解】蚊虫在皮肤中分泌出的蚁酸显酸性,要想减轻痛痒,应涂抹碱性物质,米醋、食盐水、苹果汁和肥皂水中只有肥皂水显碱性,故选D。
二、填空题(本题共6小题,化学方程式每个2分,其余每空1分,共30分)
16.请回答下列问题。
(1)实验课上小明同学把生锈的铁钉放入稀盐酸中,最先看到的现象是_____,请用相应的化学方程式表示应的化学方程式表示________,过一会看到有无色气泡冒出,请用相应的化学方程式表示____________________________。
(2)课后清洗仪器时,他发现溶液变成浅绿色 则此时溶液中的溶质一定有_____(写物质名称)。
【答案】(1) 铁锈逐渐减少,溶液由无色变成黄色Fe2O3+6HCl=2FeCl3+3H2O Fe+2HCl═FeCl2+H2↑ (2)氯化亚铁
【解析】(1)铁锈的主要成分是氧化铁,把生锈的铁钉放入稀盐酸中,氧化铁和盐酸反应生成氯化铁和水,最先看到的现象是铁锈逐渐减少,溶液由无色变成黄色,反应的化学方程式表示为Fe2O3+6HCl=2FeCl3+3H2O,过一会,铁和盐酸反应生成氯化亚铁和氢气,看到有无色气泡冒出,反应的化学方程式为Fe+2HCl═FeCl2+H2↑;
(2)盐酸无色,氯化铁溶液为黄色,氯化亚铁溶液为浅绿色,课后清洗仪器时,他发现溶液变成浅绿色 则此时溶液中的溶质一定有氯化亚铁。
17.如图表示稀盐酸和氢氧化钠溶液发生反应过程中溶液的pH变化。请回答下列问题:
(1)由图可知该实验操作是将______滴加到另一种溶液中。
(2)所发生中和反应的化学方程式为_______________________________。
(3)曲线上B点所含的离子是________________。(用符号表示)
【答案】 氢氧化钠溶液 NaOH+HCl=NaCl+H2O Na+、OH-、Cl-
【详解】(1)由图可知,溶液由酸性变为碱性,故滴加的是氢氧化钠溶液,故填:氢氧化钠溶液;
(2)氢氧化钠和稀盐酸生成氯化钠和水,故填:NaOH+HCl=NaCl+H2O。
(3)曲线上B点pH大于7,显碱性,氢氧化钠过量,溶质是氯化钠和氢氧化钠,所含的离子是Na+、OH-、Cl-,故填:Na+、OH-、Cl-。
18.(2022·四川乐山·中考真题)北宋王希孟创作的《千里江山图》比采用同样颜料的《蒙娜丽莎》早300年,下表是《千里江山图》所用的部分矿物颜料:
矿物 | 蓝铜矿 | 朱砂 | 赭石 |
颜色 | 深蓝色 | 大红色 | ? |
主要成分 | Cu2(OH)2CO3 | HgS | Fe2O3 |
回答下列问题:
(1)表中赭石的颜色应为_______。
(2)HgS中硫元素的化合价为_______价。
(3)Cu2(OH)2CO3不稳定,受热易发生反应:,该反应的基本反应类型为_______。
(4)铁锈的主要成分也是Fe2O3,写出用盐酸除铁锈时发生反应的化学方程式______________________。
【答案】(1)红棕色 (2)-2 (3)分解反应 (4)
【详解】(1)氧化铁为红棕色,赭石的主要成分是氧化铁,表中赭石的颜色应为红棕色;
(2)HgS中汞元素的化合价为+2价,根据化合物中元素的正负化合价为了,可知,硫元素的化合价为-2;
(3)由化学方程式可知,该反应是由一种物质分解生成多种物质,符号“一变多”特征,属于分解反应;
(4)氧化铁和稀盐酸反应生成氯化铁和水,反应的化学方程式为:。
19.某实验小组对氢氧化钠的性质进行如下探究,请回答下列问题:
(1)实验①中所使用的实验仪器名称是______,该实验固体表面变潮湿证明氢氧化钠的性质是____________________________________。
(2)实验②中所能观察到的实验现象是______,实验③使无色酚酞溶液变红的粒子是______(填化学符号)。
(3)实验④中发生反应的化学方程式为______,滴加一定量的盐酸后,发现溶液依然红色,则溶液中的溶质成分除酚酞外还有______(填物质名称)。
(4)实验⑤⑥所进行的实验叫______实验,目的是_______________________________________。
【答案】 表面皿 潮解性 溶液变蓝色 OH- 氯化钠、氢氧化钠 对照 排除氢氧化钠溶液中水的干扰,证明氢氧化钠能和二氧化碳反应
【详解】(1)实验①中所使用的实验仪器名称是表面皿,该实验固体表面变潮湿证明氢氧化钠有潮解性。
(2)碱性溶液能使石蕊试液变蓝色,使酚酞试液变红色;故实验②中所能观察到的实验现象是溶液变蓝色,实验③使无色酚酞溶液变红的粒子是氢氧化钠电离出的OH-。
(3)实验④中发生反应为氢氧化钠和盐酸反应生成氯化钠和水,;滴加一定量的盐酸后,发现溶液依然红色,说明氢氧化钠过量盐酸不足,则溶液中的溶质成分除酚酞外还有生成的氯化钠及过量的氢氧化钠。
(4)通过实验⑤⑥所进行的对照实验,排除氢氧化钠溶液中水的干扰,证明氢氧化钠能吸收二氧化碳,因为装置中气体减少,压强减小,塑料瓶变瘪。
20.物质的结构决定性质,性质反映结构。据此回答下列问题。
(1) 氢氧化钠溶液(NaOH)和氢氧化钠溶液[Ca(OH)2]具有相似的化学性质,原因是它们在解离时都产生了_____。
(2) 氢氧化钠溶液和氢氧化钙溶液,为鉴别它们,小柯设计了如图四种方案(每种方案的两支试管中事先分别加入等量的上述两种碱),其中可行的方案有_____(填字母),发生反应的化学方程式为___________________________________,该反应的基本类型是_____。
【答案】 OH- B Na2CO3+Ca(OH)2=CaCO3↓+2NaOH 复分解反应
【分析】该题目通过对氢氧化钠溶液和氢氧化钙溶液的鉴别,考查了碱的通性。
【详解】(1)碱有相似化学性质的原因是,碱的溶液中都能解离出氢氧根离子,故答案填:OH-;
(2)氢氧化钙溶液和氢氧化钠溶液,都显碱性,它们使同种指示剂变色相同,所以方案A和C无法鉴别这两种溶液;
碳酸钠与氢氧化钠不反应,但碳酸钠与氢氧化钙反应会生成白色沉淀,所以,可用碳酸钠溶液鉴别氢氧化钠和氢氧化钙两种溶液,滴入碳酸钠溶液后,无明显现象是的氢氧化钠溶液,有白色沉淀产生的是氢氧化钙溶液,反应的化学方程式为:Na2CO3+Ca(OH)2=CaCO3↓+2NaOH;该反应是两种化合物互相交换成分,生成另外两种化合物,所以基本反应类型为复分解反应。
21.在宏观、微观和符号之间建立联系是化学学习的特点。
(1)在水、铜和氯化钠3种物质中,由离子构成的是(用化学式表示)_______。
(2)下图为某一反应的微观示意图。下列叙述正确的是( )
A.该反应中原子个数变少
B.该反应前后分子个数不变
C.该反应前后元素的化合价有变化
D.该反应中含氢元素的化合物有2种
E.该反应基本类型属于复分解反应
(3)上图是某反应的微观示意图。从微观粒子变化的角度分析该反应的实质是_______。
【答案】 NaCl CD H+和OH-结合生成H2O分子
【详解】(1)分子、原子、离子是构成物质的基本粒子;水是由水分子构成的、铜属于金属是由铜原子直接构成的、氯化钠NaCl是由钠离子、氯离子构成的。
(2)由图示可知反应为CH4+H2OCO+3H2;A.原子是化学变化中最小的粒子,反应前后原子个数不变,错误;B.由方程式可知,该反应前后分子个数发生改变,错误;C.反应前碳氢氧元素化合价分别为-4、+1、-2,反应后碳氢氧元素化合价分别为+2、0、-2,元素的化合价有变化,正确;D.该反应中含氢元素的化合物有CH4、H2O,共2种,正确;E.该反应不是两种化合物交换成分的反应,不属于复分解反应,错误;故选CD。
(3)由图示可知,从微观粒子变化的角度看,反应前后钠离子和硫酸根离子没有改变,反应的实质是H+和OH-结合生成H2O分子。
三、实验题(本题共3小题,化学方程式每个3分,其余每空2分,共31分)
22.如图1装置常用于实验室制取气体,根据给出的装置回答下列问题:
(1)仪器a的名称______。
(2)实验室用A装置制取氧气,反应原理用化学方程式表示为________________________。
(3)制取并收集二氧化碳应选择的装置组合是______和______(从A-E中选择),若用F装置收集二氧化碳,则气体应从______端进入;
(4)若用E装置收集制取的气体,则该气体应具备的性质是______。
a、气体的密度比空气小 b、不与空气中的成分发生反应 c、不易溶于水
(5)某兴趣小组利用图2装置探究二氧化碳与氢氧化钠溶液的反应:
①打开止水夹K1,待氢氧化钠浓溶液完全进入广口瓶之后立即关闭K1。
②待充分反应后,打开止水夹K2,一段时间后,观察广口瓶和U型管中的现象分别是______。
【答案】长颈漏斗 B D b ab U型管中的溶液有部分沿导管进入广口瓶,广口瓶中出现浑浊,溶液变红色
【分析】氯酸钾和二氧化锰加热生成氯化钾和氧气,碳酸钙和稀盐酸反应生成氯化钙、水和二氧化碳,氢氧化钠和二氧化碳反应生成碳酸钠和水,二氧化碳和氢氧化钙反应生成碳酸钙和水。
【详解】(1)仪器a的名称是长颈漏斗。
(2)实验室用A装置制取氧气,试管口没有塞一团棉花,为氯酸钾和二氧化锰加热制取氧气,则反应原理为氯酸钾和二氧化锰加热生成氯化钾和氧气,用化学方程式表示为。
(3)碳酸钙和稀盐酸反应生成氯化钙、水和二氧化碳,反应在常温下进行,发生装置选B,二氧化碳密度比空气大,易溶于水,用向上排空气法收集,收集装置选D,故制取并收集二氧化碳应选择的装置组合是B和D,二氧化碳密度比空气大,若用F装置收集二氧化碳,二氧化碳从短管进,空气从长管排出,则气体应从b端进入;
(4)若用E装置收集制取的气体,为向下排空气法收集气体,气体的密度比空气小,不与空气中的成分发生反应,故选ab。
(5)①氢氧化钠和二氧化碳反应生成碳酸钠和水,广口瓶中压强变小,打开止水夹K2,氢氧化钙溶液进入广口瓶中,碳酸钠与氢氧化钙反应生成碳酸钙沉淀和氢氧化钠,氢氧化钠溶液显碱性,观察广口瓶和U型管中的现象分别是U型管中的溶液有部分沿导管进入广口瓶,广口瓶中出现浑浊,溶液变红色。
23.某化学兴趣小组设计了下列三组实验装置,试图通过观察实验现象说明CO2与NaOH溶液可能发生了反应。
(1)请写出CO2与过量的NaOH发生反应的化学方程式 _______________________ 。
(2)选择任意一组装置,简述预计出现的实验现象,解释产生该现象的原因 _________________________________________________________________________ 。
【答案】 CO2+2NaOH=Na2CO3+H2O 装置是B;现象为:试管内液面明显上升;产生该实验现象的原因是:NaOH与CO2发生反应,气体减少,使容器内气压变小,产生气压差
【详解】(1)CO2与NaOH反应生成碳酸钠和水,反应的化学方程式为:CO2+2NaOH=Na2CO3+H2O
(2)选择的实验装置是B;实验现象为:试管内液面明显上升;产生该实验现象的原因是:NaOH与CO2发生反应,气体减少,使容器内气压变小,产生气压差。
24.某化学兴趣小组欲用如图甲所示的装置来制取纯净干燥的二氧化碳,并测定石灰石中碳酸钙的质量分数(装置气密性良好;石灰石中杂质不参与反应;导管内的水忽略不计:试管体积相同)。
(1)仪器a的名称是_________。
(2)①中发生反应的化学方程式为:_________________________________。
(3)图甲测得石灰石中碳酸钙的质量分数_________(填“偏大”或“偏小”)。
(4)实验中,④中植物油可替换成如下 。
A.花生油 B.酒精 C.酱油 D.橄榄油
(5)图乙中分别加入2mL石蕊试液和2mL澄清石灰水后,观察到U型管中左边液面比右边液面低,请阐述原因_________。
【答案】(1)分液漏斗 (2) (3)偏大 (4)AD (5)二氧化碳和氢氧化钙反应生成碳酸钙沉淀和水,导致右侧中气体减小更多,压强更小
【解析】(1)仪器a的名称是分液漏斗;
(2)①中发生反应为碳酸钙和稀盐酸反应生成氯化钙、水和二氧化碳气体,;
(3)图甲中使用的是浓盐酸,浓盐酸具有挥发性,在使用②除杂时,碳酸氢钠和氯化氢生成二氧化碳气体,导致装置④收集到的二氧化碳气体体积偏大,计算出石灰石中碳酸钙的质量分数偏大;
(4)二氧化碳能溶于水和水反应,导致实验误差;④中植物油可以使二氧化碳和水隔绝,减小误差;植物油可替换成花生油或橄榄油;故选AD;
(5)图乙中分别加入2mL石蕊试液和2mL澄清石灰水后,观察到U型管中左边液面比右边液面低,原因是二氧化碳和氢氧化钙反应生成碳酸钙沉淀和水,导致右侧中气体减小更多,压强更小。
四、计算题(共9分)
25.欲测定某瓶稀硫酸的溶质质量分数,现取20g该样品于烧杯中,将质量分数为10%的NaOH溶液逐滴加入烧杯中,边加边搅拌,随着NaOH溶液的不断加入,溶液pH的变化如图所示。请回答下列问题:
(1)(2分)N点溶液中的溶质是___________(填化学式)。
(2)(7分)计算该稀硫酸的溶质质量分数。(写出计算过程,结果精确到0.1%)
【答案】(1)Na2SO4、NaOH
(2)当pH值为7时,此时氢氧化钠和稀硫酸恰好完全反应,此时消耗的氢氧化钠溶液的质量为8g,则消耗NaOH溶液中的NaOH质量为8g×10%=0.8g,
设稀硫酸的溶质质量分数为x
x=4.9%
答:该稀硫酸的溶质质量分数为4.9%。
【详解】(1)由图可知,N点时,pH大于7,说明此时氢氧化钠过量,氢氧化钠和稀硫酸反应生成了硫酸钠,故N点溶液中的溶质是:Na2SO4、NaOH;
(2)见答案。

